Bayesian Network-Based Risk Analysis of Chemical Plant Explosion Accidents
Abstract
1. Introduction
2. Methods
- (1)
- Considering the complexity of the cause of CPEAs, the method introduces orbit intersection theory to extract factors of CPEAs from unsafe behavior of humans, unsafe conditions of objects, management factors, emergency response and consequences.
- (2)
- By constructing BN and using actual samples for structure and parameter learning, it provides model support for quantitative analysis of CPEAs. First, we encode the states of the extracted factors to quantify the data of actual CPEA cases. Then, a hybrid structure learning method “ISM-K2” is used to obtain the Bayesian network structure [33], thereby obtain the causal relationship between the variables. Finally, parameter learning is performed on the BN-CPEA model to determine the conditional probability distribution of the nodes.
- (3)
- We use the learned BN model to quantitatively analyze the relationship between the factors of the CPEA and its impact on the accident, mainly including sensitivity analysis (SA) and scenario analysis.
2.1. Risks Analysis of CPEAs
2.2. Bayesian Networks
2.3. Sensitivity Analysis
3. Establishing a Bayesian Network
3.1. Identify BN Variables of CPEAs
- (1)
- Operation Error (A): Operation error refers to the unsafe behavior of workers in their actual operations, including operation violation and operation mistake. Operation violation means that the operator’s intentional failure to abide by the operation regulations results in wrong behavior. Operation mistake signifies unintentional wrong actions of operators, mainly including skill error and decision error. Skill error is an operation error caused by lack of job safety skills. Decision error is a mistake caused by emergency or negligence. Operation error is present in two states—if there is an operation error, it is defined as “present”, otherwise it is defined as “absent”.
- (2)
- Attitude problem (B): Attitude problem mainly includes poor mental status and negative working status, such as employees leaving their posts without permission during working hours. If there is an attitude problem, it is defined as “present”, otherwise it is defined as “absent”.
- (3)
- Design Defect (C): According to the Dangerous Chemicals Safety Management Regulations, design defect of chemical equipment endangers the safety of people’s lives and property. Design defects in the chemical plant equipment, such as rupture of the device, may cause hazardous materials to leak during the production process and may explode under certain conditions. Design defects are mainly manifested when the equipment quality does not meet the regulations or there is a safety risk. If there are design defects in the chemical plant equipment, it is defined as “present”, otherwise it is defined as “absent”.
- (4)
- Improper use (D): In the process of using equipment in a chemical plant, configuration errors, expired service, overloaded equipment, or failure to carry out repairs and maintenance in time have major safety risks. In addition, the use of equipment must comply with the relevant regulations of the chemical plant industry. If the device is not used properly, the node is defined as “present”, otherwise it is defined as “absent”.
- (5)
- Safety management system (E): Generally speaking, the chemical plant safety management system is the key guarantee for safe production. The safety management system problem mainly occurs when the production system is incomplete and not strict, and there may be loopholes in some positions or links, in addition to the system not being implemented according to regulations. When the above problem occurs, the node is defined as “unsound”, otherwise it is defined as “sound”.
- (6)
- Safety management organization (F): The safety management organization of chemical enterprise refers to the administrative organization responsible for formulating safety production standards or supervising employees to perform safety responsibilities. If their work is not completed to the required standard, the node state is defined as “improper”. For example, lack of daily safety inspections, failure to supervise relevant personnel to correct hidden dangers in various links, and failure to perform safety production duties. Otherwise, it is defined as “proper”.
- (7)
- Safety education and training (G): Safety education and training for chemical workers is the legal responsibility of the enterprise and the necessary production and operating conditions. Safety education and training can ensure that employees have the necessary safety production knowledge, are familiar with relevant safety production regulations and safety operation rules, and master the safety operation skills of this position. The state of this node is defined as “inadequate” or “adequate”.
- (8)
- Illegal business (H): This refers to the violation of regulations in the production process of the enterprise, such as illegal production without obtaining production qualifications, or illegal storage of hazardous chemicals without approval. This node has two states—“present” and “absent”.
- (9)
- Production environment (I): Generally speaking, the production environment problem refers to the factory construction or workshop design that does not comply with the established rules and regulations, such as the lack of protective design of the circuit and the unclear division of functional areas. The production environment has two states—“good” and “bad”.
- (10)
- External supervision (J): External supervision mainly refers to the safety supervision of chemical enterprises by relevant departments. It is a social factor. The lack of external supervision may lead to problems in the implementation of internal safety management work in the enterprise. The most typical example is insufficient safety training for workers. The external supervision node is defined by two states—“inadequate” and “adequate”.
- (11)
- Accident Severity (K): According to the Chinese classification standard Production Safety Accident Investigation and Handling Rules, the severity of accidents is determined according to the number of casualties and economic losses. An accident that causes more than 3 deaths, or more than 10 serious injuries, or direct economic losses of more than RMB 10 million is defined as a severe accident. Otherwise, it is a general accident. The states of the corresponding nodes are “severe” and “general”.
- (12)
- Government emergency (L): According to practical experience, government emergency has two states: an efficient emergency and an inefficient emergency. An efficient government emergency response means that the official organization responds in a timely manner after the accident, and organizes rescue activities efficiently; an inefficient government emergency means that the official organization may not fully understand the situation on the spot, fail to organize a strong professional rescue team in time, or have poor command.
- (13)
- Enterprise emergency (M): After the accident, chemical companies may miss the best rescue time, or lack of emergency plan drills, leading to chaos in the rescue organization. These are inefficient emergency responses. Conversely, an enterprise’s efficient emergency response means that the enterprise responds in a timely manner and the emergency work is professional and orderly.
- (14)
- Environment pollution (N): CPEAs may lead to the leakage of harmful chemicals, resulting in environmental pollution of air, water and soil. This node has two states— “present” and “absent”.
3.2. BN Structure Learning of CPEAs
- (1)
- Conduct a questionnaire survey on three experts in the risk field to obtain the pairwise influence relationship between BN node variables.
- (2)
- Based on the causal relationship between nodes, an adjacency matrix is constructed.
- (3)
- Calculate the reachable matrix from the adjacency matrix.
- (4)
- Divide the reachable matrix into different levels and obtain the order of the nodes.
- (5)
- The ranking information obtained by the ISM method is used as the input of the K2 algorithm, and the maximum posterior probability is used as the evaluation index. Using the expanded samples, each node is searched for the variables with the highest scores to determine its parent variables.
- (6)
- Based on the parent–child relationships between nodes obtained by the search method, construct the BN-CPEA structure.
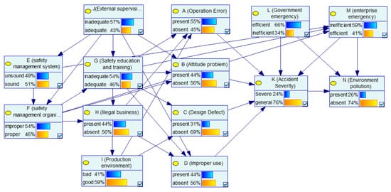
3.3. BN Parameter Learning of CPEAs
4. Results and Discussions
4.1. Scenario Analysis
4.1.1. Case 1: The Basic Factors: Inadequate “External Supervision”
4.1.2. Case 2: Indirect Factors: Improper “Safety Management System” and Inadequate “Safety Education and Training”
4.2. Sensitivity Analysis of BN-CPEAs
4.2.1. Sensitivity Index
- (1)
- Safety education and training→operation error→accident severity→environment pollution;
- (2)
- External supervision→safety management system→safety management organization→illegal business→production environment→design defect→accident severity→environment pollution;
- (3)
- Safety education and training→improper use→accident severity→environment pollution.
4.2.2. Impact of the Emergency Response Measures
4.2.3. Evaluation of the Extreme Situations of CPEAS
5. Conclusions
- (1)
- Through sensitivity analysis, the paper reveals the importance of the 12 factors to the accident severity and environmental pollution. Operation error, design defects, and improper use of equipment have the greatest impact on the accident severity among all factors. They are all direct factors and are largely affected by safety education and training. Furthermore, in management factors, the factor of safety education and training has the greatest effect on accident consequences. This shows that the direct factors have the most obvious influence on the accident consequences, and the unsafe conditions of objects contribute more than the unsafe behavior of humans. When considering the factor chain, it was also observed that strengthening the safety education and training of operators can effectively reduce operation errors and improper use of equipment, thereby significantly reducing the risk of accidents. In terms of environmental pollution, the government emergency response has played a prominent role in controlling it, and a timely and effective emergency response can reduce the risk of environmental pollution, property loss and casualties.
- (2)
- The mutual influence between various factors is analyzed. We found that although safety management factors are indirect factors of CPEAs, these factors are important links in the accident occurrence and development chain. The management factors have an important impact on the unsafe behaviors, unsafe conditions, and production environment, and it also has a certain impact on the emergency response. Strengthening the management of humans and objects in chemical plants can effectively reduce the occurrence of direct factors of CPEAs, thereby avoiding accidents. Moreover, it helps to better organize emergency response after the accident. Furthermore, three important risk transfer paths have been extracted, which are of great significance for proposing mutually coordinated management strategies, such as making up for the defects of a certain factor by strengthening the role of other factors in the important transfer path.
- (3)
- Through scenario analysis, the mutual relationship between factors and the consequences are further discussed. The social factors, as the basic factors, directly affect the internal safety management factors of the enterprise. From a long-term perspective, the weak external supervision causes the increase in safety management risks, which lie as hidden dangers for the safety production of the enterprise. In the indirect factors, management factors play a vital role in the whole network, and improper management eventually leads to the occurrence of unsafe behaviors and unsafe conditions. Unsafe behaviors and unsafe conditions will lead to accidents, and eventually affect property loss, casualties and environmental pollution.
Author Contributions
Funding
Conflicts of Interest
References
- Zhao, L.; Qian, Y.; Hu, Q.; Jiang, R.; Li, M.; Wang, X. An analysis of hazardous chemical accidents in China between 2006 and 2017. Sustainability 2018, 10, 2935. [Google Scholar] [CrossRef]
- Li, Y.; Liu, Z.; Jia, J. Statistic analysis of chemical enterprises accidents occurring in China during 2006~2015. Appl. Chem. Ind. 2017, 46, 1620–1623. [Google Scholar]
- Zhang, N.; Shen, S.-L.; Zhou, A.-N.; Chen, J. A brief report on the March 21, 2019 explosions at a chemical factory in Xiangshui, China. Process Saf. Prog. 2019, 38. [Google Scholar] [CrossRef]
- Jiang, W.; Han, W. Analysis of “2·28” keeper chemical industries hazardous chemical explosion accident based on FTA and HFACS. Int. J. Environ. Res. Public Health 2018, 15, 2151. [Google Scholar] [CrossRef] [PubMed]
- Du, L.; Feng, Y.; Tang, L.Y.; Lu, W.; Kang, W. Time dynamics of emergency response network for hazardous chemical accidents: A case study in China. J. Clean. Prod. 2020, 248, 119239. [Google Scholar] [CrossRef]
- Jian, L.I.; Bai, X.Y.; Ren, Z.Z.; Jun, W.U. Statistic analysis and countermeasures of hazardous chemicals accidents occurring in China during 2011–2013. J. Saf. Sci. Technol. 2014, 10, 142–147. [Google Scholar]
- Lei, L. Study on the causes of accidents of hazardous chemicals. Mod. Ind. Econ. Inf. 2020, 10, 108–109. [Google Scholar] [CrossRef]
- Gui, F.U.; Xiao, S.U.O.; Qingsong, J.I.A.; Mingming, F.U.; Engineering, S.; University, B. Comparative study on ten accident causation models. J. Saf. Sci. Technol. 2018, 14, 58–63. [Google Scholar]
- Fu, G.; Xie, X.; Jia, Q.; Li, Z.; Chen, P.; Ge, Y. The development history of accident causation models in the past 100 years: 24 Model, a more modern accident causation model. Process Saf. Environ. Prot. 2020, 134, 47–82. [Google Scholar] [CrossRef]
- Wang, J.; Fu, G.; Yan, M. Investigation and analysis of a hazardous chemical accident in the process industry: Triggers, roots, and lessons learned. Processes 2020, 8, 477. [Google Scholar] [CrossRef]
- Jing, W.; Yunxiao, F.; Yuan, G. Analysis of causes of accidents in chemical industry based on HFACS model. China Saf. Sci. J. 2018, 28, 81–86. [Google Scholar]
- Heinrich, H.W. Industrial Accident Prevention: A Scientific Approach, 4th ed.; McGraw-Hill Book Company: New York, NY, USA, 1959. [Google Scholar]
- Tao, Z.; Shuran, L. Prevention of the oil pipeline leak explosion accidents base on the theory of crossed track. J. Catastrophology 2015, 30, 43–47. [Google Scholar]
- Shou, Y.; Yajin, Y.; Shiyi, P.; Jie, Z. Analysis of coal mine accidents based on trace intersecting theory. Coal Eng. 2019, 51, 177–180. [Google Scholar]
- Shi, Y.; Meng, X.Z. Research on manufacturing production safety problems based on trace intersecting theory. Ind. Eng. Manag. 2014, 19, 129–134. [Google Scholar]
- Faghih-Roohi, S.; Xie, M.; Ng, K.M. Accident risk assessment in marine transportation via Markov modelling and Markov Chain Monte Carlo simulation. Ocean Eng. 2014, 91, 363–370. [Google Scholar] [CrossRef]
- Weber, P.; Medina-Oliva, G.; Simon, C.; Iung, B. Overview on Bayesian networks applications for dependability, risk analysis and maintenance areas. Eng. Appl. Artif. Intell. 2012, 25, 671–682. [Google Scholar] [CrossRef]
- Wang, Z.Z.; Chen, C. Fuzzy comprehensive Bayesian network-based safety risk assessment for metro construction projects. Tunn. Undergr. Space Technol. 2017, 70, 330–342. [Google Scholar] [CrossRef]
- Khakzad, N. Application of dynamic Bayesian network to risk analysis of domino effects in chemical infrastructures. Reliab. Eng. Syst. Saf. 2015, 138, 263–272. [Google Scholar] [CrossRef]
- Li, X.; Tang, W. Structural risk analysis model of damaged membrane LNG carriers after grounding based on Bayesian belief networks. Ocean Eng. 2019, 171, 332–344. [Google Scholar] [CrossRef]
- Yu, H.; Khan, F.; Veitch, B. A flexible hierarchical Bayesian modeling technique for risk analysis of major accidents. RISK Anal. 2017, 37, 1668–1682. [Google Scholar] [CrossRef]
- Wu, B.; Yip, T.L.; Yan, X.; Mao, Z. A mutual information-based Bayesian network model for consequence estimation of navigational accidents in the Yangtze River. J. Navig. 2020, 73, 559–580. [Google Scholar] [CrossRef]
- Li, M.; Liu, Z.; Li, X.; Liu, Y. Dynamic risk assessment in healthcare based on Bayesian approach. Reliab. Eng. Syst. Saf. 2019, 189, 327–334. [Google Scholar] [CrossRef]
- Cai, B.; Liu, Y.; Liu, Z.; Tian, X.; Zhang, Y.; Ji, R. Application of Bayesian networks in quantitative risk assessment of subsea blowout preventer operations. RISK Anal. 2013, 33, 1293–1311. [Google Scholar] [CrossRef] [PubMed]
- Li, M.; Hong, M.; Zhang, R. Improved Bayesian network-based risk model and its application in disaster risk assessment. Int. J. Disaster Risk Sci. 2018, 9, 237–248. [Google Scholar] [CrossRef]
- Jager, W.S.; Christie, E.K.; Hanea, A.M.; den Heijer, C.; Spencer, T. A Bayesian network approach for coastal risk analysis and decision making. Coast. Eng. 2018, 134, 48–61. [Google Scholar] [CrossRef]
- Hao, Z.; Xu, Z.; Zhao, H.; Fujita, H. A dynamic weight determination approach based on the intuitionistic fuzzy Bayesian network and its application to emergency decision making. IEEE Trans. Fuzzy Syst. 2018, 26, 1893–1907. [Google Scholar] [CrossRef]
- Zhu, R.; Hu, X.; Li, X.; Ye, H.; Jia, N. Modeling and risk analysis of chemical terrorist attacks: A bayesian network method. Int. J. Environ. Res. Public Health 2020, 17, 2051. [Google Scholar] [CrossRef]
- Liu, T.; Zhang, H.; Li, X.; Li, H. Effects of organization factors on flood-related Natechs in urban areas of China. Nat. Hazards 2017, 88, 355–365. [Google Scholar] [CrossRef]
- Zhang, J.; Bian, H.; Zhao, H.; Wang, X.; Zhang, L.; Bai, Y. Bayesian network-based risk assessment of single-phase grounding accidents of power transmission lines. Int. J. Environ. Res. Public Health 2020, 17, 1841. [Google Scholar] [CrossRef]
- Wei, L.; Wang, X.; Luo, A.; Duo, Y.; Wang, R.; Xiang, Y. Scenario analysis on secondary disasters of earthquake in chemical industry park based on Bayesian network. J. Saf. Sci. Technol. 2017, 13, 73–78. [Google Scholar]
- Zhu, R.; Li, X.; Hu, X.; Hu, D. Risk analysis of chemical plant explosion accidents based on Bayesian network. Sustainability 2020, 12, 137. [Google Scholar] [CrossRef]
- Huang, L.; Cai, G.; Yuan, H.; Chen, J. A hybrid approach for identifying the structure of a Bayesian network model. Expert Syst. Appl. 2019, 131, 308–320. [Google Scholar] [CrossRef]
- Han, L.; Ma, Q.; Zhang, F.; Zhang, Y.; Zhang, J.; Bao, Y.; Zhao, J. Risk assessment of an earthquake-collapse-landslide disaster chain by Bayesian network and newmark models. Int. J. Environ. Res. Public Health 2019, 16, 3330. [Google Scholar] [CrossRef] [PubMed]
- Zerrouki, H.; Smadi, H. Bayesian belief network used in the chemical and process industry: A review and application. J. Fail. Anal. Prev. 2017, 17, 159–165. [Google Scholar] [CrossRef]
- Ancione, G.; Bragatto, P.; Milazzo, M.F. A Bayesian network-based approach for the assessment and management of ageing in major hazard establishments. J. Loss Prev. Process Ind. 2020, 64, 104080. [Google Scholar] [CrossRef]
- Pearl, J. Fusion, propagation, and structuring in belief networks. Artif. Intell. 1986, 29, 241–288. [Google Scholar] [CrossRef]
- Thomas, M.C.; Joy, A.T. Elements of information theory. Publ. Am. Stat. Assoc. 1991, 103, 429. [Google Scholar]
- Li, X.; Liu, T.; Liu, Y. Cause analysis of unsafe behaviors in hazardous chemical accidents: Combined with HFACs and bayesian network. Int. J. Environ. Res. Public Health 2020, 17, 11. [Google Scholar] [CrossRef]
- Warfield, N.J. Developing interconnection matrices in structural modeling. IEEE Trans. Syst. Man Cybern. 1974, SMC-4, 81–87. [Google Scholar] [CrossRef]
- Cooper, G.F.; Herskovits, E. A Bayesian method for the induction of probabilistic networks from data. Mach. Learn. 1992, 9, 309–347. [Google Scholar] [CrossRef]
- Husmeier, D. Introduction to Learning Bayesian Networks from Data; Springer: London, UK, 2005. [Google Scholar]










| Nodes Status | G-Inadequate | G-Adequate | ||||||
|---|---|---|---|---|---|---|---|---|
| H-Present | H-Absent | H-Present | H-Absent | |||||
| I-Bad | I-Good | I-Bad | I-Good | I-Bad | I-Good | I-Bad | I-Good | |
| B-F | 0.82 | 0.72 | 0.73 | 0.63 | 0.56 | 0.46 | 0.32 | 0.22 |
| B-S | 0.18 | 0.28 | 0.27 | 0.37 | 0.44 | 0.54 | 0.68 | 0.79 |
| Nodes Status | J-Inadequate | J-Adequate | ||||||
|---|---|---|---|---|---|---|---|---|
| G-Inadequate | G-Adequate | G-Inadequate | G-Adequate | |||||
| F-Improper | F-Proper | F-Improper | F-Proper | F-Improper | F-Proper | F-Improper | F-Proper | |
| A-F | 0.63 | 0.52 | 0.51 | 0.41 | 0.52 | 0.47 | 0.23 | 0.12 |
| A-S | 0.37 | 0.48 | 0.49 | 0.59 | 0.48 | 0.53 | 0.77 | 0.88 |
| A | B | C | D | E | F | G | H | I | K | M | N | |
|---|---|---|---|---|---|---|---|---|---|---|---|---|
| J | 0.12 | 0.74 | 0.07 | 0.83 | 0.69 | 0.67 | 0.20 | 0.39 | 0.10 | 0.35 | 0.09 | 0.08 |
| E | 0.10 | 0.23 | 0.07 | 0.20 | — | 0.79 | 0.10 | 0.41 | 0.13 | 0.18 | 0.21 | 0.04 |
| F | 0.30 | 0.49 | 0.14 | 0.42 | — | — | 0.28 | 2.94 | 0.53 | 0.35 | 0.21 | 0.08 |
| G | 1.12 | 0.81 | 0.26 | 0.72 | — | — | — | 0.56 | 0.16 | 0.61 | 0.11 | 0.17 |
| H | 0.57 | — | 0.33 | 0.57 | — | — | — | — | 1.22 | 0.45 | — | 0.12 |
| I | 0.38 | — | 1.05 | — | — | — | — | — | — | 0.33 | — | 0.08 |
| A | — | — | — | — | — | — | — | — | — | 1.07 | — | 0.17 |
| B | — | — | — | — | — | — | — | — | — | 0.58 | — | 0.12 |
| C | — | — | — | — | — | — | — | — | — | 1.00 | — | 0.20 |
| D | — | — | — | — | — | — | — | — | — | 1.57 | — | 0.25 |
| L | — | — | — | — | — | — | — | — | — | 0.43 | — | 1.16 |
| M | — | — | — | — | — | — | — | — | — | 0.14 | — | 0.26 |
| K | — | — | — | — | — | — | — | — | — | — | 1.58 |
| Posteriori Probability | Government Emergency | Enterprise Emergency | K-Severe | N-Present |
|---|---|---|---|---|
| Pattern 1 | Efficient | Inefficient | 0.22 | 0.21 |
| Pattern 2 | Inefficient | Efficient | 0.27 | 0.37 |
| Pattern 3 | Efficient | Efficient | 0.20 | 0.15 |
| Pattern 4 | Inefficient | Inefficient | 0.32 | 0.44 |
© 2020 by the authors. Licensee MDPI, Basel, Switzerland. This article is an open access article distributed under the terms and conditions of the Creative Commons Attribution (CC BY) license (http://creativecommons.org/licenses/by/4.0/).
Share and Cite
Lu, Y.; Wang, T.; Liu, T. Bayesian Network-Based Risk Analysis of Chemical Plant Explosion Accidents. Int. J. Environ. Res. Public Health 2020, 17, 5364. https://doi.org/10.3390/ijerph17155364
Lu Y, Wang T, Liu T. Bayesian Network-Based Risk Analysis of Chemical Plant Explosion Accidents. International Journal of Environmental Research and Public Health. 2020; 17(15):5364. https://doi.org/10.3390/ijerph17155364
Chicago/Turabian StyleLu, Yunmeng, Tiantian Wang, and Tiezhong Liu. 2020. "Bayesian Network-Based Risk Analysis of Chemical Plant Explosion Accidents" International Journal of Environmental Research and Public Health 17, no. 15: 5364. https://doi.org/10.3390/ijerph17155364
APA StyleLu, Y., Wang, T., & Liu, T. (2020). Bayesian Network-Based Risk Analysis of Chemical Plant Explosion Accidents. International Journal of Environmental Research and Public Health, 17(15), 5364. https://doi.org/10.3390/ijerph17155364

