Air Pollutant and Health-Efficiency Evaluation Based on a Dynamic Network Data Envelopment Analysis
Abstract
1. Introduction
2. Literature Review
2.1. Air Pollution Intervention, Public Health and the Social Economy
2.1.1. Association Assessments
2.1.2. Risk Assessment
2.1.3. Health Impact Assessment
2.1.4. Life Cycle Assessment
2.2. Summary and Implications of the Literature Review
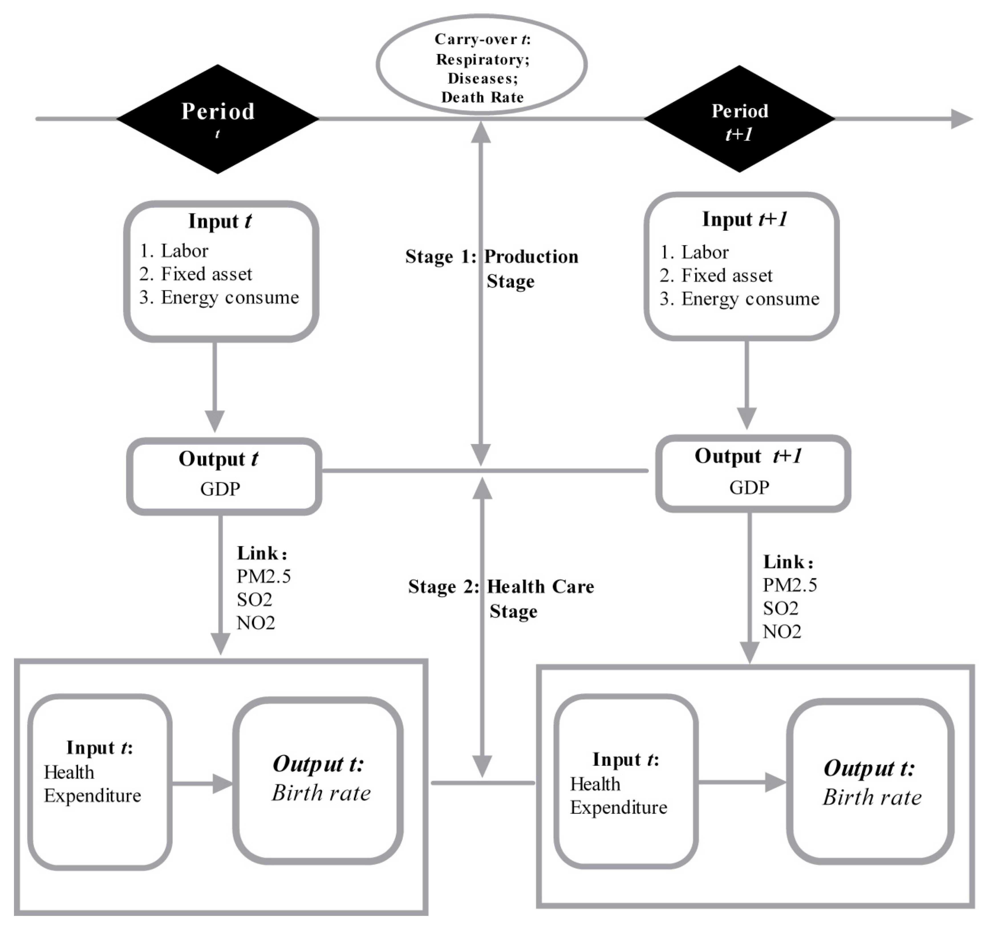
3. Research Methods
3.1. Dynamic Network DEA
Objective Function
3.2. Fixed Assets, Labor, Energy Consumption, GDP, Health Expenditure, Birth Rate, Respiratory Disease, and Death Rate Efficiencies
3.2.1. Fixed Asset Efficiency
3.2.2. Labor Efficiency
3.2.3. Energy Consumption Efficiency
3.2.4. GDP Efficiency
3.2.5. Health Expenditure Efficiency
3.2.6. Birth Rate Efficiency
3.2.7. Respiratory Disease Efficiency
3.2.8. Death Rate Efficiency
4. Results and Discussion
4.1. Data Sources and Description
4.2. Input-Output Index Statistical Analyses
4.3. Total City Efficiency Scores for Each Year
4.4. Annual Efficiency Analysis at Each Stage
4.4.1. Comparison of Total Efficiency, Stage Efficiency, Overall Rank, and Stage Rank
- There were large differences between the mean and median efficiencies in the two stages, and there were outliers (maximum or minimum). With the outliers, the median should describe central trends.
- The median efficiencies in the first stage were about 5% higher than in the second stage, and the total first stage efficiencies were slightly higher than in the second stage.
4.4.2. Two stage Relative Change Rate
4.5. Efficiency Scores and Rankings for Labor, Fixed Assets, Energy Consumption, and GDP from 2013 to 2016
4.6. Efficiency Scores and Rankings for Birth Rate and Medical Input from 2013 to 2016
4.7. Respiratory Disease and Death Rate Reduction Analyses in Each City
5. Conclusions and Policy Recommendations
5.1. Conclusions
- (1)
- As only five cities had overall efficiencies of 1, 26 cities need improvement. The total efficiencies and the efficiencies in the two stages varied widely across the cities, which could not be explained by the eastern and western regional differences. For example, some western cities (such as Lhasa, Urumqi and Yinchuan) had higher efficiency in both stages than some eastern cities (such as Hangzhou and Haikou), which indicated that cities with better economic development do not necessarily have higher efficiency. These results clearly indicated that efficiency improvements depend on the overall development of all aspects of society such as politics, culture, education, and medical care. The analysis in this paper demonstrated that even though the eastern cities are known to have higher economic development, this does not mean that they were efficient, and pointed to the fact that China still needs to focus on economic, energy, and medical input efficiency improvements.
- (2)
- The two stage efficiency scores in most cities had significant fluctuations, with only a few cities having a continuous rise (Guiyang, Kunming and Nanjing). This indicated again that overall efficiency is influenced by many factors. From 2013 to 2016, China experienced many major events, such as the “Internet +” action plan, industrial restructuring, supply structure reform, and “Health China 2020”. The effect of these major events and the many practical problems such as limited industrial structures, a lack of particular industries, and a lack of innovation and competitiveness, indicated the many facets of efficiency. Further, even though the central and local governments are seeking measures to improve efficiency, it is not an easy task. Therefore, it is necessary to develop effective measures to fit China’s national and regional conditions.
- (3)
- From the analysis of the individual stage input and output efficiencies, it was evident that there needs to be improvements in government medical expenditures, with special focus needed on respiratory disease and death rate decreases, especially in Chongqing and Chengdu. Although the Chinese government’s medical input has gradually increased in recent years, the medical input efficiency had not significantly improved. Therefore, in further health care reforms, there needs to be a more rational allocation of medical resources. According to Yip and Hsiao [28], China’s primary health care is very weak and ineffective in terms of disease prevention, consultation and management, patient referrals, and medical coordination (especially in the prevention and control of non-contagious diseases). Yip and Hsiao [29] used diabetes as an example, pointing out that the hospitalization rate for diabetes complications in China was five times higher than the OECD average.
5.2. Policy Recommendations
Author Contributions
Funding
Conflicts of Interest
References
- Report on the State of the Environment in China. Available online: http://english.mep.gov.cn/Resources/Reports/soe/ (accessed on 16 August 2018).
- World Meteorological Organization (WMO). WMO Statement on the State of Global Climate in 2017. 2017. Available online: https://public.wmo.int/en (accessed on 16 August 2017).
- Luo, Y.; Chen, H.; Zhu, Q.; Peng, C.; Yang, G.; Yang, Y.; Zhang, Y. Relationship between air pollutants and economic development of the provincial capital cities in China during the past decade. PLoS ONE 2014, 9, e104013. [Google Scholar] [CrossRef] [PubMed]
- Greenfield, B.K.; Rajan, J.; McKone, T.E. A multivariate analysis of CalEnviroScreen: Comparing environmental and socioeconomic stressors versus chronic disease. Environ. Health 2017, 16. [Google Scholar] [CrossRef] [PubMed]
- Tobollik, M.; Razum, O.; Wintermeyer, D.; Plass, D. Burden of Outdoor Air Pollution in Kerala, India-A First Health Risk Assessment at State Level. Int. J. Environ. Res. Public Health 2015, 12, 10602–10619. [Google Scholar] [CrossRef] [PubMed]
- Anenberg, S.C.; Belova, A.; Brandt, J.; Fann, N.; Greco, S.; Guttikunda, S.; Heroux, M.E.; Hurley, F.; Krzyzanowski, M.; Medina, S.; et al. Survey of Ambient Air Pollution Health Risk Assessment Tools. Risk Anal. 2016, 36, 1718–1736. [Google Scholar] [CrossRef] [PubMed]
- Dreaves, H.A. How Health Impact Assessments (HIAs) Help Us to Select the Public Health Policies Most Likely to Maximise Health Gain, on the Basis of Best Public Health Science. AIMS Public Health 2016, 3, 235–241. [Google Scholar] [CrossRef] [PubMed]
- Gronlund, C.J.; Humbert, S.; Shaked, S.; O’Neill, M.S.; Jolliet, O. Characterizing the burden of disease of particulate matter for life cycle impact assessment. Air Qual. Atmos. Health 2015, 8, 29–46. [Google Scholar] [CrossRef] [PubMed]
- Damgaard, A.; Riber, C.; Fruergaard, T.; Hulgaard, T.; Christensen, T.H. Life-cycle-assessment of the historical development of air pollution control and energy recovery in waste incineration. Waste Manag. 2010, 30, 1244–1250. [Google Scholar] [CrossRef] [PubMed]
- Song, Q.; Christiani, D.C.; Wang, X.; Ren, J. The global contribution of outdoor air pollution to the incidence, prevalence, mortality and hospital admission for chronic obstructive pulmonary disease: A systematic review and meta-analysis. Int. J. Environ. Res. Public Health 2014, 11, 11822–11832. [Google Scholar] [CrossRef] [PubMed]
- Lee, K.K.; Miller, M.R.; Shah, A.S.V. Air Pollution and Stroke. J. Stroke 2018, 20, 2–11. [Google Scholar] [CrossRef] [PubMed]
- De Franco, E.; Hall, E.; Hossain, M.; Chen, A.; Haynes, E.N.; Jones, D.; Ren, S.; Lu, L.; Muglia, L. Air pollution and stillbirth risk: Exposure to airborne particulate matter during pregnancy is associated with fetal death. PLoS ONE 2015, 10, e120594. [Google Scholar] [CrossRef]
- Łopuszańska, U.; MakaraStudzińska, M. The correlations between air pollution and depression. Curr. Probl. Psychiatry 2017, 18, 100–109. [Google Scholar] [CrossRef]
- Yang, W.; Bai, Z.P.; Zhou, X.H. Association between Alzheimer’s disease and air pollution. J. Environ. Health 2015, 9, 753–764. [Google Scholar] [CrossRef]
- Yu, K.; Chen, Z.; Gao, J.; Zhang, Y.; Wang, S.; Chai, F. Relationship between Objective and Subjective Atmospheric Visibility and Its Influence on Willingness to Accept or Pay in China. PLoS ONE 2015, 10, e139495. [Google Scholar] [CrossRef] [PubMed]
- Wang, L.; Zhong, B.; Vardoulakis, S.; Zhang, F.; Pilot, E.; Li, Y.; Yang, L.; Wang, W.; Krafft, T. Air Quality Strategies on Public Health and Health Equity in Europe-A Systematic Review. Int. J. Environ. Res. Public Health 2016, 13, 1196. [Google Scholar] [CrossRef] [PubMed]
- Tang, X.; Chen, W.; Wu, T. Do Authoritarian Governments Respond to Public Opinion on the Environment? Evidence from China. Int. J. Environ. Res. Public Health 2018, 15, 266. [Google Scholar] [CrossRef] [PubMed]
- Holland, P.W. Statistics and Causal Inference: Rejoinder. J. Am. Stat. Assoc. 1986, 81, 968–970. [Google Scholar] [CrossRef]
- Health Impact Assessment (HIA). Available online: http://www.who.int/hia/en/ (accessed on 7 August 2018).
- Birley, M. Health Impact Assessment: Principles and Practice. 2011. Available online: http://tinyurl.com/qdwmshf (accessed on 5 July 2011).
- ISO 14040:2006: Environmental Management—Life Cycle Assessment–Principles and Framework. Available online: https://www.iso.org/standard/37456.html (accessed on 7 August 2018).
- Tsutsui, M.; Tone, K. Dynamic DEA with network structure: A slacks-based measure approach. Omega 2014, 42, 124–131. [Google Scholar]
- Farrell, M.J. The Measurement of Productive Efficiency. J. R. Stat. Soc. 1957, 120, 253–281. [Google Scholar] [CrossRef]
- Charnes, A.; Cooper, W.; Rhodes, E. Measuring the Efficiency of Decision-Making Units. Eur. J. Oper. Res. 1978, 2, 429–444. [Google Scholar] [CrossRef]
- Banker, R.D.; Charnes, R.F.; Cooper, W.W. Some Models for Estimating Technical and Scale Inefficiencies in Data Envelopment Analysis. Manag. Sci. 1984, 30, 1078–1092. [Google Scholar] [CrossRef]
- Tone‚, K. A slacks-based measure of efficiency in data envelopment analysis. Eur. J. Oper. Res. 2001, 130, 498–509. [Google Scholar]
- Färe, R.; Grosskopf, S.; Pasurka, C.A. Environmental production functions and environmental directional distance functions. Energy 2007, 32, 1055–1066. [Google Scholar] [CrossRef]
- Hu, J.L.; Wang, S.C. Total-factor energy efficiency of regions in China. Energy Policy 2006, 34, 3206–3217. [Google Scholar] [CrossRef]
- Yip, W.; Hsiao, W. Harnessing the privatisation of China’s fragmented health-care delivery. Lancet 2014, 384, 805–818. [Google Scholar] [CrossRef]





| Air Pollutant | Year | Average * | Range ** | Reaching the Standard? *** | Proportion of Cities Reaching the Standard |
|---|---|---|---|---|---|
| SO2 (μg/m3) | 2013 | 40 | 7~114 | Yes | 86.5% |
| 2014 | 35 | 2~123 | Yes | 88.2% | |
| 2015 | 25 | 3~87 | Yes | 96.7% | |
| 2016 | 22 | 3~88 | Yes | 97.0% | |
| 2017 | 18 | 2~84 | Yes | 99.1% | |
| NO2 (μg/m3) | 2013 | 44 | 17~69 | No | 39.2% |
| 2014 | 38 | 14~67 | Yes | 62.7% | |
| 2015 | 30 | 8~63 | Yes | 81.7% | |
| 2016 | 30 | 9~61 | Yes | 83.1% | |
| 2017 | 31 | 9~59 | Yes | 80.1% | |
| PM10 (μg/m3) | 2013 | 118 | 47~305 | No | 14.9% |
| 2014 | 105 | 35~233 | No | 21.7% | |
| 2015 | 87 | 24~357 | No | 34.6% | |
| 2016 | 82 | 22~436 | No | 41.7% | |
| 2017 | 75 | 23~154 | No | 47.0% | |
| PM2.5 (μg/m3) | 2013 | 72 | 26~160 | No | 4.1% |
| 2014 | 62 | 19~130 | No | 11.2% | |
| 2015 | 50 | 11~125 | No | 22.5% | |
| 2016 | 47 | 12~158 | No | 28.1% | |
| 2017 | 43 | 10~86 | No | 35.8% | |
| O3 (μg/m3) | 2013 | 139 | 72~190 | Yes | 77.0% |
| 2014 | 140 | 69~210 | Yes | 78.2% | |
| 2015 | 134 | 62~203 | Yes | 84.0% | |
| 2016 | 138 | 73~200 | Yes | 82.5% | |
| 2017 | 149 | 78~218 | Yes | 67.8% | |
| CO (mg/m3) | 2013 | 2.5 | 1.0~5.9 | Yes | 85.1% |
| 2014 | 2.2 | 0.9~5.4 | Yes | 96.9% | |
| 2015 | 2.1 | 0.4~6.6 | Yes | 96.7% | |
| 2016 | 1.9 | 0.8~5.0 | Yes | 97.0% | |
| 2017 | 1.7 | 0.5~5.1 | Yes | 98.8% |
| DMU | Overall Score | Rank | 2013 (1) | 2014 (1) | 2015 (1) | 2016 (1) |
|---|---|---|---|---|---|---|
| Beijing | 1 | 1 | 1 | 1 | 1 | 1 |
| Chengdu | 0.4658 | 28 | 0.4263 | 0.4421 | 0.5063 | 0.4948 |
| Changchun | 0.6432 | 15 | 0.5767 | 0.6785 | 0.4996 | 0.8751 |
| Changsha | 0.9547 | 9 | 0.9992 | 0.9999 | 0.9998 | 0.8199 |
| Chongqing | 0.5254 | 22 | 0.5205 | 0.4758 | 0.4991 | 0.6148 |
| Fuzhou | 1 | 1 | 1 | 1 | 1 | 1 |
| Guangzhou | 1 | 1 | 1 | 1 | 1 | 1 |
| Guiyang | 0.5069 | 25 | 0.4535 | 0.4964 | 0.5168 | 0.5832 |
| Harbin | 0.4248 | 29 | 0.4725 | 0.3774 | 0.366 | 0.4901 |
| Haikou | 0.4167 | 30 | 0.4167 | 0.4167 | 0.4167 | 0.4167 |
| Hangzhou | 0.6063 | 18 | 0.5643 | 0.6218 | 0.5502 | 0.7066 |
| Hefei | 0.6474 | 14 | 0.556 | 0.5213 | 0.6475 | 0.8939 |
| Huhehot | 0.6699 | 13 | 0.6012 | 0.7384 | 0.6331 | 0.7115 |
| Jinan | 0.6018 | 19 | 0.4808 | 0.5184 | 0.5049 | 1 |
| Kunming | 0.5196 | 23 | 0.4696 | 0.4835 | 0.5401 | 0.6076 |
| Lanzhou | 0.6777 | 12 | 0.8884 | 0.7573 | 0.4961 | 0.6167 |
| Lhasa | 1 | 1 | 1 | 1 | 1 | 1 |
| Nanchang | 0.6411 | 16 | 0.6521 | 0.6497 | 0.6124 | 0.6502 |
| Nanjing | 0.6018 | 19 | 0.547 | 0.5733 | 0.5807 | 0.7211 |
| Nanning | 0.9488 | 10 | 0.9999 | 0.9998 | 0.887 | 0.9105 |
| Shanghai | 0.7096 | 11 | 1 | 0.6348 | 0.6214 | 0.6488 |
| Shenyang | 0.9985 | 7 | 0.9946 | 0.9996 | 1 | 1 |
| Shijiazhuang | 0.3891 | 31 | 0.4368 | 0.378 | 0.3893 | 0.3542 |
| Taiyuan | 0.5185 | 24 | 0.511 | 0.4428 | 0.5371 | 0.5819 |
| Tianjin | 0.475 | 27 | 0.4966 | 0.6479 | 0.3834 | 0.4247 |
| Wuhan | 0.9615 | 8 | 0.943 | 0.9586 | 0.9456 | 0.9995 |
| Urumqi | 1 | 1 | 1 | 1 | 1 | 1 |
| Xian | 0.4937 | 26 | 0.4416 | 0.5128 | 0.4966 | 0.5253 |
| Xining | 0.5347 | 21 | 0.4831 | 0.711 | 0.4972 | 0.4974 |
| Yinchuan | 1 | 1 | 1 | 1 | 1 | 1 |
| Zhengzhou | 0.6064 | 17 | 0.6038 | 0.6133 | 0.6062 | 0.602 |
| DMU | Overall Score | Rank | Div1 (0.5) | Div2 (0.5) | ||||||||||
|---|---|---|---|---|---|---|---|---|---|---|---|---|---|---|
| 2013 | 2014 | 2015 | 2016 | Average | Rank | 2013 | 2014 | 2015 | 2016 | Average | Rank | |||
| Beijing | 1 | 1 | 1 | 1 | 1 | 1 | 1 | 1 | 1 | 1 | 1 | 1 | 1 | 1 |
| Chengdu | 0.4658 | 28 | 0.543 | 0.487 | 0.582 | 0.591 | 0.5507 | 24 | 0.29 | 0.38 | 0.401 | 0.351 | 0.3534 | 29 |
| Changchun | 0.6432 | 15 | 0.5778 | 0.745 | 0.639 | 0.774 | 0.6839 | 14 | 0.58 | 0.61 | 0.412 | 1 | 0.6503 | 17 |
| Changsha | 0.9547 | 9 | 0.999 | 1 | 1 | 0.782 | 0.9451 | 10 | 1 | 1 | 1 | 0.858 | 0.9642 | 9 |
| Chongqing | 0.5254 | 22 | 0.6633 | 0.598 | 0.611 | 0.701 | 0.6433 | 19 | 0.39 | 0.34 | 0.379 | 0.531 | 0.4093 | 27 |
| Fuzhou | 1 | 1 | 1 | 1 | 1 | 1 | 1 | 1 | 1 | 1 | 1 | 1 | 1 | 1 |
| Guangzhou | 1 | 1 | 1 | 1 | 1 | 1 | 1 | 1 | 1 | 1 | 1 | 1 | 1 | 1 |
| Guiyang | 0.5069 | 25 | 0.3635 | 0.411 | 0.495 | 0.53 | 0.4499 | 28 | 0.65 | 0.64 | 0.54 | 0.648 | 0.6174 | 20 |
| Harbin | 0.4248 | 29 | 0.573 | 0.48 | 0.603 | 0.643 | 0.5747 | 22 | 0.4 | 0.3 | 0.254 | 0.403 | 0.3406 | 30 |
| Haikou | 0.4167 | 30 | 0.5 | 0.5 | 0.5 | 0.5 | 0.5 | 25 | 0.33 | 0.33 | 0.333 | 0.333 | 0.3333 | 31 |
| Hangzhou | 0.6063 | 18 | 0.5996 | 0.642 | 0.722 | 0.783 | 0.6867 | 13 | 0.53 | 0.6 | 0.428 | 0.631 | 0.5464 | 25 |
| Hefei | 0.6474 | 14 | 0.5972 | 0.588 | 0.588 | 0.8 | 0.6431 | 20 | 0.51 | 0.47 | 0.707 | 1 | 0.6714 | 15 |
| Huhehot | 0.6699 | 13 | 0.5298 | 0.74 | 0.768 | 0.684 | 0.6803 | 15 | 0.66 | 0.74 | 0.556 | 0.733 | 0.6723 | 14 |
| Jinan | 0.6018 | 19 | 0.4144 | 0.478 | 0.438 | 1 | 0.5824 | 21 | 0.58 | 0.57 | 0.577 | 1 | 0.681 | 13 |
| Kunming | 0.5196 | 23 | 0.4088 | 0.417 | 0.521 | 0.592 | 0.4846 | 26 | 0.58 | 0.61 | 0.566 | 0.628 | 0.5966 | 21 |
| Lanzhou | 0.6777 | 12 | 0.7966 | 0.605 | 0.384 | 0.463 | 0.5618 | 23 | 1 | 1 | 0.623 | 0.891 | 0.8785 | 11 |
| Lhasa | 1 | 1 | 1 | 1 | 1 | 1 | 1 | 1 | 1 | 1 | 1 | 1 | 1 | 1 |
| Nanchang | 0.6411 | 16 | 0.5888 | 0.657 | 0.67 | 0.676 | 0.648 | 18 | 0.72 | 0.64 | 0.562 | 0.619 | 0.6344 | 19 |
| Nanjing | 0.6018 | 19 | 0.5925 | 0.597 | 0.691 | 0.803 | 0.6708 | 16 | 0.51 | 0.55 | 0.5 | 0.639 | 0.5486 | 24 |
| Nanning | 0.9488 | 10 | 1 | 1 | 1 | 1 | 1 | 1 | 1 | 1 | 0.781 | 0.821 | 0.9003 | 10 |
| Shanghai | 0.7096 | 11 | 1 | 1 | 1 | 1 | 1 | 1 | 1 | 0.39 | 0.402 | 0.415 | 0.5528 | 23 |
| Shenyang | 0.9985 | 7 | 0.9941 | 1 | 1 | 1 | 0.9984 | 9 | 1 | 1 | 1 | 1 | 0.9986 | 8 |
| Shijiazhuang | 0.3891 | 31 | 0.2963 | 0.269 | 0.276 | 0.276 | 0.2794 | 31 | 0.77 | 0.66 | 0.596 | 0.516 | 0.6345 | 18 |
| Taiyuan | 0.5185 | 24 | 0.376 | 0.412 | 0.402 | 0.432 | 0.4057 | 29 | 0.7 | 0.48 | 0.679 | 0.751 | 0.6523 | 16 |
| Tianjin | 0.475 | 27 | 0.6023 | 1 | 0.637 | 0.714 | 0.7383 | 12 | 0.43 | 0.41 | 0.285 | 0.287 | 0.355 | 28 |
| Wuhan | 0.9615 | 8 | 0.8904 | 0.918 | 0.891 | 0.999 | 0.9248 | 11 | 1 | 1 | 1 | 1 | 0.9999 | 7 |
| Urumqi | 1 | 1 | 1 | 1 | 1 | 1 | 1 | 1 | 1 | 1 | 1 | 1 | 1 | 1 |
| Xian | 0.4937 | 26 | 0.4267 | 0.469 | 0.502 | 0.5 | 0.4746 | 27 | 0.46 | 0.57 | 0.489 | 0.564 | 0.5215 | 26 |
| Xining | 0.5347 | 21 | 0.3317 | 0.531 | 0.316 | 0.348 | 0.3815 | 30 | 0.75 | 0.96 | 0.855 | 0.776 | 0.8354 | 12 |
| Yinchuan | 1 | 1 | 1 | 1 | 1 | 1 | 1 | 1 | 1 | 1 | 1 | 1 | 1 | 1 |
| Zhengzhou | 0.6064 | 17 | 0.627 | 0.632 | 0.655 | 0.697 | 0.6527 | 17 | 0.58 | 0.6 | 0.565 | 0.507 | 0.5632 | 22 |
| DMU | Total Efficiency Score | The First Stage Average Efficiency | The Second Stage Average Efficiency | Relative Change Rate |
|---|---|---|---|---|
| Beijing | 1 | 1 | 1 | 0 |
| Changchun | 0.6432 | 0.6839 | 0.6503 | −0.04913 |
| Changsha | 0.9547 | 0.9451 | 0.9642 | 0.02021 |
| Fuzhou | 1 | 1 | 1 | 0 |
| Guangzhou | 1 | 1 | 1 | 0 |
| Hangzhou | 0.6063 | 0.6867 | 0.5464 | −0.20431 |
| Hefei | 0.6474 | 0.6431 | 0.6714 | 0.044006 |
| Huhehot | 0.6699 | 0.6803 | 0.6723 | −0.01176 |
| Jinan | 0.6018 | 0.5824 | 0.681 | 0.169299 |
| Lanzhou | 0.6777 | 0.5618 | 0.8785 | 0.563724 |
| Lhasa | 1 | 1 | 1 | 0 |
| Nanchang | 0.6411 | 0.648 | 0.6344 | −0.02099 |
| Nanjing | 0.6018 | 0.6708 | 0.5486 | −0.18217 |
| Nanning | 0.9488 | 1 | 0.9003 | −0.0997 |
| Shanghai | 0.7096 | 1 | 0.5528 | −0.4472 |
| Shenyang | 0.9985 | 0.9984 | 0.9986 | 0.0002 |
| Wuhan | 0.9615 | 0.9248 | 0.9999 | 0.081207 |
| Urumqi | 1 | 1 | 1 | 0 |
| Yinchuan | 1 | 1 | 1 | 0 |
| Zhengzhou | 0.6064 | 0.6527 | 0.5632 | −0.13712 |
| Efficiency | City |
|---|---|
| =1 | Beijing, Fuzhou, Guangzhou, Haikou, Lhasa, Shenyang, Wuhan, Urumqi, Yinchuan |
| <0.6 | Chengdu, Chongqing, Guiyang, Harbin, Hangzhou, Kunming, Nanchang, Nanjing, Shijiazhuang, Tianjin, Xian, Zhengzhou |
| >0.6, <1 | Huhehot, Lanzhou, Nanning, Taiyuan, Xining |
| Overall Score | Rank | 2013 | 2014 | 2015 | 2016 | |||||
|---|---|---|---|---|---|---|---|---|---|---|
| Breath | Dead | Breath | Dead | Breath | Dead | Breath | Dead | |||
| Beijing | 1 | 1 | 1 | 1 | 1 | 1 | 1 | 1 | 1 | 1 |
| Chengdu | 0.4658 | 28 | 0.319154 | 0.574365 | 0.379511 | 0.64613 | 0.403979 | 0.662443 | 0.308138 | 0.529095 |
| Changchun | 0.6432 | 15 | 0.997303 | 1 | 0.822928 | 0.862604 | 1 | 1 | 1 | 1 |
| Changsha | 0.9547 | 9 | 0.999742 | 0.99974 | 0.999986 | 0.999983 | 1 | 1 | 1 | 0.987481 |
| Chongqing | 0.5254 | 22 | 0.603698 | 0.6151 | 0.494049 | 0.515881 | 0.567756 | 0.561586 | 0.50591 | 0.562721 |
| Fuzhou | 1 | 1 | 1 | 1 | 1 | 1 | 1 | 1 | 1 | 1 |
| Guangzhou | 1 | 1 | 1 | 1 | 1 | 1 | 1 | 1 | 1 | 1 |
| Guiyang | 0.5069 | 25 | 0.848056 | 0.854939 | 0.866644 | 0.868156 | 0.858574 | 0.84627 | 0.856479 | 0.856481 |
| Harbin | 0.4248 | 29 | 0.727852 | 0.732364 | 0.494426 | 0.494427 | 0.663949 | 0.642656 | 0.919001 | 0.919702 |
| Haikou | 0.4167 | 30 | 0 | 0 | 0 | 0 | 0 | 0 | 0 | 0 |
| Hangzhou | 0.6063 | 18 | 0.684498 | 0.907921 | 0.630953 | 0.82618 | 0.648427 | 0.83625 | 0.695218 | 0.899324 |
| Hefei | 0.6474 | 14 | 0.650572 | 0.665066 | 0.834373 | 0.850786 | 1 | 1 | 1 | 1 |
| Huhehot | 0.6699 | 13 | 0.95108 | 0.951264 | 0.972262 | 0.972264 | 0.991562 | 0.979371 | 1 | 0.996874 |
| Jinan | 0.6018 | 19 | 0.840146 | 0.877419 | 0.880102 | 0.903538 | 1 | 1 | 1 | 1 |
| Kunming | 0.5196 | 23 | 0.750716 | 0.760086 | 0.746365 | 0.759292 | 0.743585 | 0.74358 | 0.750919 | 0.750914 |
| Lanzhou | 0.6777 | 12 | 1 | 1 | 1 | 1 | 0.847356 | 0.83677 | 0.980481 | 1 |
| Lhasa | 1 | 1 | 1 | 1 | 1 | 1 | 1 | 1 | 1 | 1 |
| Nanchang | 0.6411 | 16 | 0.801558 | 0.810759 | 0.796958 | 0.79695 | 0.811009 | 0.799423 | 0.838847 | 0.834847 |
| Nanjing | 0.6018 | 19 | 0.787322 | 0.804454 | 0.792394 | 0.810068 | 0.77166 | 0.771659 | 0.765302 | 0.76531 |
| Nanning | 0.9488 | 10 | 0.999991 | 1 | 0.999826 | 0.999862 | 1 | 0.981644 | 0.959953 | 0.933696 |
| Shanghai | 0.7096 | 11 | 1 | 1 | 0.835315 | 0.85977 | 0.996068 | 1 | 0.804818 | 0.9051 |
| Shenyang | 0.9985 | 7 | 1 | 1 | 1 | 1 | 1 | 1 | 1 | 1 |
| Shijiazhuang | 0.3891 | 31 | 0.864608 | 0.879941 | 0.8302 | 0.830193 | 0.831052 | 0.82729 | 0.671766 | 0.671762 |
| Taiyuan | 0.5185 | 24 | 0.942516 | 0.943528 | 0.819034 | 0.811193 | 0.969421 | 0.929005 | 1 | 1 |
| Tianjin | 0.475 | 27 | 0.880586 | 0.899683 | 0.810255 | 0.855752 | 0.878549 | 0.9359 | 0.777527 | 0.868989 |
| Wuhan | 0.9615 | 8 | 1 | 1 | 1 | 1 | 1 | 0.999984 | 1 | 1 |
| Urumqi | 1 | 1 | 1 | 1 | 1 | 1 | 1 | 1 | 1 | 1 |
| Xian | 0.4937 | 26 | 0.703679 | 0.715885 | 1 | 0.630384 | 0.745394 | 0.704918 | 0.733021 | 0.739352 |
| Xining | 0.5347 | 21 | 0.987678 | 1 | 0.936726 | 0.936704 | 0.946721 | 0.946691 | 0.879909 | 0.873636 |
| Yinchuan | 1 | 1 | 1 | 1 | 1 | 1 | 1 | 1 | 1 | 1 |
| Zhengzhou | 0.6064 | 17 | 0.955971 | 0.891323 | 0.955839 | 0.826401 | 0.929376 | 0.863725 | 0.54588 | 0.748732 |
© 2018 by the authors. Licensee MDPI, Basel, Switzerland. This article is an open access article distributed under the terms and conditions of the Creative Commons Attribution (CC BY) license (http://creativecommons.org/licenses/by/4.0/).
Share and Cite
Zhang, T.; Chiu, Y.-h.; Li, Y.; Lin, T.-Y. Air Pollutant and Health-Efficiency Evaluation Based on a Dynamic Network Data Envelopment Analysis. Int. J. Environ. Res. Public Health 2018, 15, 2046. https://doi.org/10.3390/ijerph15092046
Zhang T, Chiu Y-h, Li Y, Lin T-Y. Air Pollutant and Health-Efficiency Evaluation Based on a Dynamic Network Data Envelopment Analysis. International Journal of Environmental Research and Public Health. 2018; 15(9):2046. https://doi.org/10.3390/ijerph15092046
Chicago/Turabian StyleZhang, Tao, Yung-ho Chiu, Ying Li, and Tai-Yu Lin. 2018. "Air Pollutant and Health-Efficiency Evaluation Based on a Dynamic Network Data Envelopment Analysis" International Journal of Environmental Research and Public Health 15, no. 9: 2046. https://doi.org/10.3390/ijerph15092046
APA StyleZhang, T., Chiu, Y.-h., Li, Y., & Lin, T.-Y. (2018). Air Pollutant and Health-Efficiency Evaluation Based on a Dynamic Network Data Envelopment Analysis. International Journal of Environmental Research and Public Health, 15(9), 2046. https://doi.org/10.3390/ijerph15092046

