The Protective Effect of Gangliosides on Lead (Pb)-Induced Neurotoxicity Is Mediated by Autophagic Pathways
Abstract
:1. Introduction
2. Materials and Methods
2.1. Chemicals and Reagents
2.2. Animals and Treatments
2.3. Morris Water Maze
2.4. Cell Culture
2.5. MTT Assay
2.6. TUNEL Assay
2.7. Flow Cytometric Analysis
2.8. Western Blot
2.9. Statistical Analysis
3. Results
3.1. Gangliosides Mitigate Pb-Induced Injuries to Rats’ Spatial Reference Memory
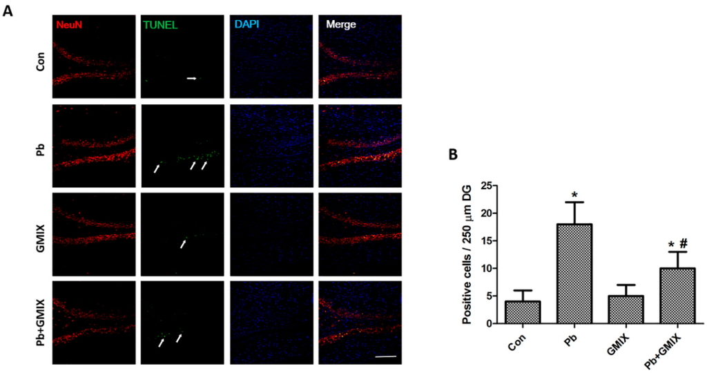
3.2. Gangliosides Inhibit Pb-Induced Neural Injuries by Inhibiting Neuron Apoptosis
3.3. Gangliosides Show Cytoprotective Effects Against Pb-Induced Cytotoxicity in HT22 Cells
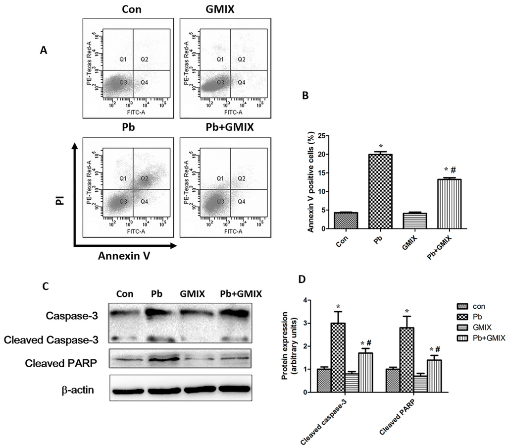
3.4. Gangliosides Inhibit Pb-Induced Apoptosis by Altering Protein Expression of Apoptosis-Related Proteins in HT22 Cells
3.5. Gangliosides Inhibit Pb-Caused Autophagy in HT22 Cells
4. Discussion
5. Conclusions
Author Contributions
Conflicts of Interest
Abbreviations
| AD | Alzheimer’s disease |
| BLL | Blood lead level |
| Pb | Lead |
| CNS | central nervous system |
| DG | dentate gyrus |
| GSLs | glycosphingolipids |
| PD | Parkinson’s disease |
References
- Pande, M.; Flora, S.J. Lead induced oxidative damage and its response to combined administration of alpha-lipoic acid and succimers in rats. Toxicology 2002, 177, 187–196. [Google Scholar] [CrossRef]
- Nieboer, E.; Tsuji, L.J.; Martin, I.D.; Liberda, E.N. Human biomonitoring issues related to lead exposure. Environ. Sci. Process. Impacts 2013, 15, 1824–1829. [Google Scholar] [CrossRef] [PubMed]
- Warniment, C.; Tsang, K.; Galazka, S.S. Lead poisoning in children. Am. Fam. Physician 2010, 81, 751–757. [Google Scholar] [PubMed]
- Liu, K.S.; Hao, J.H.; Zeng, Y.; Dai, F.C.; Gu, P.Q. Neurotoxicity and biomarkers of lead exposure: A review. Chin. Med. Sci. J. 2013, 28, 178–188. [Google Scholar] [CrossRef]
- Nava-Ruiz, C.; Mendez-Armenta, M.; Rios, C. Lead neurotoxicity: Effects on brain nitric oxide synthase. J. Mol. Histol. 2012, 43, 553–563. [Google Scholar] [CrossRef] [PubMed]
- Suszkiw, J.B. Presynaptic disruption of transmitter release by lead. Neurotoxicology 2004, 25, 599–604. [Google Scholar] [CrossRef] [PubMed]
- Zhang, J.; Cai, T.; Zhao, F.; Yao, T.; Chen, Y.; Liu, X.; Luo, W.; Chen, J. The role of alpha-synuclein and tau hyperphosphorylation-mediated autophagy and apoptosis in lead-induced learning and memory injury. Int. J. Biol. Sci. 2012, 8, 935–944. [Google Scholar] [CrossRef] [PubMed]
- Wang, Q.; Luo, W.; Zhang, W.; Dai, Z.; Chen, Y.; Chen, J. Iron supplementation protects against lead-induced apoptosis through MAPK pathway in weanling rat cortex. Neurotoxicology 2007, 28, 850–859. [Google Scholar] [CrossRef] [PubMed]
- Su, P.; Zhao, F.; Cao, Z.; Zhang, J.; Aschner, M.; Luo, W. Mir-203-mediated tricellulin mediates lead-induced in vitro loss of blood-cerebrospinal fluid barrier (BCB) function. Toxicol. In Vitro 2015, 29, 1185–1194. [Google Scholar] [CrossRef] [PubMed]
- Yu, R.K.; Nakatani, Y.; Yanagisawa, M. The role of glycosphingolipid metabolism in the developing brain. J. Lipid Res. 2009, 50, S440–S445. [Google Scholar] [CrossRef] [PubMed]
- Ledeen, R.W.; Wu, G. Nuclear sphingolipids: Metabolism and signaling. J. Lipid Res. 2008, 49, 1176–1186. [Google Scholar] [CrossRef] [PubMed]
- Nezuo, M.; Shogomori, H.; Hoshi, M.; Yamamoto, T.; Teshima, T.; Shiba, T.; Chiba, K. Developmental changes in localization of the main gangliosides during sea urchin embryogenesis. Glycobiology 2000, 10, 1243–1247. [Google Scholar] [CrossRef] [PubMed]
- Cuello, A.C. Gangliosides, NGF, brain aging and disease: A mini-review with personal reflections. Neurochem. Res. 2012, 37, 1256–1260. [Google Scholar] [CrossRef] [PubMed]
- Taki, T. An approach to glycobiology from glycolipidomics: Gangliosides molecular scanning in the brains of patients with Alzheimer’s disease by TLC-blot/matrix assisted laser desorption/ionization-time of flight MS. Biol. Pharm. Bull. 2012, 35, 1642–1647. [Google Scholar] [CrossRef] [PubMed]
- Yanagisawa, K. Role of gangliosides in Alzheimer’s disease. Biochim. Biophys. Acta 2007, 1768, 1943–1951. [Google Scholar] [CrossRef] [PubMed]
- Yu, R.K.; Tsai, Y.T.; Ariga, T. Functional roles of gangliosides in neurodevelopment: An overview of recent advances. Neurochem. Res. 2012, 37, 1230–1244. [Google Scholar] [CrossRef] [PubMed]
- Cox, T.M.; Cachon-Gonzalez, M.B. The cellular pathology of lysosomal diseases. J. Pathol. 2012, 226, 241–254. [Google Scholar] [CrossRef] [PubMed]
- Orr, C.F.; Rowe, D.B.; Halliday, G.M. An inflammatory review of Parkinson’s disease. Prog. Neurobiol. 2002, 68, 325–340. [Google Scholar] [CrossRef]
- She, J.Q.; Wang, M.; Zhu, D.M.; Sun, L.G.; Ruan, D.Y. Effect of gangliosides on synaptic plasticity of hippocampus in lead-exposed rats in vivo. Brain Res. 2005, 1060, 162–169. [Google Scholar] [CrossRef] [PubMed]
- Jung, C.H.; Ro, S.H.; Cao, J.; Otto, N.M.; Kim, D.H. mTOR regulation of autophagy. FEBS Lett. 2010, 584, 1287–1295. [Google Scholar] [CrossRef] [PubMed]
- Lopes, A.C.; Peixe, T.S.; Mesas, A.E.; Paoliello, M.M. Lead Exposure and Oxidative Stress: A Systematic Review. Rev. Environ. Contam. Toxicol. 2016, 236, 193–238. [Google Scholar] [PubMed]
- Zhai, Q.; Narbad, A.; Chen, W. Dietary strategies for the treatment of cadmium and lead toxicity. Nutrients 2015, 7, 552–571. [Google Scholar] [CrossRef] [PubMed]
- Mei, Z.T.; Zheng, J.Z. Effects of exogenous gangliosides on learning and memory in rats. Jpn. J. Physiol. 1993, 43, S295–S299. [Google Scholar] [PubMed]
- She, J.Q.; Wang, M.; Zhu, D.M.; Tang, M.; Chen, J.T.; Wang, L.; Ruan, D.Y. Monosialoanglioside (GM1) prevents lead-induced neurotoxicity on long-term potentiation, SOD activity, MDA levels, and intracellular calcium levels of hippocampus in rats. Naunyn Schmiedebergs Arch. Pharmacol. 2009, 379, 517–524. [Google Scholar] [CrossRef] [PubMed]
- Cappelletti, C.; Galbardi, B.; Kapetis, D.; Vattemi, G.; Guglielmi, V.; Tonin, P.; Salerno, F.; Morandi, L.; Tomelleri, G.; Mantegazza, R.; et al. Autophagy, inflammation and innate immunity in inflammatory myopathies. PLoS ONE 2014, 9. [Google Scholar] [CrossRef] [PubMed]
- Alirezaei, M.; Kemball, C.C.; Whitton, J.L. Autophagy, inflammation and neurodegenerative disease. Eur. J. Neurosci. 2011, 33, 197–204. [Google Scholar] [CrossRef] [PubMed]
- Jiang, P.; Mizushima, N. Autophagy and human diseases. Cell Res. 2014, 24, 69–79. [Google Scholar] [CrossRef] [PubMed]
- Hwang, J.; Lee, S.; Lee, J.T.; Kwon, T.K.; Kim, D.R.; Kim, H.; Park, H.C.; Suk, K. Gangliosides induce autophagic cell death in astrocytes. Br. J. Pharmacol. 2010, 159, 586–603. [Google Scholar] [CrossRef] [PubMed]
- Hwang, J.; Lee, H.J.; Lee, W.H.; Suk, K. NF-kappaB as a common signaling pathway in ganglioside-induced autophagic cell death and activation of astrocytes. J. Neuroimmunol. 2010, 226, 66–72. [Google Scholar] [CrossRef] [PubMed]
- Takamura, A.; Higaki, K.; Kajimaki, K.; Otsuka, S.; Ninomiya, H.; Matsuda, J.; Ohno, K.; Suzuki, Y.; Nanba, E. Enhanced autophagy and mitochondrial aberrations in murine G(M1)-gangliosidosis. Biochem. Biophys. Res. Commun. 2008, 367, 616–622. [Google Scholar] [CrossRef] [PubMed]





© 2016 by the authors; licensee MDPI, Basel, Switzerland. This article is an open access article distributed under the terms and conditions of the Creative Commons by Attribution (CC-BY) license (http://creativecommons.org/licenses/by/4.0/).
Share and Cite
Meng, H.; Wang, L.; He, J.; Wang, Z. The Protective Effect of Gangliosides on Lead (Pb)-Induced Neurotoxicity Is Mediated by Autophagic Pathways. Int. J. Environ. Res. Public Health 2016, 13, 365. https://doi.org/10.3390/ijerph13040365
Meng H, Wang L, He J, Wang Z. The Protective Effect of Gangliosides on Lead (Pb)-Induced Neurotoxicity Is Mediated by Autophagic Pathways. International Journal of Environmental Research and Public Health. 2016; 13(4):365. https://doi.org/10.3390/ijerph13040365
Chicago/Turabian StyleMeng, Hongtao, Lan Wang, Junhong He, and Zhufeng Wang. 2016. "The Protective Effect of Gangliosides on Lead (Pb)-Induced Neurotoxicity Is Mediated by Autophagic Pathways" International Journal of Environmental Research and Public Health 13, no. 4: 365. https://doi.org/10.3390/ijerph13040365
APA StyleMeng, H., Wang, L., He, J., & Wang, Z. (2016). The Protective Effect of Gangliosides on Lead (Pb)-Induced Neurotoxicity Is Mediated by Autophagic Pathways. International Journal of Environmental Research and Public Health, 13(4), 365. https://doi.org/10.3390/ijerph13040365
