Sign in to use this feature.

Years

Between: -

Subjects

remove_circle_outline
remove_circle_outline
remove_circle_outline
remove_circle_outline
remove_circle_outline
remove_circle_outline
remove_circle_outline
remove_circle_outline

Journals

Article Types

Countries / Regions

Search Results (9)

Search Parameters:
Keywords = neutrosophic number optimal solution

Order results
Result details
Results per page
Select all
Export citation of selected articles as:
29 pages, 1629 KB  
Article
Solving Fully Intuitionistic Fuzzy Multi-Level Multi-Objective Fractional Optimization Problems via Two Different Approaches
by Mohamed A. El Sayed, Haitham Elwahsh, Julian Hoxha, Tarek Khalifa, Farahat A. Farahat, Mohamed A. Elsisy and Fawzy A. Bukhari
Fractal Fract. 2025, 9(10), 675; https://doi.org/10.3390/fractalfract9100675 - 20 Oct 2025
Viewed by 527
Abstract
Uncertainty is the biggest issue when modeling real-world multi-level fractional optimization problems. In this paper, a fully intuitionistic fuzzy multi-level multi-objective fractional programming problem (FIF-MLMOFPP) is tackled via two different approaches. Because of the ambiguity introduced in the model, all the parameters and [...] Read more.
Uncertainty is the biggest issue when modeling real-world multi-level fractional optimization problems. In this paper, a fully intuitionistic fuzzy multi-level multi-objective fractional programming problem (FIF-MLMOFPP) is tackled via two different approaches. Because of the ambiguity introduced in the model, all the parameters and decision variables in each objective function and feasible domain are intuitionistic fuzzy numbers (IFNs). Firstly, FIF-MLMOFPP is converted into a non-fractional fully intuitionistic fuzzy multi-level multi-objective programming problem (FIF-MLMOPP) utilizing a series of transformations. The accuracy functions and ordering relations of IFNs are employed to transform the non-fractional FIF-MLMOPP into a deterministic variant. An interactive approach is first applied to solve the problem by transforming it into discrete multi-objective optimization problems (MOOPs). Each separate MOOP addresses the ϵ-constraint methodology and the goal of satisfactoriness. Neutrosophic fuzzy goal programming (NFGP) is the second approach applied to solve the FIF-MLMOFPP, as the marginal evaluations of predetermined neutrosophic fuzzy objectives for all functions at each level are attained through various membership functions, including degrees of truth, indeterminacy, and falsehood, within neutrosophic uncertainty. The NFGP algorithm is presented to achieve optimal levels for each marginal evaluation objective by minimizing their deviation variables, thus yielding a suitable solution. To confirm and approve the two suggested approaches, a numerical example and a comparison between them are presented. Finally, recommendations for additional research are given. Full article
Show Figures

Figure 1

25 pages, 8496 KB  
Article
Enhancing Transportation Efficiency with Interval-Valued Fermatean Neutrosophic Numbers: A Multi-Item Optimization Approach
by Muhammad Kamran, Muhammad Nadeem, Justyna Żywiołek, Manal Elzain Mohamed Abdalla, Anns Uzair and Aiman Ishtiaq
Symmetry 2024, 16(6), 766; https://doi.org/10.3390/sym16060766 - 18 Jun 2024
Cited by 7 | Viewed by 1836
Abstract
In this study, we derive a simple transportation scheme by post-optimizing the costs of a modified problem. The strategy attempts to make the original (mainly feasible) option more practicable by adjusting the building components’ costs. Next, we employ the previously mentioned cell or [...] Read more.
In this study, we derive a simple transportation scheme by post-optimizing the costs of a modified problem. The strategy attempts to make the original (mainly feasible) option more practicable by adjusting the building components’ costs. Next, we employ the previously mentioned cell or area cost operators to gradually restore the modified costs to their initial levels, while simultaneously implementing the necessary adjustments to the “optimal” solution. This work presents a multi-goal, multi-item substantial transportation problem with interval-valued fuzzy variables, such as transportation costs, supplies, and demands, as parameters to maintain the transportation cost. This research addresses two circumstances where task ambiguity may occur: the interval solids transportation problem and the fuzzy substantial transportation issue. In the first scenario, we express data problems as intervals instead of exact values using an interval-valued fermatean neutrosophic number; in the second case, the information is not entirely obvious. We address both models when uncertainty solely affects the constraint set. For the interval scenario, we define an additional problem to solve. Our existing efficient systems have dependable transportation, so they are also capable of handling this new problem. In the fuzzy case, a parametric technique generates a fuzzy solution to the preceding problem. Since transportation costs have a direct impact on market prices, lowering them is the primary goal. Using parametric analysis, we provide optimal parameterization solutions for complementary situations. We provide a recommended algorithm for determining the stability set. In conclusion, we offer a sensitivity analysis and a numerical example of the transportation problem involving both balanced and imbalanced loads. Full article
(This article belongs to the Special Issue Symmetry with Optimization in Real-World Applications)
Show Figures

Figure 1

20 pages, 3632 KB  
Article
A Systematic Formulation into Neutrosophic Z Methodologies for Symmetrical and Asymmetrical Transportation Problem Challenges
by Muhammad Kamran, Manal Elzain Mohamed Abdalla, Muhammad Nadeem, Anns Uzair, Muhammad Farman, Lakhdar Ragoub and Ismail Naci Cangul
Symmetry 2024, 16(5), 615; https://doi.org/10.3390/sym16050615 - 15 May 2024
Cited by 4 | Viewed by 1624
Abstract
This study formulates a multi-objective, multi-item solid transportation issue with parameters that are neutrosophic Z-number fuzzy variables such as transportation costs, supplies, and demands. This work covers two scenarios where uncertainty in the problem can arise: the fuzzy solid transportation problem and the [...] Read more.
This study formulates a multi-objective, multi-item solid transportation issue with parameters that are neutrosophic Z-number fuzzy variables such as transportation costs, supplies, and demands. This work covers two scenarios where uncertainty in the problem can arise: the fuzzy solid transportation problem and the interval solid transportation problem. The first scenario arises when we represent data problems as intervals instead of exact values, while the second scenario arises when the information is not entirely clear. We address both models when the uncertainty alone impacts the constraint set. In order to find a solution for the interval case, we generate an additional problem. Since this auxiliary problem is typical of solid transportation, we can resolve it using the effective techniques currently in use. In the fuzzy scenario, a parametric method is used to discover a fuzzy solution to the earlier issue. Parametric analysis identifies that the best parameterized approaches to complementary problems are characterized by the application of parametric analysis. We present a suggested algorithm for determining the stability set. Finally, we provide a numerical example and sensitivity analysis for the transportation problem, which is both symmetrical and asymmetrical. Full article
(This article belongs to the Special Issue Symmetry/Asymmetry in Operations Research)
Show Figures

Figure 1

26 pages, 4068 KB  
Article
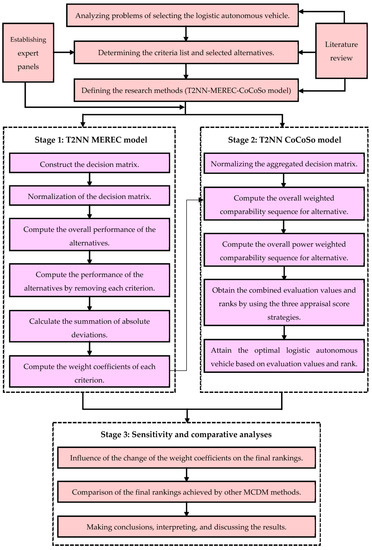
An Interactive Multi-Criteria Decision-Making Approach for Autonomous Vehicles and Distributed Resources Based on Logistic Systems: Challenges for a Sustainable Future
by Abduallah Gamal, Mohamed Abdel-Basset, Ibrahim M. Hezam, Karam M. Sallam and Ibrahim A. Hameed
Sustainability 2023, 15(17), 12844; https://doi.org/10.3390/su151712844 - 24 Aug 2023
Cited by 21 | Viewed by 2725
Abstract
The autonomous vehicle (AV) is one of the emerging technologies of the new age that has the potential to restructure transportation infrastructure. AVs are able to sense their surroundings and move around with control and self-sufficiency. AVs can contribute towards reducing traffic congestion [...] Read more.
The autonomous vehicle (AV) is one of the emerging technologies of the new age that has the potential to restructure transportation infrastructure. AVs are able to sense their surroundings and move around with control and self-sufficiency. AVs can contribute towards reducing traffic congestion on the roads, improving the quality of life, and achieving the highest levels of traffic safety. Thus, this type of vehicle can be integrated into the logistics industry. Due to the presence of several AVs, selecting a standard and efficient AV for logistics planning is a great challenge. The selection of an AV depends on many conflicting and essential criteria. Given its efficiency and reliability in dealing with conflicting criteria, a comprehensive multi-criteria decision-making (MCDM) approach was applied to solve the problem of selecting the optimal AV. However, the MCDM selection process is based on human judgment, which can be ambiguous. Accordingly, uncertainty was handled using type-2 neutrosophic numbers (T2NN). Initially, the method based on the removal effects of criteria (MEREC) was extended under T2NN and employed to assess and prioritize criteria. Then, the combined compromise solution (CoCoSo) method was extended under T2NN and applied to rank the candidate substitutions. To confirm the feasibility of the applied approach, an illustrative case study of four AVs was introduced. A sensitivity analysis was performed by changing the weights of the criteria and some other parameters to confirm the validity and stability of the proposed approach. In addition, a comparison analysis with other MCDM approaches was conducted to show the effectiveness and reliability of the applied approach. This research provides useful information for policymakers in the field of logistics. Finally, the results indicate that the velocity of AVs criterion is the most influential criterion in the selection of an intelligent AV. Full article
Show Figures

Figure 1

27 pages, 1021 KB  
Article
A Robust Neutrosophic Modeling and Optimization Approach for Integrated Energy-Food-Water Security Nexus Management under Uncertainty
by Firoz Ahmad, Shafiq Ahmad, Mazen Zaindin and Ahmad Yusuf Adhami
Water 2021, 13(2), 121; https://doi.org/10.3390/w13020121 - 7 Jan 2021
Cited by 21 | Viewed by 4125
Abstract
Natural resources are a boon for human beings, and their conservation for future uses is indispensable. Most importantly, energy-food-water security (EFWS) nexus management is the utmost need of our time. An effective managerial policy for the current distribution and conservation to meet future [...] Read more.
Natural resources are a boon for human beings, and their conservation for future uses is indispensable. Most importantly, energy-food-water security (EFWS) nexus management is the utmost need of our time. An effective managerial policy for the current distribution and conservation to meet future demand is necessary and challenging. Thus, this paper investigates an interconnected and dynamic EFWS nexus optimization model by considering the socio-economic and environmental objectives with the optimal energy supply, electricity conversion, food production, water resources allocation, and CO2 emissions control in the multi-period time horizons. Due to real-life complexity, various parameters are taken as intuitionistic fuzzy numbers. A novel method called interactive neutrosophic programming approach (INPA) is suggested to solve the EFWS nexus model. To verify and validate the proposed EFWS model, a synthetic computational study is performed. The obtained solution results are compared with other optimization approaches, and the outcomes are also evaluated with significant practical implications. The study reveals that the food production processes require more water resources than electricity production, although recycled water has not been used for food production purposes. The use of a coal-fired plant is not a prominent electricity conversion source. However, natural gas power plants’ service is also optimally executed with a marginal rate of production. Finally, conclusions and future research are addressed. This current study emphasizes how the proposed EFWS nexus model would be reliable and beneficial in real-world applications and help policy-makers identify, modify, and implement the optimal EFWS nexus policy and strategies for the future conservation of these resources. Full article
(This article belongs to the Special Issue The Water-Energy-Food Nexus: Sustainable Development)
Show Figures

Figure 1

22 pages, 4329 KB  
Article
A Bipolar Neutrosophic Multi Criteria Decision Making Framework for Professional Selection
by Mohamed Abdel-Basset, Abduallah Gamal, Le Hoang Son and Florentin Smarandache
Appl. Sci. 2020, 10(4), 1202; https://doi.org/10.3390/app10041202 - 11 Feb 2020
Cited by 144 | Viewed by 5613
Abstract
Professional selection is a significant task for any organization that aims to select the most appropriate candidates to fill well-defined vacancies up. In the recruitment process, various individual characteristics are involved, such as leadership, analytical skills, independent thinking, innovation, stamina and personality, ambiguity [...] Read more.
Professional selection is a significant task for any organization that aims to select the most appropriate candidates to fill well-defined vacancies up. In the recruitment process, various individual characteristics are involved, such as leadership, analytical skills, independent thinking, innovation, stamina and personality, ambiguity and imprecision. It outlines staff contribution and therefore plays a significant part in human resources administration. Additionally, in the era of the Internet of Things and Big Data (IoTBD), professional selection would face several challenges not only to the safe selection and security but also to make wise and prompt decisions especially in the large-scale candidates and criteria from the Cloud. However, the process of professional selection is often led by experience, which contains vague, ambiguous and uncertain decisions. It is therefore necessary to design an efficient decision-making algorithm, which could be further escalated to IoTBD. In this paper, we propose a new hybrid neutrosophic multi criteria decision making (MCDM) framework that employs a collection of neutrosophic analytical network process (ANP), and order preference by similarity to ideal solution (TOPSIS) under bipolar neutrosophic numbers. The MCDM framework is applied for chief executive officer (CEO) selection in a case study at the Elsewedy Electric Group, Egypt. The proposed approach allows us to assemble individual evaluations of the decision makers and therefore perform accurate personnel selection. The outcomes of the proposed method are compared with those of the related works such as weight sum model (WSM), weight product model (WPM), analytical hierarchy process (AHP), multi-objective optimization based on simple ratio analysis (MOORA) and ANP methods to prove and validate the results. Full article
Show Figures

Figure 1

8 pages, 259 KB  
Article
Inspection Strategy under Indeterminacy Based on Neutrosophic Coefficient of Variation
by Muhammad Aslam and Mansour Sattam Aldosari
Symmetry 2019, 11(2), 193; https://doi.org/10.3390/sym11020193 - 9 Feb 2019
Cited by 6 | Viewed by 3000
Abstract
The existing sampling plans which use the coefficient of variation (CV) are designed under classical statistics. These available sampling plans cannot be used for sentencing if the sample or the population has indeterminate, imprecise, unknown, incomplete or uncertain data. In this paper, we [...] Read more.
The existing sampling plans which use the coefficient of variation (CV) are designed under classical statistics. These available sampling plans cannot be used for sentencing if the sample or the population has indeterminate, imprecise, unknown, incomplete or uncertain data. In this paper, we introduce the neutrosophic coefficient of variation (NCV) first. We design a sampling plan based on the NCV. The neutrosophic operating characteristic (NOC) function is then given and used to determine the neutrosophic plan parameters under some constraints. The neutrosophic plan parameters such as neutrosophic sample size and neutrosophic acceptance number are determined through the neutrosophic optimization solution. We compare the efficiency of the proposed plan under the neutrosophic statistical interval method with the sampling plan under classical statistics. A real example which has indeterminate data is given to illustrate the proposed plan. Full article
25 pages, 1803 KB  
Article
A Novel Approach for the Selection of Power-Generation Technology Using a Linguistic Neutrosophic CODAS Method: A Case Study in Libya
by Dragan Pamučar, Ibrahim Badi, Korica Sanja and Radojko Obradović
Energies 2018, 11(9), 2489; https://doi.org/10.3390/en11092489 - 19 Sep 2018
Cited by 95 | Viewed by 5995
Abstract
Rapid increases in energy demand and international drive to reduce carbon emissions from fossil fuels have led many oil-rich countries to diversify their energy portfolio and resources. Libya is one of these countries, and it has recently become interested in utilizing its renewable-energy [...] Read more.
Rapid increases in energy demand and international drive to reduce carbon emissions from fossil fuels have led many oil-rich countries to diversify their energy portfolio and resources. Libya is one of these countries, and it has recently become interested in utilizing its renewable-energy resources in order to reduce financial and energy dependency on oil reserves. This paper introduces an original multicriteria decision-making Pairwise-CODAS model in which the modification of the CODAS method was made using Linguistic Neutrosophic Numbers (LNN). The paper also suggests a new LNN Pairwise (LNN PW) model for determining the weight coefficients of the criteria developed by the authors. By integrating these models with linguistic neutrosophic numbers, it was shown that it is possible to a significant extent to eliminate subjective qualitative assessments and assumptions by decision makers in complex decision-making conditions. The LNN PW-CODAS model was tested and validated in a case study of the selection of optimal Power-Generation Technology (PGT) in Libya. Testing of the model showed that the proposed model based on linguistic neutrosophic numbers provides objective expert evaluation by eliminating subjective assessments when determining the numerical values of criteria. A sensitivity analysis of the LNN PW-CODAS model, carried out through 68 scenarios of changes in the weight coefficients, showed a high degree of stability of the solutions obtained in the ranking of the alternatives. The results were validated by comparison with LNN extensions of four multicriteria decision-making models. Full article
Show Figures

Figure 1

9 pages, 246 KB  
Article
Neutrosophic Number Nonlinear Programming Problems and Their General Solution Methods under Neutrosophic Number Environments
by Jun Ye, Wenhua Cui and Zhikang Lu
Axioms 2018, 7(1), 13; https://doi.org/10.3390/axioms7010013 - 24 Feb 2018
Cited by 22 | Viewed by 5014
Abstract
In practical situations, we often have to handle programming problems involving indeterminate information. Building on the concepts of indeterminacy I and neutrosophic number (NN) (z = p + qI for p, q), this paper introduces some basic operations [...] Read more.
In practical situations, we often have to handle programming problems involving indeterminate information. Building on the concepts of indeterminacy I and neutrosophic number (NN) (z = p + qI for p, q), this paper introduces some basic operations of NNs and concepts of NN nonlinear functions and inequalities. These functions and/or inequalities contain indeterminacy I and naturally lead to a formulation of NN nonlinear programming (NN-NP). These techniques include NN nonlinear optimization models for unconstrained and constrained problems and their general solution methods. Additionally, numerical examples are provided to show the effectiveness of the proposed NN-NP methods. It is obvious that the NN-NP problems usually yield NN optimal solutions, but not always. The possible optimal ranges of the decision variables and NN objective function are indicated when the indeterminacy I is considered for possible interval ranges in real situations. Full article
(This article belongs to the Special Issue Neutrosophic Multi-Criteria Decision Making)
Show Figures

Graphical abstract

Back to TopTop