Sign in to use this feature.

Years

Between: -

Subjects

remove_circle_outline
remove_circle_outline
remove_circle_outline

Journals

Article Types

Countries / Regions

Search Results (7)

Search Parameters:
Keywords = neurogenic niche homeostasis

Order results
Result details
Results per page
Select all
Export citation of selected articles as:
26 pages, 6754 KB  
Article
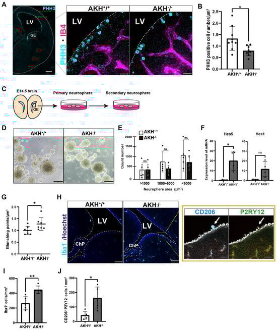
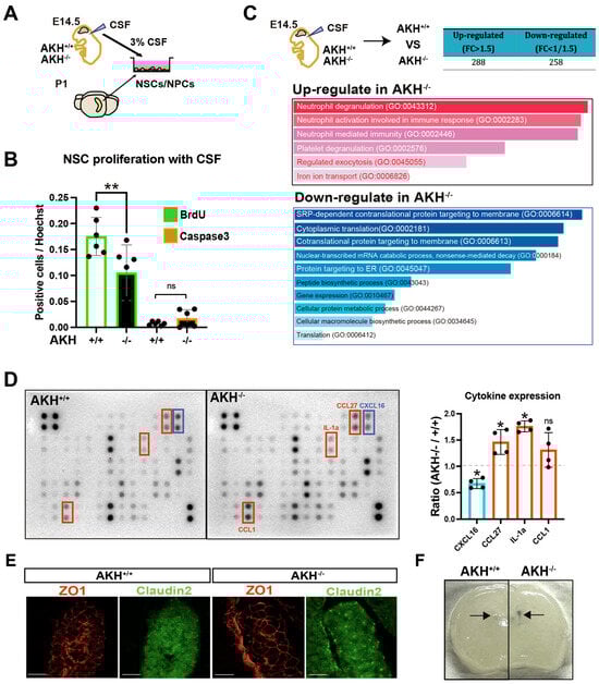
Akhirin Functions as an Innate Immune Barrier to Preserve Neurogenic Niche Homeostasis During Mouse Brain Development
by Mikiko Kudo, Tenta Ohkubo, Taichi Sugawara, Takashi Irie, Jun Hatakeyama, Shigehiko Tamura, Kenji Shimamura, Tomohiko Wakayama, Naoki Matsuo, Kinichi Nakashima, Takahiro Masuda and Kunimasa Ohta
Cells 2026, 15(2), 151; https://doi.org/10.3390/cells15020151 - 14 Jan 2026
Abstract
Neurogenesis is tightly regulated by complex interactions among neural stem and progenitor cells (NSCs/NPCs), blood vessels, microglia, and extracellular matrix components within the neurogenic niche. In the embryonic brain, NSCs reside along the ventricular surface, where cerebrospinal fluid (CSF) directly regulates their proliferation. [...] Read more.
Neurogenesis is tightly regulated by complex interactions among neural stem and progenitor cells (NSCs/NPCs), blood vessels, microglia, and extracellular matrix components within the neurogenic niche. In the embryonic brain, NSCs reside along the ventricular surface, where cerebrospinal fluid (CSF) directly regulates their proliferation. Here, we identify Akhirin (AKH) as a critical regulator that preserves the integrity of the NSC niche during mouse brain development. At embryonic day 14.5, AKH is secreted and enriched at the apical surface of choroid plexus epithelial cells and the ventricular lining. Loss of AKH leads to increases the inflammatory cytokine expression in the CSF and disrupts NSC niche homeostasis. Furthermore, AKH is cleaved upon inflammatory stimulation, and its LCCL domain directly binds bacteria, thereby preventing their spread. These findings reveal that AKH functions as a protective barrier molecule within the developing neurogenic niche, providing immune protection and preserving NSC niche homeostasis during periods when the innate immune defenses are still immature. Full article
(This article belongs to the Section Stem Cells)
Show Figures

Figure 1

14 pages, 2873 KB  
Article
Chemical Coaxing of Mesenchymal Stromal Cells by Drug Repositioning for Nestin Induction
by Sun-Ung Lim, Dae-Won Lee, Jung-Ho Kim, Young-Ju Kang, In-Yong Kim and Il-Hoan Oh
Int. J. Mol. Sci. 2024, 25(15), 8006; https://doi.org/10.3390/ijms25158006 - 23 Jul 2024
Cited by 1 | Viewed by 1921
Abstract
Mesenchymal stromal cells (MSCs) display heterogeneity in origin and functional role in tissue homeostasis. Subsets of MSCs derived from the neural crest express nestin and serve as niches in bone marrow, but the possibility of coaxing MSCs into nestin-expresing cells for enhanced supportive [...] Read more.
Mesenchymal stromal cells (MSCs) display heterogeneity in origin and functional role in tissue homeostasis. Subsets of MSCs derived from the neural crest express nestin and serve as niches in bone marrow, but the possibility of coaxing MSCs into nestin-expresing cells for enhanced supportive activity is unclear. In this study, as an approach to the chemical coaxing of MSC functions, we screened libraries of clinically approved chemicals to identify compounds capable of inducing nestin expression in MSCs. Out of 2000 clinical compounds, we chose vorinostat as a candidate to coax the MSCs into neural crest-like fates. When treated with vorinostat, MSCs exhibited a significant increase in the expression of genes involved in the pluripotency and epithelial–mesenchymal transition (EMT), as well as nestin and CD146, the markers for pericytes. In addition, these nestin-induced MSCs exhibited enhanced differentiation towards neuronal cells with the upregulation of neurogenic markers, including SRY-box transcription factor 2 (Sox2), SRY-box transcription factor 10 (Sox10) and microtubule associated protein 2 (Map2) in addition to nestin. Moreover, the coaxed MSCs exhibited enhanced supporting activity for hematopoietic progenitors without supporting leukemia cells. These results demonstrate the feasibility of the drug repositioning of MSCs to induce neural crest-like properties through the chemical coaxing of cell fates. Full article
Show Figures

Figure 1

32 pages, 6181 KB  
Review
Adult Neurogenesis of Teleost Fish Determines High Neuronal Plasticity and Regeneration
by Evgeniya Vladislavovna Pushchina, Ilya Alexandovich Kapustyanov and Gleb Gennadievich Kluka
Int. J. Mol. Sci. 2024, 25(7), 3658; https://doi.org/10.3390/ijms25073658 - 25 Mar 2024
Cited by 6 | Viewed by 4634
Abstract
Studying the properties of neural stem progenitor cells (NSPCs) in a fish model will provide new information about the organization of neurogenic niches containing embryonic and adult neural stem cells, reflecting their development, origin cell lines and proliferative dynamics. Currently, the molecular signatures [...] Read more.
Studying the properties of neural stem progenitor cells (NSPCs) in a fish model will provide new information about the organization of neurogenic niches containing embryonic and adult neural stem cells, reflecting their development, origin cell lines and proliferative dynamics. Currently, the molecular signatures of these populations in homeostasis and repair in the vertebrate forebrain are being intensively studied. Outside the telencephalon, the regenerative plasticity of NSPCs and their biological significance have not yet been practically studied. The impressive capacity of juvenile salmon to regenerate brain suggests that most NSPCs are likely multipotent, as they are capable of replacing virtually all cell lineages lost during injury, including neuroepithelial cells, radial glia, oligodendrocytes, and neurons. However, the unique regenerative profile of individual cell phenotypes in the diverse niches of brain stem cells remains unclear. Various types of neuronal precursors, as previously shown, are contained in sufficient numbers in different parts of the brain in juvenile Pacific salmon. This review article aims to provide an update on NSPCs in the brain of common models of zebrafish and other fish species, including Pacific salmon, and the involvement of these cells in homeostatic brain growth as well as reparative processes during the postraumatic period. Additionally, new data are presented on the participation of astrocytic glia in the functioning of neural circuits and animal behavior. Thus, from a molecular aspect, zebrafish radial glia cells are seen to be similar to mammalian astrocytes, and can therefore also be referred to as astroglia. However, a question exists as to if zebrafish astroglia cells interact functionally with neurons, in a similar way to their mammalian counterparts. Future studies of this fish will complement those on rodents and provide important information about the cellular and physiological processes underlying astroglial function that modulate neural activity and behavior in animals. Full article
Show Figures

Figure 1

16 pages, 1432 KB  
Review
Dietary Astaxanthin: A Promising Antioxidant and Anti-Inflammatory Agent for Brain Aging and Adult Neurogenesis
by Alessandro Medoro, Sergio Davinelli, Luigi Milella, Bradley J. Willcox, Richard C. Allsopp, Giovanni Scapagnini and Donald Craig Willcox
Mar. Drugs 2023, 21(12), 643; https://doi.org/10.3390/md21120643 - 16 Dec 2023
Cited by 44 | Viewed by 14075
Abstract
Decreased adult neurogenesis, or the gradual depletion of neural stem cells in adult neurogenic niches, is considered a hallmark of brain aging. This review provides a comprehensive overview of the intricate relationship between aging, adult neurogenesis, and the potential neuroregenerative properties of astaxanthin, [...] Read more.
Decreased adult neurogenesis, or the gradual depletion of neural stem cells in adult neurogenic niches, is considered a hallmark of brain aging. This review provides a comprehensive overview of the intricate relationship between aging, adult neurogenesis, and the potential neuroregenerative properties of astaxanthin, a carotenoid principally extracted from the microalga Haematococcus pluvialis. The unique chemical structure of astaxanthin enables it to cross the blood–brain barrier and easily reach the brain, where it may positively influence adult neurogenesis. Astaxanthin can affect molecular pathways involved in the homeostasis, through the activation of FOXO3-related genetic pathways, growth, and regeneration of adult brain neurons, enhancing cell proliferation and the potency of stem cells in neural progenitor cells. Furthermore, astaxanthin appears to modulate neuroinflammation by suppressing the NF-κB pathway, reducing the production of pro-inflammatory cytokines, and limiting neuroinflammation associated with aging and chronic microglial activation. By modulating these pathways, along with its potent antioxidant properties, astaxanthin may contribute to the restoration of a healthy neurogenic microenvironment, thereby preserving the activity of neurogenic niches during both normal and pathological aging. Full article
Show Figures

Figure 1

24 pages, 9778 KB  
Article
Glia Cells Control Olfactory Neurogenesis by Fine-Tuning CXCL12
by André Dietz, Katja Senf, Julia Karius, Ralf Stumm and Eva Maria Neuhaus
Cells 2023, 12(17), 2164; https://doi.org/10.3390/cells12172164 - 28 Aug 2023
Cited by 7 | Viewed by 2760
Abstract
Olfaction depends on lifelong production of sensory neurons from CXCR4 expressing neurogenic stem cells. Signaling by CXCR4 depends on the concentration of CXCL12, CXCR4’s principal ligand. Here, we use several genetic models to investigate how regulation of CXCL12 in the olfactory stem cell [...] Read more.
Olfaction depends on lifelong production of sensory neurons from CXCR4 expressing neurogenic stem cells. Signaling by CXCR4 depends on the concentration of CXCL12, CXCR4’s principal ligand. Here, we use several genetic models to investigate how regulation of CXCL12 in the olfactory stem cell niche adjusts neurogenesis. We identify subepithelial tissue and sustentacular cells, the olfactory glia, as main CXCL12 sources. Lamina propria-derived CXCL12 accumulates on quiescent gliogenic stem cells via heparan sulfate. Additionally, CXCL12 is secreted within the olfactory epithelium by sustentacular cells. Both sustentacular-cell-derived and lamina propria-derived CXCL12 are required for CXCR4 activation. ACKR3, a high-affinity CXCL12 scavenger, is expressed by mature glial cells and titrates CXCL12. The accurate adjustment of CXCL12 by ACKR3 is critical for CXCR4-dependent proliferation of neuronal stem cells and for proper lineage progression. Overall, these findings establish precise regulation of CXCL12 by glia cells as a prerequisite for CXCR4-dependent neurogenesis and identify ACKR3 as a scavenger influencing tissue homeostasis beyond embryonic development. Full article
(This article belongs to the Section Cellular Neuroscience)
Show Figures

Graphical abstract

40 pages, 10255 KB  
Article
Hydrogen Sulfide Modulates Adult and Reparative Neurogenesis in the Cerebellum of Juvenile Masu Salmon, Oncorhynchus masou
by Evgeniya V. Pushchina, Maria E. Stukaneva and Anatoly A. Varaksin
Int. J. Mol. Sci. 2020, 21(24), 9638; https://doi.org/10.3390/ijms21249638 - 17 Dec 2020
Cited by 16 | Viewed by 3503
Abstract
Fish are a convenient model for the study of reparative and post-traumatic processes of central nervous system (CNS) recovery, because the formation of new cells in their CNS continues throughout life. After a traumatic injury to the cerebellum of juvenile masu salmon, Oncorhynchus [...] Read more.
Fish are a convenient model for the study of reparative and post-traumatic processes of central nervous system (CNS) recovery, because the formation of new cells in their CNS continues throughout life. After a traumatic injury to the cerebellum of juvenile masu salmon, Oncorhynchus masou, the cell composition of the neurogenic zones containing neural stem cells (NSCs)/neural progenitor cells (NPCs) in the acute period (two days post-injury) changes. The presence of neuroepithelial (NE) and radial glial (RG) neuronal precursors located in the dorsal, lateral, and basal zones of the cerebellar body was shown by the immunohistochemical (IHC) labeling of glutamine synthetase (GS). Progenitors of both types are sources of neurons in the cerebellum of juvenile O. masou during constitutive growth, thus, playing an important role in CNS homeostasis and neuronal plasticity during ontogenesis. Precursors with the RG phenotype were found in the same regions of the molecular layer as part of heterogeneous constitutive neurogenic niches. The presence of neuroepithelial and radial glia GS+ cells indicates a certain proportion of embryonic and adult progenitors and, obviously, different contributions of these cells to constitutive and reparative neurogenesis in the acute post-traumatic period. Expression of nestin and vimentin was revealed in neuroepithelial cerebellar progenitors of juvenile O. masou. Patterns of granular expression of these markers were found in neurogenic niches and adjacent areas, which probably indicates the neurotrophic and proneurogenic effects of vimentin and nestin in constitutive and post-traumatic neurogenesis and a high level of constructive metabolism. No expression of vimentin and nestin was detected in the cerebellar RG of juvenile O. masou. Thus, the molecular markers of NSCs/NPCs in the cerebellum of juvenile O. masou are as follows: vimentin, nestin, and glutamine synthetase label NE cells in intact animals and in the post-traumatic period, while GS expression is present in the RG of intact animals and decreases in the acute post-traumatic period. A study of distribution of cystathionine β-synthase (CBS) in the cerebellum of intact young O. masou showed the expression of the marker mainly in type 1 cells, corresponding to NSCs/NCPs for other molecular markers. In the post-traumatic period, the number of CBS+ cells sharply increased, which indicates the involvement of H2S in the post-traumatic response. Induction of CBS in type 3 cells indicates the involvement of H2S in the metabolism of extracellular glutamate in the cerebellum, a decrease in the production of reactive oxygen species, and also arrest of the oxidative stress development, a weakening of the toxic effects of glutamate, and a reduction in excitotoxicity. The obtained results allow us to consider H2S as a biologically active substance, the numerous known effects of which can be supplemented by participation in the processes of constitutive neurogenesis and neuronal regeneration. Full article
(This article belongs to the Special Issue Stem Cells Aging)
Show Figures

Figure 1

27 pages, 9039 KB  
Article
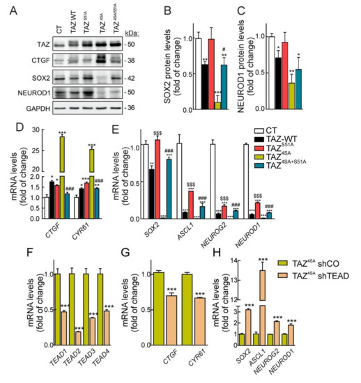
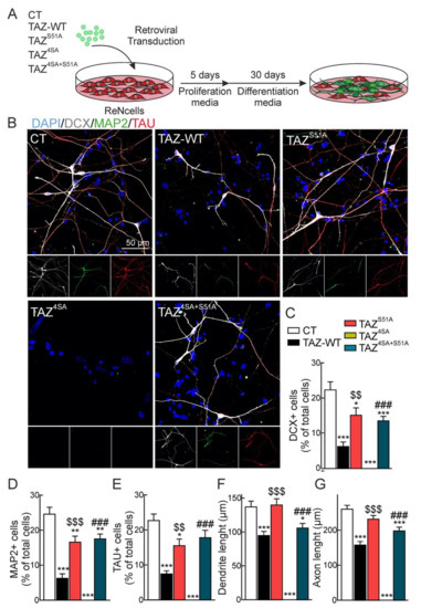
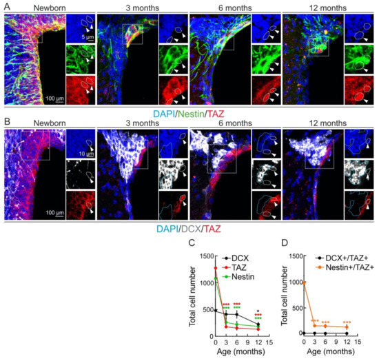
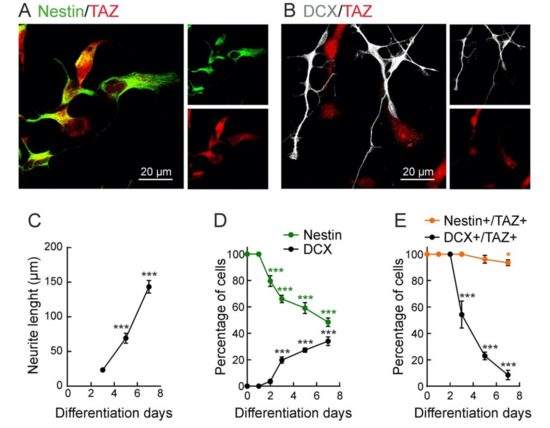
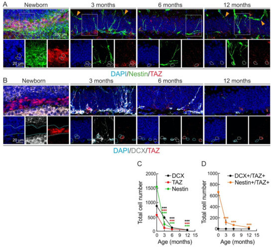
TAZ Represses the Neuronal Commitment of Neural Stem Cells
by Natalia Robledinos-Antón, Maribel Escoll, Kun-Liang Guan and Antonio Cuadrado
Cells 2020, 9(10), 2230; https://doi.org/10.3390/cells9102230 - 2 Oct 2020
Cited by 12 | Viewed by 4669
Abstract
The mechanisms involved in regulation of quiescence, proliferation, and reprogramming of Neural Stem Progenitor Cells (NSPCs) of the mammalian brain are still poorly defined. Here, we studied the role of the transcriptional co-factor TAZ, regulated by the WNT and Hippo pathways, in the [...] Read more.
The mechanisms involved in regulation of quiescence, proliferation, and reprogramming of Neural Stem Progenitor Cells (NSPCs) of the mammalian brain are still poorly defined. Here, we studied the role of the transcriptional co-factor TAZ, regulated by the WNT and Hippo pathways, in the homeostasis of NSPCs. We found that, in the murine neurogenic niches of the striatal subventricular zone and the dentate gyrus granular zone, TAZ is highly expressed in NSPCs and declines with ageing. Moreover, TAZ expression is lost in immature neurons of both neurogenic regions. To characterize mechanistically the role of TAZ in neuronal differentiation, we used the midbrain-derived NSPC line ReNcell VM to replicate in a non-animal model the factors influencing NSPC differentiation to the neuronal lineage. TAZ knock-down and forced expression in NSPCs led to increased and reduced neuronal differentiation, respectively. TEADs-knockdown indicated that these TAZ co-partners are required for the suppression of NSPCs commitment to neuronal differentiation. Genetic manipulation of the TAZ/TEAD system showed its participation in transcriptional repression of SOX2 and the proneuronal genes ASCL1, NEUROG2, and NEUROD1, leading to impediment of neurogenesis. TAZ is usually considered a transcriptional co-activator promoting stem cell proliferation, but our study indicates an additional function as a repressor of neuronal differentiation. Full article
(This article belongs to the Section Stem Cells)
Show Figures

Graphical abstract

Back to TopTop