Sign in to use this feature.

Years

Between: -

Subjects

remove_circle_outline
remove_circle_outline
remove_circle_outline
remove_circle_outline
remove_circle_outline

Journals

Article Types

Countries / Regions

Search Results (8)

Search Parameters:
Keywords = lightweight PoW consensus

Order results
Result details
Results per page
Select all
Export citation of selected articles as:
15 pages, 2608 KB  
Article
Research on Blockchain Architecture and Operating Principles Based on H-DAG
by Jie Huang, Changsheng Liu and Joseph Harding
Symmetry 2023, 15(7), 1361; https://doi.org/10.3390/sym15071361 - 4 Jul 2023
Cited by 2 | Viewed by 3116
Abstract
A hybrid blockchain structure (hybrid directed acyclic graph, or H-DAG) is proposed in this article to solve the existing problem of blockchain architectures using symmetric key encryption technology by combining the characteristics of single-chain blockchains and DAG distributed ledgers. By improving the block [...] Read more.
A hybrid blockchain structure (hybrid directed acyclic graph, or H-DAG) is proposed in this article to solve the existing problem of blockchain architectures using symmetric key encryption technology by combining the characteristics of single-chain blockchains and DAG distributed ledgers. By improving the block and transaction structures and optimizing the consensus mechanism, the H-DAG confirmed transaction orders while maintaining the high-throughput characteristics of a DAG, thus solving the transaction order dependence problem. We introduced a lightweight PoW mechanism to the H-DAG to improve the anti-fork ability of the blockchain. An incentive mechanism was adopted in our model to compel honest nodes to be more enthusiastic about participating in, maintaining, and enhancing the security of a given network. The blockchain states achieved strong levels of consistency, and their transaction confirmation times were predictable. We evaluated the performance of the H-DAG by comparing and analyzing multiple experiments, and we modeled a forking attack strategy, verifying the resistance of the H-DAG to this attack strategy. The experimental results demonstrated that the order of transactions in the H-DAG was globally consistent, and the confirmation time of transactions was predictable. The H-DAG improved the anti-fork ability and enhanced the security of the blockchain to ensure a degree of decentralization of the blockchain system. Therefore, the system throughput was enhanced by improving the block structure using symmetric key technology. Full article
(This article belongs to the Special Issue Role of Symmetric Cryptography for Blockchain Technology)
Show Figures

Figure 1

17 pages, 1032 KB  
Article
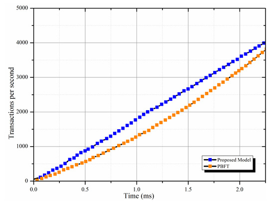
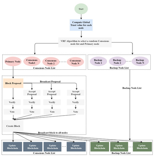
Secure PBFT Consensus-Based Lightweight Blockchain for Healthcare Application
by Pawan Hegde and Praveen Kumar Reddy Maddikunta
Appl. Sci. 2023, 13(6), 3757; https://doi.org/10.3390/app13063757 - 15 Mar 2023
Cited by 33 | Viewed by 5482
Abstract
Recent advancement in IoT technology has boosted the healthcare domain with enormous usage of IoT devices to provide elevated services to patients with chronic disorders on a real-time basis by the incorporation of IoT sensors on patients’ bodies. However, providing services ensuring security [...] Read more.
Recent advancement in IoT technology has boosted the healthcare domain with enormous usage of IoT devices to provide elevated services to patients with chronic disorders on a real-time basis by the incorporation of IoT sensors on patients’ bodies. However, providing services ensuring security and maintaining the privacy of patients is a challenging task. Blockchain technology promises security in a distributed environment but popular consensus algorithms such as Proof of Work (PoW) and Proof of Stake (PoS) require huge computational resources and energy by making the IoT environment inefficient. This paper introduces a secure Practical Byzantine Fault Tolerance (PBFT) consensus-based lightweight blockchain algorithm for healthcare applications. To strengthen the PBFT consensus, highly trusted nodes were allowed to participate in the consensus algorithm using the Eigen Trust model and Verifiable Random Function (VRF) to select a random primary node from a group of trusted consensus nodes. The proposed algorithm is tested in a simulated environment and evaluated against the traditional PBFT consensus algorithm considering throughput, latency, and fault tolerance. Full article
Show Figures

Figure 1

17 pages, 2642 KB  
Article
Lightweight-BIoV: Blockchain Distributed Ledger Technology (BDLT) for Internet of Vehicles (IoVs)
by Asif Ali Laghari, Abdullah Ayub Khan, Reem Alkanhel, Hela Elmannai and Sami Bourouis
Electronics 2023, 12(3), 677; https://doi.org/10.3390/electronics12030677 - 29 Jan 2023
Cited by 85 | Viewed by 4617
Abstract
The vast enhancement in the development of the Internet of Vehicles (IoV) is due to the impact of the distributed emerging technology and topology of the industrial IoV. It has created a new paradigm, such as the security-related resource constraints of Industry 5.0. [...] Read more.
The vast enhancement in the development of the Internet of Vehicles (IoV) is due to the impact of the distributed emerging technology and topology of the industrial IoV. It has created a new paradigm, such as the security-related resource constraints of Industry 5.0. A new revolution and dimension in the IoV popup raise various critical challenges in the existing information preservation, especially in node transactions and communication, transmission, trust and privacy, and security-protection-related problems, which have been analyzed. These aspects pose serious problems for the industry to provide vehicular-related data integrity, availability, information exchange reliability, provenance, and trustworthiness for the overall activities and service delivery prospects against the increasing number of multiple transactions. In addition, there has been a lot of research interest that intersects with blockchain and Internet of Vehicles association. In this regard, the inadequate performance of the Internet of Vehicles and connected nodes and the high resource requirements of the consortium blockchain ledger have not yet been tackled with a complete solution. The introduction of the NuCypher Re-encryption infrastructure, hashing tree and allocation, and blockchain proof-of-work require more computational power as well. This paper contributes in two different folds. First, it proposes a blockchain sawtooth-enabled modular architecture for protected, secure, and trusted execution, service delivery, and acknowledgment with immutable ledger storage and security and peer-to-peer (P2P) network on-chain and off-chain inter-communication for vehicular activities. Secondly, we design and create a smart contract-enabled data structure in order to provide smooth industrial node streamlined transactions and broadcast content. Substantially, we develop and deploy a hyperledger sawtooth-aware customized consensus for multiple proof-of-work investigations. For validation purposes, we simulate the exchange of information and related details between connected devices on the IoV. The simulation results show that the proposed architecture of BIoV reduces the cost of computational power down to 37.21% and the robust node generation and exchange up to 56.33%. Therefore, only 41.93% and 47.31% of the Internet of Vehicles-related resources and network constraints are kept and used, respectively. Full article
(This article belongs to the Special Issue Vehicles Technologies for Sustainable Smart Cities)
Show Figures

Figure 1

22 pages, 1164 KB  
Article
HPoC: A Lightweight Blockchain Consensus Design for the IoT
by Zixiang Nie, Maosheng Zhang and Yueming Lu
Appl. Sci. 2022, 12(24), 12866; https://doi.org/10.3390/app122412866 - 14 Dec 2022
Cited by 6 | Viewed by 4085
Abstract
The research topics of this paper are the data security of the edge devices and terminals of the Internet of Things (IoT) and the consensus design of a lightweight blockchain for the Internet of Things. These devices have self-organization capabilities to overcome the [...] Read more.
The research topics of this paper are the data security of the edge devices and terminals of the Internet of Things (IoT) and the consensus design of a lightweight blockchain for the Internet of Things. These devices have self-organization capabilities to overcome the bandwidth delay and service-congestion problems caused by excessive concentration in existing scenarios, but they face the challenges of limited computing, storage, and communication resources. As a result, a non- financial lightweight blockchain consensus design with low energy consumption, low latency, and greater stability should be investigated. We propose a hierarchical proof-of-capability (HPoC) consensus mechanism combined with the asynchronous proof-of-work (PoW) mechanism for improving the computing capacity, storage capacity, and communication capacity of IoT edge devices that can generate blocks with low latency, low power consumption, and strong stability in resource-constrained edge device nodes, while ensuring that the security of the edge devices is enhanced asynchronously. We simulated a smart-home scenario, with the number of device nodes ranging from 15 to 75, and conducted comparative experiments between HPoC and PoW based on different difficulty bits. The experimental results showed that HPoC is a consensus mechanism with scalability and stability that can flexibly adjust time consumption and accurately select nodes with strong capabilities to generate blocks in heterogeneous devices. Full article
(This article belongs to the Special Issue Opinion Mining and Sentiment Analysis Using Deep Neural Network)
Show Figures

Figure 1

20 pages, 4010 KB  
Article
SimBlock Simulator Enhancement with Difficulty Level Algorithm Based on Proof-of-Work Consensus for Lightweight Blockchain
by Viddi Mardiansyah and Riri Fitri Sari
Sensors 2022, 22(23), 9057; https://doi.org/10.3390/s22239057 - 22 Nov 2022
Cited by 8 | Viewed by 4002
Abstract
Proof-of-Work (PoW) was the first blockchain consensus protocol discovered, followed by Proof-of-Stake and others. The disadvantage of the PoW is that it requires high energy consumption compared to other consensus protocols. Based on this weakness, some researchers proposed a lightweight blockchain technology, a [...] Read more.
Proof-of-Work (PoW) was the first blockchain consensus protocol discovered, followed by Proof-of-Stake and others. The disadvantage of the PoW is that it requires high energy consumption compared to other consensus protocols. Based on this weakness, some researchers proposed a lightweight blockchain technology, a modified blockchain that has a simplified algorithm but does not reduce the security factor. This lightweight blockchain is suitable for applications requiring data reliability but with limited computing resources, such as Internet of Things devices. This paper discussed and modified the SimBlock simulator as one of the existing blockchain simulators. It has a visualization tool to look further into the propagation transition of the block. Unfortunately, the existing PoW consensus on the SimBlock simulator is unable to pinpoint the actual hash computation method. Therefore, the hashing process in the SimBlock simulator was modified by including the difficulty level for finding the hash target. The purpose of including the difficulty level was to determine how long it takes to create a block. By knowing the time needed, a recommendation could be obtained for the most suitable difficulty level for a lightweight blockchain and its implementation with IoT devices. There are two options of approaches to the difficulty level referred to in this paper; finding the number of zeros that appear sequentially and are in front of a hash value (leading zero) and finding the number of zeros that appear arbitrarily (count zero). For example, the first difficulty level on a leading-zero quest has the same meaning as searching for a leading zero, the second level of difficulty is the search for the two leading zeros, etc. The block generation time on a blockchain network using the PoW consensus highly depends on the difficulty level. Block generation time and resource utility have been analyzed and compared with other blockchain simulators and existing networks, such as Ethereum and Bitcoin. The modified SimBlock simulator was tested in this experiment using 100–600 nodes, with the expected result of creating 100–1000 blocks. Based on the experiments, creating a block using leading zeros as the hash target for the first to fourth difficulty levels took less than 1 s, whereas when using count zeros (zero-count) as the target hash, it took less than 1 s for the first to fifteenth difficulty levels. Using leading zeros took approximately 237.4 s at difficulty level 7, while count-zero took approximately 633.8 s at difficulty level 19. The experiment was not continued at the next difficulty level because it required a longer compilation time. With the modifications made, the creation of a block on a blockchain network using the PoW consensus can be clearly seen. The difficulty level added to the simulator can also provide information for determining the difficulty level to be implemented on the lightweight blockchain. Full article
(This article belongs to the Special Issue Cryptographic Technologies for Securing Blockchain)
Show Figures

Figure 1

17 pages, 1110 KB  
Article
Enable Fair Proof-of-Work (PoW) Consensus for Blockchains in IoT by Miner Twins (MinT)
by Qian Qu, Ronghua Xu, Yu Chen, Erik Blasch and Alexander Aved
Future Internet 2021, 13(11), 291; https://doi.org/10.3390/fi13110291 - 19 Nov 2021
Cited by 31 | Viewed by 4033
Abstract
Blockchain technology has been recognized as a promising solution to enhance the security and privacy of Internet of Things (IoT) and Edge Computing scenarios. Taking advantage of the Proof-of-Work (PoW) consensus protocol, which solves a computation intensive hashing puzzle, Blockchain ensures the security [...] Read more.
Blockchain technology has been recognized as a promising solution to enhance the security and privacy of Internet of Things (IoT) and Edge Computing scenarios. Taking advantage of the Proof-of-Work (PoW) consensus protocol, which solves a computation intensive hashing puzzle, Blockchain ensures the security of the system by establishing a digital ledger. However, the computation intensive PoW favors members possessing more computing power. In the IoT paradigm, fairness in the highly heterogeneous network edge environments must consider devices with various constraints on computation power. Inspired by the advanced features of Digital Twins (DT), an emerging concept that mirrors the lifespan and operational characteristics of physical objects, we propose a novel Miner Twins (MinT) architecture to enable a fair PoW consensus mechanism for blockchains in IoT environments. MinT adopts an edge-fog-cloud hierarchy. All physical miners of the blockchain are deployed as microservices on distributed edge devices, while fog/cloud servers maintain digital twins that periodically update miners’ running status. By timely monitoring of a miner’s footprint that is mirrored by twins, a lightweight Singular Spectrum Analysis (SSA)-based detection achieves the identification of individual misbehaved miners that violate fair mining. Moreover, we also design a novel Proof-of-Behavior (PoB) consensus algorithm to detect dishonest miners that collude to control a fair mining network. A preliminary study is conducted on a proof-of-concept prototype implementation, and experimental evaluation shows the feasibility and effectiveness of the proposed MinT scheme under a distributed byzantine network environment. Full article
(This article belongs to the Special Issue Security and Privacy in Blockchains and the IoT)
Show Figures

Figure 1

16 pages, 1080 KB  
Article
Secure Data of Industrial Internet of Things in a Cement Factory Based on a Blockchain Technology
by Samir M. Umran, Songfeng Lu, Zaid Ameen Abduljabbar, Jianxin Zhu and Junjun Wu
Appl. Sci. 2021, 11(14), 6376; https://doi.org/10.3390/app11146376 - 9 Jul 2021
Cited by 47 | Viewed by 4656
Abstract
The Industrial Internet of Things (IIoT) has become a pivotal field of development that can increase the efficiency of real-time collection, recording, analysis, and control of the entire activities of various machines, and can actively enhance quality and reduce costs. The traditional IIoT [...] Read more.
The Industrial Internet of Things (IIoT) has become a pivotal field of development that can increase the efficiency of real-time collection, recording, analysis, and control of the entire activities of various machines, and can actively enhance quality and reduce costs. The traditional IIoT depends on centralized architectures that are vulnerable to several kinds of cyber-attacks, such as bottlenecks and single points of failure. Blockchain technology has emerged to change these architectures to a decentralized form. In modern industrial settings, blockchain technology is utilized for its ability to provide high levels of security, low computational complexity, P2P communication, transparent logs, and decentralization. The present work proposes the use of a private blockchain mechanism for an industrial application in a cement factory, which offers low power consumption, scalability, and a lightweight security scheme; and which can play an efficient role in controlling access to valuable data generated by sensors and actuators. A low-power ARM Cortex-M processor is utilized due to its efficiency in terms of processing cryptographic algorithms, and this plays an important part in improving the computational execution of the proposed architecture. In addition, instead of proof of work (PoW), our blockchain network uses proof of authentication (PoAh) as a consensus mechanism to ensure secure authentication, scalability, speed, and energy efficiency. Our experimental results show that the proposed framework achieves high levels of security, scalability and ideal performance for smart industrial environments. Moreover, we successfully realized the integration of blockchain technology with the industrial internet of things devices, which provides the blockchain technology features and efficient resistance to common cyber-security attacks. Full article
(This article belongs to the Section Electrical, Electronics and Communications Engineering)
Show Figures

Graphical abstract

42 pages, 12872 KB  
Article
Lightweight Proof of Game (LPoG): A Proof of Work (PoW)’s Extended Lightweight Consensus Algorithm for Wearable Kidneys
by Adarsh Kumar, Deepak Kumar Sharma, Anand Nayyar, Saurabh Singh and Byungun Yoon
Sensors 2020, 20(10), 2868; https://doi.org/10.3390/s20102868 - 19 May 2020
Cited by 29 | Viewed by 6452
Abstract
In healthcare, interoperability is widely adopted in the case of cross-departmental or specialization cases. As the human body demands multiple specialized and cross-disciplined medical experiments, interoperability of business entities like different departments, different specializations, the involvement of legal and government monitoring issues etc. [...] Read more.
In healthcare, interoperability is widely adopted in the case of cross-departmental or specialization cases. As the human body demands multiple specialized and cross-disciplined medical experiments, interoperability of business entities like different departments, different specializations, the involvement of legal and government monitoring issues etc. are not sufficient to reduce the active medical cases. A patient-centric system with high capability to collect, retrieve, store or exchange data is the demand for present and future times. Such data-centric health processes would bring automated patient medication, or patient self-driven trusted and high satisfaction capabilities. However, data-centric processes are having a huge set of challenges such as security, technology, governance, adoption, deployment, integration etc. This work has explored the feasibility to integrate resource-constrained devices-based wearable kidney systems in the Industry 4.0 network and facilitates data collection, liquidity, storage, retrieval and exchange systems. Thereafter, a Healthcare 4.0 processes-based wearable kidney system is proposed that is having the blockchain technology advantages. Further, game theory-based consensus algorithms are proposed for resource-constrained devices in the kidney system. The overall system design would bring an example for the transition from the specialization or departmental-centric approach to data and patient-centric approach that would bring more transparency, trust and healthy practices in the healthcare sector. Results show a variation of 0.10 million GH/s to 0.18 million GH/s hash rate for the proposed approach. The chances of a majority attack in the proposed scheme are statistically proved to be minimum. Further Average Packet Delivery Rate (ADPR) lies between 95% to 97%, approximately, without the presence of outliers. In the presence of outliers, network performance decreases below 80% APDR (to a minimum of 41.3%) and this indicates that there are outliers present in the network. Simulation results show that the Average Throughput (AT) value lies between 120 Kbps to 250 Kbps. Full article
(This article belongs to the Special Issue Internet of Things for Smart Community Solutions)
Show Figures

Figure 1

Back to TopTop