Sign in to use this feature.

Years

Between: -

Subjects

remove_circle_outline

Journals

Article Types

Countries / Regions

Search Results (1)

Search Parameters:
Keywords = equal slope resistance discrete intervals

Order results
Result details
Results per page
Select all
Export citation of selected articles as:
13 pages, 2413 KB  
Article
Research on Train Energy Optimization Based on Dynamic Adaptive Hybrid Algorithms
by Jiawei Li, Yong Shi, Tengya Zhang, Xin Li and Xiaoxin Wang
Electronics 2025, 14(8), 1588; https://doi.org/10.3390/electronics14081588 - 14 Apr 2025
Viewed by 864
Abstract
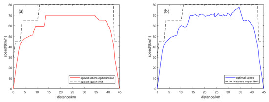
To address the challenges of locomotive and track modeling and the poor convergence of intelligent algorithms in train energy optimization, a multi-objective optimization model is proposed. Based on the uniform bar dynamics model, an interval division method for constant slope resistance values is [...] Read more.
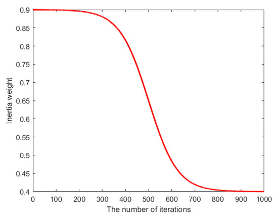
To address the challenges of locomotive and track modeling and the poor convergence of intelligent algorithms in train energy optimization, a multi-objective optimization model is proposed. Based on the uniform bar dynamics model, an interval division method for constant slope resistance values is developed to improve the applicability and accuracy of the energy consumption model under complex track conditions. Additionally, dynamic inertia weights and learning factors are introduced into the PSO-SA algorithm to enhance the algorithm’s adaptive adjustment capabilities at different optimization stages, alleviating the conflict between global search and local convergence. The proposed method not only improves the convergence speed of the solution but also optimizes train speed profiles, reducing traction energy consumption and improving punctuality. Simulation studies carried out using the new reference line demonstrated a 19% reduction in average train energy consumption, validating the correctness and feasibility of the proposed method, which shows great potential for applications in the field of automatic energy-saving driving for trains. Full article
Show Figures

Figure 1

Back to TopTop