Sign in to use this feature.

Years

Between: -

Subjects

remove_circle_outline
remove_circle_outline
remove_circle_outline

Journals

Article Types

Countries / Regions

Search Results (1)

Search Parameters:
Keywords = eccentric tooth edge

Order results
Result details
Results per page
Select all
Export citation of selected articles as:
16 pages, 6422 KB  
Article
Analysis of Modal and Vibration Reduction of an Interior Permanent Magnet Synchronous Motor
by Ying Xie, Yu Xia, ZhiWei Li and Fei Li
Energies 2019, 12(18), 3427; https://doi.org/10.3390/en12183427 - 5 Sep 2019
Cited by 19 | Viewed by 4650
Abstract
Interior permanent magnet synchronous motors (IPMSMs) have been widely used in a variety of applications. The IPMSM will generate vibration as well as functioning like other traditional motors, which will affect the performance and the durability of the motor itself. The modal and [...] Read more.
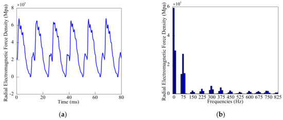
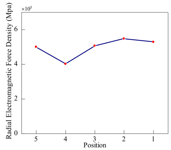
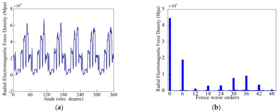
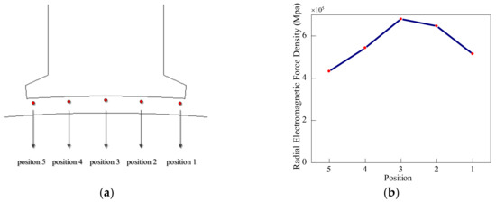
Interior permanent magnet synchronous motors (IPMSMs) have been widely used in a variety of applications. The IPMSM will generate vibration as well as functioning like other traditional motors, which will affect the performance and the durability of the motor itself. The modal and vibration characteristics of the IPMSM and an optimization design to reduce vibration are researched in this paper. The formulas of electromagnetic force are deduced and analyzed, and a finite element model is established. The model is used for modal calculation, and the low order natural frequency is obtained. Then, the modal test is carried out by the hammering method, and the resonance frequency is found by analyzing the results. Eventually, the electromagnetic vibration is analyzed by taking the electromagnetic force as the load condition, the vibration displacement waveform is obtained, and the correctness of the dynamic calculation is verified by vibration tests. In addition, an eccentric tooth edge design is proposed to weaken the dominant radial electromagnetic force and the vibration displacement is compared with the designed prototype. This design method, which could help to reduce the vibration and noise of the IPMSM, has great potential in future applications. Full article
Show Figures

Figure 1

Back to TopTop