Sign in to use this feature.

Years

Between: -

Subjects

remove_circle_outline
remove_circle_outline
remove_circle_outline

Journals

Article Types

Countries / Regions

Search Results (1)

Search Parameters:
Keywords = double knock-out of MMP9 and tPA

Order results
Result details
Results per page
Select all
Export citation of selected articles as:
17 pages, 7166 KB  
Article
Losing Regulation of the Extracellular Matrix is Strongly Predictive of Unfavorable Prognostic Outcome after Acute Myocardial Infarction
by Pei-Hsun Sung, Kun-Chen Lin, Han-Tan Chai, John Y. Chiang, Pei-Lin Shao, Chi-Wen Luo and Hon-Kan Yip
Int. J. Mol. Sci. 2020, 21(17), 6219; https://doi.org/10.3390/ijms21176219 - 27 Aug 2020
Cited by 8 | Viewed by 3105
Abstract
This study tested the hypothesis that MMP-9−/−tPA−/− double knock out (i.e., MTDKO) plays a crucial role in the prognostic outcome after acute myocardial infarction (AMI by ligation of left-coronary-artery) in MTDKO mouse. Animals were categorized into sham-operated [...] Read more.
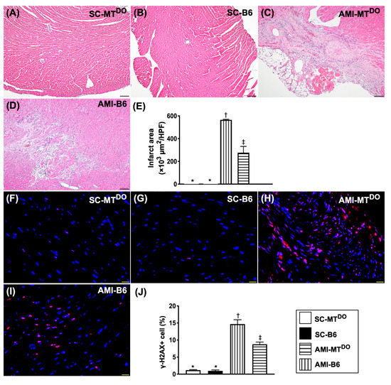
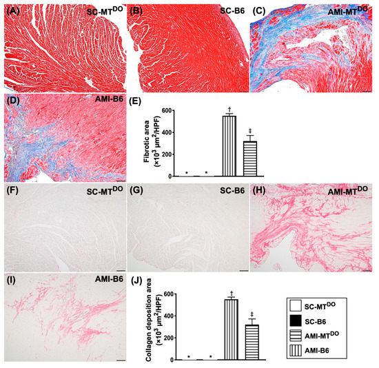
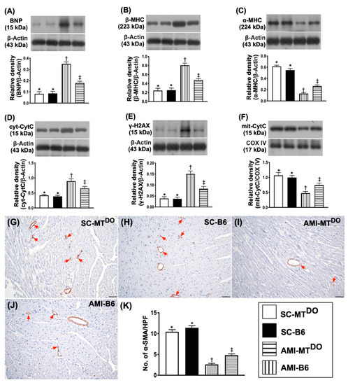
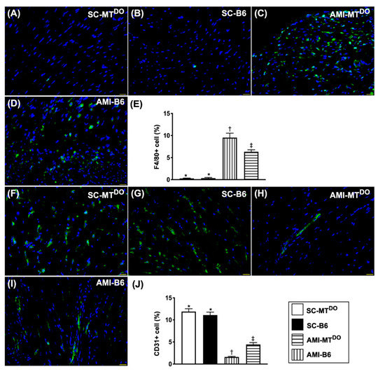
This study tested the hypothesis that MMP-9−/−tPA−/− double knock out (i.e., MTDKO) plays a crucial role in the prognostic outcome after acute myocardial infarction (AMI by ligation of left-coronary-artery) in MTDKO mouse. Animals were categorized into sham-operated controls in MTDKO animals (group 1) and in wild type (B6: group 2), AMI-MTDKO (group 3) and AMI-B6 (group 4) animals. They were euthanized, and the ischemic myocardium was harvested, by day 60 post AMI. The mortality rate was significantly higher in group 3 than in other groups and significantly higher in group 4 than in groups 1/2, but it showed no difference in the latter two groups (all p < 0.01). By day 28, the left-ventricular (LV) ejection fraction displayed an opposite pattern, whereas by day 60, the gross anatomic infarct size displayed an identical pattern of mortality among the four groups (all p < 0.001). The ratio of heart weight to tibial length and the lung injury score exhibited an identical pattern of mortality (p < 0.01). The protein expressions of apoptosis (mitochondrial-Bax/cleaved-caspase3/cleaved-PARP), fibrosis (Smad3/T-GF-ß), oxidative stress (NOX-1/NOX-2/oxidized-protein), inflammation (MMPs2,9/TNF-α/p-NF-κB), heart failure/pressure overload (BNP/ß-MHC) and mitochondrial/DNA damage (cytosolic-cytochrome-C/γ-H2AX) biomarkers displayed identical patterns, whereas the angiogenesis markers (small vessel number/CD31+cells in LV myocardium) displayed opposite patterns of mortality among the groups (all p < 0.0001). The microscopic findings of fibrotic/collagen deposition/infarct areas and inflammatory cell infiltration of LV myocardium were similar to the mortality among the four groups (all p < 0.0001). MTDKO strongly predicted unfavorable prognostic outcome after AMI. Full article
(This article belongs to the Section Molecular Biology)
Show Figures

Figure 1

Back to TopTop