Sign in to use this feature.

Years

Between: -

Subjects

remove_circle_outline
remove_circle_outline
remove_circle_outline

Journals

Article Types

Countries / Regions

Search Results (2)

Search Parameters:
Keywords = amidoximes/oxadiazole/pyridine

Order results
Result details
Results per page
Select all
Export citation of selected articles as:
40 pages, 4739 KB  
Article
Novel 3′-Substituted-1′,2′,4′-Oxadiazole Derivatives of 18βH-Glycyrrhetinic Acid and Their O-Acylated Amidoximes: Synthesis and Evaluation of Antitumor and Anti-Inflammatory Potential In Vitro and In Vivo
by Andrey V. Markov, Aleksandra V. Sen’kova, Irina I. Popadyuk, Oksana V. Salomatina, Evgeniya B. Logashenko, Nina I. Komarova, Anna A. Ilyina, Nariman F. Salakhutdinov and Marina A. Zenkova
Int. J. Mol. Sci. 2020, 21(10), 3511; https://doi.org/10.3390/ijms21103511 - 15 May 2020
Cited by 15 | Viewed by 4717
Abstract
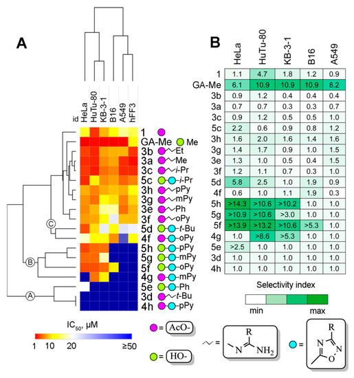
A series of novel 18βH-glycyrrhetinic acid (GA) derivatives containing 3′-(alkyl/phenyl/pyridin(-2″, -3″, and -4″)-yl)-1′,2′,4′-oxadiazole moieties at the C-30 position were synthesized by condensation of triterpenoid’s carboxyl group with corresponding amidoximes and further cyclization. Screening of the cytotoxicity of novel GA derivatives on a panel [...] Read more.
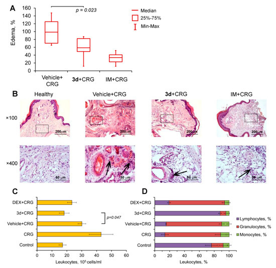
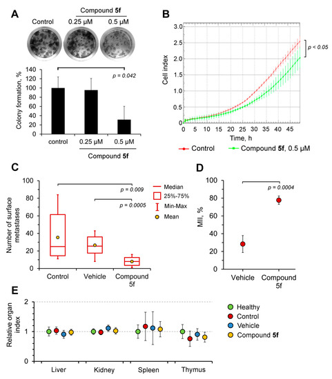
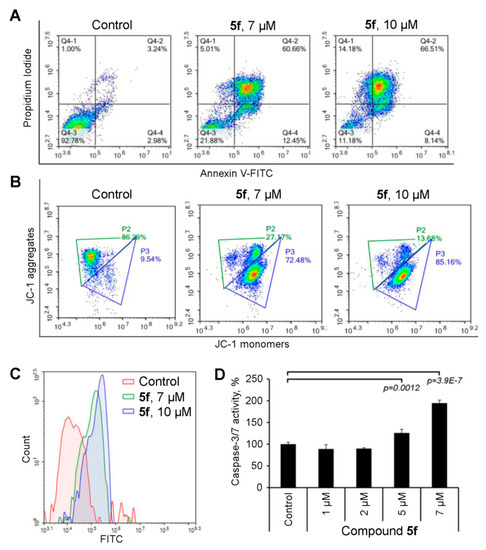
A series of novel 18βH-glycyrrhetinic acid (GA) derivatives containing 3′-(alkyl/phenyl/pyridin(-2″, -3″, and -4″)-yl)-1′,2′,4′-oxadiazole moieties at the C-30 position were synthesized by condensation of triterpenoid’s carboxyl group with corresponding amidoximes and further cyclization. Screening of the cytotoxicity of novel GA derivatives on a panel of tumor cell lines showed that the 3-acetoxy triterpenoid intermediates—O-acylated amidoxime 3a-h—display better solubility under bioassay conditions and more pronounced cytotoxicity compared to their 1′,2′,4′-oxadiazole analogs 4f-h (median IC50 = 7.0 and 49.7 µM, respectively). Subsequent replacement of the 3-acetoxy group by the hydroxyl group of pyridin(-2″, 3″, and -4″)-yl-1′,2′,4′-oxadiazole-bearing GA derivatives produced compounds 5f-h, showing the most pronounced selective toxicity toward tumor cells (median selectivity index (SI) > 12.1). Further detailed analysis of the antitumor activity of hit derivative 5f revealed its marked proapoptotic activity and inhibitory effects on clonogenicity and motility of HeLa cervical carcinoma cells in vitro, and the metastatic growth of B16 melanoma in vivo. Additionally, the comprehensive in silico study revealed intermediate 3d, bearing the tert-butyl moiety in O-acylated amidoxime, as a potent anti-inflammatory candidate, which was able to effectively inhibit inflammatory response induced by IFNγ in macrophages in vitro and carrageenan in murine models in vivo, probably by primary interactions with active sites of MMP9, neutrophil elastase, and thrombin. Taken together, our findings provide a basis for a better understanding of the structure–activity relationship of 1′,2′,4′-oxadiazole-containing triterpenoids and reveal two hit molecules with pronounced antitumor (5f) and anti-inflammatory (3d) activities. Full article
(This article belongs to the Section Molecular Pharmacology)
Show Figures

Figure 1

18 pages, 2275 KB  
Article
A Fragment-Based Approach for the Development of G-Quadruplex Ligands: Role of the Amidoxime Moiety
by Martina Tassinari, Alberto Lena, Elena Butovskaya, Valentina Pirota, Matteo Nadai, Mauro Freccero, Filippo Doria and Sara N. Richter
Molecules 2018, 23(8), 1874; https://doi.org/10.3390/molecules23081874 - 27 Jul 2018
Cited by 13 | Viewed by 6302
Abstract
G-quadruplex (G4) nucleic acid structures have been reported to be involved in several human pathologies, including cancer, neurodegenerative disorders and infectious diseases; however, G4 targeting compounds still need implementation in terms of drug-like properties and selectivity in order to reach the clinical use. [...] Read more.
G-quadruplex (G4) nucleic acid structures have been reported to be involved in several human pathologies, including cancer, neurodegenerative disorders and infectious diseases; however, G4 targeting compounds still need implementation in terms of drug-like properties and selectivity in order to reach the clinical use. So far, G4 ligands have been mainly identified through high-throughput screening methods or design of molecules with pre-set features. Here, we describe the development of new heterocyclic ligands through a fragment-based drug discovery (FBDD) approach. The ligands were designed against the major G4 present in the long terminal repeat (LTR) promoter region of the human immunodeficiency virus-1 (HIV-1), the stabilization of which has been shown to suppress viral gene expression and replication. Our method is based on the generation of molecular fragment small libraries, screened against the target to further elaborate them into lead compounds. We screened 150 small molecules, composed by structurally and chemically different fragments, selected from commercially available and in-house compounds; synthetic elaboration yielded several G4 ligands and two final G4 binders, both embedding an amidoxime moiety; one of these two compounds showed preferential binding for the HIV-1 LTR G4. This work presents the discovery of a novel potential pharmacophore and highlights the possibility to apply a fragment-based approach to develop G4 ligands with unexpected chemical features. Full article
(This article belongs to the Collection New Frontiers in Nucleic Acid Chemistry)
Show Figures

Graphical abstract

Back to TopTop