Sign in to use this feature.

Years

Between: -

Subjects

remove_circle_outline
remove_circle_outline
remove_circle_outline
remove_circle_outline

Journals

Article Types

Countries / Regions

Search Results (7)

Search Parameters:
Keywords = acute bilateral common carotid artery occlusion

Order results
Result details
Results per page
Select all
Export citation of selected articles as:
13 pages, 3150 KB  
Article
L-Arginine and Taurisolo® Effects on Brain Hypoperfusion–Reperfusion Damage in Hypertensive Rats
by Dominga Lapi, Gian Carlo Tenore, Giuseppe Federighi, Martina Chiurazzi, Santo Nunziato, Maria S. Lonardo, Mariano Stornaiuolo, Antonio Colantuoni, Ettore Novellino and Rossana Scuri
Int. J. Mol. Sci. 2024, 25(19), 10868; https://doi.org/10.3390/ijms251910868 - 9 Oct 2024
Cited by 1 | Viewed by 1973
Abstract
Acute and chronic hypertension causes cerebral vasculopathy, increasing the risk of ischemia and stroke. Our study aimed to compare the effects of arterial pressure reduction on the pial microvascular responses induced by hypoperfusion and reperfusion in spontaneously hypertensive Wistar rats, desamethasone-induced hypertensive Wistar [...] Read more.
Acute and chronic hypertension causes cerebral vasculopathy, increasing the risk of ischemia and stroke. Our study aimed to compare the effects of arterial pressure reduction on the pial microvascular responses induced by hypoperfusion and reperfusion in spontaneously hypertensive Wistar rats, desamethasone-induced hypertensive Wistar rats and age-matched normotensive Wistar rats fed for 3 months with a normal diet or normal diet supplemented with L-arginine or Taurisolo® or L-arginine plus Taurisolo®. At the end of treatments, the rats were submitted to bilateral occlusion of common carotid arteries for 30 min and reperfusion. The microvascular parameters investigated in vivo through a cranial window were: arteriolar diameter changes, permeability increase, leukocyte adhesion to venular walls and percentage of capillaries perfused. Hypoperfusion–reperfusion caused in all rats marked microvascular changes. L-arginine treatment was effective in reducing arterial blood pressure causing vasodilation but did not significantly reduce the damage induced by hypoperfusion–reperfusion. Taurisolo® treatment was less effective in reducing blood pressure but prevented microvascular damage from hypoperfusion–reperfusion. L-arginine plus Taurisolo® maintained blood pressure levels within the physiological range and protected the pial microcirculation from hypoperfusion–reperfusion-induced microvascular injuries. Therefore, the blood pressure reduction is not the only fundamental aspect to protect the cerebral circulation from hypoperfusion–reperfusion damage. Full article
Show Figures

Figure 1

17 pages, 4115 KB  
Article
Neuroprotective Effect of Platinum Nanoparticles Is Not Associated with Their Accumulation in the Brain of Rats
by Alexander Gennadievich Filippov, Valery Vasil’evich Alexandrin, Alexander Vladimirovich Ivanov, Alexander Alexandrovich Paltsyn, Nadezhda Borisovna Sviridkina, Edward Danielevich Virus, Polina Olegovna Bulgakova, Joanna Petrovna Burmiy and Aslan Amirkhanovich Kubatiev
J. Funct. Biomater. 2023, 14(7), 348; https://doi.org/10.3390/jfb14070348 - 29 Jun 2023
Cited by 2 | Viewed by 2159
Abstract
Platinum nanoparticles (nPts) have neuroprotective/antioxidant properties, but the mechanisms of their action in cerebrovascular disease remain unclear. We investigated the brain bioavailability of nPts and their effects on brain damage, cerebral blood flow (CBF), and development of brain and systemic oxidative stress (OS) [...] Read more.
Platinum nanoparticles (nPts) have neuroprotective/antioxidant properties, but the mechanisms of their action in cerebrovascular disease remain unclear. We investigated the brain bioavailability of nPts and their effects on brain damage, cerebral blood flow (CBF), and development of brain and systemic oxidative stress (OS) in a model of cerebral ischemia (hemorrhage + temporary bilateral common carotid artery occlusion, tBCAO) in rats. The nPts (0.04 g/L, 3 ± 1 nm diameter) were administered to rats (N = 19) intraperitoneally at the start of blood reperfusion. Measurement of CBF via laser Doppler flowmetry revealed that the nPts caused a rapid attenuation of postischemic hypoperfusion. The nPts attenuated the apoptosis of hippocampal neurons, the decrease in reduced aminothiols level in plasma, and the glutathione redox status in the brain, which were induced by tBCAO. The content of Pt in the brain was extremely low (≤1 ng/g). Thus, nPts, despite the extremely low brain bioavailability, can attenuate the development of brain OS, CBF dysregulation, and neuronal apoptosis. This may indicate that the neuroprotective effects of nPts are due to indirect mechanisms rather than direct activity in the brain tissue. Research on such mechanisms may offer a promising trend in the treatment of acute disorders of CBF. Full article
Show Figures

Figure 1

20 pages, 3591 KB  
Article
Anti-Inflammatory Effect of Beta-Caryophyllene Mediated by the Involvement of TRPV1, BDNF and trkB in the Rat Cerebral Cortex after Hypoperfusion/Reperfusion
by Maria Pina Serra, Marianna Boi, Antonella Carta, Elisabetta Murru, Gianfranca Carta, Sebastiano Banni and Marina Quartu
Int. J. Mol. Sci. 2022, 23(7), 3633; https://doi.org/10.3390/ijms23073633 - 26 Mar 2022
Cited by 25 | Viewed by 4441
Abstract
We have previously shown that bilateral common carotid artery occlusion followed by reperfusion (BCCAO/R) is a model to study early hypoperfusion/reperfusion-induced changes in biomarkers of the tissue physiological response to oxidative stress and inflammation. Thus in this study, we investigate with immunochemical assays [...] Read more.
We have previously shown that bilateral common carotid artery occlusion followed by reperfusion (BCCAO/R) is a model to study early hypoperfusion/reperfusion-induced changes in biomarkers of the tissue physiological response to oxidative stress and inflammation. Thus in this study, we investigate with immunochemical assays if a single dose of beta-caryophyllene (BCP), administered before the BCCAO/R, can modulate the TRPV1, BDNF, and trkB receptor in the brain cortex; the glial markers GFAP and Iba1 were also examined. Frontal and temporal-occipital cortical regions were analyzed in two groups of male rats, sham-operated and submitted to BCCAO/R. Six hours before surgery, one group was gavage fed a dose of BCP (40 mg/per rat in 300 μL of sunflower oil), the other was pre-treated with the vehicle alone. Western blot analysis showed that, in the frontal cortex of vehicle-treated rats, the BCCAO/R caused a TRPV1 decrease, an increment of trkB and GFAP, no change in BDNF and Iba1. The BCP treatment caused a decrease of BDNF and an increase of trkB levels in both sham and BCCAO/R conditions while inducing opposite changes in the case of TRPV1, whose levels became higher in BCCAO/R and lower in sham conditions. Present results highlight the role of BCP in modulating early events of the cerebral inflammation triggered by the BCCAO/R through the regulation of TRPV1 and the BDNF-trkB system. Full article
(This article belongs to the Special Issue Natural Products and Neuroprotection 3.0)
Show Figures

Figure 1

15 pages, 2615 KB  
Article
Characterization of Tauopathy in a Rat Model of Post-Stroke Dementia Combining Acute Infarct and Chronic Cerebral Hypoperfusion
by Dong Bin Back, Bo-Ryoung Choi, Jung-Soo Han, Kyoung Ja Kwon, Dong-Hee Choi, Chan Young Shin, Jongmin Lee and Hahn Young Kim
Int. J. Mol. Sci. 2020, 21(18), 6929; https://doi.org/10.3390/ijms21186929 - 21 Sep 2020
Cited by 34 | Viewed by 4349
Abstract
Post-stroke dementia (PSD) is a major neurodegenerative consequence of stroke. Tauopathy has been reported in diverse neurodegenerative diseases. We investigated the cognitive impairment and pathomechanism associated with tauopathy in a rat model of PSD by modeling acute ischemic stroke and underlying chronic cerebral [...] Read more.
Post-stroke dementia (PSD) is a major neurodegenerative consequence of stroke. Tauopathy has been reported in diverse neurodegenerative diseases. We investigated the cognitive impairment and pathomechanism associated with tauopathy in a rat model of PSD by modeling acute ischemic stroke and underlying chronic cerebral hypoperfusion (CCH). We performed middle cerebral artery occlusion (MCAO) surgery in rats to mimic acute ischemic stroke, followed by bilateral common carotid artery occlusion (BCCAo) surgery to mimic CCH. We performed behavioral tests and focused on the characterization of tauopathy through histology. Parenchymal infiltration of cerebrospinal fluid (CSF) tracers after intracisternal injection was examined to evaluate glymphatic function. In an animal model of PSD, cognitive impairment was aggravated when BCCAo was combined with MCAO. Tauopathy, manifested by tau hyperphosphorylation, was prominent in the peri-infarct area when CCH was combined. Synergistic accentuation of tauopathy was evident in the white matter. Microtubules in the neuronal axon and myelin sheath showed partial colocalization with the hyperphosphorylated tau, whereas oligodendrocytes showed near-complete colocalization. Parenchymal infiltration of CSF tracers was attenuated in the PSD model. Our experimental results suggest a hypothesis that CCH may aggravate cognitive impairment and tau hyperphosphorylation in a rat model of PSD by interfering with tau clearance through the glymphatic system. Therapeutic strategies to improve the clearance of brain metabolic wastes, including tau, may be a promising approach to prevent PSD after stroke. Full article
Show Figures

Figure 1

16 pages, 5769 KB  
Article
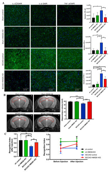
Role of HMGB1 in an Animal Model of Vascular Cognitive Impairment Induced by Chronic Cerebral Hypoperfusion
by Amelia Nur Vidyanti, Jia-Yu Hsieh, Kun-Ju Lin, Yao-Ching Fang, Ismail Setyopranoto and Chaur-Jong Hu
Int. J. Mol. Sci. 2020, 21(6), 2176; https://doi.org/10.3390/ijms21062176 - 21 Mar 2020
Cited by 22 | Viewed by 5878
Abstract
The pathophysiology of vascular cognitive impairment (VCI) is associated with chronic cerebral hypoperfusion (CCH). Increased high-mobility group box protein 1 (HMGB1), a nonhistone protein involved in injury and inflammation, has been established in the acute phase of CCH. However, the role of HMGB1 [...] Read more.
The pathophysiology of vascular cognitive impairment (VCI) is associated with chronic cerebral hypoperfusion (CCH). Increased high-mobility group box protein 1 (HMGB1), a nonhistone protein involved in injury and inflammation, has been established in the acute phase of CCH. However, the role of HMGB1 in the chronic phase of CCH remains unclear. We developed a novel animal model of CCH with a modified bilateral common carotid artery occlusion (BCCAO) in C57BL/6 mice. Cerebral blood flow (CBF) reduction, the expression of HMGB1 and its proinflammatory cytokines (tumor necrosis factor-alpha [TNF-α], interleukin [IL]-1β, and IL-6), and brain pathology were assessed. Furthermore, we evaluated the effect of HMGB1 suppression through bilateral intrahippocampus injection with the CRISPR/Cas9 knockout plasmid. Three months after CCH induction, CBF decreased to 30–50% with significant cognitive decline in BCCAO mice. The 7T-aMRI showed hippocampal atrophy, but amyloid positron imaging tomography showed nonsignificant amyloid-beta accumulation. Increased levels of HMGB1, TNF-α, IL-1β, and IL-6 were observed 3 months after BCCAO. HMGB1 suppression with CRISPR/Cas9 knockout plasmid restored TNF-α, IL-1β, and IL-6 and attenuated hippocampal atrophy and cognitive decline. We believe that HMGB1 plays a pivotal role in CCH-induced VCI pathophysiology and can be a potential therapeutic target of VCI. Full article
(This article belongs to the Section Molecular Neurobiology)
Show Figures

Graphical abstract

17 pages, 2599 KB  
Article
Resveratrol Regulates BDNF, trkB, PSA-NCAM, and Arc Expression in the Rat Cerebral Cortex after Bilateral Common Carotid Artery Occlusion and Reperfusion
by Maria Pina Serra, Marianna Boi, Laura Poddighe, Tiziana Melis, Ylenia Lai, Gianfranca Carta and Marina Quartu
Nutrients 2019, 11(5), 1000; https://doi.org/10.3390/nu11051000 - 1 May 2019
Cited by 14 | Viewed by 5263
Abstract
The polyphenol resveratrol (RVT) may drive protective mechanisms of cerebral homeostasis during the hypoperfusion/reperfusion triggered by the transient bilateral common carotid artery occlusion followed by reperfusion (BCCAO/R). This immunochemical study investigates if a single dose of RVT modulates the plasticity-related markers brain-derived neurotrophic [...] Read more.
The polyphenol resveratrol (RVT) may drive protective mechanisms of cerebral homeostasis during the hypoperfusion/reperfusion triggered by the transient bilateral common carotid artery occlusion followed by reperfusion (BCCAO/R). This immunochemical study investigates if a single dose of RVT modulates the plasticity-related markers brain-derived neurotrophic factor (BDNF), the tyrosine kinase trkB receptor, Polysialylated-Neural Cell Adhesion Molecule (PSA-NCAM), and Activity-regulated cytoskeleton-associated (Arc) protein in the brain cortex after BCCAO/R. Frontal and temporal-occipital cortical regions were examined in male Wistar rats randomly subdivided in two groups, sham-operated and submitted to BCCAO/R. Six hours prior to surgery, half the rats were gavage fed a dose of RVT (180 mg·kg−1 in 300 µL of sunflower oil as the vehicle), while the second half was given the vehicle alone. In the frontal cortex of BCCAO/R vehicle-treated rats, BDNF and PSA-NCAM decreased, while trkB increased. RVT pre-treatment elicited an increment of all examined markers in both sham- and BCCAO/R rats. No variations occurred in the temporal-occipital cortex. The results highlight a role for RVT in modulating neuronal plasticity through the BDNF-trkB system and upregulation of PSA-NCAM and Arc, which may provide both trophic and structural local support in the dynamic changes occurring during the BCCAO/R, and further suggest that dietary supplements such as RVT are effective in preserving the tissue potential to engage plasticity-related events and control the functional response to the hypoperfusion/reperfusion challenge. Full article
Show Figures

Graphical abstract

17 pages, 1902 KB  
Article
Preventive Effects of Resveratrol on Endocannabinoid System and Synaptic Protein Modifications in Rat Cerebral Cortex Challenged by Bilateral Common Carotid Artery Occlusion and Reperfusion
by Gianfranca Carta, Laura Poddighe, Maria Pina Serra, Marianna Boi, Tiziana Melis, Sara Lisai, Elisabetta Murru, Laura Muredda, Maria Collu, Sebastiano Banni and Marina Quartu
Int. J. Mol. Sci. 2018, 19(2), 426; https://doi.org/10.3390/ijms19020426 - 31 Jan 2018
Cited by 14 | Viewed by 6616
Abstract
This study aims to evaluate the putative roles of a single acute dose of resveratrol (RVT) in preventing cerebral oxidative stress induced by bilateral common carotid artery occlusion, followed by reperfusion (BCCAO/R) and to investigate RVT’s ability to preserve the neuronal structural integrity. [...] Read more.
This study aims to evaluate the putative roles of a single acute dose of resveratrol (RVT) in preventing cerebral oxidative stress induced by bilateral common carotid artery occlusion, followed by reperfusion (BCCAO/R) and to investigate RVT’s ability to preserve the neuronal structural integrity. Frontal and temporal-occipital cortices were examined in two groups of adult Wistar rats, sham-operated and submitted to BCCAO/R. In both groups, 6 h before surgery, half the rats were gavage-fed with a single dose of RVT (40 mg/per rat in 300 µL of sunflower oil as the vehicle), while the second half received the vehicle alone. In the frontal cortex, RVT pre-treatment prevented the BCCAO/R-induced increase of lipoperoxides, augmented concentrations of palmitoylethanolamide and docosahexaenoic acid, increased relative levels of the cannabinoid receptors type 1 (CB1) and 2 (CB2), and peroxisome-proliferator-activated-receptor (PPAR)-α proteins. Increased expression of CB1/CB2 receptors mirrored that of synaptophysin and post-synaptic density-95 protein. No BCCAO/R-induced changes occurred in the temporal-occipital cortex. Collectively, our results demonstrate that, in the frontal cortex, RVT pre-treatment prevents the BCCAO/R-induced oxidative stress and modulates the endocannabinoid and PPAR-α systems. The increased expression of synaptic structural proteins further suggests the possible efficacy of RVT as a dietary supplement to preserve the nervous tissue metabolism and control the physiological response to the hypoperfusion/reperfusion challenge. Full article
(This article belongs to the Special Issue The Beneficial Effects of Plant Oil on Human Health)
Show Figures

Graphical abstract

Back to TopTop