Sign in to use this feature.

Years

Between: -

Subjects

remove_circle_outline
remove_circle_outline
remove_circle_outline

Journals

Article Types

Countries / Regions

Search Results (1)

Search Parameters:
Keywords = Stellarchytrium

Order results
Result details
Results per page
Select all
Export citation of selected articles as:
14 pages, 2092 KB  
Article
Community Structure of Labyrinthulomycetes Protists in Zostera marina Seagrass Beds of Northern China
by Yibo Fu, Tianle Chu, Xinlong An, Yike He, Chen Dai, Shibo Li, Yining Gu, Zhaoge Guo, Yingbo Duan and Qiuzhen Wang
Microorganisms 2025, 13(11), 2420; https://doi.org/10.3390/microorganisms13112420 - 22 Oct 2025
Abstract
Labyrinthulomycetes protists play important roles in organic matter decomposition and nutrient cycling in marine ecosystems. To better understand their distribution and potential ecological functions in Caofeidian seagrass beds of the Bohai Sea, we conducted high-throughput sequencing of samples collected from multiple habitats, including [...] Read more.
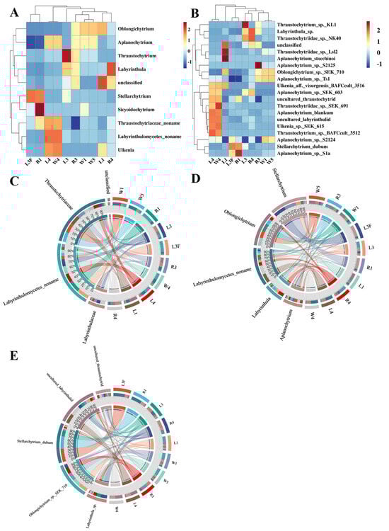
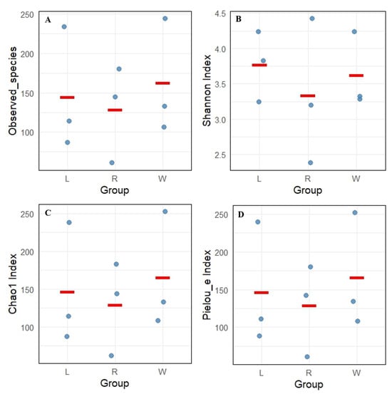
Labyrinthulomycetes protists play important roles in organic matter decomposition and nutrient cycling in marine ecosystems. To better understand their distribution and potential ecological functions in Caofeidian seagrass beds of the Bohai Sea, we conducted high-throughput sequencing of samples collected from multiple habitats, including leaves (L), rhizosphere (R), sediments (S), and seawater (W). Our results revealed distinct habitat-specific patterns of community composition. Oblongichytrium and Stellarchytrium were dominant in certain samples, exhibiting clear differences across stations. Oblongichytrium showed particularly high abundance in leaf and seawater samples, likely reflecting the availability of particulate and dissolved substrates enriched by seagrass beds. In the rhizosphere, Sicyoidochytrium, Stellarchytrium and Labyrinthula were enriched, whereas unclassified Labyrinthulomycetes and Thraustochytriaceae lineages prevailed in seawater and specific leaf samples. Notably, a substantial proportion of sequences corresponded to unclassified lineages, potentially representing uncultured “seagrass-associated” taxa. Compared with previous reports, our study revealed both a significantly higher abundance of Stellarchytrium and a remarkably greater proportion of unclassified lineages, suggesting unique features of Labyrinthulomycetes communities in the Caofeidian seagrass ecosystem. These findings provide new insights into the ecological roles of Labyrinthulomycetes in seagrass beds and offer an important reference for future taxonomic and functional studies of this group. Full article
(This article belongs to the Section Environmental Microbiology)
Show Figures

Figure 1

Back to TopTop