Sign in to use this feature.

Years

Between: -

Subjects

remove_circle_outline
remove_circle_outline
remove_circle_outline

Journals

Article Types

Countries / Regions

Search Results (1)

Search Parameters:
Keywords = LhWOX5

Order results
Result details
Results per page
Select all
Export citation of selected articles as:
11 pages, 5095 KB  
Article
Overexpression of Liriodenron WOX5 in Arabidopsis Leads to Ectopic Flower Formation and Altered Root Morphology
by Dandan Wang, Xiaoxiao Ma, Zhaodong Hao, Xiaofei Long, Jisen Shi and Jinhui Chen
Int. J. Mol. Sci. 2023, 24(2), 906; https://doi.org/10.3390/ijms24020906 - 4 Jan 2023
Cited by 13 | Viewed by 3798
Abstract
Roots are essential for plant growth, and studies on root-related genes, exemplified by WUSCHEL-RELATED HOMEOBOX5 (WOX5), have mainly concentrated on model organisms with less emphasis on the function of these genes in woody plants. Here, we report that overexpression of the [...] Read more.
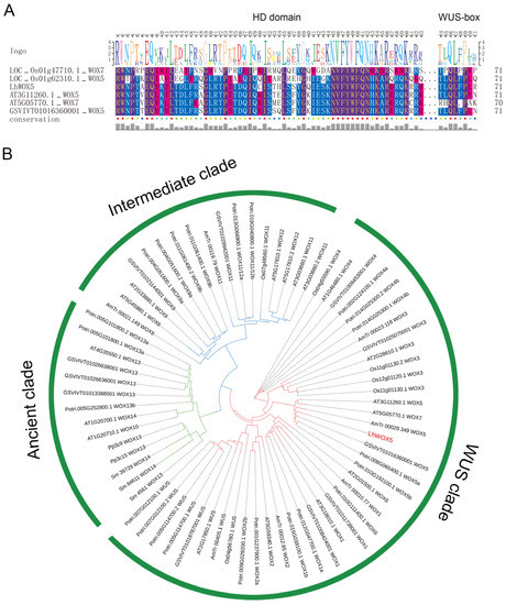
Roots are essential for plant growth, and studies on root-related genes, exemplified by WUSCHEL-RELATED HOMEOBOX5 (WOX5), have mainly concentrated on model organisms with less emphasis on the function of these genes in woody plants. Here, we report that overexpression of the WOX5 gene from Liriodendron hybrid (LhWOX5) in Arabidopsis leads to significant morphological changes in both the aerial and subterranean organs. In the Arabidopsis aerial parts, overexpression of LhWOX5 results in the production of ectopic floral meristems and leaves, possibly via the ectopic activation of CLV3 and LFY. In addition, in the Arabidopsis root, overexpression of LhWOX5 alters root apical meristem morphology, leading to a curled and shortened primary root. Importantly, these abnormal phenotypes in the aerial and subterranean organs caused by constitutive ectopic expression of LhWOX5 mimic the observed phenotypes when overexpressing AtWUS and AtWOX5 in Arabidopsis, respectively. Taken together, we propose that the LhWOX5 gene, originating from the Magnoliaceae plant Liriodendron, is a functional homolog of the AtWUS gene from Arabidopsis, while showing the highest degree of sequence similarity with its ortholog, AtWOX5. Our study provides insight into the potential role of LhWOX5 in the development of both the shoot and root. Full article
(This article belongs to the Section Molecular Plant Sciences)
Show Figures

Figure 1

Back to TopTop