Sign in to use this feature.

Years

Between: -

Subjects

remove_circle_outline
remove_circle_outline

Journals

Article Types

Countries / Regions

Search Results (1)

Search Parameters:
Keywords = Citellophilus tesquorum

Order results
Result details
Results per page
Select all
Export citation of selected articles as:
11 pages, 2362 KB  
Article
Genetic Evidence of an Isolation Barrier between Flea Subspecies of Citellophilus tesquorum (Wagner, 1898) (Siphonaptera: Ceratophyllidae)
by Yury Ilinsky, Vasilina Lapshina, Dmitry Verzhutsky, Yulia Fedorova and Sergey Medvedev
Insects 2022, 13(2), 126; https://doi.org/10.3390/insects13020126 - 25 Jan 2022
Cited by 2 | Viewed by 3623
Abstract
This study investigated the relationship between two subspecies of the Citellophilus tesquorum flea, C. t. altaicus and C. t. sungaris, which are vectors of the bacterium Yersinia pestis that causes human plague across the vast territories of the Palearctic. Adult fleas were [...] Read more.
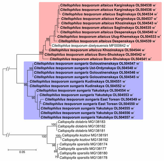
This study investigated the relationship between two subspecies of the Citellophilus tesquorum flea, C. t. altaicus and C. t. sungaris, which are vectors of the bacterium Yersinia pestis that causes human plague across the vast territories of the Palearctic. Adult fleas were collected from 16 localities and 11 populations in 2019 and 2020. Specimens were morphologically verified for subspecies status and analysed for mitochondrial cytochrome c oxidase subunit I (COI) DNA, nuclear ribosomal cluster internal transcribed spacer 1 (ITS1) and ITS2, and Wolbachia-infection status. Our results demonstrated a genetic difference between C. t. altaicus and C. t. sungaris. According to mitochondrial data, the genetic distance between clades of C. t. altaicus and C. t. sungaris was comparable with the species divergence of the genus Callopsylla, which is closely related to Citellophilus. All studied populations of C. t. altaicus were Wolbachia-infected, whereas all studied populations of C. t. sungaris were symbiont-free. Data for ITS1 and ITS2 had much lower phylogenetic signals than mitochondrial data; however, diagnostic substitutions for C. t. altaicus and C. t. sungaris delimitation were also revealed. Analysis of a hardly accessible report on cross experiments allowed us to conclude the partial postzygotic isolation between these subspecies. Taken together, the molecular-genetic, geographical, morphological, and reproductive isolation findings verified that C. t. altaicus and C. t. sungaris subspecies could be considered as different species. Full article
Show Figures

Graphical abstract

Back to TopTop