Sign in to use this feature.

Years

Between: -

Subjects

remove_circle_outline
remove_circle_outline
remove_circle_outline

Journals

Article Types

Countries / Regions

Search Results (2)

Search Parameters:
Keywords = AluYb8

Order results
Result details
Results per page
Select all
Export citation of selected articles as:
17 pages, 330 KB  
Communication
Alu Deletions in LAMA2 and CDH4 Genes Are Key Components of Polygenic Predictors of Longevity
by Vera V. Erdman, Denis D. Karimov, Ilsia A. Tuktarova, Yanina R. Timasheva, Timur R. Nasibullin and Gulnaz F. Korytina
Int. J. Mol. Sci. 2022, 23(21), 13492; https://doi.org/10.3390/ijms232113492 - 4 Nov 2022
Cited by 2 | Viewed by 2686
Abstract
Longevity is a unique human phenomenon and a highly stable trait, characterized by polygenicity. The longevity phenotype occurs due to the ability to successfully withstand the age-related genomic instability triggered by Alu elements. The purpose of our cross-sectional study was to evaluate the [...] Read more.
Longevity is a unique human phenomenon and a highly stable trait, characterized by polygenicity. The longevity phenotype occurs due to the ability to successfully withstand the age-related genomic instability triggered by Alu elements. The purpose of our cross-sectional study was to evaluate the combined contribution of ACE*Ya5ACE, CDH4*Yb8NBC516, COL13A1*Ya5ac1986, HECW1*Ya5NBC182, LAMA2*Ya5-MLS19, PLAT*TPA25, PKHD1L1*Yb8AC702, SEMA6A*Yb8NBC597, STK38L*Ya5ac2145 and TEAD1*Ya5ac2013 Alu elements to longevity. The study group included 2054 unrelated individuals aged from 18 to 113 years who are ethnic Tatars from Russia. We analyzed the dynamics of the allele and genotype frequencies of the studied Alu polymorphic loci in the age groups of young (18–44 years old), middle-aged (45–59 years old), elderly (60–74 years old), old seniors (75–89 years old) and long-livers (90–113 years old). Most significant changes in allele and genotype frequencies were observed between the long-livers and other groups. The search for polygenic predictors of longevity was performed using the APSampler program. Attaining longevity was associated with the combinations LAMA2*ID + CDH4*D (OR = 2.23, PBonf = 1.90 × 10−2) and CDH4*DD + LAMA2*ID + HECW1*D (OR = 4.58, PBonf = 9.00 × 10−3) among persons aged between 18 and 89 years, LAMA2*ID + CDH4*D + SEMA6A*I for individuals below 75 years of age (OR = 3.13, PBonf = 2.00 × 10−2), LAMA2*ID + HECW1*I for elderly people aged 60 and older (OR = 3.13, PBonf = 2.00 × 10−2) and CDH4*DD + LAMA2*D + HECW1*D (OR = 4.21, PBonf = 2.60 × 10−2) and CDH4*DD + LAMA2*D + ACE*I (OR = 3.68, PBonf = 1.90 × 10−2) among old seniors (75–89 years old). The key elements of combinations associated with longevity were the deletion alleles of CDH4 and LAMA2 genes. Our results point to the significance for human longevity of the Alu polymorphic loci in CDH4, LAMA2, HECW1, SEMA6A and ACE genes, involved in the integration systems. Full article
Show Figures

Graphical abstract

7 pages, 1146 KB  
Case Report
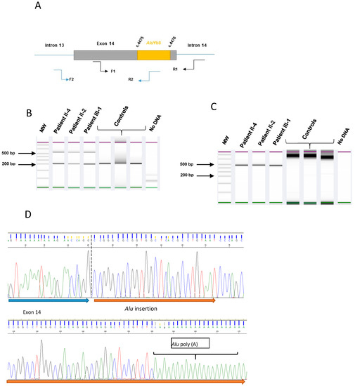
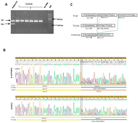
Identification and Characterization of New Alu Element Insertion in the BRCA1 Exon 14 Associated with Hereditary Breast and Ovarian Cancer
by Ahmed Bouras, Melanie Leone, Valerie Bonadona, Marine Lebrun, Alain Calender and Nadia Boutry-Kryza
Genes 2021, 12(11), 1736; https://doi.org/10.3390/genes12111736 - 29 Oct 2021
Cited by 8 | Viewed by 3396
Abstract
Hereditary breast and ovarian cancer syndrome (HBOC) is an autosomal dominant cancer predisposition syndrome characterized by an increased risk of breast and ovarian cancers. Germline pathogenic variants in BRCA1 are found in about 7–10% of all familial breast cancers and 10% of ovarian [...] Read more.
Hereditary breast and ovarian cancer syndrome (HBOC) is an autosomal dominant cancer predisposition syndrome characterized by an increased risk of breast and ovarian cancers. Germline pathogenic variants in BRCA1 are found in about 7–10% of all familial breast cancers and 10% of ovarian cancers. Alu elements are the most abundant mobile DNA element in the human genome and are known to affect the human genome by different mechanisms leading to human disease. We report here the detection, by next-generation sequencing (NGS) analysis coupled with a suitable bioinformatics pipeline, of an AluYb8 element in exon 14 of the BRCA1 gene in a family with HBOC history first classified as BRCA-negative by Sanger sequencing and first NGS analysis. The c.4475_c.4476insAluYb8 mutation impacts splicing and induces the skipping of exon 14. As a result, the produced mRNA contains a premature stop, leading to the production of a short and likely non-functional protein (pAla1453Glyfs*10). Overall, our study allowed us to identify a novel pathogenic variant in BRCA1 and showed the importance of bioinformatics tool improvement and versioning. Full article
(This article belongs to the Section Human Genomics and Genetic Diseases)
Show Figures

Figure 1

Back to TopTop