Sign in to use this feature.

Years

Between: -

Subjects

remove_circle_outline
remove_circle_outline
remove_circle_outline

Journals

Article Types

Countries / Regions

Search Results (2)

Search Parameters:
Keywords = Achyranthes bidentata polypeptides

Order results
Result details
Results per page
Select all
Export citation of selected articles as:
16 pages, 2418 KB  
Article
Bidentatide, a Novel Plant Peptide Derived from Achyranthes bidentata Blume: Isolation, Characterization, and Neuroprotection through Inhibition of NR2B-Containing NMDA Receptors
by Fei Ding, Yunpeng Bai, Qiong Cheng, Shu Yu, Mengchun Cheng, Yulin Wu, Xiaozhe Zhang, Xinmiao Liang and Xiaosong Gu
Int. J. Mol. Sci. 2021, 22(15), 7977; https://doi.org/10.3390/ijms22157977 - 26 Jul 2021
Cited by 15 | Viewed by 3709
Abstract
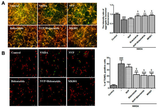
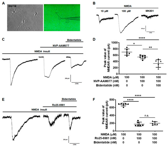
Increasing attention is being focused on the use of polypeptide-based N-methyl-d-aspartate (NMDA) receptor antagonists for the treatment of nervous system disorders. In our study on Achyranthes bidentata Blume, we identified an NMDA receptor subtype 2B (NR2B) antagonist that exerts distinct neuroprotective actions. This [...] Read more.
Increasing attention is being focused on the use of polypeptide-based N-methyl-d-aspartate (NMDA) receptor antagonists for the treatment of nervous system disorders. In our study on Achyranthes bidentata Blume, we identified an NMDA receptor subtype 2B (NR2B) antagonist that exerts distinct neuroprotective actions. This antagonist is a 33 amino acid peptide, named bidentatide, which contains three disulfide bridges that form a cysteine knot motif. We determined the neuroactive potential of bidentatide by evaluating its in vitro effects against NMDA-mediated excitotoxicity. The results showed that pretreating primary cultured hippocampal neurons with bidentatide prevented NMDA-induced cell death and apoptosis via multiple mechanisms that involved intracellular Ca2+ inhibition, NMDA current inhibition, and apoptosis-related protein expression regulation. These mechanisms were all dependent on bidentatide-induced inhibitory regulation of NR2B-containing NMDA receptors; thus, bidentatide may contribute to the development of neuroprotective agents that would likely possess the high selectivity and safety profiles inherent in peptide drugs. Full article
(This article belongs to the Section Materials Science)
Show Figures

Figure 1

13 pages, 768 KB  
Article
Achyranthes bidentata Polypeptides Reduces Oxidative Stress and Exerts Protective Effects against Myocardial Ischemic/Reperfusion Injury in Rats
by Ru Tie, Lele Ji, Ying Nan, Wenqing Wang, Xiangyan Liang, Fei Tian, Wenjuan Xing, Miaozhang Zhu, Rong Li and Haifeng Zhang
Int. J. Mol. Sci. 2013, 14(10), 19792-19804; https://doi.org/10.3390/ijms141019792 - 30 Sep 2013
Cited by 27 | Viewed by 7965
Abstract
Achyranthes bidentata, a Chinese medicinal herb, is reported to be neuroprotective. However, its role in cardioprotection remains largely unknown. Our present study aimed to investigate the effects of Achyranthes bidentata polypeptides (ABPP) preconditioning on myocardial ischemia/reperfusion (MI/R) injury and to test the [...] Read more.
Achyranthes bidentata, a Chinese medicinal herb, is reported to be neuroprotective. However, its role in cardioprotection remains largely unknown. Our present study aimed to investigate the effects of Achyranthes bidentata polypeptides (ABPP) preconditioning on myocardial ischemia/reperfusion (MI/R) injury and to test the possible mechanisms. Rats were treated with ABPP (10 mg/kg/d, i.p.) or saline once daily for one week. Afterward, all the animals were subjected to 30 min of myocardial ischemia followed by 4 h of reperfusion. ABPP preconditioning for one week significantly improved cardiac function following MI/R. Meanwhile, ABPP reduced infarct size, plasma creatine kinase (CK)/lactate dehydrogenase (LDH) activities and myocardial apoptosis at the end of reperfusion in rat hearts. Moreover, ABPP preconditioning significantly inhibited superoxide generation, gp91phox expression, malonaldialdehyde formation and enhanced superoxide dismutase activity in I/R hearts. Furthermore, ABPP treatment inhibited PTEN expression and increased Akt phosphorylation in I/R rat heart. PI3K inhibitor wortmannin blocked Akt activation, and abolished ABPP-stimulated anti-oxidant effect and cardioprotection. Our study demonstrated for the first time that ABPP reduces oxidative stress and exerts cardioprotection against MI/R injury in rats. Inhibition of PTEN and activation of Akt may contribute to the anti-oxidant capacity and cardioprotection of ABPP. Full article
(This article belongs to the Special Issue Oxidative Stress in Cardiovascular Disease)
Show Figures

Back to TopTop