Sign in to use this feature.

Years

Between: -

Subjects

remove_circle_outline
remove_circle_outline
remove_circle_outline

Journals

Article Types

Countries / Regions

Search Results (3)

Search Parameters:
Keywords = ATUX-3364

Order results
Result details
Results per page
Select all
Export citation of selected articles as:
23 pages, 16827 KB  
Article
A Novel Electromagnetic Induction-Based Approach to Identify the State of Shallow Groundwater in the Oasis Group of the Tarim Basin in Xinjiang During 2000–2022
by Fei Wang, Yang Wei, Rongrong Li, Hongjiang Hu and Xiaojing Li
Remote Sens. 2025, 17(7), 1312; https://doi.org/10.3390/rs17071312 - 7 Apr 2025
Viewed by 903
Abstract
Our understanding of water and salt changes in the context of declining groundwater levels in the Tarim Basin remains limited, largely due to the scarcity of hydrological monitoring stations and field observation data. This study utilizes water and salt monitoring data from 474 [...] Read more.
Our understanding of water and salt changes in the context of declining groundwater levels in the Tarim Basin remains limited, largely due to the scarcity of hydrological monitoring stations and field observation data. This study utilizes water and salt monitoring data from 474 apparent electromagnetic induction (ECa, measured by EM38-MK2 device) sites across seven oases, combined with groundwater level observation data from representative areas, to analyze the spatiotemporal changes in ECa within the oases of the Tarim Basin from 2000 to 2022. Specific results are shown below: Numerous algorithmic predictions show the ensemble learning algorithm with the smallest error explained 71% of the ECa spatial variability. The ECa was particularly effective at identifying areas where groundwater extends beyond a depth of 5 m, demonstrating increased efficacy when ECa readings exceed the threshold of 1100 mS/m. Our spatiotemporal analysis spanning the years 2000 to 2022 has revealed a significant decline in ECa values within the artificially irrigated zones of the oasis clusters. In contrast, the transitional ecotone between the desert and the oases in Atux, Aksu, Kuqa, and Luntai have experienced a significant increase in ECa value. The variations observed within the defined Zone B, where ECa values ranged from 800 mS/m to 1100 mS/m, and Zone A, characterized by ECa values exceeding 1100 mS/m, aligned with the periodic fluctuations in the groundwater drought index (GDI), indicating a clear pattern of correlation. This study demonstrated that ECa can serve as a valuable tool for revealing the spatial and temporal variations of water resources in arid zones. The results obtained through this approach provided essential references for the local scientific management of soil and water resources. Full article
Show Figures

Figure 1

15 pages, 9911 KB  
Article
Novel PP2A-Activating Compounds in Neuroblastoma
by Nazia Nazam, Laura V. Bownes, Janet R. Julson, Colin H. Quinn, Michael H. Erwin, Raoud Marayati, Hooper R. Markert, Sorina Shirley, Jerry E. Stewart, Karina J. Yoon, Jamie Aye, Michael Ohlmeyer and Elizabeth A. Beierle
Cancers 2024, 16(22), 3836; https://doi.org/10.3390/cancers16223836 - 15 Nov 2024
Cited by 1 | Viewed by 1479
Abstract
Background: Neuroblastoma (NB) remains one of the deadliest pediatric solid tumors. Recent advancements aimed at improving outcomes have been insufficient, and patients with high-risk NB continue to have a poor prognosis. Protein phosphatase 2A (PP2A) is a tumor suppressor protein downregulated in many [...] Read more.
Background: Neuroblastoma (NB) remains one of the deadliest pediatric solid tumors. Recent advancements aimed at improving outcomes have been insufficient, and patients with high-risk NB continue to have a poor prognosis. Protein phosphatase 2A (PP2A) is a tumor suppressor protein downregulated in many cancers, including NB. PP2A activation has been shown to affect the malignant phenotype in other solid tumors. The present studies aim to investigate the effects of two novel PP2A activators as a NB therapeutic. Methods: Four established NB cell lines and a patient-derived xenoline were utilized to study the effect on cell viability, proliferation, motility, and in vivo tumor growth using two novel tricyclic sulfonamide PP2A activators, ATUX-3364 and ATUX-8385. Results: ATUX-3364 and ATUX-8385 increased PP2A activity. These PP2A activators led to decreased viability, proliferation, and motility of NB cells. Treatment of animals bearing NB tumors with ATUX-3364 or ATUX-8385 resulted in decreased tumor growth in MYCN-amplified SK-N-BE(2) tumors. At the molecular level, PP2A-based reactivation led to dephosphorylation of MYCN-S62 and decreased MYCN protein expression. Conclusions: PP2A activators decreased NB cell viability, proliferation, and motility. In vivo experiments show that PP2A activators have more significant effects on tumorigenesis in MYCN-amplified tumors. Finally, phosphorylation of MYCN protein was decreased following treatment with novel sulfonamide PP2A activators. These data and mechanistic insights may be useful for developing new PP2A-based therapies that target MYCN for the treatment of NB. Full article
(This article belongs to the Special Issue Pediatric Cancer Research from Basic Biology to Experimental Therapy)
Show Figures

Figure 1

19 pages, 3184 KB  
Article
Pre-Clinical Study Evaluating Novel Protein Phosphatase 2A Activators as Therapeutics for Neuroblastoma
by Laura V. Bownes, Raoud Marayati, Colin H. Quinn, Andee M. Beierle, Sara C. Hutchins, Janet R. Julson, Michael H. Erwin, Jerry E. Stewart, Elizabeth Mroczek-Musulman, Michael Ohlmeyer, Jamie M. Aye, Karina J. Yoon and Elizabeth A. Beierle
Cancers 2022, 14(8), 1952; https://doi.org/10.3390/cancers14081952 - 13 Apr 2022
Cited by 13 | Viewed by 3286
Abstract
Background: Protein phosphatase 2A (PP2A) functions as an inhibitor of cancer cell proliferation, and its tumor suppressor function is attenuated in many cancers. Previous studies utilized FTY720, an immunomodulating compound known to activate PP2A, and demonstrated a decrease in the malignant phenotype in [...] Read more.
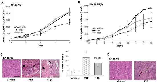
Background: Protein phosphatase 2A (PP2A) functions as an inhibitor of cancer cell proliferation, and its tumor suppressor function is attenuated in many cancers. Previous studies utilized FTY720, an immunomodulating compound known to activate PP2A, and demonstrated a decrease in the malignant phenotype in neuroblastoma. We wished to investigate the effects of two novel PP2A activators, ATUX-792 (792) and DBK-1154 (1154). Methods: Long-term passage neuroblastoma cell lines and human neuroblastoma patient-derived xenograft (PDX) cells were used. Cells were treated with 792 or 1154, and viability, proliferation, and motility were examined. The effect on tumor growth was investigated using a murine flank tumor model. Results: Treatment with 792 or 1154 resulted in PP2A activation, decreased cell survival, proliferation, and motility in neuroblastoma cells. Immunoblotting revealed a decrease in MYCN protein expression with increasing concentrations of 792 and 1154. Treatment with 792 led to tumor necrosis and decreased tumor growth in vivo. Conclusions: PP2A activation with 792 or 1154 decreased survival, proliferation, and motility of neuroblastoma in vitro and tumor growth in vivo. Both compounds resulted in decreased expression of the oncogenic protein MYCN. These findings indicate a potential therapeutic role for these novel PP2A activators in neuroblastoma. Full article
(This article belongs to the Section Pediatric Oncology)
Show Figures

Figure 1

Back to TopTop