Abstract
Empirical findings support the important role played by prosocial behavior and scholastic performance in significantly affecting adolescents’ long-term psychosocial adjustment. Furthermore, several studies showed the positive impact of academic self-efficacy in affecting adolescents’ social and academic functioning; however, no studies have investigated the effect of other important personality structures, such as students’ feedback sensitivity. The present study aims to investigate the effects of adolescents’ feedback sensitivity (reward sensitivity/punishment sensitivity) on their prosocial behavior and scholastic performance, also examining the potential indirect effect of academic self-efficacy on the association between reward/punishment sensitivity and prosocial behavior/scholastic performance. The participants were 132 adolescents from Rome (Italy). A structural equation model showed a positive and significant effect of academic self-efficacy on scholastic performance and prosocial behavior, a positive significant effect of punishment sensitivity on prosocial behavior, a positive significant effect of reward sensitivity on academic self-efficacy and a significant indirect effect of academic self-efficacy on the association between reward sensitivity and scholastic performance. The results of this study are useful in terms of practical implications to promote students’ adjustment.
1. Introduction
A recent study [1] shows the significant effects of prosocial behavior (defined as a voluntary behavior aimed to help and share with others [2]) and scholastic performance in determining adolescents’ long-term psychological and social adjustment. In this direction, a large body of research aimed at investigating the predictors of prosocial behavior and scholastic adjustment showed the significant role played by academic self-efficacy, which consists of the student’s beliefs in their efficacy to reach high academic goals [3,4]; however, no studies have investigated the impact of other important personality variables, such as students’ feedback sensitivity, which refers to a greater or lesser propensity to pay attention to different implicit levels of feedback [5]. Following this direction, the present study has the overall aim of examining the effects of adolescents’ personality constructs, which were only partially investigated by previous studies [6], such as feedback sensitivity (reward sensitivity and punishment sensitivity), on their prosocial behavior and scholastic performance, investigating the potential indirect effect of academic self-efficacy in explaining the association between adolescents’ reward/punishment sensitivity and their prosocial behavior/scholastic performance.
1.1. Feedback Sensitivity and Youths’ Social and Scholastic Adjustment
Regarding the students’ personality characteristics that predict positive psychosocial functioning, recently, a wide interest has extended towards the construct of feedback sensitivity. In this sense, the concept of feedback sensitivity has, in general, been associated with a greater or lesser propensity to pay attention to different implicit levels of feedback [5]. Among the first authors who have provided evidence of the existence of different levels of sensitivity to feedback, noteworthy is the study conducted by Edwards and Pledger, which has shown the existence of different levels of sensitivity to feedback in interpersonal communication [7] and in particular, Booth-Butterfield found that some students tend to have more negative attributions related to feedback than others [8]. Therefore, the concept of feedback, and in particular of feedback sensitivity, is a widespread and important concept in the social sciences. However, in the same way, feedback in education is relevant in influencing the learning processes and the student’s academic achievement [9]. In the school context, the term feedback has often had problems with definition, particularly with respect to positive and negative feedback [3]. Positive feedback refers to providing reinforcement for an appropriate behavior, while negative feedback usually refers to the act of correcting an inappropriate behavior. In this sense, Jussim, Coleman, and Nassau highlighted the differences in students’ reactions to negative and positive feedback [10].
Kluger and DeNisi first proposed that feedback interventions (FI) were “Actions taken by (an) external change agent (s) to provide information regarding aspects of one’s own competition” [11] (p. 255). Of fundamental importance in FI Theory is the student, who is the place of attention with his personality characteristics and the relationship with the teacher who provides the feedback. The FIT states that this place of attention is the primary problem in determining the success of feedback [5]. Of particular interest, Kluger and DeNisi identified the main characteristics of feedback in the school context that are associated with its effectiveness through the cognitive mechanism of attention: message signals, personality traits, and the nature of the task performed [11]. Regarding feedback sensitivity in the school context, previous studies supported that students, specifically adolescents, tend to learn faster and at higher levels from rewards than punishments [12]. In particular, it seems that rewards positively affect students’ positive academic functioning by motivating adolescents to pay attention [13], facilitating their learning, memory, and problem-solving, and establishing mutually beneficial relationships among students to achieve academic goals [14,15]. In contrast, the sensitivity to punishment leads to a greater disengagement in learning processes and in school life in order to avoid adverse stimuli, resulting in a worse school performance. In this term, Schwab and colleagues [6] recently conducted a study to investigate the role of students’ perception of feedback received by teachers on peer acceptance and academic achievement in a sample of primary school students, suggesting that a higher perception of negative feedback was associated with higher peer acceptance. Even if this last finding was important, this study was conducted on a sample of primary school students, limiting the generalization of this finding to the high school students’ sample that is facing the challenges and changes of adolescence.
Therefore, from the literature, it seems that there is a positive effect of reward sensitivity on overall academic functioning and a negative effect of punishment sensitivity on this latter; however, to our knowledge, no recent or older empirical studies have examined the role played by feedback sensitivity in affecting prosocial behavior. Therefore, more studies are needed to explore this association.
1.2. Academic Self-Efficacy and Youths’ Social and Scholastic Adjustment
Among students’ individual differences, one key factor affecting psychosocial adjustment is well represented by students’ academic self-efficacy beliefs. Overall, self-efficacy beliefs account for the active role that individuals may have in controlling their own lives based on cognitive self-regulation and reflective thinking [4]. As stated by Bandura [16], personal self-efficacy beliefs are stronger predictors of motivations and actions than the real abilities of individuals. In fact, personal self-efficacy beliefs influence cognitive, affective, and motivational processes [4]. In the context of academic functioning, self-efficacy acts by orienting students’ choices of activities to undertake and their interest, persistence, and efforts to achieve academic goals [17]. Compared to students with low self-efficacy beliefs, students with high self-efficacy beliefs work harder and persist in difficult situations, thereby achieving higher levels of academic performance [18]. Research on academic self-efficacy is consistent in highlighting its effect on different aspects of academic performance, such as academic motivations, learning, and prosocial behavior [19,20]. In particular, Bandura, Barbaranelli, Caprara, and Pastorelli examined the role of self-efficacy in academic functioning amongst a sample of 279 Italian students from middle school and their parents [21]. The results of the study showed positive significant associations between academic self-efficacy beliefs and students’ prosocial behavior, peer acceptance, and academic achievement. More recent studies have demonstrated the positive impact of self-efficacy beliefs in promoting prosocial behavior by promoting efficiency in managing social relationships and cooperating for shared goals [22,23]. For example, Zysberg and Zysberg [24] conducted a study on middle and high school students’ samples to assess the relationships among school climate, academic self-efficacy, and academic performance. Of interest to this study are the results that suggest a significant positive association between higher academic self-efficacy beliefs and higher academic achievement. Furthermore, another study conducted by Renee and colleagues [25] on a sample of adolescents suggests the positive impact of higher self-efficacy beliefs in predicting higher prosocial behavior. Based on these studies, it is plausible to hypothesize the strong positive effects of academic self-efficacy beliefs on high school students’ prosocial behavior and scholastic performance.
2. Materials and Methods
2.1. The Present Study
Notwithstanding the important insights gained by those previous lines of work, there is a surprising lack of research considering the role of feedback sensitivity on adolescents’ adjustment and the potential effects of this latter on students’ academic self-efficacy, which, in turn, could affect adolescents’ social and scholastic functioning. Accordingly, the present study investigates the effects of adolescents’ feedback sensitivity (reward sensitivity/punishment sensitivity) on their prosocial behavior and scholastic performance. We also examine the potential indirect effect of academic self-efficacy on the association between reward/punishment sensitivity and prosocial behavior/scholastic performance (the theoretical framework diagram is shown in Figure 1).
Figure 1.
Theoretical framework diagram.
The specific objectives of this study are as follows: (a) examining the effect of youths’ feedback sensitivity (reward/punishment sensitivity) on their academic self-efficacy, prosocial behavior, and scholastic performance; (b) examining the effect of youths’ academic self-efficacy on their prosocial behavior and scholastic performance; (c) examining the indirect effect of academic self-efficacy on the association between feedback sensitivity and prosocial behavior/scholastic performance.
Regarding the first objective, the Feedback Intervention Theory [11] supports that student’s personality characteristics play a key role in determining the success of the feedback received by teachers and, consequently, the academic aspirations, motivation, and success. Previous studies [13,14,15] also suggested that rewards positively affect students’ positive academic functioning by facilitating the learning processes through several cognitive processes and that punishment negatively affects such by disengaging the students’ learning. Hence, we hypothesize that higher reward sensitivity has a positive and significant effect on determining higher academic self-efficacy, prosocial behaviors, and scholastic performance. We also hypothesize that high punishment sensitivity determines lower academic self-efficacy, prosocial behaviors, and scholastic performance. However, no studies have been conducted to specifically analyze the effect of feedback sensitivity on prosocial behavior; therefore, our hypothesis regarding this latter is, in part, exploratory.
Regarding the second objective, Bandura’s theory [4] outlines that self-efficacy beliefs play a key role in affecting the persistence and efforts to achieve personal goals by promoting collaboration and motivation. Moreover, recent studies [24,25] support the positive impact of academic self-efficacy on scholastic and social functioning. Hence, we hypothesize that higher youths’ academic self-efficacy beliefs determine higher prosocial behaviors and higher scholastic performance. In particular, we hypothesized that students’ academic self-efficacy beliefs positively affect prosocial behavior by increasing the efforts and cooperation among students to reach their academic goals, which determine high scholastic performance by increasing students’ academic aspirations and motivations.
Finally, regarding the third objective, the aforementioned studies supported the positive effects of reward sensitivity on the increase in academic self-efficacy by acting on students’ goals, aspirations, and efforts. The aforementioned studies also suggested the positive effects of academic self-efficacy on both prosocial behavior and scholastic performance by increasing motivation and cooperation among students. Hence, we hypothesize that there are significant indirect effects of sensitivity in explaining the expected positive or negative association between reward or punishment sensitivity, respectively, and scholastic performance and prosocial behavior.
2.2. Participants
The participants were 132 adolescents (53.1% males; mean age = 16.42, SD = 1.55, range 13–19) drawn from a public high school located in Rome (Italy), from a study entitled: “PROINCLU- Predictors and Outcomes of Inclusive Teaching: The Role of Academic Self-Efficacy, Feedback Sensitivity and Prosocial Behavior”. Regarding the family’s socio-economic characteristics, mothers completed, on average, 14.54 years of education (SD = 5.08), while fathers completed 14 years of education (SD = 4.19). Regarding families’ occupation, 83.1% of parents reported working, and among these, 76.8% of mothers reported having full-time work, and the same for the 82.7% of fathers. Regarding parents’ marital status, most parents (84.7%) were married, 7.6% were separated, 4.6% were in a cohabitation relationship, and 3.1% were divorced.
2.3. Procedure
This study was presented to the school, teachers, parents, and students as a research project designed to better understand the role played by adolescents’ individual differences and school climate in affecting their socio-emotional adjustment with the confidentiality of the data. After obtaining approval from the Ethical Committee of La Sapienza University of Rome, and once informed consent was obtained and signed by the school council, parents, and adolescents’ assent, a URL link containing the battery of questionnaires to administer was created via the Qualtrics platform and shared with the recruited participants. The full battery of questionnaires took approximately 30 min. Because of the convenience of this sample, it was not possible to calculate the response rate. The average completion rate from both cohorts of data collection was 50%.
2.4. Measures
2.4.1. Youths’ Gender
Participants’ gender was coded 1 for boys and 2 for girls.
2.4.2. Youths’ Age
Participants’ age was measured by averaging the years of age reported by youths.
2.4.3. Youths’ Social Desirability
Participants completed the Lie Scale from the Big Five Questionnaire [26], which evaluates the tendency of participants to give a more positive image of themselves. Adolescents were asked to rate on 11 items (item example: “I have never criticized anyone”) how typical each answer was for him/her (from 1 = “absolutely false for me” to 5 = “absolutely true for me”). A total score of youths’ social desirability was created by averaging the participants’ responses (α = 0.71).
2.4.4. Youths’ Feedback Sensitivity
Participants’ feedback sensitivity was assessed using the 12-item BIS/BAS scale by Carver and White [27], which is divided into two subscales to assess Punishment Sensitivity and Reward Sensitivity. Participants rated, on a 4-point Likert scale (from 1 = “Completely false for me” to 4 = “Completely true for me”), their total Punishment Sensitivity construct, which was obtained by averaging the participants’ responses on the seven related items (e.g., “I worry about making mistakes”; α = 0.80); while the total Reward Sensitivity construct (alpha = 0.66) was obtained by averaging the participants’ responses on the five related items (e.g., “When I get something I want, I feel excited and full of energy”; α = 0.66).
2.4.5. Youths’ Academic Self-Efficacy
Participants’ beliefs in their efficacy were measured on an 11-item scale [21,28,29] that assessed their efficacy in structuring environments conducive to learning and in planning and organizing academic activities (sample item, e.g., “How well can you study when there are other interesting things to do?”). Adolescents rated, on a 5-point Likert scale (from 1 = “not well at all” to 5 = “very well”), their perceived capability to manage their learning and academic activities, and a total score of academic self-efficacy was created by averaging the participants’ responses (α = 0.89).
2.4.6. Youths’ Prosocial Behavior
Participants’ prosocial behaviors were measured using the 16 items (item example: “I try to help others”; α = 0.92) from the scale of Caprara and Pastorelli [30]. Participants rated, on a 5-point Likert scale (from 1 = “Never” to 5 = “Always”), the evaluation of the degrees of their helpfulness, sharing, and consoling. A total score of prosocial behavior was created by averaging the participants’ responses (α = 0.92).
2.4.7. Youths’ Scholastic Performance
Participants rated their scholastic performance by responding to a subscale from the Youth Self-Report related to academic achievement [31]. They indicated, on a 4-point Likert scale (from 1 = “failing” to 4 = “above average”), academic performance in seven subject matters (reading, writing, math, spelling, social studies, science, and other matters). A total score of scholastic performance was created by averaging the participants’ responses (α = 0.87).
2.5. Data Analytic Approach
Preliminary descriptive statistics (means, standard deviations, skewness, and kurtosis) of the variable of interest were investigated. Furthermore, Pearson’s correlation analyses have been implemented in order to preliminary investigate the potential significant associations among the studied variables. Then, a structural equation model via MPlus version 8 (Muthén & Muthén, Los Angeles, CA, USA) [32] was implemented to examine (a) the predictive effects of youths’ reward sensitivity and punishment sensitivity on their academic self-efficacy, prosocial behavior scholastic performance, (b) the predicted effect of youths’ scholastic self-efficacy on their prosocial behavior and scholastic performance, and (c) the indirect effect of youths’ scholastic self-efficacy on the associations between feedback sensitivity (reward and punishment) and their prosocial behavior and scholastic performance. We considered youths’ gender, youth’s age, and youths’ social desirability as covariates. We also estimated the correlations among the variables. In this model, the main studied variables were used as latent variables defined by observed residuals (each item of the scale).
The following parameters were used to evaluate the model’s goodness of fit: Chi-square Goodness of Fit (χ2) with its degrees of freedom (df), Comparative Fit Index (CFI), Root-Mean-square Error of Approximation (RMSEA), Standardized Root-Mean-square Residual (SRMR). For the fit evaluation, we considered the not significant χ2, the CFI values > 0.90, RMSEA < 0.07, and SRMR < 0.08 [33,34].
3. Results
3.1. Descriptive Statistics
Table 1 shows means, standard deviations, skewness, and kurtosis for the studied variables. All the variables were distributed at acceptable rates to evaluate their univariate normality: values less than 2 for univariate skewness and less than 5 for univariate kurtosis were used as criteria [33].
Table 1.
Descriptive Statistics for Study Variables.
3.2. Correlation Analysis
Table 2 shows the correlations among the study variables.
Table 2.
Correlation among the study variables.
It emerged that reward sensitivity was positively and significantly related to punishment sensitivity and prosocial behavior. These results mean that if a student is more sensitive to positive feedback from the environment, it is more likely that this student will engage in prosocial behavior by helping and sharing with his peers. These results have also been found for punishment sensitivity, and, at the same time, reward sensitivity was also positively associated with punishment, suggesting that there is a kind of personality predisposition to be more sensitive to feedback, whether positive or negative. Finally, academic self-efficacy was positively and significantly related to prosocial behavior and scholastic performance, attesting to the positive role played by self-efficacy in determining scholastic and social adjustment by acting on students’ academic aspirations and motivation to collaborate with each other.
3.3. Structural Equation Model
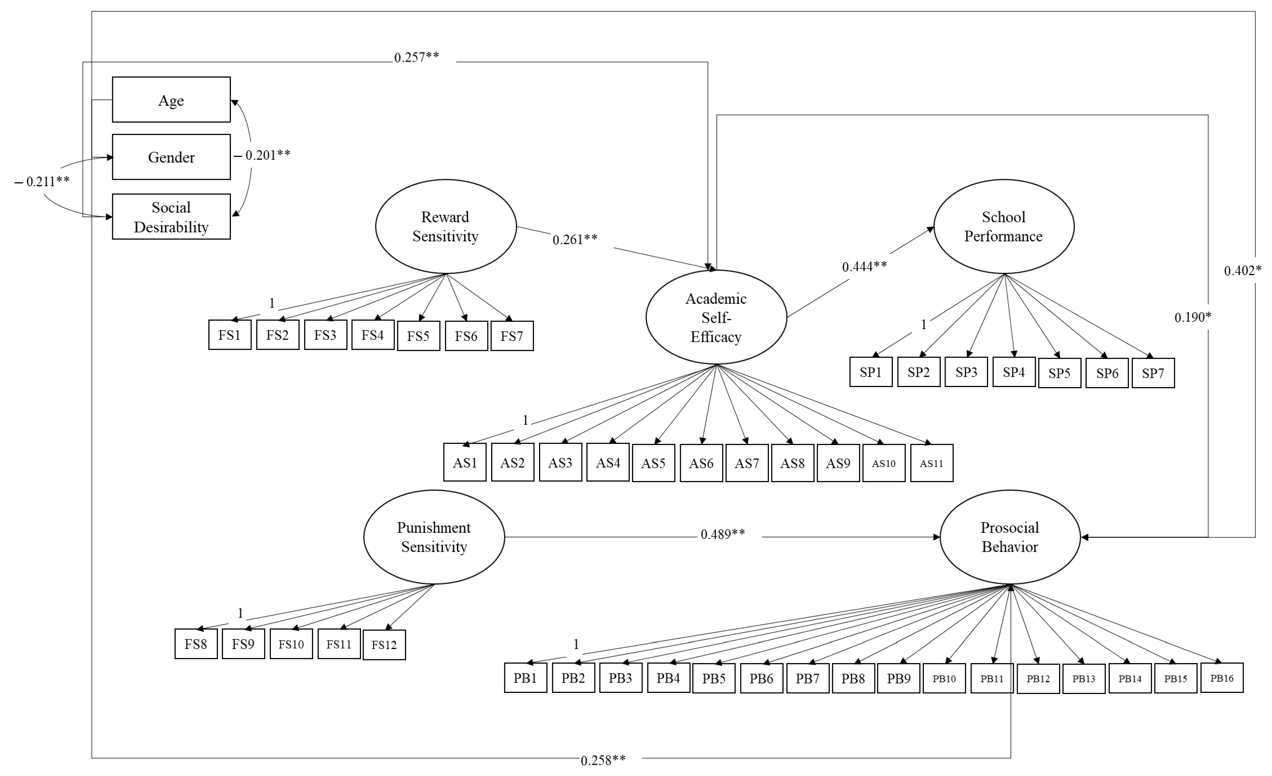
We ran a structural equation model in which we created latent constructs of the main variables on the basis of their observed indicators, and we examined the following: the direct effects of youths’ reward sensitivity and punishment sensitivity on their academic self-efficacy, prosocial behavior, and scholastic performance; the direct effect of academic self-efficacy on youths’ prosocial behavior and scholastic performance; the indirect effects of academic self-efficacy on the associations between youths’ feedback sensitivity (reward and punishment) and their prosocial behavior and scholastic performance. We considered youths’ gender, youth’s age, and youths’ social desirability as covariates. We also estimated the correlations among the variables. The model (Figure 2) reported a good fit to the data [χ2 (1012) = 1167.575, p < 0.01, CFI = 0.95, RMSEA = 0.03 (90% CI = 0.02–0.04), SRMR = 0.08].
It emerged that (a) reward sensitivity was positively associated with academic self-efficacy, (b) punishment sensitivity was positively associated with prosocial behavior, and (c) academic self-efficacy was positively related to scholastic performance and prosocial behavior. Furthermore, we found a significant indirect effect of academic self-efficacy on the association between reward sensitivity and scholastic performance (β = 0.116; p = 0.024); it seems that reward sensitivity determines high scholastic performance by increasing academic self-efficacy. We did not find any significant correlations. Regarding covariates, it emerged that being older is associated with high prosocial behavior and punishment sensitivity. In addition, being a girl was associated with high punishment sensitivity. Finally, high social desirability was associated with high academic self-efficacy.
Figure 2.
Examined Structural Equation Model. Note.* p < 0.05. ** p < 0.01. Standardized coefficients are reported. Only significant paths are reported.
Figure 2.
Examined Structural Equation Model. Note.* p < 0.05. ** p < 0.01. Standardized coefficients are reported. Only significant paths are reported.

4. Discussion
Several studies [35,36] emphasize the important role played by personality in affecting psychosocial adjustment and positive long-term outcomes; despite the large body of existing research on the individual differences (such as personality traits) that can promote prosocial behavior and scholastic adjustment, there is a gap in the literature regarding specific personality characteristics that, in the school context, could affect these outcomes. In this framework, the present study attempts to go beyond this gap by investigating the impact of personal characteristics that, in the school context, could impact the implementation of prosocial actions and scholastic performance. We refer to feedback sensitivity. Furthermore, in our study, we also included the investigation of a specific domain of self-efficacy beliefs that, in school activities, could be particularly relevant in the promotion of prosocial behavior and scholastic performance, as well as academic self-efficacy beliefs.
The first objective of this study was to examine the effect of youths’ feedback sensitivity (reward/punishment sensitivity) on their academic self-efficacy, prosocial behavior, and scholastic performance. Regarding our hypothesis, we expected to find a positive and significant effect of higher reward sensitivity in determining higher academic self-efficacy, prosocial behaviors, and scholastic performance and to find negative effects of high punishment sensitivity in determining lower academic self-efficacy, prosocial behaviors, and scholastic performance. However, our hypothesis was only partially confirmed. In fact, we found only a positive significant association between negative feedback sensitivity and prosocial behavior. This unexpected result could be interpreted based on the fact that it is plausible that the sensitivity to feedback received in the school context, and in particular reward sensitivity, act at a more significant level on cognitive processes (such as planning school activities) than on behavior. Following this direction, it could be possible that students who are more sensitive to negative feedback received at school are less able to apply their cognitive capabilities to reach their academic goals. Therefore, they try to find different ways to reach those goals, such as collaborating with other students. However, it is important to recognize that this explanation is not supported by scientific data and that it must be better explored in future studies. Regarding the effects of feedback sensitivity on academic self-efficacy, our results were consistent with this study’s hypotheses, suggesting a positive and significant association between reward sensitivity and academic self-efficacy. In fact, in accordance with the Feedback Intervention Theory [8], which supported the feedback received by teachers affects academic aspirations and motivation, which are proxies of academic self-efficacy beliefs, our findings highlighted the important role played by rewards in facilitating the learning processes through several cognitive processes which act on the self-efficacy belief system.
The second objective of this study was to investigate the associations between academic self-efficacy beliefs and both prosocial behavior and scholastic performance. In this term, we hypothesize to find positive significant effects of high academic self-efficacy on high scholastic performance and prosocial behavior. Our finding confirmed this hypothesis, suggesting significant positive associations between academic self-efficacy beliefs and both school performance and prosocial behavior. This finding highlights the importance of increasing self-efficacy beliefs, in particular, acting on their sources (mastering experiences, modelling, positive feedback, emotion regulation) in order to increase scholastic and social adjustment. However, we did not find any significant effect of academic self-efficacy on prosocial behavior. Regarding this finding, it is plausible to speculate that other domains of self-efficacy that are more related to social life, such as collective or social self-efficacy beliefs, could determine an increase in youths’ prosocial behavior.
Finally, the third objective of this study was to investigate the indirect effect of academic self-efficacy on the association between feedback sensitivity and the studied outcomes. Regarding our hypothesis, we expected to find that reward sensitivity could increase academic self-efficacy, which, in turn, could positively affect scholastic performance and prosocial behavior. Likewise, punishment sensitivity is expected to decrease academic self-efficacy, which, in turn, could negatively affect scholastic performance and prosocial behavior. Our findings confirmed this hypothesis only partially. In fact, it seems that only reward sensitivity indirectly affects youths’ high academic performance by increasing their self-efficacy beliefs. We did not find any significant results for the punishment sensitivity that, instead, seems only directly associated with prosocial behavior without having any influences on self-efficacy beliefs or scholastic performance.
5. Conclusions
This study presents several strengths. First, we confirm the significant role played by academic self-efficacy in determining high scholastic performance and prosocial behavior. This result is significant also in terms of practical implications. In fact, it could be useful to act on students’ sources of self-efficacy beliefs to increase their motivation and efforts in reaching high academic goals and establishing positive social relationships. Second, this study supports the significant role of other personality structures that predict high prosocial behavior, such as punishment sensitivity. In this term, it seems that students who are particularly sensitive to the negative feedback received in the school context try to overcome the potential difficulties by collaborating with other students and by expanding their social relationships and friendships. In addition, our results suggest that it is possible to increase students’ academic performance indirectly by acting on students’ reward sensitivity, which, in turn, increases the student’s level of academic self-efficacy that is associated with high scholastic performance. Finally, our result remains strong and significant, also controlling for the effects of covariates, such as youths’ gender, age, and social desirability.
Despite these strengths, there are also some limits to this study that future research could overcome. We did not examine the role played by other variables, such as the characteristics of school teachers and peers, that could affect the identified results. Furthermore, all our variables were self-reported by students; it could also be useful to include other reported measures of the investigating variables. In this term, teachers’ evaluation of prosocial behavior by using socio-metric measures and teachers’ evaluation of scholastic performance can be useful and could make results more reliable. Also, the evaluation of other important students’ personality characteristics and emotional regulation strategies could be useful in controlling the outcomes of this study. In addition, we used a convenient sample that cannot be considered nationally representative of the general population. The most important limitation of the present study is the low participation rate, which does not allow us to parameterize more complex models and considerably limits the type of statistical analyses implemented. Lastly, our data are correlational in their nature, limiting causal relationships among the examined variables.
Future research should overcome these limits: (a) by relying on a multi-informant approach also based on parents and teachers reported measures; (b) by examining other students’ personality characteristics, such as personality traits; (c) by longitudinally and internationally investigating the associations among the studied variables; (d) by relying on a larger sample of participants that could allow a greater generalization of findings and the implementation of more sophisticated statistical analyses.
Author Contributions
Conceptualization, C.L. and L.D.G.; methodology, C.L., L.D.G., C.C. and A.F.; formal analysis, C.L.; investigation, C.L., L.D.G., C.C. and A.F.; data curation, C.L. and C.C.; writing—original draft preparation, C.L., L.D.G., C.C. and A.F.; writing—review and editing, C.L., L.D.G., C.C. and A.F.; supervision, L.D.G.; project administration, C.L. and C.C.; funding acquisition, C.L. All authors have read and agreed to the published version of the manuscript.
Funding
This research was funded by La Sapienza University of Rome, grant BE-FOR-ERC2021—SAPIExcellence.
Institutional Review Board Statement
This study was approved by the Ethics Committee of the Department of Psychology, La Sapienza University of Rome (Prot. n. 0000270, 17 February 2022) for studies involving humans.
Informed Consent Statement
Informed consent was obtained from all subjects and their parents involved in the study.
Data Availability Statement
Data are available from the corresponding author (c.lunetti@unimarconi.it) upon reasonable request.
Acknowledgments
We thank the students who participated in this research and the many research assistants who helped gather data.
Conflicts of Interest
The authors declare that the research was conducted in the absence of any commercial or financial relationships that could be construed as a potential conflict of interest.
Correction Statement
This article has been republished with a minor correction to the information included in the Institutional Review Board Statement and Informed Consent Statement. This change does not affect the scientific content of the article.
References
- Arslan, G.; Coşkun, M. Student Subjective Wellbeing, School Functioning, and Psychological Adjustment in High School Adolescents: A Latent Variable Analysis. J. Posit. Sch. Psychol. 2020, 4, 153–164. [Google Scholar] [CrossRef]
- Eisenberg, N.; Hofer, C.; Sulik, M.J.; Liew, J. The Development of Prosocial Moral Reasoning and a Prosocial Orientation in Young Adulthood: Concurrent and Longitudinal Correlates. Dev. Psychol. 2014, 50, 58–70. [Google Scholar] [CrossRef] [PubMed]
- Leng, J.; Guo, Q.; Ma, B.; Zhang, S.; Sun, P. Bridging Personality and Online Prosocial Behavior: The Roles of Empathy, Moral Identity, and Social Self-Efficacy. Front. Psychol. 2020, 11, 575053. [Google Scholar] [CrossRef] [PubMed]
- Bandura, A. The Anatomy of Stages of Change. Am. J. Health Promot. 1997, 12, 8–10. [Google Scholar] [CrossRef]
- Smith, C.D.; King, P.E. Student Feedback Sensitivity and the Efficacy of Feedback Interventions in Public Speaking Performance Improvement. Commun. Educ. 2004, 53, 203–216. [Google Scholar] [CrossRef]
- Schwab, S.; Lindner, K.-T.; Helm, C.; Hamel, N.; Markus, S. Social Participation in the Context of Inclusive Education: Primary School Students’ Friendship Networks from Students’ and Teachers’ Perspectives. Eur. J. Spec. Needs Educ. 2021, 37, 834–849. [Google Scholar] [CrossRef]
- Edwards, R.; Pledger, L. Development and Construct Validation of the Sensitivity to Feedback Scale. Commun. Res. Rep. 1990, 7, 83–89. [Google Scholar] [CrossRef]
- Booth-Butterfield, M. The Interpretation of Classroom Performance Feedback: An Attributional Approach. Commun. Educ. 1989, 38, 119–131. [Google Scholar] [CrossRef]
- Hattie, J.; Timperley, H. The Power of Feedback. Rev. Educ. Res. 2007, 77, 81–112. [Google Scholar] [CrossRef]
- Jussim, L.; Coleman, L.; Nassau, S.R. Reactions to Interpersonal Evaluative Feedback1. J. Appl. Soc. Psychol. 1989, 19, 862–884. [Google Scholar] [CrossRef]
- Kluger, A.N.; DeNisi, A. The Effects of Feedback Interventions on Performance: A Historical Review, a Meta-Analysis, and a Preliminary Feedback Intervention Theory. Psychol. Bull. 1996, 119, 254–284. [Google Scholar] [CrossRef]
- Cauffman, E.; Shulman, E.P.; Steinberg, L.; Claus, E.; Banich, M.T.; Graham, S.; Woolard, J. Age Differences in Affective Decision Making as Indexed by Performance on the Iowa Gambling Task. Dev. Psychol. 2010, 46, 193–207. [Google Scholar] [CrossRef] [PubMed]
- Padmanabhan, A.; Geier, C.F.; Ordaz, S.J.; Teslovich, T.; Luna, B. Developmental Changes in Brain Function Underlying the Influence of Reward Processing on Inhibitory Control. Dev. Cogn. Neurosci. 2011, 1, 517. [Google Scholar] [CrossRef] [PubMed]
- Davidow, J.Y.; Foerde, K.; Galván, A.; Shohamy, D. An Upside to Reward Sensitivity: The Hippocampus Supports Enhanced Reinforcement Learning in Adolescence. Neuron 2016, 92, 93–99. [Google Scholar] [CrossRef]
- Van Der Schaaf, M.E.; Warmerdam, E.; Crone, E.A.; Cools, R. Distinct Linear and Non-Linear Trajectories of Reward and Punishment Reversal Learning during Development: Relevance for Dopamine’s Role in Adolescent Decision Making. Dev. Cogn. Neurosci. 2011, 1, 578–590. [Google Scholar] [CrossRef]
- Bandura, A. Self-efficacy: The foundation of agency. In Control of Human Behavior, Mental Processes, and Consciousness: Essays in Honor of the 60th Birthday of August Flammer, 1st ed.; Perrig, W.J., Grob, A., Eds.; Psychology Press: East Sussex, UK, 2000; pp. 17–33. [Google Scholar] [CrossRef]
- Schunk, D.H.; Usher, E.L. Assessing self-efficacy for self-regulated learning. In Handbook of Self-Regulation of Learning and Performance, 1st ed.; Zimmerman, B.J., Schunk, D.H., Eds.; Routledge/Taylor & Francis Group: London, UK, 2011; pp. 282–297. [Google Scholar] [CrossRef]
- Pajares, F.; Schunk, D. Self-beliefs and school success: Self-efficacy, self-concept, and school achievement. In International Perspectives on Individual Differences: Self-Perception; Riding, R., Rayner, S., Eds.; Ablex: New York, NY, USA, 2001; Volume 2, pp. 239–265. [Google Scholar]
- Pajares, F. Self-Efficacy Beliefs in Academic Settings. Rev. Educ. Res. 1995, 66, 543–578. [Google Scholar] [CrossRef]
- Schunk, D.H. Self-Efficacy and Education and Instruction. In Self-Efficacy, Adaptation, and Adjustment: Theory, Research, and Application; Springer: New York, NY, USA, 1995; pp. 281–303. [Google Scholar] [CrossRef]
- Bandura, A.; Barbaranelli, C.; Caprara, G.V.; Pastorelli, C. Multifaceted Impact of Self-Efficacy Beliefs on Academic Functioning. Child Dev. 1996, 67, 1206. [Google Scholar] [CrossRef]
- Li, L.; Liu, H.; Wang, G.; Chen, Y.; Huang, L. The Relationship between Ego Depletion and Prosocial Behavior of College Students during the COVID-19 Pandemic: The Role of Social Self-Efficacy and Personal Belief in a Just World. Front. Psychol. 2022, 13, 801006. [Google Scholar] [CrossRef]
- Steinemann, S.T.; Geelan, B.J.; Zaehringer, S.; Mutuura, K.; Wolkow, E.; Frasseck, L.; Opwis, K. Potentials and Pitfalls of Increasing Prosocial Behavior and Self-Efficacy over Time Using an Online Personalized Platform. PLoS ONE 2020, 15, e0234422. [Google Scholar] [CrossRef]
- Zysberg, L.; Schwabsky, N. School Climate, Academic Self-Efficacy and Student Achievement. Educ. Psychol. 2020, 41, 467–482. [Google Scholar] [CrossRef]
- Patrick, R.B.; Bodine, A.J.; Gibbs, J.C.; Basinger, K.S. What Accounts for Prosocial Behavior? Roles of Moral Identity, Moral Judgment, and Self-Efficacy Beliefs. J. Genet. Psychol. 2018, 179, 231–245. [Google Scholar] [CrossRef] [PubMed]
- Caprara, G.V.; Barbaranelli, C.; Borgogni, L.; Perugini, M. The “Big Five Questionnaire”: A New Questionnaire to Assess the Five Factor Model. Personal. Individ. Differ. 1993, 15, 281–288. [Google Scholar] [CrossRef]
- Carver, C.S.; White, T.L. Behavioral Inhibition, Behavioral Activation, and Affective Responses to Impending Reward and Punishment: The BIS/BAS Scales. J. Personal. Soc. Psychol. 1994, 67, 319–333. [Google Scholar] [CrossRef]
- Bandura, A. Perceived Self-Efficacy in the Exercise of Personal Agency. J. Appl. Sport Psychol. 1990, 2, 128–163. [Google Scholar] [CrossRef]
- Pastorelli, C.; Caprara, G.V.; Barbaranelli, C.; Rola, J.; Rozsa, S.; Bandura, A. The structure of children’s perceived self-efficacy: A cross-national study. Eur. J. Psychol. Assess. 2001, 17, 87–97. [Google Scholar] [CrossRef]
- Caprara, G.V.; Pastorelli, C. Early Emotional Instability, Prosocial Behaviour, and Aggression: Some Methodological Aspects. Eur. J. Personal. 1993, 7, 19–36. [Google Scholar] [CrossRef]
- Achenbach, T.M. Manual for the Youth Self-Report and 1991 Profile; Department of Psychiatry, University of Vermont: Burlington, VT, USA, 1991. [Google Scholar]
- Muthén, B.O.; Muthén, L.K. Mplus User’s Guide, 8th ed.; Muthén & Muthén: Los Angeles, CA, USA, 2017; Available online: https://www.statmodel.com/ (accessed on 8 April 2017).
- Curran, P.; West, S.; Finch, J.F. The Robustness of Test Statistics to Nonnormality and Specification Error in Confirmatory Factor Analysis. Semant. Sch. 1996, 1, 16. [Google Scholar] [CrossRef]
- Kline, R.B. Promise and Pitfalls of Structural Equation Modeling in Gifted Research. In Methodologies for Conducting Research on Giftedness; Thompson, B., Subotnik, R.F., Eds.; American Psychological Association: Washington, DC, USA, 2010; pp. 147–169. [Google Scholar] [CrossRef]
- Erzen, E.; Ozabaci, N. Effects of Personality Traits, Social Support and Self-Efficacy on Predicting University Adjustment. J. Educ. 2021, 203, 002205742110250. [Google Scholar] [CrossRef]
- Haslam, C.; Haslam, S.A.; Jetten, J.; Cruwys, T.; Steffens, N.K. Life Change, Social Identity, and Health. Annu. Rev. Psychol. 2020, 72, 635–661. [Google Scholar] [CrossRef]
Disclaimer/Publisher’s Note: The statements, opinions and data contained in all publications are solely those of the individual author(s) and contributor(s) and not of MDPI and/or the editor(s). MDPI and/or the editor(s) disclaim responsibility for any injury to people or property resulting from any ideas, methods, instructions or products referred to in the content. |
© 2024 by the authors. Licensee MDPI, Basel, Switzerland. This article is an open access article distributed under the terms and conditions of the Creative Commons Attribution (CC BY) license (https://creativecommons.org/licenses/by/4.0/).
