Supply Chain for Farmers in an Unprecedented Second Wave of COVID-19 †
Abstract
:1. Introduction
2. Methodology
3. Major Issues in the Existing Frameworks
4. Data Collection
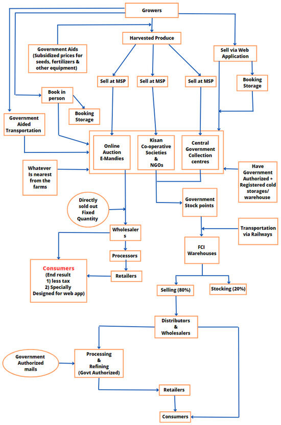
5. Frameworks
6. Conclusions
7. Limitations to the Study
Author Contributions
Funding
Institutional Review Board Statement
Informed Consent Statement
Data Availability Statement
Conflicts of Interest
References
- Anand, N.; Trivedi, S.; Negi, S. Impact of COVID-19 on agriculture supply chain in India and the proposed solutions. Int. J. Sustain. Agric. Manag. Inform. 2021, 6, 359–380. [Google Scholar] [CrossRef]
- Hamprecht, J.; Corsten, D.; Noll, M.; Meier, E. Controlling the sustainability of food supply chains. Supply Chain Manag. 2005, 10, 7–10. [Google Scholar] [CrossRef]
- Krishnan, R.; Yen, P.; Agarwal, R.; Arshinder, K.; Bajada, C. Collaborative innovation and sustainability in the food supply chain- evidence from farmer producer organisations. Resour. Conserv. Recycl. 2021, 168, 105253. [Google Scholar] [CrossRef]
- Yousefian, N.; Devy, M.S.; Geetha, K.; Dittrich, C. Lockdown farmers markets in Bengaluru: Direct marketing activities and potentials for rural-urban linkages in the food system. J. Agric. Food Syst. Community Dev. 2021, 10, 105–121. [Google Scholar] [CrossRef]
- Li, J.-F.; Wang, Z.-X. Research on Coordination of Multi-Product “Agricultural Super-Docking” Supply Chain. Procedia Manuf. 2019, 30, 560–566. [Google Scholar] [CrossRef]
- Ceballos, F.; Kannan, S.; Kramer, B. Impacts of a national lockdown on smallholder farmers’ income and food security: Empirical evidence from two states in India. World Dev. 2020, 136, 105069. [Google Scholar] [CrossRef]
- Kumar, D.; Bijeta, M. The Impact of COVID-19 on Smallholder Farmers in India and the Way Forward—IGC. 1 March 2021. Available online: https://www.theigc.org/blog/the-impact-of-covid-19-on-smallholder-farmers-in-india-and-the-way-forward/ (accessed on 21 November 2022).
- Aggarwal, M. COVID-19 Lockdown Locks Down Farmers’ Income. 3 April 2020. Available online: https://india.mongabay.com/2020/04/covid-19-lockdown-locks-down-farmers-income/ (accessed on 21 November 2022).
- Coronavirus Disease 2019 (COVID-19)—Addressing the Impacts of COVID-19 in Food Crises (May Update)—World | ReliefWeb. 18 May 2020. Available online: https://reliefweb.int/report/world/coronavirus-disease-2019-covid-19-addressing-impacts-covid-19-food-crises-may-update (accessed on 21 November 2022).
- Four Measures that Can Help Farmers Deal with the Impact of COVID-19 Lockdown. 24 April 2021. Available online: https://thewire.in/agriculture/farmers-covid-19-lockdown-india-relief-measures (accessed on 21 November 2022).
- Arumugam, N.; Fatimah, M.A.; Chiew, E.F.; Zainalabidin, M. Supply chain analysis of fresh fruits and vegetables (FFV): Prospects of contract farming. Agric. Econ. 2010, 56, 435–442. [Google Scholar] [CrossRef]
- Panghal, A.; Singh, B.P.; Sindhu, S. Amity Journal of Agribusiness.1.1. Amity J. Agribus. ADMAA 2016, 1, 14–26. [Google Scholar]
- Ge, H.; Gray, R.; Nolan, J. Agricultural supply chain optimization and complexity: A comparison of analytic vs. simulated solutions and policies. Int. J. Prod. Econ. 2015, 159, 208–220. [Google Scholar] [CrossRef]

| S. No | Constraints | Frequency | % |
|---|---|---|---|
| 1 | Poor credit provisions | 39 | 65.00 |
| 2 | Contorted marketing channels | 41 | 68.30 |
| 3 | Faulty processing structure | 8 | 12.50 |
| 4 | Costly transportation charges | 33 | 55.80 |
| 5 | Inefficient transportation infrastructure | 14 | 23.30 |
| 6 | Practice of heavy loadings | 17 | 27.50 |
| 7 | Wasteful and poor storage | 22 | 35.80 |
| 8 | Incomplete information on agricultural practices | 11 | 18.30 |
| 9 | Small farmers lacking technical knowledge | 13 | 22.50 |
| 10 | Incompetent packaging culture | 18 | 30.00 |
| 11 | Unavailability of updated market information | 20 | 33.33 |
| S. No | Suggestions by Farmers to Overcome Constraints | Frequency | % |
|---|---|---|---|
| 1 | Provision of credit facilities for the growers | 26 | 44.20 |
| 2 | Reduction of middlemen in the current SCS | 37 | 65.00 |
| 3 | Processing industries should be developed | 17 | 29.20 |
| 4 | Transport charges should be minimal | 27 | 48.30 |
| 5 | Transportation should be more efficient | 11 | 18.30 |
| 6 | Third party transporters should avoid heavy loads | 10 | 17.50 |
| 7 | Cold storages at farm gates | 21 | 34.20 |
| 8 | Provision of training for efficient agricultural doings | 10 | 16.70 |
| 9 | Updated market information should be shared with the growers N = 60 | 40 | 66.70 |
| S. No | Chain for Marketing | MSP/kg (Rs.) (for Farmers) 2020 | Absolute Price/kg (Rs.) [APMC, Ranchi, Jharkhand] | Share % |
|---|---|---|---|---|
| 1 | Farmers | 18.75 | 12.00 | 29.90 |
| 2 | Pre-harvest contractor | - | 6.75 | 17.00 |
| 3 | Commission agent | - | 9.50 | 23.80 |
| 4 | Processing and refining | - | 4.65 | 11.65 |
| 5 | Wholesaler | - | 3.00 | 7.50 |
| 6 | Retailer | - | 4.00 | 10.05 |
| 7 | Consumer price | - | 39.90 | 1000 |
Disclaimer/Publisher’s Note: The statements, opinions and data contained in all publications are solely those of the individual author(s) and contributor(s) and not of MDPI and/or the editor(s). MDPI and/or the editor(s) disclaim responsibility for any injury to people or property resulting from any ideas, methods, instructions or products referred to in the content. |
© 2023 by the authors. Licensee MDPI, Basel, Switzerland. This article is an open access article distributed under the terms and conditions of the Creative Commons Attribution (CC BY) license (https://creativecommons.org/licenses/by/4.0/).
Share and Cite
Swaminathan, J.; Varma, K.; Kumar, S.; Wason, N.; Bayona-Ibáñez, E.; Medina-Cárdenas, Y.; Rico-Bautista, D. Supply Chain for Farmers in an Unprecedented Second Wave of COVID-19. Biol. Life Sci. Forum 2023, 26, 9. https://doi.org/10.3390/Foods2023-15047
Swaminathan J, Varma K, Kumar S, Wason N, Bayona-Ibáñez E, Medina-Cárdenas Y, Rico-Bautista D. Supply Chain for Farmers in an Unprecedented Second Wave of COVID-19. Biology and Life Sciences Forum. 2023; 26(1):9. https://doi.org/10.3390/Foods2023-15047
Chicago/Turabian StyleSwaminathan, Jose, Kamal Varma, Siddhant Kumar, Nakul Wason, Eduar Bayona-Ibáñez, Yurley Medina-Cárdenas, and Dewar Rico-Bautista. 2023. "Supply Chain for Farmers in an Unprecedented Second Wave of COVID-19" Biology and Life Sciences Forum 26, no. 1: 9. https://doi.org/10.3390/Foods2023-15047
APA StyleSwaminathan, J., Varma, K., Kumar, S., Wason, N., Bayona-Ibáñez, E., Medina-Cárdenas, Y., & Rico-Bautista, D. (2023). Supply Chain for Farmers in an Unprecedented Second Wave of COVID-19. Biology and Life Sciences Forum, 26(1), 9. https://doi.org/10.3390/Foods2023-15047

