Abstract
The integration of aquatic animals and horticultural production through aquaponics has been recently studied and endorsed by scientists as a real, sustainable solution to optimize the reuse of nutrient and water resources in food production. The present study (HortiMED H2020 PRIMA Project-Grant Number 1915), conducted in three plastic greenhouses at El-Kanater Research Station in Egypt, has gone one step beyond aquaponics by evaluating the feasibility of combining integrated multitrophic aquaculture (IMTA) with hydroponic horticultural production using the nutrient film technique (NFT) and floating raft systems (FRS) to maximize nutrient cycling resulting from cultured aquatic animals.
1. Introduction
Integrated multitrophic aquaculture (IMTA) is based on an ecosystem approach framework, where the farming of aquaculture species from different trophic levels with complementary ecosystem functions allows one species’ uneaten feed and waste, nutrients and byproducts (in particulate and dissolved forms) to be recaptured and converted into fertilizer, feed and energy for other species, taking advantage of synergistic interactions between species [1]. Moreover, the integration of IMTA with hydroponics can address most of the unsustainable features of running aquaculture and hydroponic systems independently by enabling more efficient use of resources. The nutrient-rich effluent from IMTA is diverted through hydroponics providing nitrogen (N) and phosphorus (P) for plant growth from a cost-effective and non-chemical source. This way, fish excretion is converted into high-value products for crops, minimizing water consumption and reducing the reliance on mineral fertilizers made from depleting natural resources.
The present study, conducted in the frame of HortiMED H2020 PRIMA Project (Grant Number 1915) funded by the European Union, was aimed at evaluating the feasibility of combining integrated multitrophic aquaculture (IMTA), including the production of Nile tilapia (Oreochromis niloticus), mullet (Liza ramada), crayfish (Procambarus clarkia), clams (Aspatharia chaiziana and Aspatharia, family Iridinidae) and silver carp (Hypophthalmichthys molitrix), with hydroponic horticultural production (red and green leaf lettuce, chili and bell peppers, cucumber, eggplant, mallow, watercress and celery) using the (i) nutrient film technique (NFT) and (ii) floating raft system (FRS) to maximize nutrient cycling resulting from the culturing of plants and aquatic animals [2].
2. Materials and Methods
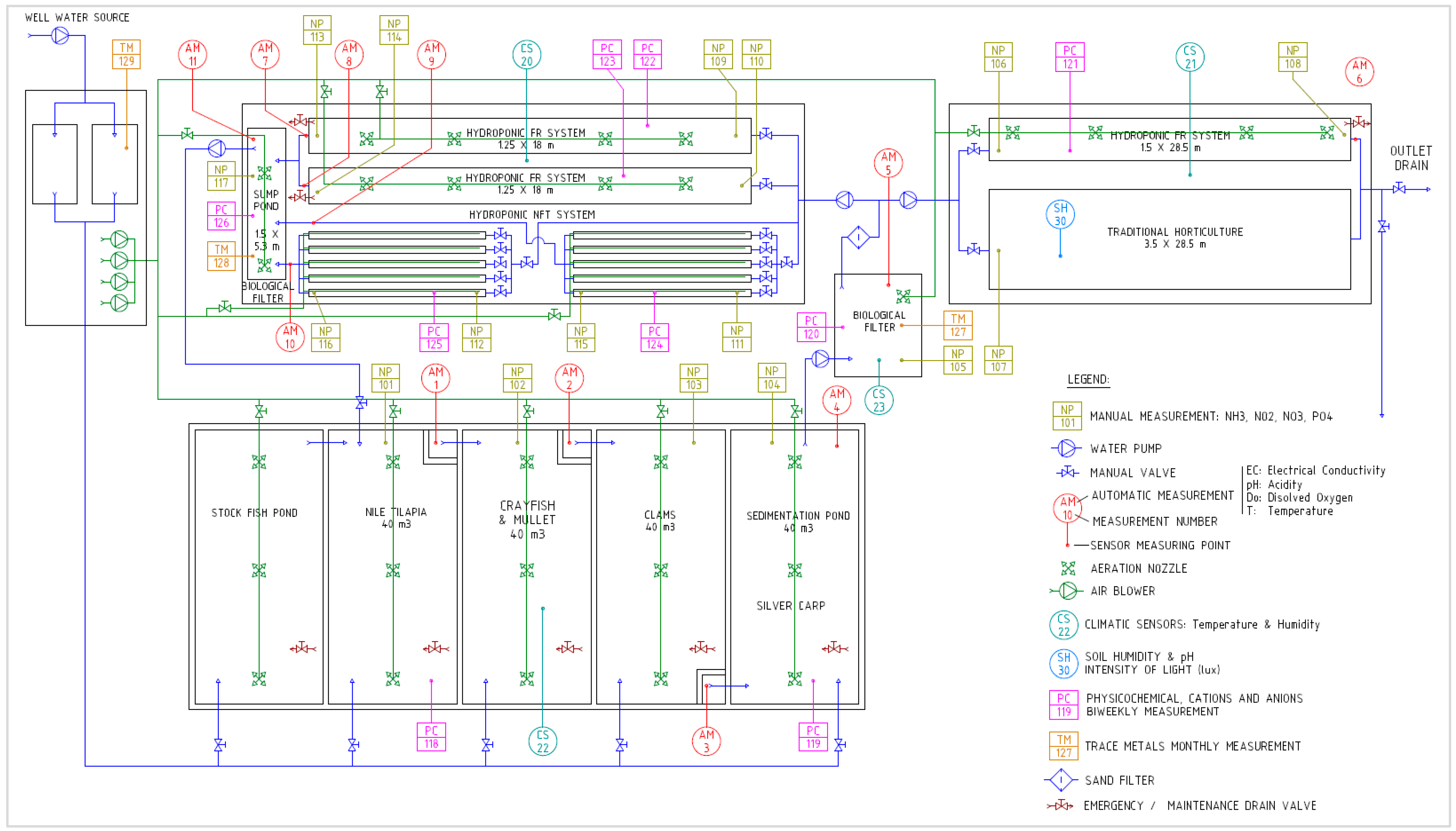
The study was conducted at the Fish Research Station of NIOF at El-Kanater El-Khayria (Qalyubia Governorate, Egypt). The experimental project area consists of three plastic greenhouses with a simple metal structure: (i) Greenhouse 1—a greenhouse measuring 140 m2 (20 m × 7 m) with 2 NFT hydroponic units and 2 FRS hydroponic systems (Figure 1); (ii) Greenhouse 2—a greenhouse measuring 210 m2 (30 m × 7 m) with a hydroponic FRS unit and a traditional unit (soil-based); and (iii) Greenhouse 3—a greenhouse measuring 240 m2 (10 m × 24 m) with 4 concrete ponds of 40 m3 for the production of aquaculture species.
Figure 1.
FRS and NFT units in Greenhouse 1.
2.1. System Set Up and Operation
The system relies on five water pumps and manual ball valves to manage the water flow within the system. The fresh water is pumped from the well water source by a self-priming pump (Pump No. 1) to two water tanks at a flow rate of 10 m3/h. Then it flows by gravity to Greenhouse 3 to fill the Nile tilapia pond (first pond) and moves to the remaining aquaculture ponds by means of a series of monks. The other inlet manual ball valves for Greenhouse 3 are only for emergency use. The sedimentation pond acts as a mechanical filter where a significant part of the solid waste is captured. The water from the sedimentation pond is pumped to a large biological filter measuring 6 m3 where ammonia is oxidized to nitrate. After the biological filter, the water goes through a sand filter and then is pumped either to Greenhouse 2 (Pump No. 3) or Greenhouse 1 (Pump No. 4). Pump No. 3 & Pump No. 4 can work simultaneously, but normally only Pump No. 4 works continuously to provide continuous water flow in the water recycling system (aquatic ponds → NFT & FRS units of Greenhouse No. 1 → aquatic ponds). Within the hydroponic units, the water moves by gravity through the FRS and NFT units at a mass flow of approximately 2.7 m3/h for each FRS unit and approximately 1.3 m3/h for each NFT unit. The water ends in a sump pond measuring 3 m2 (1.5 m2 used for sedimentation and 1.5 m2 acting as biofilter) whose goal is to reduce the total amount of organic matter through sedimentation and to reduce, if any, the remaining ammonia group. Inside Greenhouse 2, the water flow is diverted to the FRS or to the traditional soil culture (TSC) unit via manual valves and finally goes to an earthen pond measuring 700 m2 or through an outlet drain.
A closed aeration network distributes air through air nozzles and nano-hose discs to the different units of the system. The aeration network relies on 2 air blowers (Siemens, Munich, Germany & SCHMALZ, Glatten, Germany) that alternate their operation, one by one, with an interval of 30 min by means of automatic timers 24 h/day.
The system is powered by combining grid power and solar energy. The solar panels, with a total capacity of 7 kW, provide enough energy to operate the water pumps and the air blowers from 8:00 a.m. to 3:00 p.m.
2.2. Aquatic Species
A total of 450 Nile tilapia fingerlings with an initial weight of 30 ± 6.37 g were placed in the first aquatic pond on 1 May 2021. On day 30, the polyculture of crayfish (165 crayfish with an initial body weight of 16.19 ± 3.11 g) and mullet (500 fingerlings with an initial body weight 1.14 ± 0.74 g) was started in the second aquatic pond. On day 60, 650 silver carps with an initial weight of 3.65 ± 2.99 g were introduced in the fourth aquatic pond (sedimentation pond) to avoid the proliferation of algae. On day 90, 176 freshwater clams with an initial body weight 210 ± 61.77 g were introduced in the third pond. Aquatic animals were stocked in ponds according to the availability of their seed.
The only aquatic species artificially fed was the tilapia. Tilapia were fed an experimental diet (30% crude protein, 7% lipid and 18 MJ/kg gross energy) at approximately 3% of their body weight 6 days per week, three times per day (08:00, 12:00 and 15:00 h). Feeding rate based on tilapia biomass was corrected every three weeks by taking a random sample of at least 25% tilapia and weighing it.
2.3. Crops
Seven vegetables were selected for comparative purposes based on their commercial importance, their difference in relative growth rates and their tolerance to different concentrations of minerals: (1) lettuce (red and green leaf), (2) cucumber (summer species), (3) eggplant, (4) pepper (bell and chili), (5) mallow, (6) watercress and (7) celery. The crop growth trial protocol included traditional soil culture (TSC) and hydroponic systems (NFT & FRS) for comparative purposes. The vegetables were sequentially grown so that total plant production was balanced with fish production.
An integrated pest management approach was followed, using traps with pheromones and adhesive yellow-tape traps as physical control methods, performing routine pest monitoring and employing ladybird beetles as biological control agents.
2.4. System Monitoring
To correctly manage the IMTA system, regular monitoring of water and environmental conditions was conducted through a combination of:
- IoT system (WiFish from ReNile, Cairo, Egypt), consisting of 11 sensing nodes (named AM in Figure 2) that measure pH, dissolved oxygen (DO), electrical conductivity (EC), water and air temperature and relative humidity (RH) and automatically calculate total dissolved solids (TDS), salinity and percentage of oxygen saturation. All the parameters are recorded every 30 s and periodically sent to the HortiMED Data Capture System.
Figure 2. Blueprint of the experimental greenhouses (water flow: blue; airflow: green; drainage system: dark red). - Offline sensors to monitor soil moisture, soil pH and light intensity in the traditional horticultural land area of Greenhouse 2 (named SH in Figure 2).
- Water sampling and laboratory analysis of: 1—weekly monitoring of nitrogen (Ammonia, NH3+; Nitrite, NO2−; and Nitrate, NO3−) and phosphorous compounds (Phosphate, PO43−) at 17 sampling points; 2—biweekly monitoring of physicochemical parameters (Carbonate, CO32− and bi-carbonate, HCO3−, TDS; Biological Oxygen Demand-BOD and Chemical Oxygen Demand-COD), major cations (Ca, Mg, K, Na) and major anions (F, SO4) at 9 sampling points; and 3—monthly monitoring of trace metals (Al, As, Ba, Cd, Cr, Co, Cu, Fe, Mn, Ni, Pb, Se, Sb, Sn, Zn) at 3 sampling points (named NP, PC and TM, respectively, in Figure 2).
- HortiMED digital FieldBook: a digital FieldBook APP has been developed to ease the recording of non-automatic data, including the measurements of offline sensors; laboratory analysis; and relevant data on crop & aquatic species growth (Figure 3).
Figure 3. Smart monitoring module of HortiMED FieldBook App displaying IoT monitoring system data.
2.5. Nutrient Cycling
The main input of nitrogen (N) and phosphorus (P) in the system is the fish feed. Once the fish feed is added to the system, a substantial part of it is eaten by the tilapia and either used for growth and metabolism or excreted as soluble and solid feces [3]. Within the IMTA system (Figure 4), the uneaten feed, feces and soluble excretions are recaptured by the subsequent extractive aquatic species (i.e., mullet, crayfish, clams, and silver carp), which use them as nourishment, acting as living filters. Besides, the last pond acts as a mechanical filter where a significant part of the solid waste is captured. The water from the sedimentation pond is pumped to a large biological filter measuring 6 m3 where the excreted total ammonia nitrogen (TAN) from fish is oxidized to nitrite and nitrate y ammonia-oxidizing bacteria and nitrite-oxidizing bacteria, respectively, thus turning fish waste into accessible nutrients for plants. Nitrate and orthophosphate are assimilated by the plants’ roots, improving the system’s nutrient use efficiency, and thus ultimately creating a better environment for aquatic species in the aquaculture tanks.
Figure 4.
Symbiotic relationship among aquatic species, bacteria and plants in the IMTA-NFT & IMTA-FRS.
In the present study, partial supplementary fertilization was conducted through foliar spraying to prevent micronutrient deficiencies (mainly Potassium (K), Magnesium (Mg) and Iron (Fe)).
3. Results and Discussion
Water Use Efficiency (WUE)—The water consumed in the system is mainly due to two processes: (I) water consumed due to evaporation from the water tanks (approximately 19.22 m3/week in winter and 35.22 m3/week in summer) and (ii) water consumed due to the plants’ transpiration (3.22 m3/week on average). The total water consumption of the system was 880.60 m3 for the whole cycle, leading to a WUE of 0.001467 m3 water/m2 greenhouse/kg produced.
Nutrient Use Efficiency (NUE)—The system was only partially fertilized to prevent micronutrient deficiencies. The total fertilizer consumption was 11.18 kg, leading to a NUE of 1.86236 × 10−5 kg fertilizer/m2/kg
Biomass Production—The aquatic biomass of the system at the end of the cycle was 236.01 kg, and the total aquatic biomass gain was 179.83 kg (Table 1). The total crop biomass produced was 781.29 kg (Table 2), leading to a total system biomass (crop and aquatic species) of 1017.30 kg.
Table 1.
Aquatic biomass production of the system.
Table 2.
Yield and total production obtained for each crop under different cultivation systems.
Feed Conversion Ratio (FCR)—Considering that the tilapia was the only species fed (273.88 kg feed/cycle), and the remaining aquatic species used the waste from previous aquatic species as a food source, there is a cumulative improvement on apparent FCR values every time a new species is introduced in the system. The cumulative apparent FCR value of the system is 1.52 (Figure 5).
Figure 5.
Cumulative FCR obtained by adding different aquatic animal species to the IMTA system.
4. Conclusions
In the HortiMED IMTA-aquaponics system, significant improvements have been recorded when compared with traditional horticulture or aquatic monoculture systems: NUE and WUE, net aquatic biomass production and FCR. These results indicate that IMTA-aquaponics as a bio-integrated food production system is not only a successful method for simultaneous crop and aquatic biomass production but also a suitable strategy for cycling nutrients and water.
HortiMED will continue with the IMTA-aquaponics research in the experimental site for at least two production cycles, including: (i) the N and P balance for fish-culture ponds and different experimental hydroponic systems; (ii) optimizing plant crop yields for greenhouse vegetables and evaluating the production of other crop species (e.g., tomato and broccoli); and (iii) determining critical water quality parameters in the system to achieve optimal conditions for both fish and plants.
Supplementary Materials
The presentation material can be downloaded at: https://www.mdpi.com/article/10.3390/IECHo2022-12493/s1.
Author Contributions
Conceptualization, N.I.O. and A.M.A.G.; methodology, N.I.O., O.R.Y. and A.M.A.G.; formal analysis, N.I.O. and A.M.A.G.; investigation, A.M.A., N.M.A.S., M.K.S.T. and A.M.A.G.; data curation, N.I.O. and A.M.A.G.; writing—original draft preparation, N.I.O. and A.M.A.G.; writing—review and editing, N.I.O., M.B.S. and A.M.A.G.; visualization, N.I.O., O.R.Y. and A.M.A.G.; supervision, N.I.O. and A.M.A.G.; project administration, N.I.O., I.U.B. and A.M.A.G.; funding acquisition, N.I.O., I.U.B. and A.M.A.G. All authors have read and agreed to the published version of the manuscript.
Funding
This research was funded by the PRIMA programme supported by the European Union’s Horizon 2020 research and innovation programme, grant number 1915 (HortiMED Project). The contents of this publication are the sole responsibility of the authors, and the PRIMA Foundation is not responsible for any use that may be made of the information it contains.
Institutional Review Board Statement
Not applicable.
Informed Consent Statement
Not applicable.
Data Availability Statement
The data presented in this study are available on request from the corresponding author.
Conflicts of Interest
The authors declare no conflict of interest. The funders had no role in the design of the study; in the collection, analyses, or interpretation of data; in the writing of the manuscript; or in the decision to publish the results.
References
- Jena, A.K.; Biswas, P.; Saha, H. Advanced farming systems in aquaculture: Strategies to enhance the production. Inno. Farm. 2017, 2, 84–89. [Google Scholar]
- Ibáñez, N.; Blázquez, M.; Ruiz, O.; Unzueta, I.; Aboseif, A.M.; Abou Shabana, N.M.; Taha, M.K.S.; Goda, A.M.A. Case Study // Integrated MultiTrophic Aquaponics: A Water-Energy-Food Nexus approach for cycling plant nutrients and minimizing water consumption. 2022. Available online: https://uploads.water-energy-food.org/HortiMED_IMTA_Case-Study_Nexus.pdf (accessed on 7 March 2022).
- Eck, M.; Körner, O.; Jijakli, M.H. Nutrient Cycling in Aquaponics Systems. In Aquaponics Food Production Systems; Goddek, S., Joyce, A., Kotzen, B., Burnell, G.M., Eds.; Springer: Cham, Switzerland, 2019. [Google Scholar] [CrossRef]
Publisher’s Note: MDPI stays neutral with regard to jurisdictional claims in published maps and institutional affiliations. |
© 2022 by the authors. Licensee MDPI, Basel, Switzerland. This article is an open access article distributed under the terms and conditions of the Creative Commons Attribution (CC BY) license (https://creativecommons.org/licenses/by/4.0/).




