Revisiting the Warburg-Based “Sugar Feeds Cancer” Hypothesis: A Critical Appraisal of Epidemiological, Experimental and Mechanistic Evidence
Simple Summary
Abstract
1. Introduction
2. Methods
3. A General Overview of Sugar and Its Metabolic Role in Normal and Cancer Cells
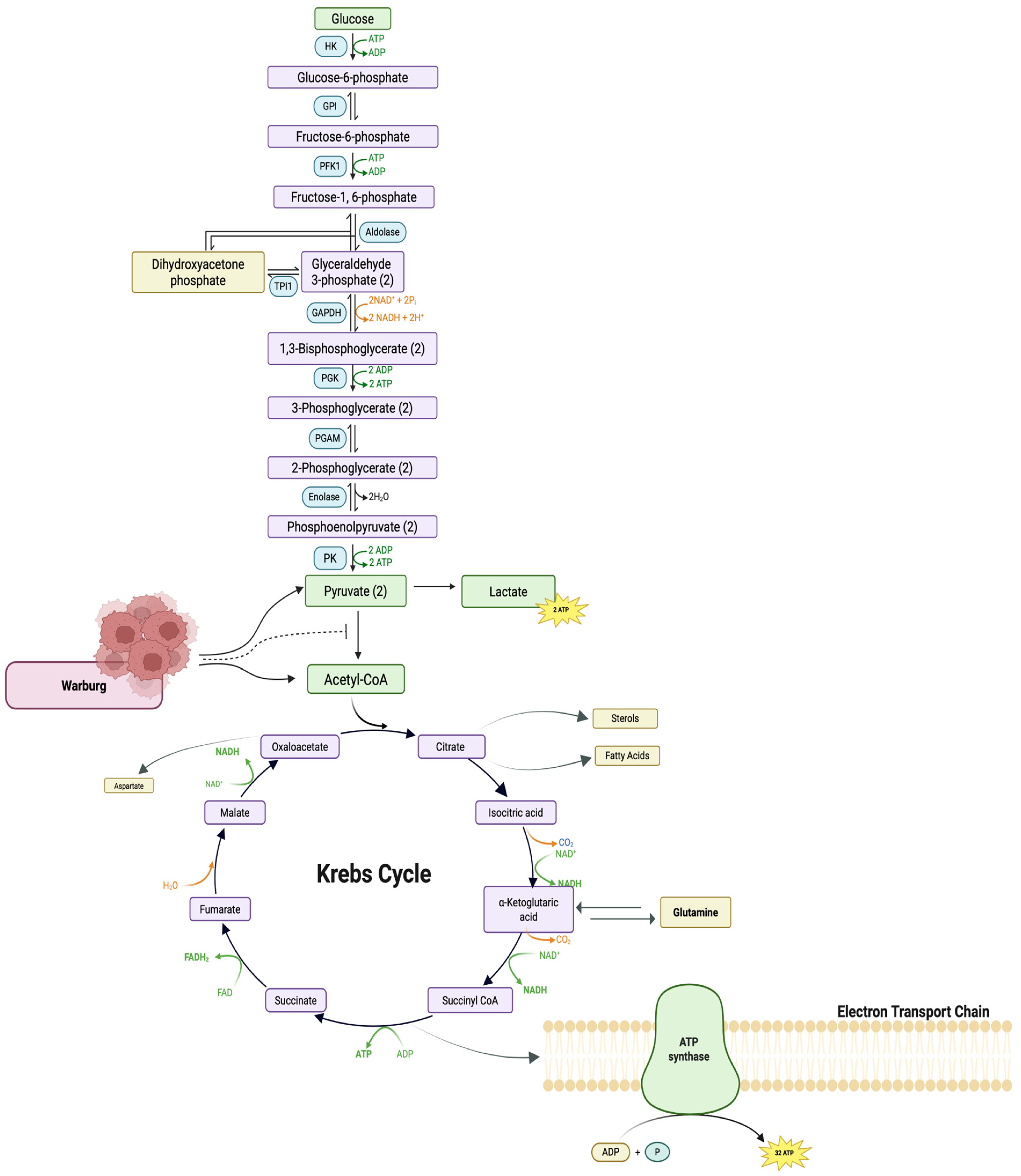
3.1. Normal Cellular Energy Metabolism
3.2. Cancer Cell Metabolism and the Warburg Effect
3.3. Metabolic Rewiring and Misattributed Causality
3.4. Metabolic Plasticity in Cancer Cells
3.5. Immune Cell Glucose Uptake and Fluorodeoxyglucose Positron Emission Tomography (FDG-PET)
4. Epidemiological Evidence
4.1. Breast Cancer
4.2. Endometrial Cancer
4.3. Ovarian Cancer
4.4. Colorectal Cancer
4.5. Colon Cancer
4.6. Liver Cancer
4.7. Biliary Tract Cancer
4.8. Pancreatic Cancer
4.9. Hematologic Cancers
4.10. Larynx, Oral Cavity, and Pharynx
4.11. Melanoma and Skin Cancer
4.12. Gastric Cancer
4.13. Kidney Cancer
4.14. Urinary Tract (Bladder/Urothelial) Cancer
4.15. Gall Bladder Cancer
4.16. Small Intestine Cancer
4.17. Glioma and Brain Cancer
4.18. Esophageal Cancer
4.19. Lung Cancer
4.20. Prostate Cancer
5. Experimental Evidence
6. Psychological Significance
7. Public Health, Clinical, and Research Priorities
8. Emerging Technologies and Critical Perspectives on Sugar Metabolism in Tumor Ecosystems
8.1. Single-Cell and Spatial Approaches
8.2. Stable Isotope Tracing
8.3. Fructose Versus Glucose Debate
8.4. Timing and Source of Sugar
9. Conclusions
Supplementary Materials
Author Contributions
Funding
Institutional Review Board Statement
Informed Consent Statement
Data Availability Statement
Conflicts of Interest
References
- Myers, A.P.; Cantley, L.C. Sugar Free, Cancer Free? Nutrition 2012, 28, 1036. [Google Scholar] [CrossRef] [PubMed][Green Version]
- Sullivan, E.S.; Rice, N.; Kingston, E.; Kelly, A.; Reynolds, J.V.; Feighan, J.; Power, D.G.; Ryan, A.M. A National Survey of Oncology Survivors Examining Nutrition Attitudes, Problems and Behaviours, and Access to Dietetic Care throughout the Cancer Journey. Clin. Nutr. ESPEN 2021, 41, 331–339. [Google Scholar] [CrossRef] [PubMed]
- Maschke, J.; Kruk, U.; Kastrati, K.; Kleeberg, J.; Buchholz, D.; Erickson, N.; Huebner, J. Nutritional care of cancer patients: A survey on patients’ needs and medical care in reality. Int. J. Clin. Oncol. 2017, 22, 200–206. [Google Scholar] [CrossRef] [PubMed]
- Depeint, F.; Niamba, C.-N.; Illner, A.-K.; Buche-Foissy, C.; Branchu, J.; Younes, H.; Loncke, C.; Pouillart, P.R. Investigating the Modifications of Sugar Perception and Consumption in Cancer Patients. Nutr. Cancer 2018, 70, 1060–1068. [Google Scholar] [CrossRef]
- Alberghina, L. The Warburg Effect Explained: Integration of Enhanced Glycolysis with Heterogeneous Mitochondria to Promote Cancer Cell Proliferation. Int. J. Mol. Sci. 2023, 24, 15787. [Google Scholar] [CrossRef]
- Warburg, O. On the Origin of Cancer Cells. Science 1956, 123, 309–314. [Google Scholar] [CrossRef]
- Hanahan, D.; Weinberg, R.A. Hallmarks of Cancer: The Next Generation. Cell 2011, 144, 646–674. [Google Scholar] [CrossRef]
- Locasale, J.W.; Cantley, L.C. Altered Metabolism in Cancer. BMC Biol. 2010, 8, 88. [Google Scholar] [CrossRef]
- Liberti, M.V.; Locasale, J.W. The Warburg Effect: How Does It Benefit Cancer Cells? Trends Biochem. Sci. 2016, 41, 211–218. [Google Scholar] [CrossRef]
- Vander Heiden, M.G.; DeBerardinis, R.J. Understanding the Intersections between Metabolism and Cancer Biology. Cell 2017, 168, 657–669. [Google Scholar] [CrossRef]
- Klassen, P.N.; Goldenberg, B.A.; Lambert, P.; Vagianos, K.; Kim, C.A. Ketogenic and Low-Sugar Diets for Patients with Cancer: Perceptions and Practices of Medical Oncologists in Canada. Support. Care Cancer 2020, 28, 5243–5249. [Google Scholar] [CrossRef] [PubMed]
- Caprara, G.; Pallavi, R.; Sanyal, S.; Pelicci, P.G. Dietary Restrictions and Cancer Prevention: State of the Art. Nutrients 2025, 17, 503. [Google Scholar] [CrossRef] [PubMed]
- Laviano, A.; Di Lazzaro Giraldi, G.; Koverech, A. Does Nutrition Support Have a Role in Managing Cancer Cachexia? Curr. Opin. Support. Palliat. Care 2016, 10, 288–292. [Google Scholar] [CrossRef] [PubMed]
- Khaled, K.; Tsofliou, F.; Hundley, V.A. A Structural Equation Modelling Approach to Examine the Mediating Effect of Stress on Diet in Culturally Diverse Women of Childbearing Age. Nutrients 2024, 16, 3354. [Google Scholar] [CrossRef]
- Patil, B.S.; Patil, J.K.; Chaudhari, H.S.; Patil, B.S. Oxidative Stress, Inflammation, and Obesity: Insights into Mechanism and Therapeutic Targets. Proceedings 2025, 119, 6. [Google Scholar] [CrossRef]
- Renehan, A.G.; Zwahlen, M.; Minder, C.; O’Dwyer, S.T.; Shalet, S.M.; Egger, M. Insulin-like Growth Factor (IGF)-I, IGF Binding Protein-3, and Cancer Risk: Systematic Review and Meta-Regression Analysis. Lancet 2004, 363, 1346–1353. [Google Scholar] [CrossRef]
- Młynarska, E.; Grabarczyk, M.; Leszto, K.; Luba, G.; Motor, J.; Sosińska, A.; Rysz, J.; Franczyk, B. Environmental Insults to Glucose Metabolism: The Role of Pollutants in Insulin Resistance. Int. J. Mol. Sci. 2025, 26, 8979. [Google Scholar] [CrossRef]
- Giovannucci, E. Insulin and Colon Cancer. Cancer Causes Control 1995, 6, 164–179. [Google Scholar] [CrossRef]
- Wei, L.; Mousawi, F.; Li, D.; Roger, S.; Li, J.; Yang, X.; Jiang, L.-H. Adenosine Triphosphate Release and P2 Receptor Signaling in Piezo1 Channel-Dependent Mechanoregulation. Front. Pharmacol. 2019, 10, 1304. [Google Scholar] [CrossRef]
- Setiawan, R.; Christi, R.F.; Alhuur, K.R.G.; Widyastuti, R.; Solihati, N.; Rasad, S.D.; Hidajat, K.; Do, D.N. Impact of Glucose and Pyruvate on Adenosine Triphosphate Production and Sperm Motility in Goats. Anim. Biosci. 2024, 37, 631–639. [Google Scholar] [CrossRef]
- Schurr, A.; Passarella, S. Aerobic Glycolysis: A DeOxymoron of (Neuro)Biology. Metabolites 2022, 12, 72. [Google Scholar] [CrossRef]
- Prebble, J.N. The Discovery of Oxidative Phosphorylation: A Conceptual Off-Shoot from the Study of Glycolysis. Stud. Hist. Philos. Sci. Part C Stud. Hist. Philos. Biol. Biomed. Sci. 2010, 41, 253–262. [Google Scholar] [CrossRef] [PubMed]
- Schurr, A. How the “Aerobic/Anaerobic Glycolysis” Meme Formed a “Habit of Mind” Which Impedes Progress in the Field of Brain Energy Metabolism. Int. J. Mol. Sci. 2024, 25, 1433. [Google Scholar] [CrossRef] [PubMed]
- Koppenol, W.H.; Bounds, P.L.; Dang, C.V. Otto Warburg’s Contributions to Current Concepts of Cancer Metabolism. Nat. Rev. Cancer 2011, 11, 325–337. [Google Scholar] [CrossRef] [PubMed]
- Vander Heiden, M.G.; Cantley, L.C.; Thompson, C.B. Understanding the Warburg Effect: The Metabolic Requirements of Cell Proliferation. Science 2009, 324, 1029–1033. [Google Scholar] [CrossRef]
- Teicher, B.A.; Linehan, W.M.; Helman, L.J. Targeting Cancer Metabolism. Clin. Cancer Res. 2012, 18, 5537–5545. [Google Scholar] [CrossRef]
- Jia, D.; Park, J.; Jung, K.; Levine, H.; Kaipparettu, B. Elucidating the Metabolic Plasticity of Cancer: Mitochondrial Reprogramming and Hybrid Metabolic States. Cells 2018, 7, 21. [Google Scholar] [CrossRef]
- Cassim, S.; Vučetić, M.; Ždralević, M.; Pouyssegur, J. Warburg and Beyond: The Power of Mitochondrial Metabolism to Collaborate or Replace Fermentative Glycolysis in Cancer. Cancers 2020, 12, 1119. [Google Scholar] [CrossRef]
- Ramanujan, V.K. Metabolic Plasticity in Cancer Cells: Reconnecting Mitochondrial Function to Cancer Control. J. Cell Sci. Ther. 2015, 6, 211. [Google Scholar] [CrossRef]
- Muralidharan, S.; Sahoo, S.; Saha, A.; Chandran, S.; Majumdar, S.S.; Mandal, S.; Levine, H.; Jolly, M.K. Quantifying the Patterns of Metabolic Plasticity and Heterogeneity along the Epithelial-Hybrid-Mesenchymal Spectrum in Cancer. Biomolecules 2022, 12, 297. [Google Scholar] [CrossRef]
- Phan, L.M.; Yeung, S.C.; Lee, M.H. Cancer metabolic reprogramming: Importance, main features, and potentials for precise targeted anti-cancer therapies. Cancer Biol. Med. 2014, 11, 1–19. [Google Scholar] [CrossRef]
- Fan, S.; Guo, J.; Nie, H.; Xiong, H.; Xia, Y. Aberrant Energy Metabolism in Tumors and Potential Therapeutic Targets. Genes Chromosomes Cancer 2024, 63, e70008. [Google Scholar] [CrossRef] [PubMed]
- Szablewski, L. Insulin Resistance: The Increased Risk of Cancers. Curr. Oncol. 2024, 31, 998–1027. [Google Scholar] [CrossRef] [PubMed]
- Vigneri, P.; Frasca, F.; Sciacca, L.; Pandini, G.; Vigneri, R. Diabetes and cancer. Endocr.-Relat. Cancer 2009, 16, 1103–1123. [Google Scholar] [CrossRef] [PubMed]
- Jiang, B.H.; Liu, L.Z. Chapter 2 PI3K/PTEN signaling in angiogenesis and tumorigenesis. Adv. Cancer Res. 2009, 102, 19–65. [Google Scholar] [CrossRef] [PubMed]
- Yu, H.; Rohan, T. Role of the insulin-like growth factor family in cancer development and progression. J. Natl. Cancer Inst. 2000, 92, 1472–1489. [Google Scholar] [CrossRef]
- nsulin-like Growth Factor 1 (IGF1), IGF Binding Protein 3 (IGFBP3), and Breast Cancer Risk: Pooled Individual Data Analysis of 17 Prospective Studies. Lancet Oncol. 2010, 11, 530–542. [CrossRef]
- Kotsifaki, A.; Maroulaki, S.; Karalexis, E.; Stathaki, M.; Armakolas, A. Decoding the Role of Insulin-like Growth Factor 1 and Its Isoforms in Breast Cancer. Int. J. Mol. Sci. 2024, 25, 9302. [Google Scholar] [CrossRef]
- Hada, M.; Oh, H.; Pfeiffer, R.M.; Falk, R.T.; Fan, S.; Mullooly, M.; Pollak, M.; Geller, B.; Vacek, P.M.; Weaver, D.; et al. Relationship of Circulating Insulin-like Growth Factor-I and Binding Proteins 1–7 with Mammographic Density among Women Undergoing Image-Guided Diagnostic Breast Biopsy. Breast Cancer Res. 2019, 21, 81. [Google Scholar] [CrossRef]
- Shi, R.; Yu, H.; McLarty, J.; Glass, J. IGF-I and Breast Cancer: A Meta-analysis. Int. J. Cancer 2004, 111, 418–423. [Google Scholar] [CrossRef]
- Kaaks, R.; Johnson, T.; Tikk, K.; Sookthai, D.; Tjønneland, A.; Roswall, N.; Overvad, K.; Clavel-Chapelon, F.; Boutron-Ruault, M.; Dossus, L.; et al. Insulin-like Growth Factor I and Risk of Breast Cancer by Age and Hormone Receptor Status-A Prospective Study within the EPIC Cohort. Int. J. Cancer 2014, 134, 2683–2690. [Google Scholar] [CrossRef]
- Cust, A.E.; Allen, N.E.; Rinaldi, S.; Dossus, L.; Friedenreich, C.; Olsen, A.; Tjønneland, A.; Overvad, K.; Clavel-Chapelon, F.; Boutron-Ruault, M.C.; et al. Serum levels of C-peptide, IGFBP-1 and IGFBP-2 and endometrial cancer risk; results from the European prospective investigation into cancer and nutrition. Int. J. Cancer 2007, 120, 2656–2664. [Google Scholar] [CrossRef]
- Mullee, A.; Dimou, N.; Allen, N.; O’Mara, T.; Gunter, M.J.; Murphy, N. Testosterone, sex hormone-binding globulin, insulin-like growth factor-1 and endometrial cancer risk: Observational and Mendelian randomization analyses. Br. J. Cancer 2021, 125, 1308–1317. [Google Scholar] [CrossRef]
- Allen, N.E.; Key, T.J.; Dossus, L.; Rinaldi, S.; Cust, A.; Lukanova, A.; Peeters, P.H.; Onland-Moret, N.C.; Lahmann, P.H.; Berrino, F.; et al. Endogenous Sex Hormones and Endometrial Cancer Risk in Women in the European Prospective Investigation into Cancer and Nutrition (EPIC). Endocr. Relat. Cancer 2008, 15, 485–497. [Google Scholar] [CrossRef] [PubMed]
- Petrick, J.L.; Florio, A.A.; Zhang, X.; Zeleniuch-Jacquotte, A.; Wactawski-Wende, J.; Van Den Eeden, S.K.; Stanczyk, F.Z.; Simon, T.G.; Sinha, R.; Sesso, H.D.; et al. Associations Between Prediagnostic Concentrations of Circulating Sex Steroid Hormones and Liver Cancer Among Postmenopausal Women. Hepatology 2020, 72, 535–547. [Google Scholar] [CrossRef] [PubMed]
- Lukanova, A.; Becker, S.; Hüsing, A.; Schock, H.; Fedirko, V.; Trepo, E.; Trichopoulou, A.; Bamia, C.; Lagiou, P.; Benetou, V.; et al. Prediagnostic plasma testosterone, sex hormone-binding globulin, IGF-I and hepatocellular carcinoma: Etiological factors or risk markers? Int. J. Cancer 2014, 134, 164–173. [Google Scholar] [CrossRef] [PubMed]
- Mazziotti, G.; Sorvillo, F.; Morisco, F.; Carbone, A.; Rotondi, M.; Stornaiuolo, G.; Precone, D.F.; Cioffi, M.; Gaeta, G.B.; Caporaso, N.; et al. Serum insulin-like growth factor I evaluation as a useful tool for predicting the risk of developing hepatocellular carcinoma in patients with hepatitis C virus-related cirrhosis: A prospective study. Cancer 2002, 95, 2539–2545. [Google Scholar] [CrossRef]
- Roddam, A.W.; Allen, N.E.; Appleby, P.; Key, T.J.; Ferrucci, L.; Carter, H.B.; Metter, E.J.; Chen, C.; Weiss, N.S.; Fitzpatrick, A.; et al. Insulin-like growth factors, their binding proteins, and prostate cancer risk: Analysis of individual patient data from 12 prospective studies. Ann. Intern. Med. 2008, 149, 461–488. [Google Scholar] [CrossRef]
- Chan, J.M.; Stampfer, M.J.; Giovannucci, E.; Gann, P.H.; Ma, J.; Wilkinson, P.; Hennekens, C.H.; Pollak, M. Plasma insulin-like growth factor-I and prostate cancer risk: A prospective study. Science 1998, 279, 563–566. [Google Scholar] [CrossRef]
- Schmitz, M.; Grignard, G.; Margue, C.; Dippel, W.; Capesius, C.; Mossong, J.; Nathan, M.; Giacchi, S.; Scheiden, R.; Kieffer, N. Complete Loss of PTEN Expression as a Possible Early Prognostic Marker for Prostate Cancer Metastasis. Int. J. Cancer 2007, 120, 1284–1292. [Google Scholar] [CrossRef]
- Cao, Y.; Nimptsch, K.; Shui, I.M.; Platz, E.A.; Wu, K.; Pollak, M.N.; Kenfield, S.A.; Stampfer, M.J.; Giovannucci, E.L. Prediagnostic Plasma IGFBP-1, IGF-1 and Risk of Prostate Cancer. Int. J. Cancer 2015, 136, 2418–2426. [Google Scholar] [CrossRef] [PubMed]
- Sharma, J.; Gray, K.P.; Evan, C.; Nakabayashi, M.; Fichorova, R.; Rider, J.; Mucci, L.; Kantoff, P.W.; Sweeney, C.J. Elevated Insulin-like Growth Factor Binding Protein-1 (IGFBP-1) in Men with Metastatic Prostate Cancer Starting Androgen Deprivation Therapy (ADT) Is Associated with Shorter Time to Castration Resistance and Overall Survival. Prostate 2014, 74, 225–234. [Google Scholar] [CrossRef] [PubMed]
- Hellawell, G.O.; Turner, G.D.; Davies, D.R.; Poulsom, R.; Brewster, S.F.; Macaulay, V.M. Expression of the type 1 insulin-like growth factor receptor is up-regulated in primary prostate cancer and commonly persists in metastatic disease. Cancer Res. 2002, 62, 2942–2950. [Google Scholar] [PubMed]
- Nickerson, T.; Chang, F.; Lorimer, D.; Smeekens, S.P.; Sawyers, C.L.; Pollak, M. In vivo progression of LAPC-9 and LNCaP prostate cancer models to androgen independence is associated with increased expression of insulin-like growth factor I (IGF-I) and IGF-I receptor (IGF-IR). Cancer Res. 2001, 61, 6276–6280. [Google Scholar]
- Divella, R.; De Luca, R.; Abbate, I.; Naglieri, E.; Daniele, A. Obesity and Cancer: The Role of Adipose Tissue and Adipo-Cytokines-Induced Chronic Inflammation. J. Cancer 2016, 7, 2346–2359. [Google Scholar] [CrossRef]
- Khaled, K. The Role of Healthy Dietary Patterns in Managing Chronic Low-Grade Inflammation—A Literature Review. Am. J. Biomed. Sci. Res. 2024, 24, 636–641. [Google Scholar] [CrossRef]
- Jovanović, M.; Kovačević, S.; Brkljačić, J.; Djordjevic, A. Oxidative Stress Linking Obesity and Cancer: Is Obesity a ‘Radical Trigger’ to Cancer? Int. J. Mol. Sci. 2023, 24, 8452. [Google Scholar] [CrossRef]
- Zhang, P. Influence of Foods and Nutrition on the Gut Microbiome and Implications for Intestinal Health. Int. J. Mol. Sci. 2022, 23, 9588. [Google Scholar] [CrossRef]
- Satokari, R. High Intake of Sugar and the Balance between Pro- and Anti-Inflammatory Gut Bacteria. Nutrients 2020, 12, 1348. [Google Scholar] [CrossRef]
- Usuda, H.; Okamoto, T.; Wada, K. Leaky Gut: Effect of Dietary Fiber and Fats on Microbiome and Intestinal Barrier. Int. J. Mol. Sci. 2021, 22, 7613. [Google Scholar] [CrossRef]
- Akhtar, M.; Chen, Y.; Ma, Z.; Zhang, X.; Shi, D.; Khan, J.A.; Liu, H. Gut microbiota-derived short chain fatty acids are potential mediators in gut inflammation. Anim. Nutr. 2022, 8, 350–360. [Google Scholar] [CrossRef] [PubMed]
- Chen, L.; Chen, R.; Wang, H.; Liang, F. Mechanisms Linking Inflammation to Insulin Resistance. Int. J. Endocrinol. 2015, 2015, 508409. [Google Scholar] [CrossRef] [PubMed]
- Kostic, A.D.; Gevers, D.; Pedamallu, C.S.; Michaud, M.; Duke, F.; Earl, A.M.; Ojesina, A.I.; Jung, J.; Bass, A.J.; Tabernero, J.; et al. Genomic Analysis Identifies Association of Fusobacterium with Colorectal Carcinoma. Genome Res. 2012, 22, 292–298. [Google Scholar] [CrossRef] [PubMed]
- Castellarin, M.; Warren, R.L.; Freeman, J.D.; Dreolini, L.; Krzywinski, M.; Strauss, J.; Barnes, R.; Watson, P.; Allen-Vercoe, E.; Moore, R.A.; et al. Fusobacterium Nucleatum Infection Is Prevalent in Human Colorectal Carcinoma. Genome Res. 2012, 22, 299–306. [Google Scholar] [CrossRef]
- Schwabe, R.F.; Greten, T.F. Gut Microbiome in HCC—Mechanisms, Diagnosis and Therapy. J. Hepatol. 2020, 72, 230–238. [Google Scholar] [CrossRef]
- Wirbel, J.; Pyl, P.T.; Kartal, E.; Zych, K.; Kashani, A.; Milanese, A.; Fleck, J.S.; Voigt, A.Y.; Palleja, A.; Ponnudurai, R.; et al. Meta-Analysis of Fecal Metagenomes Reveals Global Microbial Signatures That Are Specific for Colorectal Cancer. Nat. Med. 2019, 25, 679–689. [Google Scholar] [CrossRef]
- Baas, F.S.; Brusselaers, N.; Nagtegaal, I.D.; Engstrand, L.; Boleij, A. Navigating beyond Associations: Opportunities to Establish Causal Relationships between the Gut Microbiome and Colorectal Carcinogenesis. Cell Host Microbe 2024, 32, 1235–1247. [Google Scholar] [CrossRef]
- Zhao, Q.; Lin, X.; Wang, G. Targeting SREBP-1-Mediated Lipogenesis as Potential Strategies for Cancer. Front. Oncol. 2022, 12, 952371. [Google Scholar] [CrossRef]
- Sun, Q.; Yu, X.; Peng, C.; Liu, N.; Chen, W.; Xu, H.; Wei, H.; Fang, K.; Dong, Z.; Fu, C.; et al. Activation of SREBP-1c Alters Lipogenesis and Promotes Tumor Growth and Metastasis in Gastric Cancer. Biomed. Pharmacother. 2020, 128, 110274. [Google Scholar] [CrossRef]
- Jiang, F.; Li, M.; Yao, T.; Yi, X.; Gao, H. Research Progress on AMPK in the Pathogenesis and Treatment of MASLD. Front. Immunology 2025, 16, 1664–3224. [Google Scholar] [CrossRef]
- Luo, Z.; Zang, M.; Guo, W. AMPK As a Metabolic Tumor Suppressor: Control of Metabolism and Cell Growth. Future Oncol. 2010, 6, 457–470. [Google Scholar] [CrossRef] [PubMed]
- Stincone, A.; Prigione, A.; Cramer, T.; Wamelink, M.M.; Campbell, K.; Cheung, E.; Olin-Sandoval, V.; Grüning, N.M.; Krüger, A.; Tauqeer Alam, M.; et al. The return of metabolism: Biochemistry and physiology of the pentose phosphate pathway. Biol. Rev. Camb. Philos. Soc. 2015, 90, 927–963. [Google Scholar] [CrossRef] [PubMed]
- Lauby-Secretan, B.; Scoccianti, C.; Loomis, D.; Grosse, Y.; Bianchini, F.; Straif, K. Body Fatness and Cancer—Viewpoint of the IARC Working Group. N. Engl. J. Med. 2016, 375, 794–798. [Google Scholar] [CrossRef] [PubMed]
- Malik, V.S.; Pan, A.; Willett, W.C.; Hu, F.B. Sugar-Sweetened Beverages and Weight Gain in Children and Adults: A Systematic Review and Meta-Analysis. Am. J. Clin. Nutr. 2013, 98, 1084–1102. [Google Scholar] [CrossRef]
- Pollak, M. Insulin and Insulin-like Growth Factor Signalling in Neoplasia. Nat. Rev. Cancer 2008, 8, 915–928. [Google Scholar] [CrossRef]
- Gallagher, E.J.; LeRoith, D. The Proliferating Role of Insulin and Insulin-like Growth Factors in Cancer. Trends Endocrinol. Metab. 2010, 21, 610–618. [Google Scholar] [CrossRef]
- DDo, M.H.; Lee, E.; Oh, M.-J.; Kim, Y.; Park, H.-Y. High-Glucose or -Fructose Diet Cause Changes of the Gut Microbiota and Metabolic Disorders in Mice without Body Weight Change. Nutrients 2018, 10, 761. [Google Scholar] [CrossRef]
- Tilg, H.; Zmora, N.; Adolph, T.E.; Elinav, E. The Intestinal Microbiota Fuelling Metabolic Inflammation. Nat. Rev. Immunol. 2020, 20, 40–54. [Google Scholar] [CrossRef]
- Cahill, G.F., Jr. Fuel metabolism in starvation. Annu. Rev. Nutr. 2006, 26, 1–22. [Google Scholar] [CrossRef]
- Ahmad, Y.; Seo, D.S.; Jang, Y. Metabolic Effects of Ketogenic Diets: Exploring Whole-Body Metabolism in Connection with Adipose Tissue and Other Metabolic Organs. Int. J. Mol. Sci. 2024, 25, 7076. [Google Scholar] [CrossRef]
- Owen, O.E.; Felig, P.; Morgan, A.P.; Wahren, J.; Cahill, G.F. Liver and Kidney Metabolism during Prolonged Starvation. J. Clin. Investig. 1969, 48, 574–583. [Google Scholar] [CrossRef]
- DeBerardinis, R.J.; Mancuso, A.; Daikhin, E.; Nissim, I.; Yudkoff, M.; Wehrli, S.; Thompson, C.B. Beyond Aerobic Glycolysis: Transformed Cells Can Engage in Glutamine Metabolism That Exceeds the Requirement for Protein and Nucleotide Synthesis. Proc. Natl. Acad. Sci. USA 2007, 104, 19345–19350. [Google Scholar] [CrossRef] [PubMed]
- Yoo, H.C.; Yu, Y.C.; Sung, Y.; Han, J.M. Glutamine Reliance in Cell Metabolism. Exp. Mol. Med. 2020, 52, 1496–1516. [Google Scholar] [CrossRef] [PubMed]
- Cetinbas, N.M.; Sudderth, J.; Harris, R.C.; Cebeci, A.; Negri, G.L.; Yılmaz, Ö.H.; DeBerardinis, R.J.; Sorensen, P.H. Glucose-dependent anaplerosis in cancer cells is required for cellular redox balance in the absence of glutamine. Sci. Rep. 2016, 6, 32606. [Google Scholar] [CrossRef] [PubMed]
- Son, J.; Lyssiotis, C.A.; Ying, H.; Wang, X.; Hua, S.; Ligorio, M.; Perera, R.M.; Ferrone, C.R.; Mullarky, E.; Shyh-Chang, N.; et al. Glutamine Supports Pancreatic Cancer Growth through a KRAS-Regulated Metabolic Pathway. Nature 2013, 496, 101–105. [Google Scholar] [CrossRef]
- Koundouros, N.; Poulogiannis, G. Reprogramming of fatty acid metabolism in cancer. Br. J. Cancer 2020, 122, 4–22. [Google Scholar] [CrossRef]
- Acharya, R.; Shetty, S.S.; Kumari, N.S. Fatty acid transport proteins (FATPs) in cancer. Chem. Phys. Lipids 2023, 250, 105269. [Google Scholar] [CrossRef]
- Maurer, G.D.; Brucker, D.P.; Bähr, O.; Harter, P.N.; Hattingen, E.; Walenta, S.; Mueller-Klieser, W.; Steinbach, J.P.; Rieger, J. Differential utilization of ketone bodies by neurons and glioma cell lines: A rationale for ketogenic diet as experimental glioma therapy. BMC Cancer 2011, 11, 315. [Google Scholar] [CrossRef]
- Zhang, J.; Jia, P.P.; Liu, Q.L.; Cong, M.H.; Gao, Y.; Shi, H.P.; Yu, W.N.; Miao, M.Y. Low ketolytic enzyme levels in tumors predict ketogenic diet responses in cancer cell lines in vitro and in vivo. J. Lipid Res. 2018, 59, 625–634. [Google Scholar] [CrossRef]
- Huang, D.; Li, T.; Wang, L.; Zhang, L.; Yan, R.; Li, K.; Xing, S.; Wu, G.; Hu, L.; Jia, W.; et al. Hepatocellular carcinoma redirects to ketolysis for progression under nutrition deprivation stress. Cell Res. 2016, 26, 1112–1130. [Google Scholar] [CrossRef]
- Som, P.; Atkins, H.L.; Bandoypadhyay, D.; Fowler, J.S.; MacGregor, R.R.; Matsui, K.; Oster, Z.H.; Sacker, D.F.; Shiue, C.Y.; Turner, H.; et al. A fluorinated glucose analog, 2-fluoro-2-deoxy-D-glucose (F-18): Nontoxic tracer for rapid tumor detection. J. Nucl. Med. 1980, 21, 670–675. [Google Scholar] [CrossRef]
- Buerkle, A.; Weber, W.A. Imaging of Tumor Glucose Utilization with Positron Emission Tomography. Cancer Metastasis Rev. 2008, 27, 545–554. [Google Scholar] [CrossRef]
- Reinfeld, B.I.; Madden, M.Z.; Wolf, M.M.; Chytil, A.; Bader, J.E.; Patterson, A.R.; Sugiura, A.; Cohen, A.S.; Ali, A.; Do, B.T.; et al. Cell-Programmed Nutrient Partitioning in the Tumour Microenvironment. Nature 2021, 593, 282–288. [Google Scholar] [CrossRef] [PubMed]
- Kernstine, K.H.; Faubert, B.; Do, Q.N.; Rogers, T.J.; Hensley, C.T.; Cai, L.; Torrealba, J.; Oliver, D.; Wachsmann, J.W.; Lenkinski, R.E.; et al. Does Tumor FDG-PET Avidity Represent Enhanced Glycolytic Metabolism in Non-Small Cell Lung Cancer? Ann. Thorac. Surg. 2020, 109, 1019–1025. [Google Scholar] [CrossRef] [PubMed]
- Cottone, L.; Valtorta, S.; Capobianco, A.; Belloli, S.; Rovere-Querini, P.; Fazio, F.; Manfredi, A.A.; Moresco, R.M. Evaluation of the Role of Tumor-Associated Macrophages in an Experimental Model of Peritoneal Carcinomatosis Using18 F-FDG PET. J. Nucl. Med. 2011, 52, 1770–1777. [Google Scholar] [CrossRef]
- Arthur, R.S.; Kirsh, V.A.; Mossavar-Rahmani, Y.; Xue, X.; Rohan, T.E. Sugar-Containing Beverages and Their Association with Risk of Breast, Endometrial, Ovarian and Colorectal Cancers among Canadian Women. Cancer Epidemiol. 2021, 70, 101855. [Google Scholar] [CrossRef]
- Shikany, J.M.; Redden, D.T.; Neuhouser, M.L.; Chlebowski, R.T.; Rohan, T.E.; Simon, M.S.; Liu, S.; Lane, D.S.; Tinker, L. Dietary Glycemic Load, Glycemic Index, and Carbohydrate and Risk of Breast Cancer in the Women’s Health Initiative. Nutr. Cancer 2011, 63, 899–907. [Google Scholar] [CrossRef]
- McCullough, M.L.; Hodge, R.A.; Campbell, P.T.; Guinter, M.A.; Patel, A.V. Sugar- and Artificially-Sweetened Beverages and Cancer Mortality in a Large U.S. Prospective Cohort. Cancer Epidemiol. Biomark. Prev. 2022, 31, 1907–1918. [Google Scholar] [CrossRef]
- Hodge, A.M.; Bassett, J.K.; Milne, R.L.; English, D.R.; Giles, G.G. Consumption of sugar-sweetened and artificially sweetened soft drinks and risk of obesity-related cancers. Public. Health Nutr. 2018, 21, 1618–1626. [Google Scholar] [CrossRef]
- Debras, C.; Chazelas, E.; Srour, B.; Kesse-Guyot, E.; Julia, C.; Zelek, L.; Agaësse, C.; Druesne-Pecollo, N.; Galan, P.; Hercberg, S.; et al. Total and Added Sugar Intakes, Sugar Types, and Cancer Risk: Results from the Prospective NutriNet-Santé Cohort. Am. J. Clin. Nutr. 2020, 112, 1267–1279. [Google Scholar] [CrossRef]
- Farvid, M.S.; Spence, N.D.; Rosner, B.A.; Chen, W.Y.; Eliassen, A.H.; Willett, W.C.; Holmes, M.D. Consumption of Sugar-sweetened and Artificially Sweetened Beverages and Breast Cancer Survival. Cancer 2021, 127, 2762–2773. [Google Scholar] [CrossRef] [PubMed]
- Koyratty, N.; McCann, S.E.; Millen, A.E.; Nie, J.; Trevisan, M.; Freudenheim, J.L. Sugar-Sweetened Soda Consumption and Total and Breast Cancer Mortality: The Western New York Exposures and Breast Cancer (WEB) Study. Cancer Epidemiol. Biomark. Prev. 2021, 30, 945–952. [Google Scholar] [CrossRef] [PubMed]
- Chandran, U.; McCann, S.E.; Zirpoli, G.; Gong, Z.; Lin, Y.; Hong, C.-C.; Ciupak, G.; Pawlish, K.; Ambrosone, C.B.; Bandera, E.V. Intake of Energy-Dense Foods, Fast Foods, Sugary Drinks, and Breast Cancer Risk in African American and European American Women. Nutr. Cancer 2014, 66, 1187–1199. [Google Scholar] [CrossRef] [PubMed]
- Marzbani, B.; Nazari, J.; Najafi, F.; Marzbani, B.; Shahabadi, S.; Amini, M.; Moradinazar, M.; Pasdar, Y.; Shakiba, E.; Amini, S. Dietary patterns, nutrition, and risk of breast cancer: A case-control study in the west of Iran. Epidemiol. Health 2019, 41, e2019003. [Google Scholar] [CrossRef]
- Sulaiman, S.; Shahril, M.R.; Wafa, S.W.; Shaharudin, S.H.; Hussin, S.N.A.S. Dietary Carbohydrate, Fiber and Sugar and Risk of Breast Cancer According to Menopausal Status in Malaysia. Asian Pac. J. Cancer Prev. 2014, 15, 5959–5964. [Google Scholar] [CrossRef]
- Tavani, A.; Giordano, L.; Gallus, S.; Talamini, R.; Franceschi, S.; Giacosa, A.; Montella, M.; La Vecchia, C. Consumption of Sweet Foods and Breast Cancer Risk in Italy. Ann. Oncol. 2006, 17, 341–345. [Google Scholar] [CrossRef]
- Romanos-Nanclares, A.; Toledo, E.; Gardeazabal, I.; Jiménez-Moleón, J.J.; Martínez-González, M.A.; Gea, A. Sugar-sweetened beverage consumption and incidence of breast cancer: The Seguimiento Universidad de Navarra (SUN) Project. Eur. J. Nutr. 2019, 58, 2875–2886. [Google Scholar] [CrossRef]
- Jung, S.; Goloubeva, O.; Hylton, N.; Klifa, C.; LeBlanc, E.; Shepherd, J.; Snetselaar, L.; Van Horn, L.; Dorgan, J.F. Intake of Dietary Carbohydrates in Early Adulthood and Adolescence and Breast Density among Young Women. Cancer Causes Control 2018, 29, 631–642. [Google Scholar] [CrossRef]
- Te Morenga, L.; Mallard, S.; Mann, J. Dietary Sugars and Body Weight: Systematic Review and Meta-Analyses of Randomised Controlled Trials and Cohort Studies. BMJ 2012, 346, e7492. [Google Scholar] [CrossRef]
- Arcidiacono, B.; Iiritano, S.; Nocera, A.; Possidente, K.; Nevolo, M.T.; Ventura, V.; Foti, D.; Chiefari, E.; Brunetti, A. Insulin Resistance and Cancer Risk: An Overview of the Pathogenetic Mechanisms. Exp. Diabetes Res. 2012, 2012, 789174. [Google Scholar] [CrossRef]
- Cleary, M.P.; Grossmann, M.E. Obesity and Breast Cancer: The Estrogen Connection. Endocrinology 2009, 150, 2537–2542. [Google Scholar] [CrossRef] [PubMed]
- Brown, K.A. Impact of Obesity on Mammary Gland Inflammation and Local Estrogen Production. J. Mammary Gland. Biol. Neoplasia 2014, 19, 183–189. [Google Scholar] [CrossRef] [PubMed]
- Nestler, J.E. Sex Hormone-Binding Globulin: A Marker for Hyperinsulinemia and/or Insulin Resistance? J. Clin. Endocrinol. Metab. 1993, 76, 273–274. [Google Scholar] [CrossRef] [PubMed]
- Inoue-Choi, M.; Robien, K.; Mariani, A.; Cerhan, J.R.; Anderson, K.E. Sugar-Sweetened Beverage Intake and the Risk of Type I and Type II Endometrial Cancer among Postmenopausal Women. Cancer Epidemiol. Biomark. Prev. 2013, 22, 2384–2394. [Google Scholar] [CrossRef]
- King, M.G.; Chandran, U.; Olson, S.H.; Demissie, K.; Lu, S.-E.; Parekh, N.; Bandera, E.V. Consumption of Sugary Foods and Drinks and Risk of Endometrial Cancer. Cancer Causes Control 2013, 24, 1427–1436. [Google Scholar] [CrossRef]
- Calle, E.E.; Kaaks, R. Overweight, Obesity and Cancer: Epidemiological Evidence and Proposed Mechanisms. Nat. Rev. Cancer 2004, 4, 579–591. [Google Scholar] [CrossRef]
- Onstad, M.A.; Schmandt, R.E.; Lu, K.H. Addressing the Role of Obesity in Endometrial Cancer Risk, Prevention, and Treatment. J. Clin. Oncol. 2016, 34, 4225–4230. [Google Scholar] [CrossRef]
- Larsson, S.C.; Holmberg, L.; Wolk, A. Fruit and Vegetable Consumption in Relation to Ovarian Cancer Incidence: The Swedish Mammography Cohort. Br. J. Cancer 2004, 90, 2167–2170. [Google Scholar] [CrossRef][Green Version]
- Tasevska, N.; Jiao, L.; Cross, A.J.; Kipnis, V.; Subar, A.F.; Hollenbeck, A.; Schatzkin, A.; Potischman, N. Sugars in Diet and Risk of Cancer in the NIH-AARP Diet and Health Study. Intl J. Cancer 2012, 130, 159–169. [Google Scholar] [CrossRef]
- Kabat, G.C.; Shikany, J.M.; Beresford, S.A.A.; Caan, B.; Neuhouser, M.L.; Tinker, L.F.; Rohan, T.E. Dietary Carbohydrate, Glycemic Index, and Glycemic Load in Relation to Colorectal Cancer Risk in the Women’s Health Initiative. Cancer Causes Control 2008, 19, 1291–1298. [Google Scholar] [CrossRef]
- Kanehara, R.; Park, S.-Y.; Okada, Y.; Iwasaki, M.; Tsugane, S.; Sawada, N.; Inoue, M.; Haiman, C.A.; Wilkens, L.R.; Le Marchand, L. Intake of Sugar and Food Sources of Sugar and Colorectal Cancer Risk in the Multiethnic Cohort Study. J. Nutr. 2024, 154, 2481–2492. [Google Scholar] [CrossRef] [PubMed]
- Kanehara, R.; Katagiri, R.; Goto, A.; Yamaji, T.; Sawada, N.; Iwasaki, M.; Inoue, M.; Tsugane, S. JPHC Study Group. Sugar intake and colorectal cancer risk: A prospective Japanese cohort study. Cancer Sci. 2023, 114, 2584–2595. [Google Scholar] [CrossRef] [PubMed]
- Bristol, J.B.; Emmett, P.M.; Heaton, K.W.; Williamson, R.C. Sugar, Fat, and the Risk of Colorectal Cancer. Br. Med. J. (Clin. Res. Ed.) 1985, 291, 1467–1470. [Google Scholar] [CrossRef] [PubMed]
- McCullough, M.L.; Robertson, A.S.; Chao, A.; Jacobs, E.J.; Stampfer, M.J.; Jacobs, D.R.; Diver, W.R.; Calle, E.E.; Thun, M.J. A Prospective Study of Whole Grains, Fruits, Vegetables and Colon Cancer Risk. Cancer Causes Control 2003, 14, 959–970. [Google Scholar] [CrossRef]
- Yuan, C.; Joh, H.-K.; Wang, Q.-L.; Zhang, Y.; Smith-Warner, S.A.; Wang, M.; Song, M.; Cao, Y.; Zhang, X.; Zoltick, E.S.; et al. Sugar-Sweetened Beverage and Sugar Consumption and Colorectal Cancer Incidence and Mortality According to Anatomic Subsite. Am. J. Clin. Nutr. 2022, 115, 1481–1489. [Google Scholar] [CrossRef]
- Joh, H.-K.; Lee, D.H.; Hur, J.; Nimptsch, K.; Chang, Y.; Joung, H.; Zhang, X.; Rezende, L.F.M.; Lee, J.E.; Ng, K.; et al. Simple Sugar and Sugar-Sweetened Beverage Intake During Adolescence and Risk of Colorectal Cancer Precursors. Gastroenterology 2021, 161, 128–142.e20. [Google Scholar] [CrossRef]
- Hur, J.; Otegbeye, E.; Joh, H.K.; Nimptsch, K.; Ng, K.; Ogino, S.; Meyerhardt, J.; Chan, A.T.; Willett, W.; Wu, K.; et al. Sugar-sweetened beverage intake in adulthood and adolescence and risk of early-onset colorectal cancer among women. Gut 2021, 70, 2330–2336. [Google Scholar] [CrossRef]
- Drozdowski, L. Intestinal Sugar Transport. World J. Gastroenterol. 2006, 12, 1657. [Google Scholar] [CrossRef]
- Johansen, O.E.; Neutel, J.; Gupta, S.; Mariani, B.; Ufheil, G.; Perrin, E.; Rytz, A.; Lahiry, A.; Delodder, F.; Lerea-Antes, J.; et al. Oligomalt, a New Slowly Digestible Carbohydrate, Reduces Post-Prandial Glucose and Insulin Trajectories Compared to Maltodextrin across Different Population Characteristics: Double-Blind Randomized Controlled Trials in Healthy Individuals, People with Obesity, and People with Type 2 Diabetes. Metabolites 2024, 14, 410. [Google Scholar] [CrossRef]
- Wu, Z.-Y.; Chen, J.-L.; Li, H.; Su, K.; Han, Y.-W. Different Types of Fruit Intake and Colorectal Cancer Risk: A Meta-Analysis of Observational Studies. World J. Gastroenterol. 2023, 29, 2679–2700. [Google Scholar] [CrossRef]
- Leung, C.Y.; Abe, S.K.; Sawada, N.; Ishihara, J.; Takachi, R.; Yamaji, T.; Iwasaki, M.; Hashizume, M.; Inoue, M.; Tsugane, S. Sugary Drink Consumption and Risk of Kidney and Bladder Cancer in Japanese Adults. Sci. Rep. 2021, 11, 21701. [Google Scholar] [CrossRef]
- Fedirko, V.; Lukanova, A.; Bamia, C.; Trichopolou, A.; Trepo, E.; Nöthlings, U.; Schlesinger, S.; Aleksandrova, K.; Boffetta, P.; Tjønneland, A.; et al. Glycemic Index, Glycemic Load, Dietary Carbohydrate, and Dietary Fiber Intake and Risk of Liver and Biliary Tract Cancers in Western Europeans. Ann. Oncol. 2013, 24, 543–553. [Google Scholar] [CrossRef] [PubMed]
- Zhang, X.; Albanes, D.; Beeson, W.L.; van den Brandt, P.A.; Buring, J.E.; Flood, A.; Freudenheim, J.L.; Giovannucci, E.L.; Goldbohm, R.A.; Jaceldo-Siegl, K.; et al. Risk of Colon Cancer and Coffee, Tea, and Sugar-Sweetened Soft Drink Intake: Pooled Analysis of Prospective Cohort Studies. J. Natl. Cancer Inst. 2010, 102, 771–783. [Google Scholar] [CrossRef] [PubMed]
- Laguna, J.C.; Alegret, M.; Cofán, M.; Sánchez-Tainta, A.; Díaz-López, A.; Martínez-González, M.A.; Sorlí, J.V.; Salas-Salvadó, J.; Fitó, M.; Alonso-Gómez, Á.M.; et al. Simple Sugar Intake and Cancer Incidence, Cancer Mortality and All-Cause Mortality: A Cohort Study from the PREDIMED Trial. Clin. Nutr. 2021, 40, 5269–5277. [Google Scholar] [CrossRef] [PubMed]
- Fuchs, M.A.; Sato, K.; Niedzwiecki, D.; Ye, X.; Saltz, L.B.; Mayer, R.J.; Mowat, R.B.; Whittom, R.; Hantel, A.; Benson, A.; et al. Sugar-Sweetened Beverage Intake and Cancer Recurrence and Survival in CALGB 89803 (Alliance). PLoS ONE 2014, 9, e99816. [Google Scholar] [CrossRef]
- Liu, X.; Sun, Q.; Hou, H.; Zhu, K.; Wang, Q.; Liu, H.; Zhang, Q.; Ji, L.; Li, D. The Association between BMI and Kidney Cancer Risk: An Updated Dose-Response Meta-Analysis in Accordance with PRISMA Guideline. Medicine 2018, 97, e12860. [Google Scholar] [CrossRef]
- Varra, F.-N.; Varras, M.; Varra, V.-K.; Theodosis-Nobelos, P. Mechanisms Linking Obesity with Non-Alcoholic Fatty Liver Disease (NAFLD) and Cardiovascular Diseases (CVDs)—The Role of Oxidative Stress. Curr. Issues Mol. Biol. 2025, 47, 766. [Google Scholar] [CrossRef]
- Jones, G.S.; Graubard, B.I.; Ramirez, Y.; Liao, L.M.; Huang, W.-Y.; Alvarez, C.S.; Yang, W.; Zhang, X.; Petrick, J.L.; McGlynn, K.A. Sweetened Beverage Consumption and Risk of Liver Cancer by Diabetes Status: A Pooled Analysis. Cancer Epidemiol. 2022, 79, 102201. [Google Scholar] [CrossRef]
- Zhao, L.; Zhang, X.; Coday, M.; Garcia, D.O.; Li, X.; Mossavar-Rahmani, Y.; Naughton, M.J.; Lopez-Pentecost, M.; Saquib, N.; Shadyab, A.H.; et al. Sugar-Sweetened and Artificially Sweetened Beverages and Risk of Liver Cancer and Chronic Liver Disease Mortality. JAMA 2023, 330, 537. [Google Scholar] [CrossRef]
- Lagiou, P.; Rossi, M.; Tzonou, A.; Georgila, C.; Trichopoulos, D.; La Vecchia, C. Glycemic Load in Relation to Hepatocellular Carcinoma among Patients with Chronic Hepatitis Infection. Ann. Oncol. 2009, 20, 1741–1745. [Google Scholar] [CrossRef]
- Ziolkowska, S.; Binienda, A.; Jabłkowski, M.; Szemraj, J.; Czarny, P. The Interplay between Insulin Resistance, Inflammation, Oxidative Stress, Base Excision Repair and Metabolic Syndrome in Nonalcoholic Fatty Liver Disease. Int. J. Mol. Sci. 2021, 22, 11128. [Google Scholar] [CrossRef] [PubMed]
- Dyson, J.; Jaques, B.; Chattopadyhay, D.; Lochan, R.; Graham, J.; Das, D.; Aslam, T.; Patanwala, I.; Gaggar, S.; Cole, M.; et al. Hepatocellular Cancer: The Impact of Obesity, Type 2 Diabetes and a Multidisciplinary Team. J. Hepatol. 2014, 60, 110–117. [Google Scholar] [CrossRef] [PubMed]
- Stolzenberg-Solomon, R.Z. Prospective Study of Diet and Pancreatic Cancer in Male Smokers. Am. J. Epidemiol. 2002, 155, 783–792. [Google Scholar] [CrossRef] [PubMed]
- Lan, Q.-Y.; Zhang, Y.-J.; Liao, G.-C.; Zhou, R.-F.; Zhou, Z.-G.; Chen, Y.-M.; Zhu, H.-L. The Association between Dietary Vitamin A and Carotenes and the Risk of Primary Liver Cancer: A Case–Control Study. Nutrients 2016, 8, 624. [Google Scholar] [CrossRef]
- Gapstur, S.M.; Gann, P.H.; Lowe, W.; Liu, K.; Colangelo, L.; Dyer, A. Abnormal Glucose Metabolism and Pancreatic Cancer Mortality. JAMA 2000, 283, 2552–2558. [Google Scholar] [CrossRef]
- Simon, M.S.; Shikany, J.M.; Neuhouser, M.L.; Rohan, T.; Nirmal, K.; Cui, Y.; Abrams, J. Glycemic Index, Glycemic Load, and the Risk of Pancreatic Cancer among Postmenopausal Women in the Women’s Health Initiative Observational Study and Clinical Trial. Cancer Causes Control 2010, 21, 2129–2136. [Google Scholar] [CrossRef]
- Larsson, S.C.; Bergkvist, L.; Wolk, A. Consumption of Sugar and Sugar-Sweetened Foods and the Risk of Pancreatic Cancer in a Prospective Study. Am. J. Clin. Nutr. 2006, 84, 1171–1176. [Google Scholar] [CrossRef]
- Michaud, D.S. Dietary Sugar, Glycemic Load, and Pancreatic Cancer Risk in a Prospective Study. J. Natl. Cancer Inst. 2002, 94, 1293–1300. [Google Scholar] [CrossRef]
- Nöthlings, U.; Murphy, S.P.; Wilkens, L.R.; Henderson, B.E.; Kolonel, L.N. Dietary Glycemic Load, Added Sugars, and Carbohydrates as Risk Factors for Pancreatic Cancer: The Multiethnic Cohort Study. Am. J. Clin. Nutr. 2007, 86, 1495–1501. [Google Scholar] [CrossRef]
- Schernhammer, E.S.; Hu, F.B.; Giovannucci, E.; Michaud, D.S.; Colditz, G.A.; Stampfer, M.J.; Fuchs, C.S. Sugar-Sweetened Soft Drink Consumption and Risk of Pancreatic Cancer in Two Prospective Cohorts. Cancer Epidemiol. Biomark. Prev. 2005, 14, 2098–2105. [Google Scholar] [CrossRef]
- Jiao, L.; Flood, A.; Subar, A.F.; Hollenbeck, A.R.; Schatzkin, A.; Stolzenberg-Solomon, R. Glycemic Index, Carbohydrates, Glycemic Load, and the Risk of Pancreatic Cancer in a Prospective Cohort Study. Cancer Epidemiol. Biomark. Prev. 2009, 18, 1144–1151. [Google Scholar] [CrossRef] [PubMed]
- Eibl, G.; Cruz-Monserrate, Z.; Korc, M.; Petrov, M.S.; Goodarzi, M.O.; Fisher, W.E.; Habtezion, A.; Lugea, A.; Pandol, S.J.; Hart, P.A.; et al. Diabetes Mellitus and Obesity as Risk Factors for Pancreatic Cancer. J. Acad. Nutr. Diet. 2018, 118, 555–567. [Google Scholar] [CrossRef] [PubMed]
- Zhang, A.M.Y.; Wellberg, E.A.; Kopp, J.L.; Johnson, J.D. Hyperinsulinemia in Obesity, Inflammation, and Cancer. Diabetes Metab. J. 2021, 45, 285–311. [Google Scholar] [CrossRef] [PubMed]
- Ruze, R.; Song, J.; Yin, X.; Chen, Y.; Xu, R.; Wang, C.; Zhao, Y. Mechanisms of Obesity- and Diabetes Mellitus-Related Pancreatic Carcinogenesis: A Comprehensive and Systematic Review. Sig Transduct. Target. Ther. 2023, 8, 139. [Google Scholar] [CrossRef]
- Huxley, R.; Ansary-Moghaddam, A.; Berrington De González, A.; Barzi, F.; Woodward, M. Type-II Diabetes and Pancreatic Cancer: A Meta-Analysis of 36 Studies. Br. J. Cancer 2005, 92, 2076–2083. [Google Scholar] [CrossRef]
- Li, D. Diabetes and Pancreatic Cancer. Mol. Carcinog. 2012, 51, 64–74. [Google Scholar] [CrossRef]
- Schernhammer, E.S.; Bertrand, K.A.; Birmann, B.M.; Sampson, L.; Willett, W.C.; Feskanich, D. Consumption of Artificial Sweetener- and Sugar-Containing Soda and Risk of Lymphoma and Leukemia in Men and Women. Am. J. Clin. Nutr. 2012, 96, 1419–1428. [Google Scholar] [CrossRef]
- Khairan, P.; Sobue, T.; Eshak, E.S.; Kitamura, T.; Iwasaki, M.; Inoue, M.; Yamaji, T.; Iso, H.; Tsugane, S.; Sawada, N. Sugary Drink Consumption and the Subsequent Risk of Gastric Cancer: The Japan Public Health Center-Based Prospective Study. Eur. J. Clin. Nutr. 2023, 77, 218–225. [Google Scholar] [CrossRef]
- La Vecchia, C.; Bosetti, C.; Negri, E.; Franceschi, S. Refined Sugar Intake and the Risk of Gastric Cancer. Int. J. Cancer 1998, 78, 130–131. [Google Scholar] [CrossRef][Green Version]
- Cornée, J.; Pobel, D.; Riboli, E.; Guyader, M.; Hémon, B. A Case-Control Study of Gastric Cancer and Nutritional Factors in Marseille, France. Eur. J. Epidemiol. 1995, 11, 55–65. [Google Scholar] [CrossRef]
- Andersen, C.J.; Murphy, K.E.; Fernandez, M.L. Impact of Obesity and Metabolic Syndrome on Immunity. Adv. Nutr. 2016, 7, 66–75. [Google Scholar] [CrossRef] [PubMed]
- Skibola, C.F. Obesity, Diet and Risk of Non-Hodgkin Lymphoma. Cancer Epidemiol. Biomark. Prev. 2007, 16, 392–395. [Google Scholar] [CrossRef] [PubMed]
- Thompson, F.E.; Subar, A.F. Dietary Assessment Methodology. Nutr. Prev. Treat. Dis. 2017, 4, 5–48. [Google Scholar] [CrossRef]
- Huang, X.; Li, H.; Zhao, L.; Xu, L.; Long, H. Prediabetes Increases the Risk of Pancreatic Cancer: A Meta-Analysis of Longitudinal Observational Studies. PLoS ONE 2024, 19, e0311911. [Google Scholar] [CrossRef]
- Gluba-Brzózka, A.; Rysz, J.; Ławiński, J.; Franczyk, B. Renal Cell Cancer and Obesity. Int. J. Mol. Sci. 2022, 23, 3404. [Google Scholar] [CrossRef]
- Kim, C.S.; Han, K.-D.; Choi, H.S.; Bae, E.H.; Ma, S.K.; Kim, S.W. Association of Hypertension and Blood Pressure With Kidney Cancer Risk: A Nationwide Population-Based Cohort Study. Hypertension 2020, 75, 1439–1446. [Google Scholar] [CrossRef]
- Bonilla-Sanchez, A.; Rojas-Munoz, J.; Garcia-Perdomo, H.A. Association Between Diabetes and the Risk of Kidney Cancer: Systematic Review and Meta-Analysis. Clin. Diabetes 2022, 40, 270–282. [Google Scholar] [CrossRef]
- Pou, S.A.; Niclis, C.; Eynard, A.R.; Díaz, M.D.P. Dietary Patterns and Risk of Urinary Tract Tumors: A Multilevel Analysis of Individuals in Rural and Urban Contexts. Eur. J. Nutr. 2014, 53, 1247–1253. [Google Scholar] [CrossRef]
- Ibiebele, T.I.; Hughes, M.C.; Whiteman, D.C.; Webb, P.M. Dietary Patterns and Risk of Oesophageal Cancers: A Population-Based Case-Control Study. Br. J. Nutr. 2012, 107, 1207–1216. [Google Scholar] [CrossRef]
- Mayne, S.T.; Risch, H.A.; Dubrow, R.; Chow, W.-H.; Gammon, M.D.; Vaughan, T.L.; Borchardt, L.; Schoenberg, J.B.; Stanford, J.L.; West, A.B.; et al. Carbonated Soft Drink Consumption and Risk of Esophageal Adenocarcinoma. J. Natl. Cancer Inst. 2006, 98, 72–75. [Google Scholar] [CrossRef][Green Version]
- Ros, M.M.; Bas Bueno-de-Mesquita, H.B.; Büchner, F.L.; Aben, K.K.H.; Kampman, E.; Egevad, L.; Overvad, K.; Tjønneland, A.; Roswall, N.; Clavel-Chapelon, F.; et al. Fluid Intake and the Risk of Urothelial Cell Carcinomas in the European Prospective Investigation into Cancer and Nutrition (EPIC). Int. J. Cancer 2011, 128, 2695–2708. [Google Scholar] [CrossRef] [PubMed]
- Michaud, D.S.; Spiegelman, D.; Clinton, S.K.; Rimm, E.B.; Willett, W.C.; Giovannucci, E. Prospective Study of Dietary Supplements, Macronutrients, Micronutrients, and Risk of Bladder Cancer in US Men. Am. J. Epidemiol. 2000, 152, 1145–1153. [Google Scholar] [CrossRef] [PubMed]
- Dubrow, R.; Darefsky, A.S.; Freedman, N.D.; Hollenbeck, A.R.; Sinha, R. Coffee, Tea, Soda, and Caffeine Intake in Relation to Risk of Adult Glioma in the NIH-AARP Diet and Health Study. Cancer Causes Control 2012, 23, 757–768. [Google Scholar] [CrossRef] [PubMed]
- Schlottmann, F.; Dreifuss, N.H.; Patti, M.G. Obesity and Esophageal Cancer: GERD, Barrett´s Esophagus, and Molecular Carcinogenic Pathways. Expert. Rev. Gastroenterol. Hepatol. 2020, 14, 425–433. [Google Scholar] [CrossRef]
- Alexandre, L. Pathophysiological Mechanisms Linking Obesity and Esophageal Adenocarcinoma. World J. Gastrointest. Pathophysiol. 2014, 5, 534. [Google Scholar] [CrossRef]
- Giroux, V.; Rustgi, A.K. Metaplasia: Tissue Injury Adaptation and a Precursor to the Dysplasia-Cancer Sequence. Nat. Rev. Cancer 2017, 17, 594–604. [Google Scholar] [CrossRef]
- He, T.; Wang, P.; Wang, L.-X.; Tong, M.-H.; Duan, Z.-J. Relationship of Different Metabolic Obesity Phenotypes with Reflux Esophagitis: A Propensity Score Matching Analysis. BMC Endocr. Disord. 2024, 24, 239. [Google Scholar] [CrossRef]
- Luqman, M.; Javed, M.M.; Daud, S.; Raheem, N.; Ahmad, J.; Khan, A.-U.-H. Risk Factors for Lung Cancer in the Pakistani Population. Asian Pac. J. Cancer Prev. 2014, 15, 3035–3039. [Google Scholar] [CrossRef]
- Miles, F.L.; Neuhouser, M.L.; Zhang, Z.F. Concentrated sugars and incidence of prostate cancer in a prospective cohort. Br. J. Nutr. 2018, 120, 703–710. [Google Scholar] [CrossRef]
- Khaled, K.; Jardaly, H.; Almilaji, O. Prostate Cancer and Dietary Sugar Intake: A Systematic Review. Onco 2025, 5, 31. [Google Scholar] [CrossRef]
- Makarem, N.; Bandera, E.V.; Lin, Y.; Jacques, P.F.; Hayes, R.B.; Parekh, N. Consumption of Sugars, Sugary Foods, and Sugary Beverages in Relation to Adiposity-Related Cancer Risk in the Framingham Offspring Cohort (1991–2013). Cancer Prev. Res. 2018, 11, 347–358. [Google Scholar] [CrossRef] [PubMed]
- De Stefani, E.; Deneo-Pellegrini, H.; Mendilaharsu, M.; Ronco, A.; Carzoglio, J.C. Dietary Sugar and Lung Cancer: A Case-control Study in Uruguay. Nutr. Cancer 1998, 31, 132–137. [Google Scholar] [CrossRef] [PubMed]
- Trudeau, K.; Rousseau, M.-C.; Barul, C.; Csizmadi, I.; Parent, M.-É. Dietary Patterns Are Associated with Risk of Prostate Cancer in a Population-Based Case-Control Study in Montreal, Canada. Nutrients 2020, 12, 1907. [Google Scholar] [CrossRef] [PubMed]
- Chazelas, E.; Srour, B.; Desmetz, E.; Kesse-Guyot, E.; Julia, C.; Deschamps, V.; Druesne-Pecollo, N.; Galan, P.; Hercberg, S.; Latino-Martel, P.; et al. Sugary Drink Consumption and Risk of Cancer: Results from NutriNet-Santé Prospective Cohort. BMJ 2019, l2408. [Google Scholar] [CrossRef]
- Drake, I.; Sonestedt, E.; Gullberg, B.; Ahlgren, G.; Bjartell, A.; Wallström, P.; Wirfält, E. Dietary Intakes of Carbohydrates in Relation to Prostate Cancer Risk: A Prospective Study in the Malmö Diet and Cancer Cohort. Am. J. Clin. Nutr. 2012, 96, 1409–1418. [Google Scholar] [CrossRef]
- Liu, Z.; Chen, C.; Yu, F.; Yuan, D.; Wang, W.; Jiao, K.; Yang, S.; Zhang, Y.; Wang, Y.; Liu, L.; et al. Association of Total Dietary Intake of Sugars with Prostate-Specific Antigen (PSA) Concentrations: Evidence from the National Health and Nutrition Examination Survey (NHANES), 2003–2010. BioMed Res. Int. 2021, 2021, 4140767. [Google Scholar] [CrossRef]
- Cui, Y.; Liu, H.; Wang, Z.; Zhang, H.; Tian, J.; Wang, Z.; Song, W.; Guo, H.; Liu, L.; Tian, R.; et al. Fructose Promotes Angiogenesis by Improving Vascular Endothelial Cell Function and Upregulating VEGF Expression in Cancer Cells. J. Exp. Clin. Cancer Res. 2023, 42, 184. [Google Scholar] [CrossRef]
- Lee, D.Y.; Lee, S.Y.; Yun, S.H.; Jeong, J.W.; Kim, J.H.; Kim, H.W.; Choi, J.S.; Kim, G.-D.; Joo, S.T.; Choi, I.; et al. Review of the Current Research on Fetal Bovine Serum and the Development of Cultured Meat. Food Sci. Anim. Resour. 2022, 42, 775–799. [Google Scholar] [CrossRef]
- Ljoki, A.; Aslam, T.; Friis, T.; Ohm, R.G.; Houen, G. In Vitro Angiogenesis Inhibition and Endothelial Cell Growth and Morphology. Int. J. Mol. Sci. 2022, 23, 4277. [Google Scholar] [CrossRef]
- Yang, J.; Sun, X.; Jiang, H.; Li, J.; Liang, J.; Lin, Z. Serum-Free Endothelial Cell Culture Medium for Vascular Smooth Muscle Cells Sheet Formation. J. Biol. Eng. 2025, 19, 51. [Google Scholar] [CrossRef]
- Nachtergaele, S.; He, C. The Emerging Biology of RNA Post-Transcriptional Modifications. RNA Biol. 2016, 14, 156–163. [Google Scholar] [CrossRef] [PubMed]
- Wang, B.; Bobe, G.; LaPres, J.; Bourquin, L. High Sucrose Diets Promote Intestinal Epithelial Cell Proliferation and Tumorigenesis in APCMin Mice by Increasing Insulin and IGF-I Levels. Nutr. Cancer 2009, 61, 81–93. [Google Scholar] [CrossRef]
- Healy, M.E.; Chow, J.D.Y.; Byrne, F.L.; Breen, D.S.; Leitinger, N.; Li, C.; Lackner, C.; Caldwell, S.H.; Hoehn, K.L. Dietary Effects on Liver Tumor Burden in Mice Treated with the Hepatocellular Carcinogen Diethylnitrosamine. J. Hepatol. 2015, 62, 599–606. [Google Scholar] [CrossRef]
- Zhao, X.; An, X.; Yang, C.; Sun, W.; Ji, H.; Lian, F. The Crucial Role and Mechanism of Insulin Resistance in Metabolic Disease. Front. Endocrinol. 2023, 14, 1149239. [Google Scholar] [CrossRef] [PubMed]
- Stamp, D.; Zhang, X.-M.; Medline, A.; Bruce, W.R.; Archer, M.C. Sucrose Enhancement of the Early Steps of Colon Carcinogenesis in Mice. Carcinogenesis 1993, 14, 777–779. [Google Scholar] [CrossRef] [PubMed]
- Goncalves, M.D.; Lu, C.; Tutnauer, J.; Hartman, T.E.; Hwang, S.-K.; Murphy, C.J.; Pauli, C.; Morris, R.; Taylor, S.; Bosch, K.; et al. High-Fructose Corn Syrup Enhances Intestinal Tumor Growth in Mice. Science 2019, 363, 1345–1349. [Google Scholar] [CrossRef]
- Jiang, Y.; Pan, Y.; Rhea, P.R.; Tan, L.; Gagea, M.; Cohen, L.; Fischer, S.M.; Yang, P. A Sucrose-Enriched Diet Promotes Tumorigenesis in Mammary Gland in Part through the 12-Lipoxygenase Pathway. Cancer Res. 2016, 76, 24–29. [Google Scholar] [CrossRef]
- Hei, T.K.; Sudilovsky, O. Effects of a high-sucrose diet on the development of enzyme-altered foci in chemical hepatocarcinogenesis in rats. Cancer Res. 1985, 45, 2700–2705. [Google Scholar]
- Goldsworthy, T.; Campbell, H.A.; Pitot, H.C. The Natural History and Dose-Response Characteristics of Enzyme-Altered Foci in Rat Liver Following Phenobarbital and Diethylnitrosamine Administration. Carcinogenesis 1984, 5, 67–71. [Google Scholar] [CrossRef]
- Chang, C.-W.; Chin, Y.-H.; Liu, M.-S.; Shen, Y.-C.; Yan, S.-J. High Sugar Diet Promotes Tumor Progression Paradoxically through Aberrant Upregulation of Pepck1. Cell. Mol. Life Sci. 2024, 81, 396. [Google Scholar] [CrossRef]
- Hajnal, A.; Smith, G.P.; Norgren, R. Oral Sucrose Stimulation Increases Accumbens Dopamine in the Rat. Am. J. Physiol.-Regul. Integr. Comp. Physiol. 2004, 286, R31–R37. [Google Scholar] [CrossRef]
- Bhattacharjee, P.; Fadlaoui, A.; Ryan, C.E.; Carlson, C.B.; Zhang, D.; Sunny, N.E. Induction of Fructose Mediated de Novo Lipogenesis Coexists with the Upregulation of Mitochondrial Oxidative Function in Mice Livers. J. Nutr. 2025, 155, 1768–1781. [Google Scholar] [CrossRef] [PubMed]
- Dobrian, A.; Morris, M.; Taylor-Fishwick, D.; Holman, T.; Imai, Y.; Mirmira, R.; Nadler, J. Role of the 12-Lipoxygenase Pathway in Diabetes Pathogenesis and Complications. Pharmacol. Ther. 2018, 195, 100–110. [Google Scholar] [CrossRef] [PubMed]
- Reichenbach, A.; Dempsey, H.; Andrews, Z.B. Metabolic Sensing in AgRP Regulates Sucrose Preference and Dopamine Release in the Nucleus Accumbens. J. Neuroendocrinol. 2024, 36, e13389. [Google Scholar] [CrossRef] [PubMed]
- Argiles, J.M.; Mireia, O.; Busquets, S.; Lopez-Soriano, F.J.; Argiles, J.M. Optimal Management of Cancer Anorexia–Cachexia Syndrome. Cancer Manag. Res. 2010, 2, 27–38. [Google Scholar] [CrossRef]
- Ispoglou, T.; McCullough, D.; Windle, A.; Nair, S.; Cox, N.; White, H.; Burke, D.; Kanatas, A.; Prokopidis, K. Addressing Cancer Anorexia-Cachexia in Older Patients: Potential Therapeutic Strategies and Molecular Pathways. Clin. Nutr. 2024, 43, 552–566. [Google Scholar] [CrossRef]
- Guerdoux-Ninot, E.; Kilgour, R.D.; Janiszewski, C.; Jarlier, M.; Meuric, J.; Poirée, B.; Buzzo, S.; Ninot, G.; Courraud, J.; Wismer, W.; et al. Meal Context and Food Preferences in Cancer Patients: Results from a French Self-Report Survey. SpringerPlus 2016, 5, 810. [Google Scholar] [CrossRef]
- Trant, A.; Serin, J.; Douglass, H. Is Taste Related to Anorexia in Cancer Patients? Am. J. Clin. Nutr. 1982, 36, 45–58. [Google Scholar] [CrossRef]
- Micek, A.; Błaszczyk-Bębenek, E.; Cebula, A.; Godos, J.; Konopka, K.; Wąż, A.; Grosso, G. The Bidirectional Association of Malnutrition with Depression and Anxiety in Patients with Cancer: A Systematic Review and Meta-Analysis of Evidence. Aging Clin. Exp. Res. 2025, 37, 162. [Google Scholar] [CrossRef]
- Da Prat, V.; Pravettoni, G.; Casirati, A.; Marzorati, C.; Pedrazzoli, P.; Caccialanza, R. Anticancer Restrictive Diets and the Risk of Psychological Distress: Review and Perspectives. Cancer Med. 2024, 13, e7329. [Google Scholar] [CrossRef]
- Buono, R.; Longo, V.D. Starvation, Stress Resistance, and Cancer. Trends Endocrinol. Metab. 2018, 29, 271–280. [Google Scholar] [CrossRef]
- Harris, A.Z.; Atsak, P.; Bretton, Z.H.; Holt, E.S.; Alam, R.; Morton, M.P.; Abbas, A.I.; Leonardo, E.D.; Bolkan, S.S.; Hen, R.; et al. A Novel Method for Chronic Social Defeat Stress in Female Mice. Neuropsychopharmacology 2018, 43, 1276–1283. [Google Scholar] [CrossRef] [PubMed]
- Darbor, K.E.; Lench, H.C.; Carter-Sowell, A.R. Correction: Do People Eat the Pain Away? The Effects of Acute Physical Pain on Subsequent Consumption of Sweet-Tasting Food. PLoS ONE 2017, 12, e0173165. [Google Scholar] [CrossRef] [PubMed]
- Packard, A.E.B.; Di, S.; Egan, A.E.; Fourman, S.M.; Tasker, J.G.; Ulrich-Lai, Y.M. Sucrose-Induced Plasticity in the Basolateral Amygdala in a ‘Comfort’ Feeding Paradigm. Brain Struct. Funct. 2017, 222, 4035–4050. [Google Scholar] [CrossRef] [PubMed]
- Nashawi, H.; Foltz, C.T.; Smail, M.A.; Buesing, D.R.; Herman, J.P.; Ulrich-Lai, Y.M. The Impact of Limited Sucrose Intake on Perineuronal Nets of Parvalbumin Interneurons in the Basolateral Amygdala: A Potential Role in Stress Resilience. Physiol. Behav. 2025, 290, 114774. [Google Scholar] [CrossRef]
- Smith, K.R.; Schreyer, C.C.; Bello, N.T.; Goodman, E.; Tamashiro, K.L.K.; Moran, T.H.; Guarda, A.S. Blunted Cold Pressor Test-Induced Cortisol but Not Total Ghrelin Response in Women with Bulimia Nervosa Following a Standardized Sweet-Fat Liquid Meal. Appetite 2025, 213, 108020. [Google Scholar] [CrossRef]
- Zänkert, S.; Kudielka, B.M.; Wüst, S. Effect of Sugar Administration on Cortisol Responses to Acute Psychosocial Stress. Psychoneuroendocrinology 2020, 115, 104607. [Google Scholar] [CrossRef]
- Rui, H.; Yuqian, W. Dietary Intervention in Enhancing Immunity of Cancer Patients. J. Vaccines Immunol. 2023, 9, 024–029. [Google Scholar] [CrossRef]
- Eating a Nutritious Diet. 2025. Available online: https://breakthroughcancerresearch.ie/cancer-diet/ (accessed on 30 December 2025).
- Shingler, E.; Perry, R.; Mitchell, A.; England, C.; Perks, C.; Herbert, G.; Ness, A.; Atkinson, C. Dietary Restriction during the Treatment of Cancer: Results of a Systematic Scoping Review. BMC Cancer 2019, 19, 811. [Google Scholar] [CrossRef]
- Trichopoulou, A.; Martínez-González, M.A.; Tong, T.Y.; Forouhi, N.G.; Khandelwal, S.; Prabhakaran, D.; Mozaffarian, D.; De Lorgeril, M. Definitions and Potential Health Benefits of the Mediterranean Diet: Views from Experts around the World. BMC Med. 2014, 12, 112. [Google Scholar] [CrossRef]
- Dominguez, L.J.; Veronese, N.; Baiamonte, E.; Guarrera, M.; Parisi, A.; Ruffolo, C.; Tagliaferri, F.; Barbagallo, M. Healthy Aging and Dietary Patterns. Nutrients 2022, 14, 889. [Google Scholar] [CrossRef] [PubMed]
- Donaldson, M.S. Nutrition and Cancer: A Review of the Evidence for an Anti-Cancer Diet. Nutr. J. 2004, 3, 19. [Google Scholar] [CrossRef] [PubMed]
- Conigliaro, T.; Boyce, L.M.; Lopez, C.A.; Tonorezos, E.S. Food Intake during Cancer Therapy. Am. J. Clin. Oncol. 2020, 43, 813–819. [Google Scholar] [CrossRef] [PubMed]
- WHO. Reducing Free Sugars Intake in Adults to Reduce the Risk of Noncommunicable Diseases. 2025. Available online: https://www.who.int/tools/elena/interventions/free-sugars-adults-ncds (accessed on 30 December 2025).
- American Cancer Society. American Cancer Society Guideline for Diet and Physical Activity for Cancer Prevention. 2025. Available online: https://www.cancer.org/cancer/risk-prevention/diet-physical-activity/acs-guidelines-nutrition-physical-activity-cancer-prevention.html (accessed on 30 December 2025).
- Arends, J.; Bachmann, P.; Baracos, V.; Barthelemy, N.; Bertz, H.; Bozzetti, F.; Fearon, K.; Hütterer, E.; Isenring, E.; Kaasa, S.; et al. ESPEN Guidelines on Nutrition in Cancer Patients. Clin. Nutr. 2016, 36, 11–48. [Google Scholar] [CrossRef]
- Jiang, K.; Liu, H.; Chen, X.; Wang, Z.; Wang, X.; Gu, X.; Tong, Y.; Ba, X.; He, Y.; Wu, J.; et al. Reprogramming of Glucose Metabolism by Nanocarriers to Improve Cancer Immunotherapy: Recent Advances and Applications. Int. J. Nanomed. 2025, 20, 4201–4234. [Google Scholar] [CrossRef]
- Ali, A.; Davidson, S.; Fraenkel, E.; Gilmore, I.; Hankemeier, T.; Kirwan, J.A.; Lane, A.N.; Lanekoff, I.; Larion, M.; McCall, L.-I.; et al. Single Cell Metabolism: Current and Future Trends. Metabolomics 2022, 18, 77. [Google Scholar] [CrossRef]
- Xi, D.; Yang, Y.; Guo, J.; Wang, M.; Yan, X.; Li, C. Single-Cell Sequencing and Spatial Transcriptomics Reveal the Evolution of Glucose Metabolism in Hepatocellular Carcinoma and Identify G6PD as a Potential Therapeutic Target. Front. Oncol. 2025, 15, 1553722. [Google Scholar] [CrossRef]
- Berrell, N.; Monkman, J.; Donovan, M.; Blick, T.; O’Byrne, K.; Ladwa, R.; Tan, C.W.; Kulasinghe, A. Spatial Resolution of the Head and Neck Cancer Tumor Microenvironment to Identify Tumor and Stromal Features Associated with Therapy Response. Immunol. Cell Biol. 2024, 102, 830–846. [Google Scholar] [CrossRef]
- Alexandrov, T. Spatial Metabolomics and Imaging Mass Spectrometry in the Age of Artificial Intelligence. Annu. Rev. Biomed. Data Sci. 2020, 3, 61–87. [Google Scholar] [CrossRef]
- Wheeler, K.; Gosmanov, C.; Sandoval, M.J.; Yang, Z.; McCall, L.-I. Frontiers in Mass Spectrometry-Based Spatial Metabolomics: Current Applications and Challenges in the Context of Biomedical Research. Trends Anal. Chem. 2024, 175, 117713. [Google Scholar] [CrossRef]
- An, Y.-S.; Kim, S.-H.; Roh, T.H.; Park, S.H.; Kim, T.-G.; Kim, J.-H. Correlation between 18F-FDG Uptake and Immune Cell Infiltration in Metastatic Brain Lesions. Front. Oncol. 2021, 11, 618705. [Google Scholar] [CrossRef]
- Cai, L.; Hammond, N.G.; Tasdogan, A.; Alsamraae, M.; Yang, C.; Cameron, R.B.; Quan, P.; Solmonson, A.; Gu, W.; Pachnis, P.; et al. High Glucose Contribution to the TCA Cycle Is a Feature of Aggressive Non–Small Cell Lung Cancer in Patients. Cancer Discov. 2025, 15, 702–716. [Google Scholar] [CrossRef]
- Fan, T.W.-M.; Lorkiewicz, P.K.; Sellers, K.; Moseley, H.N.B.; Higashi, R.M.; Lane, A.N. Stable Isotope-Resolved Metabolomics and Applications for Drug Development. Pharmacol. Ther. 2012, 133, 366–391. [Google Scholar] [CrossRef] [PubMed]
- Varma, V.; Boros, L.G.; Nolen, G.T.; Chang, C.-W.; Wabitsch, M.; Beger, R.D.; Kaput, J. Metabolic Fate of Fructose in Human Adipocytes: A Targeted 13C Tracer Fate Association Study. Metabolomics 2014, 11, 529–544. [Google Scholar] [CrossRef] [PubMed]
- Opekun, A.R.; Balesh, A.M.; Shelby, H.T. Use of the Biphasic13C-Sucrose/Glucose Breath Test to Assess Sucrose Maldigestion in Adults with Functional Bowel Disorders. BioMed Res. Int. 2016, 2016, 1–12. [Google Scholar] [CrossRef] [PubMed]
- Theytaz, F.; de Giorgi, S.; Hodson, L.; Stefanoni, N.; Rey, V.; Schneiter, P.; Giusti, V.; Tappy, L. Metabolic Fate of Fructose Ingested with and without Glucose in a Mixed Meal. Nutrients 2014, 6, 2632–2649. [Google Scholar] [CrossRef]
- Grima-Reyes, M.; Martinez-Turtos, A.; Abramovich, I.; Gottlieb, E.; Chiche, J.; Ricci, J.-E. Physiological Impact of in Vivo Stable Isotope Tracing on Cancer Metabolism. Mol. Metab. 2021, 53, 101294. [Google Scholar] [CrossRef]
- Pachnis, P.; Wu, Z.; Faubert, B.; Tasdogan, A.; Gu, W.; Shelton, S.; Solmonson, A.; Rao, A.D.; Kaushik, A.K.; Rogers, T.J.; et al. In Vivo Isotope Tracing Reveals a Requirement for the Electron Transport Chain in Glucose and Glutamine Metabolism by Tumors. Sci. Adv. 2022, 8, eabn9550. [Google Scholar] [CrossRef]
- Dong, W.; Rawat, E.S.; Stephanopoulos, G.; Abu-Remaileh, M. Isotope Tracing in Health and Disease. Curr. Opin. Biotechnol. 2022, 76, 102739. [Google Scholar] [CrossRef]
- Chen, X.; Yang, M.; Wang, L.; Tu, J.; Yuan, X. Fructose Metabolism in Cancer: Molecular Mechanisms and Therapeutic Implications. Int. J. Med. Sci. 2025, 22, 2852–2876. [Google Scholar] [CrossRef]



| Cancer Type | Sugar Type | Summary of Associations | Key Studies and Findings |
|---|---|---|---|
| Breast Cancer | Added sugars/SSBs | Mixed results | Arthur et al. (2021) [96] No association with SSB (HR = 1.02, 95% CI: [0.82–1.27], p = 0.465) and SCB (HR = 1.13, 95% CI: [0.90–1.41], p = 0.265) |
| Farvid et al. (2021) [101] Increased risk with SSB intake of >1 to 3 servings/week (HR = 1.31 [1.09–1.58], p = 0.001) and >3 servings/week (HR = 1.35, 95% CI: [1.12–1.62], p = 0.001) | |||
| Koyratty et al. (2021) [102] Increased risk of breast cancer mortality with high SSB intake (HR = 1.85, 95% CI: [1.16–2.94], p < 0.01). | |||
| Romanos-Nanclares et al. (2019) [107] No association in premenopausal women (HR = 1.16, 95% CI: [0.66–2.07], p = 0.602) Increased risk with post-menopausal women (HR = 2.12, 95% CI: [1.02–4.41], p < 0.05) | |||
| Chandran et al. (2014) [103] No association for SSB (OR = 1.4, 95% CI: [ 0.8–2.4], p = 0.96) | |||
| Hodge et al. (2018) [99] No association with SSB intake (HR = 1.26, 95% CI: [1.00–1.58], p = 0.05/0.09) | |||
| McCullough et al. (2022) [98] No significant association with SSB intake (HR: 1.02; 95% CI: [0.91–1.16]; p = 0.944). | |||
| Individual sugars | Predominantly null associations | Shikany et al. (2011) [97] No association with glycemic load (HR = 1.08, 95% CI: [0.99–1.17], p = 0.23); glycemic index (HR = 1.02, 95% CI: [0.94–1.11], p = 0.65); total carbohydrate (HR = 1.00, 95% CI: [0.91–1.09], p = 0.98); sucrose (HR = 0.99, 95% CI: [0.91–1.08], p = 0.84); and fructose (HR = 0.97, 95% CI: [0.89–1.06], p = 0.50). | |
| Jung et al. (2018) [108] Increased %DBV with sucrose (23.5, 95% CI: [20.4–27.2], p < 0.001), and fructose intake (18.9, 95% CI: [16.3–21.8], p = 0.19) No association %DBV with GL (18.9, 95% CI: [15.3–23.2], p = 0.56), and GI (1 8.3, 95% CI: [14.1–23.6], p = 0.80) | |||
| Naturally occurring sugars | Mostly null or inconsistent | Arthur et al. (2021) [96] No association with fruit juice (HR = 1.17, 95% CI: [0.93–1.48], p = 0.357) | |
| Chandran et al. (2014) [103] Increased risk with fruit drinks (OR = 1.4, 95% CI: [0.8–2.4], p = 0.03) | |||
| Others (total sugar intake) | No consistent association | Sulaiman et al. (2014) [105] Increased risk with pre-menopausal (OR = 1.93, 95% CI: [1.53–2.61], p = 0.001), and post-menopausal women (OR = 1.87, 95% CI: [1.03–2.61], p = 0.001) | |
| Debras et al. (2020) [100] No association with total sugar intake (HR = 1.05, 95% CI: [0.90–1.23], p = 0.4) | |||
| Tavani et al. (2006) [106] Increased risk with sugar intake (log2 = 4.70, p = 0.030) | |||
| Marzbani et al. (2019) [104] Increased risk with SSB (OR = 2.8, 95% CI: [1.9–4.3]), fruits (OR = 1.6, 95% CI: [0.9–2.8]), dairy consumption (OR = 1.5, 95% CI: [1.0–2.3]), and sweets (OR = 3.7, 95% CI: [2.6–5.3]). | |||
| Endometrial Cancer | Added sugars/SSBs | Mixed findings | Arthur et al. (2021) [96] No association for SSB (HR = 1.46, 95% CI: [0.97–2.22], p = 0.071), and fruit juice (HR = 1.41, 95% CI: [0.94–2.12], p = 0.095) Increased risk with SCB (HR = 1.62, 95% CI: [1.09–2.60], p = 0.019). |
| Inoue-Choi et al. (2013) [114] Type I endometrial cancer: Increased risk with SSB intake (OR = 1.78, 95% CI: [1.32–2.40], p = 0.001) Type II endometrial cancer: no associations with SSB (OR = 1.47, 95% CI: [0.69–3.12], p = 0.63) | |||
| King et al. (2013) [115] No association for SSB (OR = 1.46, 95% CI: 0.97–2.22, p = 0.071). Increased risk with SCB (OR = 1.62, 95% CI: 1.09–2.60, p = 0.019). | |||
| McCullough et al. (2022) [98] No significant association with SSB intake (HR: 1.10; 95% CI: [0.87–1.34]; p = 0.514). | |||
| Individual and naturally occurring sugars | No consistent association | Inoue-Choi et al. (2013) [114] Type I endometrial cancer: Increased risk with glucose (OR = 1.50, 95% CI: [1.08–2.08], p = 0.04); no significant association for sucrose (OR = 1.23, 95% CI: [0.90–1.69], p = 0.06), fructose (OR = 1.32, 95% CI: [0.96–1.82], p = 0.11), or fruit juice (OR = 1.16, 95% CI: [0.87–1.56], p = 0.14). Type II endometrial cancer: no associations with fruit juice (OR = 1.06, 95% CI: [0.54–2.07], p = 0.73), sucrose (OR = 1.00, 95% CI: [0.49–2.05], p = 0.41), glucose (OR = 0.99, 95% CI: [0.53–1.88], p = 0.92), or fructose (OR = 0.90, 95% CI: [0.47–1.73], p = 0.53). | |
| King et al. (2013) [115] No association for fruit juice (OR = 1.41, 95% CI: 0.94–2.12, p = 0.095). | |||
| Ovarian Cancer | Added sugars/SSBs | No association | Arthur et al. (2021) [96] No associations with SCB (OR = 1.50, 95% CI: [0.96–2.60], p = 0.078), fruit juice (OR = 1.42, 95% CI: [0.80–2.52], p = 0.228), and SSB (OR = 1.30, 95% CI: [0.79–2.16], p = 0.327). |
| McCullough et al. (2022) [98] No significant association with SSB intake (HR: 0.98; 95% CI: [0.83–1.16]; p = 0.678). | |||
| Hodge et al. (2018) [99] No association with SSB intake (OR = 1.32, 95% CI: [0.73–2.41], p = 0.36/0.96). | |||
| King et al. (2013) [115] No significant association with sugary drinks (OR = 1.09, 95% CI: [0.65–1.84], p = 0.47), and total sugary foods/drinks (OR = 1.25, 95% CI: [0.73–2.17], p = 0.46). | |||
| Tasevska et al. (2012) [119] Decreased risk with added fructose intake (HR = 0.72; 95% CI: [0.52–1.01]; p = 0.03). | |||
| Colorectal Cancer | Added sugars/SSBs | Mixed findings | Arthur et al. (2021) [96] No significant associations with SSB (HR = 1.08, 95% CI: [0.73–1.59], p = 0.453), SCB (HR = 1.21, 95% CI: [0.82–1.77], p = 0.361), or fruit juice (HR = 1.08, 95% CI: [0.73–1.59], p = 0.864). |
| McCullough et al. (2022) [98] Increased risk with SSB intake (HR: 1.07; 95% CI: [1.00–1.15]; p = 0.043). | |||
| Hodge et al. (2018) [99] (OR = 1.17, 95% CI: [0.79–2.19], p = 0.12/0.06). | |||
| Leung et al. (2021) [131] No association with sugary drink intake in men (HR = 0.84; 95% CI: [0.70–1.02]; p = 0.22), but an increased risk among women (HR = 1.20; 95% CI: [0.96–1.50], p = 0.04). | |||
| Hur et al. (2021) [127] Increased early onset risk of SSB ≥ 2 servings/day in women (RR = 2.18; 95% CI: [1.10–4.35], p = 0.02). | |||
| Yuan et al. (2022) [125] Increased incidence and mortality with SSB (HR per 1-serving/d increment = 1.18; 95% CI: [1.03, 1.34]; p = 0.02; HR: 1.39; 95% CI: [1.13, 1.72]; p = 0.002 respectively) and fructose consumption (HRs per 25-g/d increment =1.18; 95% CI: [1.03–1.35]; and 1.42; 95% CI: [1.12–1.79], respectively). | |||
| Total sugars and others | No association | Debras et al. (2020) [100] Decreased risk with total sugar intake (HR = 0.46, 95% CI: [0.24–0.88], p = 0.03). | |
| Tasevska et al. (2012) [119] No association with any sugar type. | |||
| Bristol et al. (1985) [123] Increased risk with higher intake of sugars depleted in fiber (RR = 3.6, 95% CI: [1.2–10.9], p < 0.05). No association with natural sugars, alcohol, or dietary fiber intake. | |||
| Kanehara et al. (2024) [121] No association with total sugar (HR = 0.91; 95% CI: [0.73–1.13]; p = 0.47). or fructose intake (HR = 0.92; 95% CI: [0.74–1.13], p = 0.32) in men. No association with total sugar (HR= 1.17; 95% CI: [0.90–1.52], p = 0.47), or fructose intake (HR= 1.14; 95% CI: [0.89–1.46], p = 0.48) in women. | |||
| Joh et al. (2021) [126] Increased risk of adenoma in adolescence with total fructose, but not serrated lesions (OR = 1.12; 95% CI: [0.96–1.30], p > 0.05 for proximal, OR = 1.24; 95% CI: [1.05–1.47], p > 0.05 for distal, and OR = 1.43; 95% CI: [1.10–1.86], p > 0.05 for rectal adenoma) and SSB intake (OR = 1.11; 95% CI: [1.02–1.20], p > 0.05 for total adenoma and OR = 1.30; 95% CI: [1.08–1.55], p > 0.05 for rectal adenoma). No associated risk in adults with sugar and SSB intake. | |||
| Kabat et al. (2008) [120] No association for total carbohydrate (HR = 0.99, 95% CI: 0.82–1.19, p = 0.92), glycemic index (HR = 0.97, 95% CI: 0.80–1.18, p = 0.76), and glycemic load (HR = 1.04, 95% CI: 0.86–1.27, p = 0.68). | |||
| Kanehara et al. (2023) [122] No associations for total sugar (HR = 1.04, 95% CI: 0.80–1.36 in men; HR = 1.05, 95% CI: 0.74–1.50 in women), free sugar (HR = 0.99, 95% CI: 0.75–1.30 in men; HR = 1.06, 95% CI: 0.74–1.53 in women), and fructose (HR = 1.08, 95% CI: 0.82–1.41 in men; HR = 1.04, 95% CI: 0.72–1.49 in women). | |||
| Colon cancer | Total sugars/Naturally occurring sugars | Mixed findings | Laguna et al. (2021) [134] Increased risk with total liquid sugar intake (HR = 1.08; 95% CI: [1.03–1.13]; p = 0.004), liquid glucose (HR = 1.19; 95% CI: [1.07–1.31]; p = 0.001), liquid fructose (HR = 1.14; 95% CI: [1.05–1.23]; p = 0.013), and fruit juice fructose (HR = 1.39; 95% CI: [1.10–1.74]; p = 0.035). No association with total solid sugar, solid glucose, solid fructose, or fructose from fruits. Increased all-cause mortality with table sugar intake (HR = 1.07; 95% CI: [1.00–1.14]; p not stated). |
| McCullough et al. (2003) [124] No significant association between total fruit and colon cancer risk (N/A) Women with very low fruit intake showed increased colon cancer risk (RR = 1.86; 95% CI: [1.18–2.94], p = 0.06) No association with fruit intake and colon cancer risk (RR = 1.18; 95% CI: [0.86–1.63], p > 0.05) | |||
| Kanehara et al. 2024 [121] Increased risk with fruit juice (HR = 0.79; 95% CI: [0.64–0.97], p = 0.02) No significant association for with total sugar (HR = 1.11; 95% CI: [0.88–1.39], p = 0.67), total fructose (HR = 1.00; 95% CI: [0.80–1.25], p = 0.92), glucose (HR = 1.02; 95% CI: [0.82–1.27], p = 0.73), Fructose (HR = 1.04; 95% CI: [0.83–1.30], p = 0.78). SSB (HR = 0.99; 95% CI: [0.80–1.23], p = 0.93), Sucrose (HR = 1.03; 95%CI: [0.83–1.28], p = 0.99), and whole fruits (HR = 1.13; 95% CI: [0.85–1.49], p = 0.45) intake. | |||
| Added sugars/SSBs | Increased risk | Fuchs et al. (2014) [135] High SSB intake associated with increased risk of recurrence or death stage III patients, (HR = 1.67, 95% CI: [1.04–2.68], p = 0.02) | |
| Leung et al. (2021) [131] No association with sugary drink intake among men (HR = 0.80; 95% CI: [0.63–1.02]; p = 0.11), but an increased risk among women with higher sugary drink intake (HR = 1.36; 95% CI: [1.03–1.78], p = 0.04). | |||
| Liver Cancer | Added sugars/SSBs | Mixed findings | Tasevska et al. (2012) [119] Decreased risk with added fructose intake (HR = 0.43; 95% CI: [0.22–0.86]; p = 0.02). |
| Jones et al. (2022) [138] No associations for SSB in non-diabetic. Increased risk in the initial follow-up period for SSB intake in non-diabetic (HR = 1.18, 95% CI: [1.03–1.35], p < 0.05), and diabetic (HR = 1.12, 95% CI: [1.01–1.24], p < 0.05) patients. | |||
| Zhao et al. (2023) [139] Sugar-sweetened beverage daily intake associated with significantly higher liver cancer incidence (HR = 1.85; 95% CI: 1.16–2.96; p = 0.01) in postmenopausal women | |||
| Glycemic load and total sugar | No association | Fedirko et al. (2013) [132] No significant associations for glycemic index (HR = 1.08, 95% CI: [0.65–1.80], p < 0,05) or glycemic load (HR = 0.87, 95% CI: [0.32–2.35], p < 0.05). Increase risk with total sugar intake (HR = 1.88, 95% CI: [1.16–3.03], p = 0.008). | |
| Lagiou et al. (2009) [140] No associations for glycaemic load (OR = 1.08, 95% CI: [0.93–1.25], p = 0.11) | |||
| Biliary Tract Cancer | Glycemic load and total sugar | No association | Fedirko et al. (2013) [132] No associations for glycemic index (HR = 1.05, 95% CI: [0.73–1.52]), p < 0.05), glycemic load (HR = 0.89, 95% CI: [0.50–1.56], p < 0.05), or total sugar (HR = 0.78, 95% CI: [0.52–1.18], p = 0.472). |
| Pancreatic Cancer | Added sugars/SSBs | Mixed findings | McCullough et al. (2022) [98] Increased risk with SSB intake (HR: 1.17; 95% CI: [1.02–1.35]; p = 0.025). |
| Schernhammer et al. (2005) [150] Increased risk with SSB intake in women consuming ≥3 servings/week (RR = 1.57; 95% CI: 1.00–2.46; p for trend = 0.05). No association in men (RR = 0.93; 95% CI: 0.65–1.34; p for trend = 0.70). | |||
| Tasevska et al. (2012) [119] Decreased risk with added sucrose intake (HR = 0.63; 95% CI: [0.42–0.94]; p = 0.03). | |||
| Larsson et al. (2006) [147] Increased risk with soft drink intake (HR = 2.30, 95% CI: [1.35–3.92], p = 0.006) No significant associations for sweetened fruit soups/stewed fruits (HR = 1.46, 95% CI: [0.89–2.40], p = 0.11), jam/marmalade (HR = 0.98, 95% CI: [0.57–1.70], p = 0.79), and sweets intake (HR = 0.96, 95% CI: [0.58–1.59], p = 0.89). | |||
| Individual, and naturally occurring sugars | Mixed findings | Simon et al. (2010) [146] No association sucrose (OR = 1.30, 95% CI: [0.89–1.89], p = 0.25), fructose (OR = 0.79, 95% CI: [0.54–1.17], p = 0.20), glycemic load (OR = 1.08, 95% CI: [0.93–1.25], p = 0.11 and OR = 0.80, 95% CI: [0.55–1.15], p = 0.31), and glycemic index (OR = 1.13, 95% CI: [0.78–1.63], p = 0.94) | |
| Michaud et al. (2002) [148] No associations for glycemic load (RR = 1.53, 95% CI: [0.96–2.45], p = 0.14), glycemic index (RR = 1.16, 95% CI: [0.69–1.97], p = 0.53), sucrose (RR = 1.34, 95% CI: [0.82–2.17], p = 0.17), and fructose intake (RR = 1.57, 95% CI: [0.95–2.57], p = 0.07). | |||
| Nöthlings et al. (2007) [149] Increased cancer risk with fructose (RR = 1.35, 95% CI: [1.02–1.80], p = 0.046), and fruit intake (RR = 1.42, 95% CI: [1.05–1.93], p = 0.03). No significant associations for total sugars (RR = 1.28, 95% CI: [0.95–1.73], p = 0.09), fruit juices (RR = 1.08, 95% CI: [0.83–1.41], p = 0.56), non-diet sodas (RR = 1.07, 95% CI: [0.82–1.40], p = 0.54), glycemic load (RR = 1.10, 95% CI: [0.80–1.52], p = 0.65), and sucrose (RR = 1.23, 95% CI: [0.91–1.65], p = 0.21). | |||
| Jiao et al. (2009) [151] Increased risk with free fructose (RR = 1.29, 95% CI: [1.04–1.59], p = 0.004), free glucose (RR = 1.35, 95% CI: [1.10–1.67], p-trend = 0.005). no associations with sucrose (RR = 0.95, 95% CI: [0.78–1.16], p = 0.68), lactose (RR = 0.89, 95% CI: [0.73–1.09], p = 0.22), or maltose (RR = 1.07, 95% CI: [0.88–1.29], p = 0.45). | |||
| Stolzenberg-Solomon et al. (2002) [143] No associations with fruits and berries (HR = 0.85, 95% CI: [0.53–1.35], p = 0.52). | |||
| Gapstur et al. (2000) [145] Increased risk with glycemic load in (RR = 2.39, 95% CI: [1.20–4.79], p = 0.02), but not in women (RR = 1.68, 95% CI: [0.57–4.89], p = 0.43). | |||
| Hematologic Cancers | Added sugars/SSBs | Mixed findings | McCullough et al. (2022) [98] No significant association with SSB intake for leukemia (HR: 0.96; 95% CI: [0.86–1.06]; p = 0.969) or multiple myeloma (HR: 0.96; 95% CI: [0.83–1.11]; p = 0.837). Increased risk for non-Hodgkin lymphoma (HR: 1.20; 95% CI: [1.07–1.34]; p = 0.004). |
| Tasevska et al. (2012) [119] Increased risk with added fructose intake (HR = 1.53; 95% CI: [0.98–2.38]; p = 0.03). | |||
| Schernhammer et al. (2012) [157] Increased risk of non-Hodgkin lymphoma with soda consumption (RR = 1.66, 95% CI: [1.10–2.51], p = 0.03) in men, but not in women (RR = 1.01, 95% CI: [0.63–1.62], p = 0.59). No associations for leukaemia with soda consumption in men (RR = 0.92, 95% CI: [0.42–2.02], p = 0.61), and women (RR = 1.39, 95% CI: [0.47–4.07], p = 0.21), No associations for multiple myeloma with soda consumption in men (RR = 1.76, 95% CI: [0.77–4.03], p = 0.37), and women (RR = 1.07, 95% CI: [0.36–3.16], p = 0.58). | |||
| Larynx/oral cavity/pharynx | Added sugars/SSBs | No or decreased association | McCullough et al. (2022) [98] No significant association with SSB intake (HR: 1.04; 95% CI: [0.88–1.24]; p = 0.592). |
| Tasevska et al. (2012) [119] Decreased risk with added sucrose intake (HR = 0.66; 95% CI: [0.50–0.88]; p = 0.003). | |||
| Melanoma/Skin Cancer | Added sugars/SSBs | No association | McCullough et al. (2022) [98] No significant association with SSB intake (HR: 1.12; 95% CI: [0.96–1.31]; p = 0.247). |
| Gastric Cancer | Added sugars/SSBs | Mixed findings | McCullough et al. (2022) [98] No significant association with SSB intake (HR: 1.08; 95% CI: [0.93–1.26]; p = 0.108). |
| Hodge et al. (2018) [99] Increased risk with SSB intake (HR = 1.24, 95% CI: [0.77–1.99], p = 0.02/0.37). | |||
| La Vecchia et al. (1998) [159] Increased risk with increasing numbers of spoonful sugar: 1–2 spoons (OR = 1.19, 95% CI: [0.92–1.54], p = 0.001), 3–4 spoons (OR = 1.42, 95% CI: [1.05–1.91], p = 0.001), and 5 spoons (OR = 2.07, 95% CI: [1.47–2.92], p = 0.001). | |||
| Cornée et al. (1995) [160] Increased risk with increased intake of cakes and pastries (OR = 2.96) | |||
| Khairan et al. (2023) [158] No association with overall gastric cancer risk (HR: 0.98; 95% CI: [0.82–1.17], p = 0.48) | |||
| Kidney Cancer | Added sugars/SSBs | Mixed findings (mostly no association) | Leung et al. (2021) [131] No association with sugary drinks intake (HR = 1.02, 95% CI: [0.96–1.08], p = 0.51). |
| Hodge et al. (2018) [99] No association with SSB intake (HR = 1.32, 95% CI: [0.79–2.19], p = 0.06/0.12). | |||
| McCullough et al. (2022) [98] Increased risk with SSB intake (HR: 1.14; 95% CI: [1.00–1.31]; p = 0.003). | |||
| Urinary Tract (Bladder/Urothelial) Cancer | Added sugars/SSBs | Mixed findings | Pou et al. (2014) [168] Increased risk with medium adherence to high-sugar drinks pattern (OR = 2.55, 95% CI: [1.28–5.07], p = 0.008), but not with high adherence (OR = 0.72, 95% CI: [0.60–0.85], p < 0.001). |
| Leung et al. (2021) [131] Increased risk with sugary drinks in women after excluding cases diagnosed within the first three years (HR= 1.11 [1.01–1.22]). | |||
| Ros et al. (2011) [171] Weak positive association with urothelial carcinoma per 100 mL/day increase in soft drink intake (HR = 1.06, 95% CI: [1.01–1.12]). | |||
| Michaud et al. (2000) [172] No significant association between soda consumption and bladder cancer risk (HR = 0.99, 95% CI: [0.90–1.08]). | |||
| Gall Bladder Cancer | Added sugars/SSBs | No association | McCullough et al. (2022) [98] No significant association with SSB intake (HR: 1.10; 95% CI: [0.84–1.43]; p = 0.099). |
| Individual sugar | Increased risk | Tasevska et al. (2012) [119] Increased risk with fructose intake (HR = 1.70; 95% CI: [1.00–2.90]; p = 0.06). | |
| Small intestine Cancer | Added sugars/SSBs | No association | McCullough et al. (2022) [98] No significant association with SSB intake (HR: 1.25; 95% CI: [0.83–1.88]; p = 0.645). |
| Individual sugar | Increased risk | Tasevska et al. (2012) [119] Increased risk with fructose intake (HR = 2.10; 95% CI: [1.06–4.16]; p = 0.05). | |
| Glioma/Brain Cancer | Added sugars/SSBs | No association | Dubrow et al. (2012) [173] No association with soda intake and glioma risk (HR = 0.82, 95% CI: [0.67–1.01], p = 0.06). |
| McCullough et al. (2022) [98] No significant association with SSB intake (HR: 0.96; 95% CI: [0.84–1.11]; p = 0.714). | |||
| Esophageal Cancer | Added sugars/SSBs | Mixed findings (mostly no association) | McCullough et al. (2022) [98] No significant association with SSB intake (HR: 0.87; 95% CI: [0.75–1.01]; p = 0.082). |
| Tasevska et al. (2012) [119] Increased risk with added sugar intake (HR = 1.81; 95% CI: [1.16–2.84]; p = 0.008). | |||
| Mayne et al. (2006) [170] No association between soft drink consumption and oesophageal adenocarcinoma (OR = 1.04, 95% CI: [0.70–1.54], p = 0.84). | |||
| Ibiebele et al. (2012) [169] No association between CSD intake and risk of EAC (OR = 0.94, 95% CI: [0.53–1.66], p = 0.85), EJAC (OR = 1.07, 95% CI: [0.67–1.73], p = 0.89). Inverse association with CC (OR = 0.40, 95% CI: [0.20–0.78], p = 0.04). | |||
| Gall Bladder Cancer | Added sugars/SSBs | Mixed findings | Leung et al. (2021) [131] Increased risk with sugary drink intake (HR = 1.11, 95% CI: [1.01–1.22], p = 0.03). |
| McCullough et al. (2022) [98] No significant association with SSB intake (HR: 1.11; 95% CI: [0.97–1.27]; p = 0.161). | |||
| Lung Cancer | Added sugars/SSBs | Mixed findings | McCullough et al. (2022) [98] Decreased risk with SSB intake (HR: 0.92; 95% CI: [0.88–0.96]; p < 0.001). |
| De Stefani et al. (1998) [182] No association between sugary beverage intake and lung cancer risk (OR = 1.09, 95% CI: [0.78–1.53], p = 0.61). | |||
| Total sugar intake | No association | Debras et al. (2020) [100] No association with total sugar intake (HR = 1.00, 95% CI: [0.48–2.06], p = 0.9). | |
| Individual sugar | Decreased risk | Tasevska et al. (2012) [119] Decreased risk with fructose intake (HR = 0.87; 95% CI: [0.75–1.01]; p = 0.03). | |
| Naturally occurring sugars | Decreased risk | Luqman et al. (2014) [178] Decreased risk with juice intake (OR = 0.3, 95% CI: [0.3–0.4], p < 0.0001), fruit intake (OR = 0.7, 95% CI: [0.5–0.9], p = 0.0135), and milk intake (OR = 0.6, 95% CI: [0.5–0.8], p < 0.0001 | |
| Prostate Cancer | Added sugars/SSBs | Mixed findings (mostly no association) | McCullough et al. (2022) [98] No significant association with SSB intake (HR: 1.01; 95% CI: [0.93–1.09]; p = 0.474). |
| Drake et al. (2012) [185] No associations for sugar-sweetened beverages (HR = 1.13, 95% CI: [0.92–1.38], p = 0.22), cakes and biscuits (HR = 1.21, 95% CI: [0.94–1.56], p = 0.23), sweets and sugar (HR = 0.93, 95% CI: [0.73–1.19], p = 0.63), or fruit juices (HR = 0.99, 95% CI: [0.81–1.22], p = 0.62). | |||
| Trudeau et al. (2020) [183] Increased risk with sugary drink intake (OR = 1.35, 95% CI: [1.10–1.66], p = 0.002). | |||
| Chazelas et al. (2019) [184] No association with sugary drink intake (HR = 1.10, 95% CI: [0.92–1.31], p = 0.30). | |||
| Makarem et al. (2018) [181] No significant association with sugary foods (HR = 1.00, 95% CI: [0.62–1.62], p > 0.05) or sugary drinks (HR = 1.36, 95% CI: [0.88–2.09], p > 0.05). | |||
| Miles et al. (2018) [179] Increased risk with SSB intake (HR = 1.21, 95% CI: [1.06–1.39], p < 0.01); no significant association with fruit juice intake (HR = 1.07, 95% CI: [0.94–1.22], p > 0.05). | |||
| Individual sugar | No association | Drake et al. (2012) [185] No association for monosaccharides (HR = 1.18, 95% CI: [0.92–1.52], p = 0.59) and sucrose (HR = 0.90, 95% CI: [0.71–1.15], p = 0.83). | |
| Total sugar | Mixed findings | Liu et al. (2021) [186] Increased PSA concentration (biomarker) with increased sugar intake by 1 g (β = 0.003 ng/mL, 95% CI: [0.001–0.005], p = 0.002). | |
| Debras et al. (2020) [100] No association with total sugar intake (HR = 1.04, 95% CI: [0.66–1.64], p = 0.8). |
| Study | Model/System | Sugar Exposure | Key Findings | Limitations/Critique |
|---|---|---|---|---|
| Cui et al. (2023) [187] | CT26, MC38, SW620, SVEC4-10, HUVEC | Fructose, glucose | 1—Fructose promoted angiogenesis by activating the Akt/Src pathway, enhancing VEGF expression via ROS-HIF1α, and increasing ATP through Glut5 in endothelial cells 2—Fructose also elevated tumor growth and microvascular density in CT26, MC38, and Panc02 models | Lack of hormonal context (insulin, IGF-1, cytokines) |
| Non-physiological in vitro conditions | ||||
| Glucose deprivation not reflective of in vivo circulation | ||||
| Absence of a fully supplemented control medium | ||||
| Potential misinterpretation of fructose effects due to energy rescue; use of dialysed FBS | ||||
| Unclear GLUT5 specificity due to compensatory uptake pathways | ||||
| Healy et al. (2015) [193] | C57BL/6N mice treated with DEN | - Sucrose and fructose - Specific diets (NC, WD-L, WD-C, KD) | 1—Sugar increases liver tumor burden independently of obesity/insulin resistance 2—Tumor burden correlated with postprandial insulin, liver IL-6, and liver fat 3—High sugar intake suppressed apoptosis 4—Low sugar diets showed minimal tumor burden. | Tumor promotion may reflect interaction with DEN toxicity rather than dietary sugar alone |
| The fructose diet (FD) contained far exceeding typical human dietary patterns | ||||
| Absence of true control for sugar media | ||||
| Matbolic pathway interactions | ||||
| Low statistical Power for some subgroups | ||||
| Stamp et al. (1993) [195] | Female CF1 (outbred) and C57BL/6J (inbred) mice, treated with Azoxymethane (AOM) | Sucrose, fructose, glucose | Increased proliferation and aberrant crypt foci | No comparison to normal cells and unclear specificity |
| Non-physiological dosing-sugar boluses were extremely high, not reflective of normal human intake | ||||
| Short-term exposure-acute gavage model does not mimic chronic dietary patterns | ||||
| No sucrose-only group without AOM-cannot isolate whether sugar itself induces pre-neoplastic changes | ||||
| Endpoints were ACF, not actual tumors | ||||
| ACF are early markers, not definitive evidence of cancer | ||||
| Lack of dietary complexity (sugars were given without fiber or fat, unlike real diets) | ||||
| Increased mitosis alone is not sufficient to infer cancer promotion | ||||
| Jiang et al. (2016) [197] | MTV-PyMT transgenic mice | Sucrose-enriched diet vs. starch-based diet controls | 1—Mice fed high-sucrose diets developed larger and more numerous mammary tumors compared with controls. 2—Sucrose (specifically the fructose component) stimulated 12-lipoxygenase (12-LOX) activity, elevating 12-HETE, a lipid mediator linked to tumor growth and lung metastasis. | Genetically Predisposed Background Non-Physiological Diet Mechanistic Overstatement Failure to Control for Caloric Excess Translational Limitations |
| Wang et al. (2009) [192] | APC^Min mice | High sucrose diet vs. corn starch | 1—Increased tumorigenesis; insulin/IGF-1 pathway implicated 2—More tumors in the proximal small intestine and higher colon adenoma incidence 3—Sucrose-fed mice showed increased colonic epithelial cell proliferation (Increased Ki67 index, Increased PCNA expression) and reduced apoptosis (Decreased TUNEL-positive cells) 4—Sucrose intake was associated with higher serum glucose, insulin, and hepatic IGF-I mRNA expression, supporting a growth-promoting endocrine environment | Results are confounded by fat/energy, sulindac use, and no protein validation |
| Exaggerated sucrose exposure | ||||
| Apoptosis markers not comprehensive—no use of molecular apoptosis | ||||
| No isocaloric macronutrient diversity | ||||
| Goncalves et al. (2019) [196] | APC^Min mice | High-fructose corn syrup (HFCS) | 1—HFCS promoted growth of pre-existing tumors without causing obesity or metabolic syndrome. 2—Tumors showed increased glycolysis and fructose metabolism 3—Fructose “directly feeds” tumor metabolism and accelerates progression. | Mouse Model Bias Cancer-cell specific metabolic dependency Non-Physiological Sugar Exposure Dose Translation Problem No Causation for Tumor Initiation Oversimplification of Metabolism In Dietary fructose intake are incomparable to direct in vivo exposure levels |
| Hei & Sudilovsky (1985) [198] | Rat model of treated with (DEN) | High-sucrose diet vs. control diets with starch/glucose | High-sucrose diet increased the number of enzyme-altered foci (precancerous lesions) in the liver of DEN-treated rats | Chemical Initiation Required Outdated Methodology Unrealistic Dietary Composition Species-Specific Effects No Mechanistic Clarity Historical Context |
| Jiang et al. (2016) [197] | MMTV-neu, 4T1, MDA-MB-231 xenografts) | Diets enriched in sucrose/fructose at levels comparable to Western diets | Increased mammary tumor growth and lung metastasis; elevated 12-LOX expression and 12-HETE production, specifically linked to fructose intake | Genetically Predisposed Background Non-Physiological Diet Lack of immune-modulation data Translational Limitations |
| Chang et al. (2024) [200] | Drosophila Ras/Src tumor model | High-sugar diet (HDS) | DS induced PEPCK1 upregulation; knockdown reduced tumor growth, metastasis signals (Wnt/TOR), and improved survival | Invertebrate model Extreme sugar intake Reflects tumor adaptation, not dietary causation Translational Limitations |
| Myth | Scientific Refutations |
|---|---|
| Conceptual & Mechanistic Considerations | |
| Dietary sugar is the same as glucose in the body. | Dietary sugars include a range of molecules (such as sucrose (glucose + fructose), lactose, and fructose) that must first be digested and metabolized. The glucose circulating in the bloodstream comes from multiple sources: dietary carbohydrates, glycogen breakdown, and gluconeogenesis from non-carbohydrate sources. Glucose is present in the blood and its levels are maintained independently of dietary sugar intake. |
| Glucose fuels cancer cell growth, so more glucose means more cancer. | Cancer cells do take up more glucose than normal cells, but this does not mean that higher glucose availability accelerates their growth. Through the Warburg effect, glucose is metabolized inefficiently producing little ATP and instead supplying carbon for biosynthesis. This uptake reflects internal demands of already-malignant cells, not an external stimulus. Critically, increasing glucose levels within physiological limits does not enhance tumor growth, because cancer cell proliferation is driven by oncogenic signaling, not glucose abundance. |
| Reducing sugar intake limits glucose availability to cancer cells in glycolysis. | Blood glucose levels are tightly regulated by homeostatic mechanisms, including gluconeogenesis and glycogenolysis. Even when dietary sugar is eliminated, the body maintains normal glucose levels by synthesizing glucose from non-carbohydrate sources such as amino acids, lactate, and glycerol. As a result, cancer cells continue to access glucose for glycolysis regardless of dietary sugar intake. Restricting sugar in the diet does not deprive tumors of glucose. |
| Cancer cells depend entirely on glucose to grow, so limiting glucose will starve cancer cells. | Cancer cells exhibit metabolic plasticity and are not exclusively dependent on glucose. In addition to glycolytic substrates, tumors can utilize glutamine, fatty acids, lactate, and ketone bodies to support ATP production, redox balance, and biosynthesis. This flexibility allows cancer cells to adapt to variable nutrient environments and maintain proliferation even under glucose-limited conditions. |
| High blood glucose directly activates cancer growth pathways. | Hyperglycemia alone does not initiate oncogenesis. While elevated glucose can modulate signaling cascades (e.g., PI3K/Akt/mTOR), these are primarily activated by oncogenic mutations and hormonal dysregulation. Cancer progression requires persistent genetic and epigenetic alterations, not transient glucose elevations. |
| High sugar intake is directly linked to cancer development. | High sugar intake is linked with obesity, insulin resistance, and inflammation, and is thus indirectly linked to cancer pathways. |
| Epidemiological Considerations | |
| Sugar leads to cancer. | Epidemiological studies detect associations, not causations. Causation requires experimental and mechanistic evidence, which is lacking in this context. Thus, sugar intake alone has not been shown to directly initiate cancer. |
| Most epidemiological evidence shows a significant positive association between sugar intake and cancer progression and risk. | Most large-scale studies report no clear link between sugar intake and cancer. Although some evidence shows weak positive associations (e.g., with colorectal or endometrial cancer), others show no or inverse association (e.g., with lung cancer). |
| There are some epidemiological studies showing a significant association between sugar intake and cancer risk and progression. | Some studies do report significant positive associations, but still suffer from methodological limitations that affect the reliability and accuracy of the findings (e.g., self-reporting, lack of long-term follow-up). |
Disclaimer/Publisher’s Note: The statements, opinions and data contained in all publications are solely those of the individual author(s) and contributor(s) and not of MDPI and/or the editor(s). MDPI and/or the editor(s) disclaim responsibility for any injury to people or property resulting from any ideas, methods, instructions or products referred to in the content. |
© 2026 by the authors. Licensee MDPI, Basel, Switzerland. This article is an open access article distributed under the terms and conditions of the Creative Commons Attribution (CC BY) license.
Share and Cite
Khaled, K.; Jardaly, H.; Oh, B. Revisiting the Warburg-Based “Sugar Feeds Cancer” Hypothesis: A Critical Appraisal of Epidemiological, Experimental and Mechanistic Evidence. Onco 2026, 6, 5. https://doi.org/10.3390/onco6010005
Khaled K, Jardaly H, Oh B. Revisiting the Warburg-Based “Sugar Feeds Cancer” Hypothesis: A Critical Appraisal of Epidemiological, Experimental and Mechanistic Evidence. Onco. 2026; 6(1):5. https://doi.org/10.3390/onco6010005
Chicago/Turabian StyleKhaled, Karim, Hala Jardaly, and Byeongsang Oh. 2026. "Revisiting the Warburg-Based “Sugar Feeds Cancer” Hypothesis: A Critical Appraisal of Epidemiological, Experimental and Mechanistic Evidence" Onco 6, no. 1: 5. https://doi.org/10.3390/onco6010005
APA StyleKhaled, K., Jardaly, H., & Oh, B. (2026). Revisiting the Warburg-Based “Sugar Feeds Cancer” Hypothesis: A Critical Appraisal of Epidemiological, Experimental and Mechanistic Evidence. Onco, 6(1), 5. https://doi.org/10.3390/onco6010005

