Soluble JAM-C Ectodomain Serves as the Niche for Adipose-Derived Stromal/Stem Cells
Abstract
1. Introduction
2. Materials and Methods
2.1. Antibodies
2.2. Isolation and Culture of ADSC
2.3. Genome Editing
2.4. RNA Extraction and RT-PCR
2.5. Immunoprecipitation and Western Blot
2.6. Fluorescence Immunohistochemistry
2.7. Flow Cytometry
2.8. Cell Adhesion Assay
2.9. Cell Proliferation Assay
2.10. Statistical Analysis
3. Results
3.1. JAM-B and JAM-C Are Expressed on Cell Surfaces in Mouse ADSCs
3.2. JAM-C Is Broadly Observed in Mouse Adipose Interstitial Tissues
3.3. JAM-C Is Accumulated in the Adipose Tissue as a Soluble Form
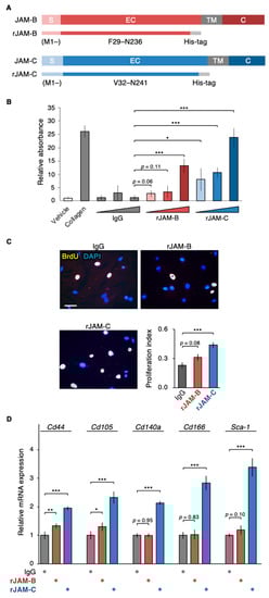
3.4. sJAM-C Acts as the Niche for ADSCs
3.5. The sJAM-C/JAM-B Complex Contributes to Maintaining ADSCs
4. Discussion
5. Conclusions
Author Contributions
Funding
Institutional Review Board Statement
Informed Consent Statement
Data Availability Statement
Acknowledgments
Conflicts of Interest
References
- Friedenstein, A.J.; Piatetzky-Shapiro, I.I.; Petrakova, K.V. Osteogenesis in transplants of bone marrow cells. J. Embryol. Exp. Morphol. 1966, 16, 381–390. [Google Scholar]
- Sacchetti, B.; Funari, A.; Michienzi, S.; Di Cesare, S.; Piersanti, S.; Saggio, I.; Tagliafico, E.; Ferrari, S.; Robey, P.G.; Riminucci, M.; et al. Self-renewing osteoprogenitors in bone marrow sinusoids can organize a hematopoietic microenvironment. Cell 2007, 131, 324–336. [Google Scholar] [CrossRef]
- Crisan, M.; Yap, S.; Casteilla, L.; Chen, C.-W.; Corselli, M.; Park, T.S.; Andriolo, G.; Sun, B.; Zheng, B.; Zhang, L.; et al. A perivascular origin for mesenchymal stem cells in multiple human organs. Cell Stem Cell 2008, 3, 301–313. [Google Scholar] [CrossRef]
- Uccelli, A.; Moretta, L.; Pistoia, V. Mesenchymal stem cells in health and disease. Nat. Rev. Immunol. 2008, 8, 726–736. [Google Scholar] [CrossRef]
- Horwitz, E.M.; Dominici, M. How do mesenchymal stromal cells exert their therapeutic benefit? Cytotherapy 2008, 10, 771–774. [Google Scholar] [CrossRef] [PubMed]
- Ankrum, J.A.; Ong, J.F.; Karp, J.M. Mesenchymal stem cells: Immune evasive, not immune privileged. Nat. Biotechnol. 2014, 32, 252–260. [Google Scholar] [CrossRef] [PubMed]
- Chan, J.K.Y.; Lam, P.Y.P. Human mesenchymal stem cells and their paracrine factors for the treatment of brain tumors. Cancer Gene Ther. 2013, 20, 539–543. [Google Scholar] [CrossRef] [PubMed]
- Le Blanc, K.; Mougiakakos, D. Multipotent mesenchymal stromal cells and the innate immune system. Nat. Rev. Immunol. 2012, 12, 383–396. [Google Scholar] [CrossRef]
- Trounson, A.; McDonald, C. Stem Cell Therapies in Clinical Trials: Progress and Challenges. Cell Stem Cell 2015, 17, 11–22. [Google Scholar] [CrossRef] [PubMed]
- Martin, I.; Galipeau, J.; Kessler, C.; Le Blanc, K.; Dazzi, F. Challenges for mesenchymal stromal cell therapies. Sci. Transl. Med. 2019, 11. [Google Scholar] [CrossRef] [PubMed]
- Yoshimura, K.; Shigeura, T.; Matsumoto, D.; Sato, T.; Takaki, Y.; Aiba-Kojima, E.; Sato, K.; Inoue, K.; Nagase, T.; Koshima, I.; et al. Characterization of freshly isolated and cultured cells derived from the fatty and fluid portions of liposuction aspirates. J. Cell. Physiol. 2006, 208, 64–76. [Google Scholar] [CrossRef]
- Guimarães-Camboa, N.; Cattaneo, P.; Sun, Y.; Moore-Morris, T.; Gu, Y.; Dalton, N.D.; Rockenstein, E.; Masliah, E.; Peterson, K.L.; Stallcup, W.B.; et al. Pericytes of Multiple Organs Do Not Behave as Mesenchymal Stem Cells In Vivo. Cell Stem Cell 2017, 20, 345–359.e5. [Google Scholar] [CrossRef]
- Nagamatsu, G.; Ohmura, M.; Mizukami, T.; Hamaguchi, I.; Hirabayashi, S.; Yoshida, S.; Hata, Y.; Suda, T.; Ohbo, K. A CTX family cell adhesion molecule, JAM4, is expressed in stem cell and progenitor cell populations of both male germ cell and hematopoietic cell lineages. Mol. Cell. Biol. 2006, 26, 8498–8506. [Google Scholar] [CrossRef] [PubMed][Green Version]
- Sakaguchi, T.; Nishimoto, M.; Miyagi, S.; Iwama, A.; Morita, Y.; Iwamori, N.; Nakauchi, H.; Kiyonari, H.; Muramatsu, M.; Okuda, A. Putative “stemness” gene jam-B is not required for maintenance of stem cell state in embryonic, neural, or hematopoietic stem cells. Mol. Cell. Biol. 2006, 26, 6557–6570. [Google Scholar] [CrossRef]
- Sugano, Y.; Takeuchi, M.; Hirata, A.; Matsushita, H.; Kitamura, T.; Tanaka, M.; Miyajima, A. Junctional adhesion molecule-A, JAM-A, is a novel cell-surface marker for long-term repopulating hematopoietic stem cells. Blood 2008, 111, 1167–1172. [Google Scholar] [CrossRef] [PubMed]
- Arcangeli, M.-L.; Frontera, V.; Bardin, F.; Thomassin, J.; Chetaille, B.; Adams, S.; Adams, R.H.; Aurrand-Lions, M. The Junctional Adhesion Molecule-B regulates JAM-C-dependent melanoma cell metastasis. FEBS Lett. 2012, 586, 4046–4051. [Google Scholar] [CrossRef] [PubMed]
- Stelzer, S.; Worlitzer, M.M.A.; Bahnassawy, L.; Hemmer, K.; Rugani, K.; Werthschulte, I.; Schön, A.-L.; Brinkmann, B.F.; Bunk, E.C.; Palm, T.; et al. JAM-C is an apical surface marker for neural stem cells. Stem Cells Dev. 2012, 21, 757–766. [Google Scholar] [CrossRef]
- Praetor, A.; McBride, J.M.; Chiu, H.; Rangell, L.; Cabote, L.; Lee, W.P.; Cupp, J.; Danilenko, D.M.; Fong, S. Genetic deletion of JAM-C reveals a role in myeloid progenitor generation. Blood 2009, 113, 1919–1928. [Google Scholar] [CrossRef][Green Version]
- Gliki, G.; Ebnet, K.; Aurrand-Lions, M.; Imhof, B.A.; Adams, R.H. Spermatid differentiation requires the assembly of a cell polarity complex downstream of junctional adhesion molecule-C. Nature 2004, 431, 320–324. [Google Scholar] [CrossRef]
- Cartier-Michaud, A.; Bailly, A.-L.; Betzi, S.; Shi, X.; Lissitzky, J.-C.; Zarubica, A.; Sergé, A.; Roche, P.; Lugari, A.; Hamon, V.; et al. Genetic, structural, and chemical insights into the dual function of GRASP55 in germ cell Golgi remodeling and JAM-C polarized localization during spermatogenesis. PLoS Genet. 2017, 13, e1006803. [Google Scholar] [CrossRef]
- Arcangeli, M.-L.; Bardin, F.; Frontera, V.; Bidaut, G.; Obrados, E.; Adams, R.H.; Chabannon, C.; Aurrand-Lions, M. Function of Jam-B/Jam-C interaction in homing and mobilization of human and mouse hematopoietic stem and progenitor cells. Stem Cells 2014, 32, 1043–1054. [Google Scholar] [CrossRef] [PubMed]
- Kobayashi, I.; Kobayashi-Sun, J.; Kim, A.D.; Pouget, C.; Fujita, N.; Suda, T.; Traver, D. Jam1a-Jam2a interactions regulate haematopoietic stem cell fate through Notch signalling. Nature 2014, 512, 319–323. [Google Scholar] [CrossRef] [PubMed]
- Sanjana, N.E.; Shalem, O.; Zhang, F. Improved vectors and genome-wide libraries for CRISPR screening. Nat. Methods 2014, 11, 783–784. [Google Scholar] [CrossRef] [PubMed]
- El Agha, E.; Kramann, R.; Schneider, R.K.; Li, X.; Seeger, W.; Humphreys, B.D.; Bellusci, S. Mesenchymal Stem Cells in Fibrotic Disease. Cell Stem Cell 2017, 21, 166–177. [Google Scholar] [CrossRef]
- Macarak, E.J.; Howard, P.S.; Lally, E.T. Production and characterization of a monoclonal antibody to human type III collagen. J. Histochem. Cytochem. 1986, 34, 1003–1011. [Google Scholar] [CrossRef]
- Koenen, R.R.; Pruessmeyer, J.; Soehnlein, O.; Fraemohs, L.; Zernecke, A.; Schwarz, N.; Reiss, K.; Sarabi, A.; Lindbom, L.; Hackeng, T.M.; et al. Regulated release and functional modulation of junctional adhesion molecule A by disintegrin metalloproteinases. Blood 2009, 113, 4799–4809. [Google Scholar] [CrossRef] [PubMed]
- Rabquer, B.J.; Amin, M.A.; Teegala, N.; Shaheen, M.K.; Tsou, P.-S.; Ruth, J.H.; Lesch, C.A.; Imhof, B.A.; Koch, A.E. Junctional adhesion molecule-C is a soluble mediator of angiogenesis. J. Immunol. 2010, 185, 1777–1785. [Google Scholar] [CrossRef]
- Houri, N.; Huang, K.-C.; Nalbantoglu, J. The Coxsackievirus and Adenovirus Receptor (CAR) undergoes ectodomain shedding and regulated intramembrane proteolysis (RIP). PLoS ONE 2013, 8, e73296. [Google Scholar] [CrossRef]
- Powell, G.T.; Wright, G.J. Jamb and jamc are essential for vertebrate myocyte fusion. PLoS Biol. 2011, 9, e1001216. [Google Scholar] [CrossRef] [PubMed]
- Satohisa, S.; Chiba, H.; Osanai, M.; Ohno, S.; Kojima, T.; Saito, T.; Sawada, N. Behavior of tight-junction, adherens-junction and cell polarity proteins during HNF-4alpha-induced epithelial polarization. Exp. Cell Res. 2005, 310, 66–78. [Google Scholar] [CrossRef] [PubMed]
- Polisetti, N.; Zenkel, M.; Menzel-Severing, J.; Kruse, F.E.; Schlötzer-Schrehardt, U. Cell Adhesion Molecules and Stem Cell-Niche-Interactions in the Limbal Stem Cell Niche. Stem Cells 2016, 34, 203–219. [Google Scholar] [CrossRef]
- White, J.; Werkmeister, J.A.; Ramshaw, J.A.; Birk, D.E. Organization of fibrillar collagen in the human and bovine cornea: Collagen types V and III. Connect. Tissue Res. 1997, 36, 165–174. [Google Scholar] [CrossRef] [PubMed]
- De Grandis, M.; Bardin, F.; Fauriat, C.; Zemmour, C.; El-Kaoutari, A.; Sergé, A.; Granjeaud, S.; Pouyet, L.; Montersino, C.; Chretien, A.-S.; et al. JAM-C Identifies Src Family Kinase-Activated Leukemia-Initiating Cells and Predicts Poor Prognosis in Acute Myeloid Leukemia. Cancer Res. 2017, 77, 6627–6640. [Google Scholar] [CrossRef]
- Garrido-Urbani, S.; Vonlaufen, A.; Stalin, J.; De Grandis, M.; Ropraz, P.; Jemelin, S.; Bardin, F.; Scheib, H.; Aurrand-Lions, M.; Imhof, B.A. Junctional adhesion molecule C (JAM-C) dimerization aids cancer cell migration and metastasis. Biochim. Biophys. Acta Mol. Cell Res. 2018, 1865, 638–649. [Google Scholar] [CrossRef] [PubMed]
- Zhang, Y.; Xia, F.; Liu, X.; Yu, Z.; Xie, L.; Liu, L.; Chen, C.; Jiang, H.; Hao, X.; He, X.; et al. JAM3 maintains leukemia-initiating cell self-renewal through LRP5/AKT/β-catenin/CCND1 signaling. J. Clin. Invest. 2018, 128, 1737–1751. [Google Scholar] [CrossRef] [PubMed]
- Scheiermann, C.; Colom, B.; Meda, P.; Patel, N.S.A.; Voisin, M.-B.; Marrelli, A.; Woodfin, A.; Pitzalis, C.; Thiemermann, C.; Aurrand-Lions, M.; et al. Junctional adhesion molecule-C mediates leukocyte infiltration in response to ischemia reperfusion injury. Arterioscler. Thromb. Vasc. Biol. 2009, 29, 1509–1515. [Google Scholar] [CrossRef]
- Langer, H.F.; Orlova, V.V.; Xie, C.; Kaul, S.; Schneider, D.; Lonsdorf, A.S.; Fahrleitner, M.; Choi, E.Y.; Dutoit, V.; Pellegrini, M.; et al. A novel function of junctional adhesion molecule-C in mediating melanoma cell metastasis. Cancer Res. 2011, 71, 4096–4105. [Google Scholar] [CrossRef] [PubMed]
- Lamagna, C.; Hodivala-Dilke, K.M.; Imhof, B.A.; Aurrand-Lions, M. Antibody against junctional adhesion molecule-C inhibits angiogenesis and tumor growth. Cancer Res. 2005, 65, 5703–5710. [Google Scholar] [CrossRef] [PubMed]
- Sugimoto, K.; Ichikawa-Tomikawa, N.; Kashiwagi, K.; Endo, C.; Tanaka, S.; Sawada, N.; Watabe, T.; Higashi, T.; Chiba, H. Cell adhesion signals regulate the nuclear receptor activity. Proc. Natl. Acad. Sci. USA 2019, 116, 24600–24609. [Google Scholar] [CrossRef]








| Antibody | Type | Host | IHC | IB | IP | FACS | Source |
|---|---|---|---|---|---|---|---|
| JAM-A | pAb | Rabbit | 1:1000 | Thermo Fisher Scientific (36-1700) | |||
| JAM-B | mAb | Rat | 1:100 | 1:2000 | 2 µg | R&D Systems (MAB988) | |
| JAM-C (N) | pAb | Goat | 1:200 | 1:1000 | R&D Systems (AF1213) | ||
| JAM-C (C) | pAb | Rabbit | 1:200 | 1:1000 | Thermo Fisher Scientific (40-9000) | ||
| CAR | pAb | Rabbit | 1:50 | 1:500 | Bioss (bs-2389R) | ||
| CLMP | pAb | Rabbit | 1:100 | 1:1000 | Gene Tex (GTX51678) | ||
| Claudin-5 | mAb | Mouse | 1:300 | Thermo Fisher Scientific (35-2500) | |||
| ZO-1 | pAb | Rabbit | 1:100 | Thermo Fisher Scientific (61-7300) | |||
| Type III collagen | pAb | Rabbit | 1:100 | abcam (ab7778) | |||
| HSPG | mAb | Rat | 1:300 | Merck Millipore (MAB1948P) | |||
| CD31 | mAb | Rat | 1:200 | BD Pharmingen (550274) | |||
| CD44 | mAb | Rat | 1:200 | Biolegend (103011) | |||
| CD45 | mAb | Rat | 1:200 | BD Pharmingen (550539) | |||
| CD105 (ENG) | mAb | Rat | 1:200 | Biolegend (120413) | |||
| CD140a (PDGFRa) | mAb | Rat | 1:200 | BD Pharmingen (562774) | |||
| Sca-1 (LY6a) | mAb | Rat | 1:200 | BD Pharmingen (562729) | |||
| TER119 | mAb | Rat | 1:200 | Thermo Fisher Scientific (12-591-82) | |||
| BrdU | mAb | Rat | 1:500 | abcam (ab220074) | |||
| β-Actin | mAb | Mouse | 1:1000 | Thermo Fisher Scientific (A2228) | |||
| Goat IgG (HRP) | pAb | Rabbit | 1:2500 | Dako (P0449) | |||
| Mouse IgG (HRP) | pAb | Sheep | 1:10,000 | GE Healthcare (NA931) | |||
| Rabbit IgG (HRP) | pAb | Donkey | 1:5000 | GE Healthcare (NA934) | |||
| Rat IgG (HRP) | pAb | Goat | 1:2500 | GE Healthcare (NA935) | |||
| Goat IgG (Alexa Fluor 488) | pAb | Donkey | 1:200 | Thermo Fisher Scientific (A11055) | |||
| Mouse IgG (Alexa Fluor 488) | pAb | Donkey | 1:200 | Thermo Fisher Scientific (A21202) | |||
| Rabbit IgG (Alexa Fluor 488) | pAb | Donkey | 1:200 | Thermo Fisher Scientific (A21206) | |||
| Rat IgG (Alexa Fluor 488) | pAb | Donkey | 1:200 | Thermo Fisher Scientific (A21208) | |||
| Goat IgG (Cy3) | pAb | Donkey | 1:200 | Jackson Immunoresearch (705-165-147) | |||
| Mouse IgG (Cy3) | pAb | Donkey | 1:200 | Jackson Immunoresearch (705-165-151) | |||
| Rabbit IgG (Cy3) | pAb | Donkey | 1:200 | Jackson Immunoresearch (705-165-152) | |||
| Rat IgG (Cy3) | pAb | Donkey | 1:200 | Jackson Immunoresearch (705-165-150) |
| Gene | Forward Primer | Reverse Primer | Product Size (bp) |
|---|---|---|---|
| JAM-A (F11r) | AGCCAGATCACAGCTCCCTA | CATTGTCCTTCCGGGTCACA | 672 |
| JAM-B (Jam2) | TGGTCAATACCTGTGAAACACAAA | TGGACAACTAATTGCTAAAAGGG | 161 |
| JAM-C (Jam3) | TGTGCAAGTGAAGCCAGTGA | AGTGGCACATCATTGCGGTA | 138 |
| JAM4 (Igsf5) | CCTTCCAGAAAAACGCAGCA | GTCTCCCGGGTGATTCCAAA | 182 |
| JAML (Amica1) | GATCGCGGTGGACTGTTCTT | GCCGTCCTTGACTCACTCTAC | 351 |
| CAR (Cxadr) | AACGATGTCAAGTCTGGCGA | TTCCGATCCATCCACGAAGC | 171 |
| CLMP (Clmp) | CCTCTTTCTCCAGTCGGTTTTC | GGTTAGGGAGGAGAAGGCGA | 90 |
| ESAM (Esam) | AGACACCGTGTGTCCAACTC | AGTCCCAGGAACAAAACCCG | 108 |
| Cd44 | AATGGCTCATCATCTTGGCA | GCTCACTGGGTTTCCTGTCT | 150 |
| Cd105 (Eng) | CAGCCAAAGTGTGGCAATCAGG | GCTACTCAGGACAAGATGGTCG | 144 |
| Cd140a (Pdgfra) | AGAGACTGAGCGCTGACAGT | GATGGTCTCGTCCTCTCTCT | 173 |
| Cd166 (Alcam) | AGGAACATGGCGGCTTCAACGA | ACACCACAGTCGCGTTCCTACT | 142 |
| Sca-1 (Ly6a) | CCTACCCTGATGGAGTCTGTGT | CACGTTGACCTTAGTACCCAGG | 143 |
| Gapdh | ATGTGTCCGTCGTGGATCTGA | TTGAAGTCGCAGGAGACAACCT | 145 |
Publisher’s Note: MDPI stays neutral with regard to jurisdictional claims in published maps and institutional affiliations. |
© 2021 by the authors. Licensee MDPI, Basel, Switzerland. This article is an open access article distributed under the terms and conditions of the Creative Commons Attribution (CC BY) license (http://creativecommons.org/licenses/by/4.0/).
Share and Cite
Yamazaki, M.; Sugimoto, K.; Mabuchi, Y.; Yamashita, R.; Ichikawa-Tomikawa, N.; Kaneko, T.; Akazawa, C.; Hasegawa, H.; Imura, T.; Chiba, H. Soluble JAM-C Ectodomain Serves as the Niche for Adipose-Derived Stromal/Stem Cells. Biomedicines 2021, 9, 278. https://doi.org/10.3390/biomedicines9030278
Yamazaki M, Sugimoto K, Mabuchi Y, Yamashita R, Ichikawa-Tomikawa N, Kaneko T, Akazawa C, Hasegawa H, Imura T, Chiba H. Soluble JAM-C Ectodomain Serves as the Niche for Adipose-Derived Stromal/Stem Cells. Biomedicines. 2021; 9(3):278. https://doi.org/10.3390/biomedicines9030278
Chicago/Turabian StyleYamazaki, Morio, Kotaro Sugimoto, Yo Mabuchi, Rina Yamashita, Naoki Ichikawa-Tomikawa, Tetsuharu Kaneko, Chihiro Akazawa, Hiroshi Hasegawa, Tetsuya Imura, and Hideki Chiba. 2021. "Soluble JAM-C Ectodomain Serves as the Niche for Adipose-Derived Stromal/Stem Cells" Biomedicines 9, no. 3: 278. https://doi.org/10.3390/biomedicines9030278
APA StyleYamazaki, M., Sugimoto, K., Mabuchi, Y., Yamashita, R., Ichikawa-Tomikawa, N., Kaneko, T., Akazawa, C., Hasegawa, H., Imura, T., & Chiba, H. (2021). Soluble JAM-C Ectodomain Serves as the Niche for Adipose-Derived Stromal/Stem Cells. Biomedicines, 9(3), 278. https://doi.org/10.3390/biomedicines9030278

