Bacterial Genotoxin-Coated Nanoparticles for Radiotherapy Sensitization in Prostate Cancer
Abstract
1. Introduction
2. Materials and Methods
2.1. Antibodies and Reagents
2.2. Purification of CDT Subunits
2.3. Preparation of HA-Decorated Nanoparticle-Encapsulated CdtB
2.4. Cell Culture
2.5. Analysis of Cell Viability
2.6. HA-CD44 Localization and DNA Double-Strand Break (DSB) by Immunofluorescence
2.7. Analysis of CdtB in the Nuclear Extraction
2.8. Western Blot Analysis
2.9. Cell Cycle Analysis by Flow Cytometry
2.10. Comet Assay
2.11. Statistical Analysis
3. Results
3.1. Preparation and Characterization of CDT and HA-CdtB-NPs
3.2. HA-CdtB-NPs Induce Radioresistant PCa Cell Death
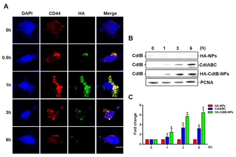
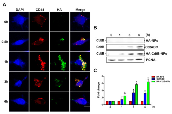
3.3. Delivery of HA-CdtB-NPs into PCa Cells
3.4. HA-CdtB-NPs Enhance IR-Induced DSB
3.5. HA-CdtB-NPs Induce Cell Cycle Arrest
4. Discussion
5. Conclusions
Supplementary Materials
Author Contributions
Funding
Institutional Review Board Statement
Informed Consent Statement
Data Availability Statement
Acknowledgments
Conflicts of Interest
References
- Kimura, T.; Egawa, S. Epidemiology of prostate cancer in asian countries. Int. J. Urol. 2018, 25, 524–531. [Google Scholar] [CrossRef]
- Hamilton, W.; Sharp, D.J.; Peters, T.J.; Round, A.P. Clinical features of prostate cancer before diagnosis: A population-based, case-control study. Br. J. Gen. Pract. 2006, 56, 756–762. [Google Scholar] [PubMed]
- Tolkach, Y.; Kristiansen, G. The heterogeneity of prostate cancer: A practical approach. Pathobiology 2018, 85, 108–116. [Google Scholar] [CrossRef]
- Cooperberg, M.R.; Broering, J.M.; Carroll, P.R. Time trends and local variation in primary treatment of localized prostate cancer. J. Clin. Oncol. 2010, 28, 1117–1123. [Google Scholar] [CrossRef]
- Baskar, R.; Lee, K.A.; Yeo, R.; Yeoh, K.W. Cancer and radiation therapy: Current advances and future directions. Int. J. Med. Sci. 2012, 9, 193–199. [Google Scholar] [CrossRef]
- Incrocci, L. Radiotherapy for prostate cancer and sexual health. Transl. Androl. Urol. 2015, 4, 124–130. [Google Scholar]
- Chaiswing, L.; Weiss, H.L.; Jayswal, R.D.; Clair, D.K.S.; Kyprianou, N. Profiles of radioresistance mechanisms in prostate cancer. Crit. Rev. Oncog. 2018, 23, 39–67. [Google Scholar] [CrossRef]
- Lara-Tejero, M.; Galan, J.E. A bacterial toxin that controls cell cycle progression as a deoxyribonuclease i-like protein. Science 2000, 290, 354–357. [Google Scholar] [CrossRef]
- Pickett, C.L.; Pesci, E.C.; Cottle, D.L.; Russell, G.; Erdem, A.N.; Zeytin, H. Prevalence of cytolethal distending toxin production in campylobacter jejuni and relatedness of campylobacter sp. Cdtb gene. Infect. Immun. 1996, 64, 2070–2078. [Google Scholar] [CrossRef]
- Whitehouse, C.A.; Balbo, P.B.; Pesci, E.C.; Cottle, D.L.; Mirabito, P.M.; Pickett, C.L. Campylobacter jejuni cytolethal distending toxin causes a g2-phase cell cycle block. Infect. Immun. 1998, 66, 1934–1940. [Google Scholar] [CrossRef]
- Lai, C.K.; Chen, Y.A.; Lin, C.J.; Lin, H.J.; Kao, M.C.; Huang, M.Z.; Lin, Y.H.; Chiang-Ni, C.; Chen, C.J.; Lo, U.G.; et al. Molecular mechanisms and potential clinical applications of campylobacter jejuni cytolethal distending toxin. Front. Cell Infect. Microbiol. 2016, 6, 9. [Google Scholar] [CrossRef]
- DiRienzo, J.M. Uptake and processing of the cytolethal distending toxin by mammalian cells. Toxins 2014, 6, 3098–3116. [Google Scholar] [CrossRef]
- Ni, J.; Cozzi, P.J.; Hao, J.L.; Beretov, J.; Chang, L.; Duan, W.; Shigdar, S.; Delprado, W.J.; Graham, P.H.; Bucci, J.; et al. Cd44 variant 6 is associated with prostate cancer metastasis and chemo-/radioresistance. Prostate 2014, 74, 602–617. [Google Scholar] [CrossRef] [PubMed]
- Ponta, H.; Sherman, L.; Herrlich, P.A. Cd44: From adhesion molecules to signalling regulators. Nat. Rev. Mol. Cell Biol. 2003, 4, 33–45. [Google Scholar] [CrossRef]
- Naor, D.; Sionov, R.V.; Ish-Shalom, D. Cd44: Structure, function, and association with the malignant process. Adv. Cancer Res. 1997, 71, 241–319. [Google Scholar] [PubMed]
- Xiao, W.; Graham, P.H.; Power, C.A.; Hao, J.; Kearsley, J.H.; Li, Y. Cd44 is a biomarker associated with human prostate cancer radiation sensitivity. Clin. Exp. Metastasis 2012, 29, 1–9. [Google Scholar] [CrossRef]
- Kamaruzman, N.I.; Tiash, S.; Ashaie, M.; Chowdhury, E.H. Sirnas targeting growth factor receptor and anti-apoptotic genes synergistically kill breast cancer cells through inhibition of mapk and pi-3 kinase pathways. Biomedicines 2018, 6, 73. [Google Scholar] [CrossRef]
- Wang, T.; Hou, J.; Su, C.; Zhao, L.; Shi, Y. Hyaluronic acid-coated chitosan nanoparticles induce ros-mediated tumor cell apoptosis and enhance antitumor efficiency by targeted drug delivery via cd44. J. Nanobiotechnol. 2017, 15, 7. [Google Scholar] [CrossRef]
- Chiesa, E.; Dorati, R.; Conti, B.; Modena, T.; Cova, E.; Meloni, F.; Genta, I. Hyaluronic acid-decorated chitosan nanoparticles for cd44-targeted delivery of everolimus. Int. J. Mol. Sci. 2018, 19, 2310. [Google Scholar] [CrossRef]
- Cai, J.; Fu, J.; Li, R.; Zhang, F.; Ling, G.; Zhang, P. A potential carrier for anti-tumor targeted delivery-hyaluronic acid nanoparticles. Carbohydr. Polym. 2019, 208, 356–364. [Google Scholar] [CrossRef]
- Yun, E.J.; Baek, S.T.; Xie, D.; Tseng, S.F.; Dobin, T.; Hernandez, E.; Zhou, J.; Zhang, L.; Yang, J.; Sun, H.; et al. Dab2ip regulates cancer stem cell phenotypes through modulating stem cell factor receptor and zeb1. Oncogene 2014, 34, 2741–2752. [Google Scholar] [CrossRef]
- Lin, C.D.; Lai, C.K.; Lin, Y.H.; Hsieh, J.T.; Sing, Y.T.; Chang, Y.C.; Chen, K.C.; Wang, W.C.; Su, H.L.; Lai, C.H. Cholesterol depletion reduces entry of campylobacter jejuni cytolethal distending toxin and attenuates intoxication of host cells. Infect. Immun. 2011, 79, 3563–3575. [Google Scholar] [CrossRef]
- Menon, J.U.; Tumati, V.; Hsieh, J.T.; Nguyen, K.T.; Saha, D. Polymeric nanoparticles for targeted radiosensitization of prostate cancer cells. J. Biomed. Mater. Res. A 2015, 103, 1632–1639. [Google Scholar] [CrossRef]
- Xie, D.; Gore, C.; Liu, J.; Pong, R.C.; Mason, R.; Hao, G.; Long, M.; Kabbani, W.; Yu, L.; Zhang, H.; et al. Role of dab2ip in modulating epithelial-to-mesenchymal transition and prostate cancer metastasis. Proc. Natl. Acad. Sci. USA 2010, 107, 2485–2490. [Google Scholar] [CrossRef]
- Chen, Y.A.; Tzeng, D.T.W.; Huang, Y.P.; Lin, C.J.; Lo, U.G.; Wu, C.L.; Lin, H.; Hsieh, J.T.; Tang, C.H.; Lai, C.H. Antrocin sensitizes prostate cancer cells to radiotherapy through inhibiting pi3k/akt and mapk signaling pathways. Cancers 2018, 11, 34. [Google Scholar] [CrossRef] [PubMed]
- Lin, Y.H.; Chang, C.H.; Wu, Y.S.; Hsu, Y.M.; Chiou, S.F.; Chen, Y.J. Development of ph-responsive chitosan/heparin nanoparticles for stomach-specific anti-helicobacter pylori therapy. Biomaterials 2009, 30, 3332–3342. [Google Scholar] [CrossRef] [PubMed]
- Giubertoni, G.; Koenderink, G.H.; Bakker, H.J. Direct observation of intrachain hydrogen bonds in aqueous hyaluronan. J. Phys. Chem. 2019, 123, 8220–8225. [Google Scholar] [CrossRef] [PubMed]
- Huang, W.Y.; Lin, J.N.; Hsieh, J.T.; Chou, S.C.; Lai, C.H.; Yun, E.J.; Lo, U.G.; Pong, R.C.; Lin, J.H.; Lin, Y.H. Nanoparticle targeting cd44-positive cancer cells for site-specific drug delivery in prostate cancer therapy. ACS Appl. Mater. Interfaces 2016, 8, 30722–30734. [Google Scholar] [CrossRef] [PubMed]
- Schulz, A.; Meyer, F.; Dubrovska, A.; Borgmann, K. Cancer stem cells and radioresistance: DNA repair and beyond. Cancers 2019, 11, 862. [Google Scholar] [CrossRef]
- Jarosz-Biej, M.; Smolarczyk, R.; Cichon, T.; Kulach, N. Tumor microenvironment as a “game changer” in cancer radiotherapy. Int. J. Mol. Sci. 2019, 20, 3212. [Google Scholar] [CrossRef]
- Kim, W.; Lee, S.; Seo, D.; Kim, D.; Kim, K.; Kim, E.; Kang, J.; Seong, K.M.; Youn, H.; Youn, B. Cellular stress responses in radiotherapy. Cells 2019, 8, 1105. [Google Scholar] [CrossRef] [PubMed]
- Fowler, J.F.; Adams, G.E.; Denekamp, J. Radiosensitizers of hypoxic cells in solid tumors. Cancer Treat. Rev. 1976, 3, 227–256. [Google Scholar] [CrossRef]
- Kuncic, Z.; Lacombe, S. Nanoparticle radio-enhancement: Principles, progress and application to cancer treatment. Phys. Med. Biol. 2018, 63, 02TR01. [Google Scholar] [CrossRef]
- Jiang, W.; Chen, J.; Gong, C.; Wang, Y.; Gao, Y.; Yuan, Y. Intravenous delivery of enzalutamide based on high drug loading multifunctional graphene oxide nanoparticles for castration-resistant prostate cancer therapy. J. Nanobiotech. 2020, 18, 50. [Google Scholar] [CrossRef] [PubMed]
- Mirjolet, C.; Boudon, J.; Loiseau, A.; Chevrier, S.; Boidot, R.; Oudot, A.; Collin, B.; Martin, E.; Joy, P.A.; Millot, N.; et al. Docetaxel-titanate nanotubes enhance radiosensitivity in an androgen-independent prostate cancer model. Int. J. Nanomed. 2017, 12, 6357–6364. [Google Scholar] [CrossRef] [PubMed]
- Wu, M.; Liu, J.; Hu, C.; Li, D.; Yang, J.; Wu, Z.; Yang, L.; Chen, Y.; Fu, S.; Wu, J. Olaparib nanoparticles potentiated radiosensitization effects on lung cancer. Int. J. Nanomed. 2018, 13, 8461–8472. [Google Scholar] [CrossRef] [PubMed]
- Hua, L.; Wang, Z.; Zhao, L.; Mao, H.; Wang, G.; Zhang, K.; Liu, X.; Wu, D.; Zheng, Y.; Lu, J.; et al. Hypoxia-responsive lipid-poly-(hypoxic radiosensitized polyprodrug) nanoparticles for glioma chemo- and radiotherapy. Theranostics 2018, 8, 5088–5105. [Google Scholar] [CrossRef]
- Yun, E.J.; Zhou, J.; Lin, C.J.; Hernandez, E.; Fazli, L.; Gleave, M.; Hsieh, J.T. Targeting cancer stem cells in castration-resistant prostate cancer. Clin. Cancer Res. 2016, 22, 670–679. [Google Scholar] [CrossRef] [PubMed]
- Draffin, J.E.; McFarlane, S.; Hill, A.; Johnston, P.G.; Waugh, D.J. Cd44 potentiates the adherence of metastatic prostate and breast cancer cells to bone marrow endothelial cells. Cancer Res. 2004, 64, 5702–5711. [Google Scholar] [CrossRef]
- Wei, J.; Sun, J.; Liu, Y. Enhanced targeting of prostate cancer-initiating cells by salinomycin-encapsulated lipid-plga nanoparticles linked with cd44 antibodies. Oncol. Lett. 2019, 17, 4024–4033. [Google Scholar] [CrossRef]
- Horta, S.; Agostinho, A.L.; Mateus, R.; Pereira, L.; Pereira, C.; Capinha, L.; Doktorovova, S.; Brito, A.; Videira, M. Looking out for cancer stem cells’ properties: The value-driving role of cd44 for personalized medicines. Curr. Cancer Drug Targets 2015, 14, 832–849. [Google Scholar] [CrossRef]
- Yan, Y.; Zuo, X.; Wei, D. Concise review: Emerging role of cd44 in cancer stem cells: A promising biomarker and therapeutic target. Stem. Cells Transl. Med. 2015, 4, 1033–1043. [Google Scholar] [CrossRef]
- Morillas-Becerril, L.; Peta, E.; Gabrielli, L.; Russo, V.; Lubian, E.; Nodari, L.; Ferlin, M.G.; Scrimin, P.; Palu, G.; Barzon, L.; et al. Multifunctional, cd44v6-targeted ormosil nanoparticles enhance drugs toxicity in cancer cells. Nanomaterials 2020, 10, 298. [Google Scholar] [CrossRef]
- Peitzsch, C.; Kurth, I.; Kunz-Schughart, L.; Baumann, M.; Dubrovska, A. Discovery of the cancer stem cell related determinants of radioresistance. Radiother. Oncol. 2013, 108, 378–387. [Google Scholar] [CrossRef]
- Krause, M.; Dubrovska, A.; Linge, A.; Baumann, M. Cancer stem cells: Radioresistance, prediction of radiotherapy outcome and specific targets for combined treatments. Adv. Drug Deliv. Rev. 2017, 109, 63–73. [Google Scholar] [CrossRef] [PubMed]
- Arnold, C.R.; Mangesius, J.; Skvortsova, I.I.; Ganswindt, U. The role of cancer stem cells in radiation resistance. Front. Oncol. 2020, 10, 164. [Google Scholar] [CrossRef] [PubMed]
- Frankel, A.E.; Rossi, P.; Kuzel, T.M.; Foss, F. Diphtheria fusion protein therapy of chemoresistant malignancies. Curr. Cancer Drug Targets 2002, 2, 19–36. [Google Scholar] [CrossRef] [PubMed]
- Gurnev, P.A.; Nestorovich, E.M. Channel-forming bacterial toxins in biosensing and macromolecule delivery. Toxins 2014, 6, 2483–2540. [Google Scholar] [CrossRef] [PubMed]
- Bachran, C.; Leppla, S.H. Tumor targeting and drug delivery by anthrax toxin. Toxins 2016, 8, 197. [Google Scholar] [CrossRef] [PubMed]
- Zahaf, N.I.; Schmidt, G. Bacterial toxins for cancer therapy. Toxins 2017, 9, 236. [Google Scholar] [CrossRef] [PubMed]
- Ryou, J.H.; Sohn, Y.K.; Hwang, D.E.; Park, W.Y.; Kim, N.; Heo, W.D.; Kim, M.Y.; Kim, H.S. Engineering of bacterial exotoxins for highly efficient and receptor-specific intracellular delivery of diverse cargos. Biotechnol. Bioeng. 2016, 113, 1639–1646. [Google Scholar] [CrossRef]
- Iwanaga, K.; Tominaga, K.; Yamamoto, K.; Habu, M.; Maeda, H.; Akifusa, S.; Tsujisawa, T.; Okinaga, T.; Fukuda, J.; Nishihara, T. Local delivery system of cytotoxic agents to tumors by focused sonoporation. Cancer Gene Ther. 2007, 14, 354–363. [Google Scholar] [CrossRef]
- Lai, C.K.; Lu, Y.L.; Hsieh, J.T.; Tsai, S.C.; Feng, C.L.; Tsai, Y.S.; Tsai, P.C.; Su, H.L.; Lin, Y.H.; Lai, C.H. Development of chitosan/heparin nanoparticle-encapsulated cytolethal distending toxin for gastric cancer therapy. Nanomedicine 2014, 9, 803–817. [Google Scholar] [CrossRef] [PubMed]
- Lai, C.H.; Chang, C.S.; Liu, H.H.; Tsai, Y.S.; Hsu, F.M.; Yu, Y.L.; Lai, C.K.; Gandee, L.; Pong, R.C.; Hsu, H.W.; et al. Sensitization of radio-resistant prostate cancer cells with a unique cytolethal distending toxin. Oncotarget 2014, 5, 5523–5534. [Google Scholar] [CrossRef]
- Kaul, G.; Amiji, M. Long-circulating poly(ethylene glycol)-modified gelatin nanoparticles for intracellular delivery. Pharm. Res. 2002, 19, 1061–1067. [Google Scholar] [CrossRef] [PubMed]
- Kaul, G.; Amiji, M. Tumor-targeted gene delivery using poly(ethylene glycol)-modified gelatin nanoparticles: In vitro and in vivo studies. Pharm. Res. 2005, 22, 951–961. [Google Scholar] [CrossRef]
- Sahoo, N.; Sahoo, R.K.; Biswas, N.; Guha, A.; Kuotsu, K. Recent advancement of gelatin nanoparticles in drug and vaccine delivery. Int. J. Biol. Macromol. 2015, 81, 317–331. [Google Scholar] [CrossRef] [PubMed]
- Harris, J.M.; Martin, N.E.; Modi, M. Pegylation: A novel process for modifying pharmacokinetics. Clin. Pharm. 2001, 40, 539–551. [Google Scholar] [CrossRef] [PubMed]
- Bonner, W.M.; Redon, C.E.; Dickey, J.S.; Nakamura, A.J.; Sedelnikova, O.A.; Solier, S.; Pommier, Y. Gammah2ax and cancer. Nat. Rev. Cancer 2008, 8, 957–967. [Google Scholar] [CrossRef] [PubMed]
- Menolfi, D.; Zha, S. Atm, atr and DNA-pkcs kinases-the lessons from the mouse models: Inhibition not equal deletion. Cell Biosci. 2020, 10, 8. [Google Scholar] [CrossRef]
- Patel, M.; Nowsheen, S.; Maraboyina, S.; Xia, F. The role of poly(adp-ribose) polymerase inhibitors in the treatment of cancer and methods to overcome resistance: A review. Cell Biosci. 2020, 10, 35. [Google Scholar] [CrossRef] [PubMed]
- Liu, C.; Nie, J.; Wang, R.; Mao, W. The cell cycle g2/m block is an indicator of cellular radiosensitivity. Dose Response 2019, 17, 1559325819891008. [Google Scholar] [CrossRef] [PubMed]
- Luo, Y.; Chen, X.; Luo, L.; Zhang, Q.; Gao, C.; Zhuang, X.; Yuan, S.; Qiao, T. [6]-gingerol enhances the radiosensitivity of gastric cancer via g2/m phase arrest and apoptosis induction. Oncol. Rep. 2018, 39, 2252–2260. [Google Scholar] [CrossRef] [PubMed]
- Lin, S.; Yan, Y.; Liu, Y.; Gao, C.Z.; Shan, D.; Li, Y.; Han, B. Sensitisation of human lung adenocarcinoma a549 cells to radiotherapy by nimotuzumab is associated with enhanced apoptosis and cell cycle arrest in the g2/m phase. Cell Biol. Int. 2015, 39, 146–151. [Google Scholar] [CrossRef]







| HA:Arg-CS (mg/mL) | Mean Particle Size (nm) | Polydispersity Indices | Zeta Potential Value (mV) |
|---|---|---|---|
| 2.00:0.50 | 225.64 ± 14.65 | 0.23 ± 0.08 | −38.79 ± 4.51 |
| 2.00:1.00 | 287.76 ± 37.78 | 0.35 ± 0.11 | −27.72 ± 5.74 |
| 2.00:1.50 | 1165.98 ± 325.87 | 0.78 ± 0.21 | −6.79 ± 3.24 |
| 2.00:2.00 | 298.28 ± 28.74 | 0.19 ± 0.12 | +26.47 ± 2.95 |
| CdtB:HA:Arg-CS (mg/mL) | Mean Particle Size (nm) | Polydispersity Indices | Zeta Potential Value (mV) | CdtB Loading Efficiency (%) |
|---|---|---|---|---|
| 0.75:2.00:0.50 | 273.78 ± 17.37 | 0.27 ± 0.06 | −38.89 ± 9.65 | 48.97 ± 5.12 |
| 0.50:2.00:0.50 | 261.43 ± 18.95 | 0.28 ± 0.08 | −35.48 ± 7.32 | 45.79 ± 6.51 |
| 0.25:2.00:0.50 | 248.62 ± 20.16 | 0.21 ± 0.09 | −35.13 ± 4.83 | 43.87 ± 4.98 |
Publisher’s Note: MDPI stays neutral with regard to jurisdictional claims in published maps and institutional affiliations. |
© 2021 by the authors. Licensee MDPI, Basel, Switzerland. This article is an open access article distributed under the terms and conditions of the Creative Commons Attribution (CC BY) license (http://creativecommons.org/licenses/by/4.0/).
Share and Cite
Chen, Y.-A.; Lai, Y.-R.; Wu, H.-Y.; Lo, Y.-J.; Chang, Y.-F.; Hung, C.-L.; Lin, C.-J.; Lo, U.-G.; Lin, H.; Hsieh, J.-T.; et al. Bacterial Genotoxin-Coated Nanoparticles for Radiotherapy Sensitization in Prostate Cancer. Biomedicines 2021, 9, 151. https://doi.org/10.3390/biomedicines9020151
Chen Y-A, Lai Y-R, Wu H-Y, Lo Y-J, Chang Y-F, Hung C-L, Lin C-J, Lo U-G, Lin H, Hsieh J-T, et al. Bacterial Genotoxin-Coated Nanoparticles for Radiotherapy Sensitization in Prostate Cancer. Biomedicines. 2021; 9(2):151. https://doi.org/10.3390/biomedicines9020151
Chicago/Turabian StyleChen, Yu-An, Yi-Ru Lai, Hui-Yu Wu, Yen-Ju Lo, Yu-Fang Chang, Chiu-Lien Hung, Chun-Jung Lin, U-Ging Lo, Ho Lin, Jer-Tsong Hsieh, and et al. 2021. "Bacterial Genotoxin-Coated Nanoparticles for Radiotherapy Sensitization in Prostate Cancer" Biomedicines 9, no. 2: 151. https://doi.org/10.3390/biomedicines9020151
APA StyleChen, Y.-A., Lai, Y.-R., Wu, H.-Y., Lo, Y.-J., Chang, Y.-F., Hung, C.-L., Lin, C.-J., Lo, U.-G., Lin, H., Hsieh, J.-T., Chiu, C.-H., Lin, Y.-H., & Lai, C.-H. (2021). Bacterial Genotoxin-Coated Nanoparticles for Radiotherapy Sensitization in Prostate Cancer. Biomedicines, 9(2), 151. https://doi.org/10.3390/biomedicines9020151

