Proteomic Profiling Reveals TPR and FGA as Predictive Serum Biomarkers of Relapse to First- and Second-Generation EGFR-TKIs in Advanced Lung Adenocarcinoma
Abstract
1. Introduction
2. Materials and Methods
2.1. Participant Selection
2.2. Treatment Evaluation
2.3. Serum Preparation
2.4. Serum Depletion
2.5. In-Solution Digestion
2.6. SWATH-MS Analysis
2.7. Bioinformatics Analysis
2.8. Serum Western Blotting
2.9. Statistical Analysis
3. Results
3.1. Clinicopathological Characteristics of Participants
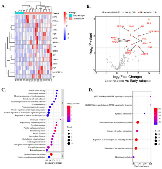
3.2. Differentially Expressed Serum Proteins Between Patients with Early and Late Relapse
3.3. Bioinformatics and Enrichment Analysis
3.4. Expression Profile of Differentially Expressed Serum Proteins in Lung ADC
3.5. Prognostic Value and Expression Level of DEPs in Lung ADC Tissues
3.6. Expression of Selected DEPs in the HPA Online Tool
3.7. Association of Treatment Response with Variables and Protein Expressions
3.8. Expression Levels of TPR, FGA, and JUP and Their Diagnostic Performance in the Serum of Patients with Lung ADC
4. Discussion
5. Conclusions
Author Contributions
Funding
Institutional Review Board Statement
Informed Consent Statement
Data Availability Statement
Acknowledgments
Conflicts of Interest
Abbreviations
| ADC | Adenocarcinoma |
| AUC | Area under the curve |
| CI | Confidence interval |
| CR | Complete response |
| DAVID | Database for Annotation, Visualization, and Integrated Discovery |
| DEPs | Differentially expressed proteins |
| DFS | Disease-free survival |
| DIA | Data-independent acquisition |
| EGFR | Epidermal growth factor receptor |
| EGFR-TKIs | Epidermal growth factor receptor tyrosine kinase inhibitors |
| FDR | False discovery rate |
| FGA | Fibrinogen alpha chain |
| GEPIA2 | Gene Expression Profiling Interactive Analysis version 2 |
| GO | Gene ontology |
| HR | Hazard ratios |
| HPA | Human Protein Atlas |
| IDA | Information-dependent acquisition |
| JUP | Junction plakoglobin |
| log2 FC | Log2 fold-change |
| MS | Mass spectrometry |
| NPC | Nuclear pore complex |
| NSCLC | Non-small-cell lung cancer |
| OS | Overall survival |
| PD | Progressive disease |
| PFS | Progression-free survival |
| PR | Partial response |
| RECIST | Response Evaluation Criteria in Solid Tumors |
| ROC | Receiver operating characteristic |
| SD | Stable disease |
| SDS-PAGE | Sodium dodecyl sulfate–polyacrylamide gel electrophoresis |
| SR plot | Science and Research online plot tool |
| SWATH-MS | Sequential Window Acquisition of all Theoretical fragment ion spectra mass spectrometry |
| TCGA | The Cancer Genome Atlas |
| TPR | Translocated promoter region |
| Tris-HCl | Tris hydrochloride |
| TOF | Time of flight |
References
- Sher, T.; Dy, G.K.; Adjei, A.A. Small cell lung cancer. Mayo Clin. Proc. 2008, 83, 355–367. [Google Scholar] [CrossRef] [PubMed]
- Travis, W.D.; Brambilla, E.; Nicholson, A.G.; Yatabe, Y.; Austin, J.H.M.; Beasley, M.B.; Chirieac, L.R.; Dacic, S.; Duhig, E.; Flieder, D.B.; et al. The 2015 World Health Organization Classification of Lung Tumors: Impact of Genetic, Clinical and Radiologic Advances Since the 2004 Classification. J. Thorac. Oncol. 2015, 10, 1243–1260. [Google Scholar] [CrossRef] [PubMed]
- Saito, M.; Suzuki, H.; Kono, K.; Takenoshita, S.; Kohno, T. Treatment of lung adenocarcinoma by molecular-targeted therapy and immunotherapy. Surg. Today 2018, 48, 1–8. [Google Scholar] [CrossRef] [PubMed]
- Shi, K.; Wang, G.; Pei, J.; Zhang, J.; Wang, J.; Ouyang, L.; Wang, Y.; Li, W. Emerging strategies to overcome resistance to third-generation EGFR inhibitors. J. Hematol. Oncol. 2022, 15, 94. [Google Scholar] [CrossRef] [PubMed]
- Zhou, C.; Wu, Y.L.; Chen, G.; Feng, J.; Liu, X.Q.; Wang, C.; Zhang, S.; Wang, J.; Zhou, S.; Ren, S.; et al. Erlotinib versus chemotherapy as first-line treatment for patients with advanced EGFR mutation-positive non-small-cell lung cancer (OPTIMAL, CTONG-0802): A multicentre, open-label, randomised, phase 3 study. Lancet Oncol. 2011, 12, 735–742. [Google Scholar] [CrossRef] [PubMed]
- Ayoola, A.; Barochia, A.; Belani, K.; Belani, C.P. Primary and acquired resistance to epidermal growth factor receptor tyrosine kinase inhibitors in non-small cell lung cancer: An update. Cancer Investig. 2012, 30, 433–446. [Google Scholar] [CrossRef] [PubMed]
- Goto, K.; Nishio, M.; Yamamoto, N.; Chikamori, K.; Hida, T.; Maemondo, M.; Katakami, N.; Kozuki, T.; Yoshioka, H.; Seto, T.; et al. A prospective, phase II, open-label study (JO22903) of first-line erlotinib in Japanese patients with epidermal growth factor receptor (EGFR) mutation-positive advanced non-small-cell lung cancer (NSCLC). Lung Cancer 2013, 82, 109–114. [Google Scholar] [CrossRef] [PubMed]
- Noronha, V.; Patil, V.M.; Joshi, A.; Menon, N.; Chougule, A.; Mahajan, A.; Janu, A.; Purandare, N.; Kumar, R.; More, S.; et al. Gefitinib versus gefitinib plus pemetrexed and carboplatin chemotherapy in EGFR-mutated lung cancer. J. Clin. Oncol. 2020, 38, 124–136. [Google Scholar] [CrossRef] [PubMed]
- Wu, Y.L.; Xu, C.R.; Hu, C.P.; Feng, J.; Lu, S.; Huang, Y.; Li, W.; Hou, M.; Shi, J.H.; Märten, A.; et al. Afatinib versus gemcitabine/cisplatin for first-line treatment of Chinese patients with advanced non-small-cell lung cancer harboring EGFR mutations: Subgroup analysis of the LUX-Lung 6 trial. OncoTargets Ther. 2018, 11, 8575–8587. [Google Scholar] [CrossRef] [PubMed]
- Park, K.; Tan, E.H.; O’Byrne, K.; Zhang, L.; Boyer, M.; Mok, T.; Hirsh, V.; Yang, J.C.; Lee, K.H.; Lu, S.; et al. Afatinib versus gefitinib as first-line treatment of patients with EGFR mutation-positive non-small-cell lung cancer (LUX-Lung 7): A phase 2B, open-label, randomised controlled trial. Lancet Oncol. 2016, 17, 577–589. [Google Scholar] [CrossRef] [PubMed]
- Kuan, F.C.; Li, S.H.; Wang, C.L.; Lin, M.H.; Tsai, Y.H.; Yang, C.T. Analysis of progression-free survival of first-line tyrosine kinase inhibitors in patients with non-small cell lung cancer harboring leu858Arg or exon 19 deletions. Oncotarget 2017, 8, 1343–1353. [Google Scholar] [CrossRef] [PubMed]
- Pluzanski, A.; Krzakowski, M.; Kowalski, D.; Dziadziuszko, R. Real-world clinical outcomes of first-generation and second-generation epidermal growth factor receptor tyrosine kinase inhibitors in a large cohort of European non-small-cell lung cancer patients. ESMO Open 2020, 5, e001011. [Google Scholar] [CrossRef] [PubMed]
- Raungrut, P.; Jirapongsak, J.; Thongsuksai, P. A review of genetic alteration correlated with primary and acquired resistance to EGFR-TKIs in EGFR-mutant non-small cell lung cancer. J. Health Sci. Med. Res. 2025, 1–11. [Google Scholar] [CrossRef]
- Eisenhauer, E.A.; Therasse, P.; Bogaerts, J.; Schwartz, L.H.; Sargent, D.; Ford, R.; Dancey, J.; Arbuck, S.; Gwyther, S.; Mooney, M.; et al. New response evaluation criteria in solid tumours: Revised RECIST guideline (version 1.1). Eur. J. Cancer 2009, 45, 228–247. [Google Scholar] [CrossRef] [PubMed]
- Khaosuwan, T.; Leetanaporn, K.; Choochuen, P.; Navakanitworakul, R.; Kaewborisutsakul, A.; Tunthanatip, T.; Sangkhathat, S.; Chiangjong, W.; Phabphal, K. Comparative proteomic analysis of astrocytoma tissues from patients with and without seizures. Sci. Rep. 2025, 15, 3020. [Google Scholar] [CrossRef] [PubMed]
- Mon, M.M.; Srisomsap, C.; Chokchaichamnankit, D.; Watcharatanyatip, K.; Weeraphan, C.; Svasti, J.; Maneechai, K.; Thongsuksai, P.; Raungrut, P. Serum proteomic profiling reveals differentially expressed IGHG3 and A1AG1 as potential predictors of chemotherapeutic response in advanced non-small cell lung cancer. Anticancer Res. 2021, 41, 1871–1882. [Google Scholar] [CrossRef] [PubMed]
- Raungrut, P.; Jirapongsak, J.; Tanyapattrapong, S.; Bunsong, T.; Ruklert, T.; Kueakool, K.; Thongsuksai, P.; Nakwan, N. Fibrinogen alpha chain as a potential serum biomarker for predicting response to cisplatin and gemcitabine doublet chemotherapy in lung adenocarcinoma: Integrative transcriptome and proteome analyses. Int. J. Mol. Sci. 2025, 26, 1010. [Google Scholar] [CrossRef] [PubMed]
- Paltridge, J.L.; Belle, L.; Khew-Goodall, Y. The secretome in cancer progression. Biochim. Biophys. Acta 2013, 1834, 2233–2241. [Google Scholar] [CrossRef] [PubMed]
- Pietrowska, M.; Wlosowicz, A.; Gawin, M.; Widlak, P. MS-based proteomic analysis of serum and plasma: Problem of high abundant components and lights and shadows of albumin removal. Adv. Exp. Med. Biol. 2019, 1073, 57–76. [Google Scholar] [CrossRef] [PubMed]
- Espinosa, C.; Ali, S.M.; Khan, W.; Khanam, R.; Pervin, J.; Price, J.T.; Rahman, S.; Hasan, T.; Ahmed, S.; Raqib, R.; et al. Comparative predictive power of serum vs plasma proteomic signatures in feto-maternal medicine. AJOG Glob. Rep. 2023, 3, 100244. [Google Scholar] [CrossRef] [PubMed]
- Raungrut, P.; Tanyapattrapong, S.; Masjon, T.; Maungchanburi, S.; Thongsuksai, P. Transcriptomic profiling of carboplatin- and paclitaxel-resistant lung adenocarcinoma cells reveals CSF3 as a potential biomarker for the carboplatin plus paclitaxel doublet regimens. Curr. Issues Mol. Biol. 2024, 46, 13951–13969. [Google Scholar] [CrossRef] [PubMed]
- Bangs, P.; Burke, B.; Powers, C.; Craig, R.; Purohit, A.; Doxsey, S. Functional analysis of Tpr: Identification of nuclear pore complex association and nuclear localization domains and a role in mRNA export. J. Cell Biol. 1998, 143, 1801–1812. [Google Scholar] [CrossRef] [PubMed]
- Park, M.; Dean, M.; Cooper, C.S.; Schmidt, M.; O’Brien, S.J.; Blair, D.G.; Vande Woude, G.F. Mechanism of met oncogene activation. Cell 1986, 45, 895–904. [Google Scholar] [CrossRef] [PubMed]
- Greco, A.; Pierotti, M.A.; Bongarzone, I.; Pagliardini, S.; Lanzi, C.; Della Porta, G. TRK-T1 is a novel oncogene formed by the fusion of TPR and TRK genes in human papillary thyroid carcinomas. Oncogene 1992, 7, 237–242. [Google Scholar] [PubMed]
- Kim, S.Y.; Kim, J.E.; Park, S.; Kim, H.K. Molecular identification of a TPR-FGFR1 fusion transcript in an adult with myeloproliferative neoplasm, T-lymphoblastic lymphoma, and a t(1;8)(q25;p11.2). Cancer Genet. 2014, 207, 258–262. [Google Scholar] [CrossRef] [PubMed]
- Choi, Y.L.; Lira, M.E.; Hong, M.; Kim, R.N.; Choi, S.J.; Song, J.Y.; Pandy, K.; Mann, D.L.; Stahl, J.A.; Peckham, H.E.; et al. A novel fusion of TPR and ALK in lung adenocarcinoma. J. Thorac. Oncol. 2014, 9, 563–566. [Google Scholar] [CrossRef] [PubMed]
- Frosst, P.; Guan, T.; Subauste, C.; Hahn, K.; Gerace, L. Tpr is localized within the nuclear basket of the pore complex and has a role in nuclear protein export. J. Cell Biol. 2002, 156, 617–630. [Google Scholar] [CrossRef] [PubMed]
- Chen, M.; Long, Q.; Borrie, M.S.; Sun, H.; Zhang, C.; Yang, H.; Shi, D.; Gartenberg, M.R.; Deng, W. Nucleoporin TPR promotes tRNA nuclear export and protein synthesis in lung cancer cells. PLoS Genet. 2021, 17, e1009899. [Google Scholar] [CrossRef] [PubMed]
- Huang, S.; Cao, Z.; Chung, D.W.; Davie, E.W. The role of betagamma and alphagamma complexes in the assembly of human fibrinogen. J. Biol. Chem. 1996, 271, 27942–27947. [Google Scholar] [CrossRef] [PubMed]
- Liu, C.; Pan, C.; Liang, Y. Screening and identification of serum proteomic biomarkers for gastric adenocarcinoma. Exp. Ther. Med. 2012, 3, 1005–1009. [Google Scholar] [CrossRef] [PubMed]
- Li, X.J.; Wu, Q.F.; He, D.L.; Fu, J.K.; Jin, X. Proteomic profiling of serum from stage I lung squamous cell carcinoma patients. Asian Pac. J. Cancer Prev. 2013, 14, 2273–2276. [Google Scholar] [CrossRef] [PubMed]
- Wang, H.; Luo, C.; Zhu, S.; Fang, H.; Gao, Q.; Ge, S.; Qu, H.; Ma, Q.; Ren, H.; Wang, Y.; et al. Serum peptidome profiling for the diagnosis of colorectal cancer: Discovery and validation in two independent cohorts. Oncotarget 2017, 8, 59376–59386. [Google Scholar] [CrossRef] [PubMed]
- Li, H.; Cai, E.; Cheng, H.; Ye, X.; Ma, R.; Zhu, H.; Chang, X. FGA Controls VEGFA secretion to promote angiogenesis by activating the VEGFR2-FAK signalling pathway. Front. Endocrinol. 2022, 13, 791860. [Google Scholar] [CrossRef] [PubMed]
- Wang, M.; Zhang, G.; Zhang, Y.; Cui, X.; Wang, S.; Gao, S.; Wang, Y.; Liu, Y.; Bae, J.H.; Yang, W.H.; et al. Fibrinogen alpha chain knockout promotes tumor growth and metastasis through integrin-AKT signaling pathway in lung cancer. Mol. Cancer Res. 2020, 18, 943–954. [Google Scholar] [CrossRef] [PubMed]
- Liu, G.; Xu, X.; Geng, H.; Li, J.; Zou, S.; Li, X. FGA inhibits metastases and induces autophagic cell death in gastric cancer via inhibiting ITGA5 to regulate the FAK/ERK pathway. Tissue Cell 2022, 76, 101767. [Google Scholar] [CrossRef] [PubMed]






| Variables | Category | Number (%) |
|---|---|---|
| Sex | ||
| Female | 21 (77.8) | |
| Male | 6 (22.2) | |
| Age (years) | ||
| <60 | 6 (22.2) | |
| ≥60 | 21 (77.8) | |
| Religion | ||
| Buddhism | 21 (77.8) | |
| Islam | 6 (22.2) | |
| Smoke | ||
| No | 19 (68.0) | |
| Yes | 8 (32.0) | |
| Drink | ||
| No | 25 (92.0) | |
| Yes | 2 (8.0) | |
| Recurrence | ||
| Early relapse | 6 (22.2) | |
| Late relapse | 21 (77.8) | |
| Drug | ||
| Afatinib | 2 (7.4) | |
| Erlotinib | 20 (74.1) | |
| Gefitinib | 5 (18.5) | |
| EGFR mutation | ||
| Exon 18 G719X | 1 (3.7) | |
| Exon 19 del | 19 (70.4) | |
| Exon 21 L858R | 7 (25.9) |
| Gene Symbol | Protein Name | p-Value * | Log2 FC |
|---|---|---|---|
| TPR | Nucleoprotein TPR | 0.001 | 3.00 |
| IGHG3, IgG3 | Immunoglobulin-heavy constant gamma 3 | 0.025 | 3.10 |
| ABCF1 | ATP-binding cassette sub-family F member 1 | 0.043 | 2.04 |
| HSPBAP1 | HSPB1-associated protein 1 | 0.010 | 2.03 |
| FGA | Fibrinogen alpha chain | 0.037 | 1.75 |
| JUP | Junction plakoglobin | 0.005 | 1.64 |
| SAA2 | Serum amyloid A-2 protein | 0.011 | 1.54 |
| VTN | Vitronectin | 0.031 | 1.41 |
| FINC, FN1 | Fibronectin 1 | 0.009 | 1.30 |
| APOE | Apolipoprotein E | 0.018 | 1.19 |
| AHSG | Alpha-2-HS-glycoprotein | 0.005 | 1.10 |
| KRT17 | Keratin, type I cytoskeletal 17 | 0.018 | 1.05 |
| KRT2 | Keratin, type II cytoskeletal 2 epidermal | 0.022 | 1.01 |
| KRT10 | Keratin, type I cytoskeletal 10 | 0.042 | 0.90 |
| Variables | Treatment Response | p-Value | ||
|---|---|---|---|---|
| Early | Late | |||
| Number (%) | Number (%) | |||
| Sex | 0.893 | |||
| Female | 4 (80.0) | 17 (77.3) | ||
| Male | 1 (20.0) | 5 (22.7) | ||
| Age (years) | 0.893 | |||
| <60 | 1 (20.0) | 5 (22.7) | ||
| ≥60 | 4 (80.0) | 17 (77.3) | ||
| Religion | 0.893 | |||
| Buddhism | 4 (80.0) | 17 (77.3) | ||
| Islam | 1 (20.0) | 5 (22.7) | ||
| Smoking | 0.575 | |||
| No | 3 (60.0) | 16 (72.7) | ||
| Yes | 2 (40.0) | 6 (27.3) | ||
| Drinking | 0.234 | |||
| No | 4 (80.0) | 21 (95.5) | ||
| Yes | 1 (20.0) | 1 (0.5) | ||
| EGFR mutation | 0.532 | |||
| Exon 21 L858R | 1 (20.0) | 6 (27.3) | ||
| Exon 19 del | 4 (80.0) | 15 (68.2) | ||
| Exon 18 G719X | 0 (0.0) | 1 (4.5) | ||
| FGA | 0.014 * | |||
| Low | 4 (80.0) | 5 (22.7) | ||
| High | 1 (20.0) | 17 (77.3) | ||
| TPR | <0.001 * | |||
| Low | 4 (80.0) | 1 (4.5) | ||
| High | 1 (20.0) | 21 (95.5) | ||
| JUP | 0.382 | |||
| Low | 4 (80.0) | 13 (59.1) | ||
| High | 1 (20.0) | 9 (40.9) | ||
Disclaimer/Publisher’s Note: The statements, opinions and data contained in all publications are solely those of the individual author(s) and contributor(s) and not of MDPI and/or the editor(s). MDPI and/or the editor(s) disclaim responsibility for any injury to people or property resulting from any ideas, methods, instructions or products referred to in the content. |
© 2025 by the authors. Licensee MDPI, Basel, Switzerland. This article is an open access article distributed under the terms and conditions of the Creative Commons Attribution (CC BY) license (https://creativecommons.org/licenses/by/4.0/).
Share and Cite
Raungrut, P.; Chiangjong, W.; Masjon, T.; Maungchanburi, S.; Ruklert, T.; Nakwan, N. Proteomic Profiling Reveals TPR and FGA as Predictive Serum Biomarkers of Relapse to First- and Second-Generation EGFR-TKIs in Advanced Lung Adenocarcinoma. Biomedicines 2025, 13, 1608. https://doi.org/10.3390/biomedicines13071608
Raungrut P, Chiangjong W, Masjon T, Maungchanburi S, Ruklert T, Nakwan N. Proteomic Profiling Reveals TPR and FGA as Predictive Serum Biomarkers of Relapse to First- and Second-Generation EGFR-TKIs in Advanced Lung Adenocarcinoma. Biomedicines. 2025; 13(7):1608. https://doi.org/10.3390/biomedicines13071608
Chicago/Turabian StyleRaungrut, Pritsana, Wararat Chiangjong, Thipphanet Masjon, Saowanee Maungchanburi, Thidarat Ruklert, and Narongwit Nakwan. 2025. "Proteomic Profiling Reveals TPR and FGA as Predictive Serum Biomarkers of Relapse to First- and Second-Generation EGFR-TKIs in Advanced Lung Adenocarcinoma" Biomedicines 13, no. 7: 1608. https://doi.org/10.3390/biomedicines13071608
APA StyleRaungrut, P., Chiangjong, W., Masjon, T., Maungchanburi, S., Ruklert, T., & Nakwan, N. (2025). Proteomic Profiling Reveals TPR and FGA as Predictive Serum Biomarkers of Relapse to First- and Second-Generation EGFR-TKIs in Advanced Lung Adenocarcinoma. Biomedicines, 13(7), 1608. https://doi.org/10.3390/biomedicines13071608

