Retinopathy of Prematurity and MicroRNAs
Abstract
1. Introduction
2. Pathogenesis Classification and Treatment of ROP
2.1. Pathogenesis
- Phase 1 (hyperoxic phase): From birth to approximately 31 weeks’ gestational age, the retina is exposed to relative hyperoxia compared to the in-utero environment. This suppresses the production of VEGF and IGF-1, two essential molecules for normal retinal vascular development, resulting in halted blood vessel growth and avascular retinal regions [13].
- Phase 2 (hypoxic phase): Between 31- and 34-weeks’ gestational age, the metabolic demands of the retina increase, causing relative hypoxia in the avascular areas. This triggers excessive VEGF production, leading to disorganized and abnormal vascular proliferation. These fragile new vessels are prone to hemorrhage and contribute to tractional forces on the retina, potentially resulting in retinal detachment [14].

2.2. Classification
- Location (Zones) as shown in Figure 2:
- ▪
- Zone I: The posterior retina within a circle centered on the optic nerve.
- ▪
- Zone II: Extends from the edge of Zone I to the nasal ora serrata.
- ▪
- Zone III: The outermost crescent of the retina.

- 2.
- Extent of disease: Quantified in clock hours (1 to 12), indicating the proportion of the retina affected.
- 3.
- Severity (Stages):
- ▪
- Stage 0: Immature retinal vasculature without pathological changes.
- ▪
- Stage 1: A thin white demarcation line separating vascularized from avascular retina.
- ▪
- Stage 2: The demarcation line develops height, width, and volume (the “ridge”), possibly with popcorn-like tufts of neovascular tissue.
- ▪
- Stage 3: Fibrovascular proliferation extends from the ridge into the vitreous.
- ▪
- Stage 4: Partial retinal detachment.
- ▪
- Stage 5: Complete retinal detachment.
- ▪
- Threshold ROP: Defined as at least five contiguous or eight cumulative cloc hours of Stage 3 disease with plus disease, associated with a 50% risk of unfavorable outcomes if untreated.
- ▪
- Pre-threshold ROP: Subdivided into the following:
- ○
- Type 1: Requiring treatment.
- ○
- Type 2: Requiring close monitoring.
3. Development of Retinal Vascularization
3.1. Anatomy of Retinal Vascularization
- Superficial plexus: The first plexus forms at the inner surface of the retina. Vessels emerge from the optic nerve head and spread radially across the nerve fiber layer.
- Intermediate and deep plexuses: Angiogenic sprouts from the superficial plexus penetrate deeper retinal layers, forming secondary networks within the inner retina.
3.2. Stages of Retinal Vascular Development
- Hyaloid Vasculature Formation and Regression
- II.
- Formation of the Retinal Vascular Plexuses
4. Molecular Mechanisms in Retinal Angiogenesis
4.1. VEGF Signaling
4.2. PDGF and Retinal Astrocytes
4.3. Neural-Vascular Interactions in Retinal Development
5. Current Treatment for ROP
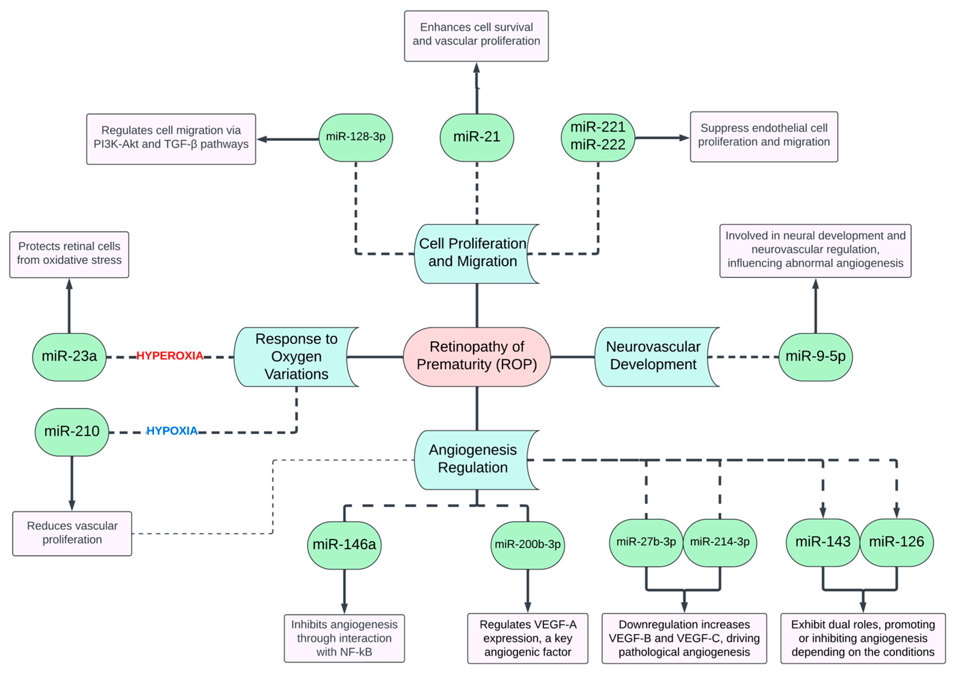
6. ROP and miRNA
6.1. Role of miRNA in Angiogenesis and Retinopathy of Prematurity
- ▪
- ▪
- ▪
- ▪
- miR-221 and miR-222: These miRNAs inhibit endothelial cell proliferation and migration by targeting angiogenesis-related pathways. Their dysregulation exacerbates abnormal neovascularization in ROP [60].
- ▪
- ▪
- ▪
- miR-143 and miR-126: Involved in retinal neovascularization, these miRNAs exhibit roles in promoting or inhibiting angiogenesis depending on the specific conditions [6].
- ▪
- miR-128-3p: Upregulated in ROP, it is associated with angiogenesis and cell migration, regulating pathways such as PI3K-Akt and TGF-β signaling, both critical for vascular development [64].
- ▪
- miR-9-5p: Downregulated in ROP, this miRNA is primarily involved in neural development but also influences retinal vascular disorders, suggesting a neurovascular regulatory role in abnormal angiogenesis [65].

6.2. Plasma miRNA Profiles in ROP
6.3. Experimental Models and miRNA Regulation
7. Current Applications of miRNAs in Diagnosis and Therapy
Therapeutic Potential of miRNAs in ROP
8. Conclusions
Author Contributions
Funding
Institutional Review Board Statement
Informed Consent Statement
Data Availability Statement
Acknowledgments
Conflicts of Interest
Abbreviations
| ROP | Retinopathy of Prematurity |
| VEGF | Vascular Endothelial Growth Factor |
| IGF-I | Insulin-like Growth Factor |
| ACE | Angiotensin-Converting Enzyme |
| bFGF | Basic Fibroblast Growth Factor |
| TNF-α | Tumor Necrosis Factor-alpha |
| NO | Nitric Oxide |
| miRNA | MicroRNA |
| mRNA | Messenger RNA |
| OIR | Oxygen-Induced Retinopathy |
| PDGF | Platelet-Derived Growth Factor |
| RGC | Retinal Ganglion Cells |
| SEMA3E | Semaphorin 3E |
| CRYO-ROP | Cryotherapy for Retinopathy of Prematurity |
| ETROP | Early Treatment for Retinopathy of Prematurity |
| BEAT-ROP | Bevacizumab Eliminates the Angiogenic Threat of Retinopathy of Prematurity |
| RAINBOW | Ranibizumab Compared with Laser Therapy for ROP |
| PI3K | Phosphoinositide 3-Kinase |
| TGF-β | Transforming Growth Factor-beta |
| PPARγ | Peroxisome Proliferator-Activated Receptor Gamma |
| HIF1A | Hypoxia-Inducible Factor 1-alpha |
References
- Selvam, S.; Kumar, T.; Fruttiger, M. Retinal Vasculature Development in Health and Disease. Prog. Retin. Eye Res. 2018, 63, 1–19. [Google Scholar] [CrossRef]
- Chen, J.; Smith, L.E.H. Retinopathy of Prematurity. Angiogenesis 2007, 10, 133–140. [Google Scholar] [CrossRef]
- Nair, A.; El Ballushi, R.; Anklesaria, B.Z.; Kamali, M.; Talat, M.; Watts, T. A Review on the Incidence and Related Risk Factors of retinopathy of Prematurity across Various Countries. Cureus 2022, 14, e32007. [Google Scholar] [CrossRef] [PubMed]
- Strube, Y.N.J.; Wright, K.W. Pathophysiology of Retinopathy of Prematurity. Saudi J. Ophthalmol. 2022, 36, 239. [Google Scholar] [CrossRef]
- Caporali, A.; Emanueli, C. MicroRNA Regulation in Angiogenesis. Vasc. Pharmacol. 2011, 55, 79–86. [Google Scholar] [CrossRef] [PubMed]
- Sufianov, A.; Begliarzade, S.; Kudriashov, V.; Nafikova, R.; Ilyasova, T.; Liang, Y. Role of MiRNAs in Vascular Development. Noncoding RNA Res. 2022, 8, 1. [Google Scholar] [CrossRef]
- Bartel, D.P. Metazoan MicroRNAs. Cell 2018, 173, 20–51. [Google Scholar] [CrossRef] [PubMed]
- Zhao, R.; Qian, L.; Jiang, L. Identification of Retinopathy of Prematurity Related MiRNAs in Hyperoxia-Induced Neonatal Rats by Deep Sequencing. Int. J. Mol. Sci. 2014, 16, 840. [Google Scholar] [CrossRef]
- Zhou, Y.; Wang, Z.; Zhou, H.; Tan, W.; Liu, J.; Cai, Y.; Huang, Q.; Li, B.; He, Y.; Yoshida, S.; et al. Identification and Clinical Significance of TsRNAs and MiRNAs in PBMCs of Treatment-Requiring Retinopathy of Prematurity. Exp. Eye Res. 2023, 232, 109518. [Google Scholar] [CrossRef]
- Bezman, L.B.; Tiutiuca, C.; Totolici, G.; Carneciu, N.; Bujoreanu, F.C.; Ciortea, D.A.; Niculet, E.; Fulga, A.; Alexandru, A.M.; Stan, D.J.; et al. Latest Trends in Retinopathy of Prematurity: Research on Risk Factors, Diagnostic Methods and Therapies. Int. J. Gen. Med. 2023, 16, 937–949. [Google Scholar] [CrossRef]
- Fevereiro-Martins, M.; Marques-Neves, C.; Guimarães, H.; Bicho, M. Retinopathy of Prematurity: A Review of Pathophysiology and Signaling Pathways. Surv. Ophthalmol. 2023, 68, 175–210. [Google Scholar] [CrossRef]
- Appelbaum, A.; Park, H. Retrolental Fibroplasia—Blindness in Infants of Low Weight at Birth. Calif. Med. 1952, 77, 259. [Google Scholar] [PubMed]
- Zhang, H.; Wang, X.; Xu, K.; Wang, Y.; Wang, Y.; Liu, X.; Zhang, X.; Wang, L.; Li, X. 17β-Estradiol Ameliorates Oxygen-Induced Retinopathy in the Early Hyperoxic Phase. Biochem. Biophys. Res. Commun. 2015, 457, 700–705. [Google Scholar] [CrossRef]
- Woods, J.; Biswas, S. Retinopathy of Prematurity: From Oxygen Management to Molecular Manipulation. Mol. Cell. Pediatr. 2023, 10, 12. [Google Scholar] [CrossRef]
- Minturn, R.; Hartigan, K.; Vegunta, S.; Boente, C.; Golzarri-Arroyo, L.; Hynes, E.; Laughlin, E.; Haider, K.; Kua, K.L. Efficacy of Supplemental Oxygen in Reducing the Need for Laser or Intravitreal Bevacizumab in Preterm Infants with Stage 2 Retinopathy of Prematurity. BMC Ophthalmol. 2024, 24, 220. [Google Scholar] [CrossRef] [PubMed]
- Armentano, M. Development of Retinal Neovascularization in Retinopathy of Prematurity (ROP). Created in BioRender. Available online: https://BioRender.com/a72q408 (accessed on 1 February 2025).
- Chiang, M.F.; Quinn, G.E.; Fielder, A.R.; Ostmo, S.R.; Paul Chan, R.V.; Berrocal, A.; Binenbaum, G.; Blair, M.; Peter Campbell, J.; Capone, A.; et al. International Classification of Retinopathy of Prematurity, Third Edition. Ophthalmology 2021, 128, e51–e68. [Google Scholar] [CrossRef]
- Brennan, R.; Gnanaraj, L.; Cottrell, D.G. Retinopathy of Prematurity in Practice. I: Screening for Threshold Disease. Eye 2003, 17, 183–188. [Google Scholar] [CrossRef] [PubMed]
- Albanese, G.M.; Visioli, G.; Iannetti, L.; Giovannetti, F.; Armentano, M.; Romano, E.; Macario, F.; Fino, P.; Gharbiya, M. Does Choroidal Thickness Predict Persistent Subretinal Fluid after Rhegmatogenous Retinal Detachment Repair? A Retrospective Study with Fellow Eye Comparison. Acta Ophthalmol. 2023, 101, 413–421. [Google Scholar] [CrossRef] [PubMed]
- Bora, K.; Kushwah, N.; Maurya, M.; Pavlovich, M.C.; Wang, Z.; Chen, J. Assessment of Inner Blood-Retinal Barrier: Animal Models and Methods. Cells 2023, 12, 2443. [Google Scholar] [CrossRef]
- Anand-Apte, B.; Hollyfield, J.G. Developmental Anatomy of the Retinal and Choroidal Vasculature. Encycl. Eye 2010, 9–15. [Google Scholar] [CrossRef]
- Provis, J.M. Development of the Primate Retinal Vasculature. Prog. Retin. Eye Res. 2001, 20, 799–821. [Google Scholar] [CrossRef] [PubMed]
- Gariano, R.F.; Luisa Iruela-Arispe, M.; Hendrickson, A.E. Vascular Development in Primate Retina: Comparison of Laminar Plexus Formation in Monkey and Human. Investig. Ophthalmol. Vis. Sci. 1994, 35, 3442–3455. [Google Scholar]
- Albanese, G.M.; Gharbiya, M.; Visioli, G.; Margarella, A.; Romano, E.; Mastrogiuseppe, E.; Sepe-Monti, M.; Bruno, G.; D’Antonio, F. Neuroretinal and Microvascular Retinal Features in Dementia with Lewy Body Assessed by Optical Coherence Tomography Angiography. Neurol. Sci. 2024, 46, 185–194. [Google Scholar] [CrossRef] [PubMed]
- Ito, M.; Yoshioka, M. Regression of the Hyaloid Vessels and Pupillary Membrane of the Mouse. Anat. Embryol. 1999, 200, 403–411. [Google Scholar] [CrossRef] [PubMed]
- McKenzie, J.A.G.; Fruttiger, M.; Abraham, S.; Lange, C.A.K.; Stone, J.; Gandhi, P.; Wang, X.; Bainbridge, J.; Moss, S.E.; Greenwood, J. Apelin Is Required for Non-Neovascular Remodeling in the Retina. Am. J. Pathol. 2012, 180, 399–409. [Google Scholar] [CrossRef] [PubMed]
- Kappas, N.C.; Zeng, G.; Chappell, J.C.; Kearney, J.B.; Hazarika, S.; Kallianos Kimberly, G.; Patterson, C.; Annex, B.H.; Bautch, V.L. The VEGF Receptor Flt-1 Spatially Modulates Flk-1 signaling and Blood Vessel Branching. J. Cell Biol. 2008, 181, 847–858. [Google Scholar] [CrossRef] [PubMed]
- Kubota, Y.; Hirashima, M.; Kishi, K.; Stewart, C.L.; Suda, T. Leukemia Inhibitory Factor Regulates Microvessel Density by Modulating Oxygen-Dependent VEGF Expression in Mice. J. Clin. Investig. 2008, 118, 2393–2403. [Google Scholar] [CrossRef] [PubMed]
- Pertl, L.; Steinwender, G.; Mayer, C.; Hausberger, S.; Pöschl, E.M.; Wackernagel, W.; Wedrich, A.; El-Shabrawi, Y.; Haas, A. A Systematic Review and Meta-Analysis on the Safety of Vascular Endothelial Growth Factor (VEGF) Inhibitors for the Treatment of Retinopathy of Prematurity. PLoS ONE 2015, 10, e0129383. [Google Scholar] [CrossRef] [PubMed]
- Xie, J.; Aszterbaum, M.; Zhang, X.; Bonifas, J.M.; Zachary, C.; Epstein, E.; McCormick, F. A Role of PDGFRalpha in Basal Cell Carcinoma Proliferation. Proc. Natl. Acad. Sci. USA 2001, 98, 9255–9259. [Google Scholar] [CrossRef] [PubMed]
- Yao, Q.; Renault, M.A.; Chapouly, C.; Vandierdonck, S.; Belloc, I.; Jaspard-Vinassa, B.; Daniel-Lamazière, J.M.; Laffargue, M.; Merched, A.; Desgranges, C.; et al. Sonic Hedgehog Mediates a Novel Pathway of PDGF-BB-Dependent Vessel Maturation. Blood 2014, 123, 2429–2437. [Google Scholar] [CrossRef]
- Motegi, S.I.; Garfield, S.; Feng, X.; Sárdy, M.; Udey, M.C. Potentiation of Platelet-Derived Growth Factor Receptor-β Signaling Mediated by Integrin-Associated MFG-E8. Arterioscler. Thromb. Vasc. Biol. 2011, 31, 2653–2664. [Google Scholar] [CrossRef]
- Penn, J.S.; Madan, A.; Caldwell, R.B.; Bartoli, M.; Caldwell, R.W.; Hartnett, M.E. Vascular Endothelial Growth Factor in Eye Disease. Prog. Retin. Eye Res. 2008, 27, 331–371. [Google Scholar] [CrossRef]
- Chappell, J.C.; Darden, J.; Payne, L.B.; Fink, K.; Bautch, V.L. Blood Vessel Patterning on Retinal Astrocytes Requires Endothelial Flt-1 (VEGFR-1). J. Dev. Biol. 2019, 7, 18. [Google Scholar] [CrossRef]
- Gerhardt, H.; Golding, M.; Fruttiger, M.; Ruhrberg, C.; Lundkvist, A.; Abramsson, A.; Jeltsch, M.; Mitchell, C.; Alitalo, K.; Shima, D.; et al. VEGF Guides Angiogenic Sprouting Utilizing Endothelial Tip Filopodia. J. Cell Biol. 2003, 161, 1163–1177. [Google Scholar] [CrossRef] [PubMed]
- Kim, J.; Oh, W.J.; Gaiano, N.; Yoshida, Y.; Gu, C. Semaphorin 3E-Plexin-D1 Signaling Regulates VEGF Function in Developmental Angiogenesis via a Feedback Mechanism. Genes Dev. 2011, 25, 1399–1411. [Google Scholar] [CrossRef]
- Kivlin, J.D.; Biglan, A.W.; Gordon, R.A.; Dobson, V.; Hardy, R.A.; Palmer, E.A.; Tung, B.; Gilbert, W.; Spencer, R.; Cheng, K.P.; et al. Early Retinal Vessel Development and Iris Vessel Dilatation as Factors in Retinopathy of Prematurity. Cryotherapy for Retinopathy of Prematurity (CRYO-ROP) Cooperative Group. Arch. Ophthalmol. 1996, 114, 150–154. [Google Scholar] [CrossRef]
- Good, W.V.; Hardy, R.J. Guest Editorial: The Multicenter Study of Early Treatment for Retinopathy of Prematurity (ETROP). Ophthalmology 2001, 108, 1013–1014. [Google Scholar] [CrossRef]
- Moshfeghi, D.M.; Berrocal, A.M. Retinopathy of Prematurity in the Time of Bevacizumab: Incorporating the BEAT-ROP Results into Clinical Practice. Ophthalmology 2011, 118, 1227–1228. [Google Scholar] [CrossRef] [PubMed]
- Stahl, A.; Lepore, D.; Fielder, A.; Fleck, B.; Reynolds, J.D.; Chiang, M.F.; Li, J.; Liew, M.; Maier, R.; Zhu, Q.; et al. Ranibizumab versus Laser Therapy for the Treatment of Very Low Infants with Retinopathy of Prematurity (RAINBOW): An Open-Label Randomised Controlled Trial. Lancet 2019, 394, 1551–1559. [Google Scholar] [CrossRef]
- Marlow, N.; Stahl, A.; Lepore, D.; Fielder, A.; Reynolds, J.D.; Zhu, Q.; Weisberger, A.; Stiehl, D.P.; Fleck, B. 2-Year Outcomes of Ranibizumab versus Laser Therapy for the Treatment of Very Low Birthweight Infants with Retinopathy of Prematurity (RAINBOW Extension Study): Prospective Follow-up of an Open Label, Randomised Controlled Trial. Lancet Child Adolesc. Health 2021, 5, 698–707. [Google Scholar] [CrossRef] [PubMed]
- Marlow, N.; Reynolds, J.D.; Lepore, D.; Fielder, A.R.; Stahl, A.; Hao, H.; Weisberger, A.; Lodha, A.; Fleck, B.W. Ranibizumab versus Laser Therapy for the Treatment of Very Low Birthweight Infants with Retinopathy of Prematurity (RAINBOW): Five-Year Outcomes of a Randomised Trial. EClinicalMedicine 2024, 71, 102567. [Google Scholar] [CrossRef]
- Hartnett, M.E.; Stahl, A. Laser versus Anti-VEGF: A Paradigm Shift for Treatment-Warranted Retinopathy of Prematurity. Ophthalmol. Ther. 2023, 12, 2241–2252. [Google Scholar] [CrossRef] [PubMed]
- Alisi, L.; Giovannetti, F.; Armentano, M.; Lucchino, L.; Lambiase, A.; Bruscolini, A. Challenging Corneal Diseases and MicroRNA Expression: Focus on Rare Diseases and New Therapeutic Frontiers. Surv. Ophthalmol. 2025, 70, 121–131. [Google Scholar] [CrossRef] [PubMed]
- Shang, R.; Lee, S.; Senavirathne, G.; Lai, E.C. MicroRNAs in Action: Biogenesis, Function and Regulation. Nat. Rev. Genet. 2023, 24, 816–833. [Google Scholar] [CrossRef] [PubMed]
- Hong, D.; Jeong, S. 3′UTR Diversity: Expanding Repertoire of RNA Alterations in human MRNAs. Mol. Cells 2023, 46, 48–56. [Google Scholar] [CrossRef] [PubMed]
- Hellström, A.; Smith, L.E.H.; Dammann, O. Retinopathy of Prematurity. Lancet 2013, 382, 1445–1457. [Google Scholar] [CrossRef] [PubMed]
- Kim, S.J.; Sonmez, K.; Swan, R.; Campbell, J.P.; Ostmo, S.; Chan, R.V.P.; Nagiel, A.; Drenser, K.A.; Berrocal, A.M.; Horowitz, J.D.; et al. Identification of Candidate Genes and Pathways in Retinopathy of Prematurity by Whole Exome Sequencing of Preterm Infants Enriched in Phenotypic Extremes. Sci. Rep. 2021, 11, 4966. [Google Scholar] [CrossRef] [PubMed]
- Parad, R.B.; Allred, E.N.; Rosenfeld, W.N.; Davis, J.M. Reduction of Retinopathy of Prematurity in Extremely Low Gestational Age Newborns Treated with Recombinant Human Cu/Zn Superoxide Dismutase. Neonatology 2012, 102, 139–144. [Google Scholar] [CrossRef] [PubMed]
- Liu, H.T.; Xing, A.Y.; Chen, X.; Ma, R.R.; Wang, Y.W.; Shi, D.B.; Zhang, H.; Li, P.; Chen, H.F.; Li, Y.H.; et al. MicroRNA-27b, MicroRNA-101 and MicroRNA-128 Inhibit Angiogenesis by down-Regulating Vascular Endothelial Growth Factor C Expression in Gastric Cancers. Oncotarget 2015, 6, 37458–37470. [Google Scholar] [CrossRef] [PubMed]
- Chan, Y.C.; Khanna, S.; Roy, S.; Sen, C.K. MiR-200b Targets Ets-1 and Is down-Regulated by Hypoxia to Induce Angiogenic Response of Endothelial Cells. J. Biol. Chem. 2011, 286, 2047–2056. [Google Scholar] [CrossRef]
- Li, B.; Dasgupta, C.; Huang, L.; Meng, X.; Zhang, L. MiRNA-210 Induces Microglial Activation and Regulates Microglia-Mediated Neuroinflammation in Neonatal Hypoxic-Ischemic Encephalopathy. Cell. Mol. Immunol. 2020, 17, 976–991. [Google Scholar] [CrossRef]
- Chan, Y.C.; Banerjee, J.; Choi, S.Y.; Sen, C.K. MiR-210: The Master Hypoxamir. Microcirculation 2012, 19, 215–223. [Google Scholar] [CrossRef] [PubMed]
- Ovali, F.; Hakbilen, M.; Akalin, I.; Çelik, G.; Yildirim, S. The Association of MicroRNAs in the Development of Retinopathy of Prematurity. J. Neonatal Perinat. Med. 2024, 17, 49–55. [Google Scholar] [CrossRef]
- Buller, B.; Liu, X.; Wang, X.; Zhang, R.L.; Zhang, L.; Hozeska-Solgot, A.; Chopp, M.; Zhang, Z.G. MicroRNA-21 Protects Neurons from Ischemic Death. FEBS J. 2010, 277, 4299–4307. [Google Scholar] [CrossRef] [PubMed]
- Usui-Ouchi, A.; Ouchi, Y.; Kiyokawa, M.; Sakuma, T.; Ito, R.; Ebihara, N. Upregulation of Mir-21 Levels in the Vitreous Humor Is with Development of Proliferative Vitreoretinal. PLoS ONE 2016, 11, e0158043. [Google Scholar] [CrossRef]
- Zhang, T.; Pang, C.; Li, N.; Zhou, E.; Zhao, K. Plasminogen Activator Inhibitor-1 4G/5G Polymorphism and Retinopathy Risk in Type 2 Diabetes: A Meta-Analysis. BMC Med. 2013, 11, 1. [Google Scholar] [CrossRef]
- Raitoharju, E.; Lyytikäinen, L.P.; Levula, M.; Oksala, N.; Mennander, A.; Tarkka, M.; Klopp, N.; Illig, T.; Kähönen, M.; Karhunen, P.J.; et al. MiR-21, MiR-210, MiR-34a, and MiR-146a/b Are up-Regulated in Human Atherosclerotic Plaques in the Tampere Vascular Study. Atherosclerosis 2011, 219, 211–217. [Google Scholar] [CrossRef]
- Kotb, H.G.; Ibrahim, A.H.; Mohamed, E.F.; Ali, O.M.; Hassanein, N.; Badawy, D.; Aly, E.A. The Expression of MicroRNA 146a in Patients with Ischemic Stroke: An Observational Study. Int. J. Gen. Med. 2019, 12, 273. [Google Scholar] [CrossRef] [PubMed]
- Chistiakov, D.A.; Sobenin, I.A.; Orekhov, A.N.; Bobryshev, Y.V. Human MiR-221/222 in Physiological and Atherosclerotic Vascular Remodeling. BioMed Res. Int. 2015, 2015, 354517. [Google Scholar] [CrossRef]
- Metin, T.; Dinç, E.; Görür, A.; Erdoǧan, S.; Ertekin, S.; Sarl, A.A.; Tamer, L.; Çelik, Y. Evaluation of the Plasma MicroRNA Levels in Stage 3 Premature Retinopathy with plus Disease: Preliminary Study. Eye 2017, 32, 415. [Google Scholar] [CrossRef]
- Lin, H.; Qian, J.; Castillo, A.C.; Long, B.; Keyes, K.T.; Chen, G.; Ye, Y. Effect of MiR-23 on Oxidant-Induced Injury in Human Retinal Pigment Epithelial Cells. Investig. Ophthalmol. Vis. Sci. 2011, 52, 6308–6314. [Google Scholar] [CrossRef] [PubMed]
- Ye, J.; Wu, X.; Wu, D.; Wu, P.; Ni Chao and Zhang, Z.; Chen, Z.; Qiu, F.; Xu, J.; Huang, J. MiRNA-27b Targets Vascular Endothelial Growth Factor C to inhibit Tumor Progression and Angiogenesis in Colorectal Cancer. PLoS ONE 2013, 8, e60687. [Google Scholar] [CrossRef]
- Qu, C.; Liu, X.; Guo, Y.; Fo, Y.; Chen, X.; Zhou, J.; Yang, B. MiR-128-3p Inhibits Vascular Smooth Muscle Cell Proliferation and Migration by Repressing FOXO4/MMP9 Signaling Pathway. Mol. Med. 2020, 26, 116. [Google Scholar] [CrossRef]
- Madelaine, R.; Sloan, S.A.; Huber, N.; Notwell, J.H.; Leung, L.C.; Skariah, G.; Halluin, C.; Paşca, S.P.; Bejerano, G.; Krasnow, M.A.; et al. MicroRNA-9 Couples Brain Neurogenesis and Angiogenesis. Cell Rep. 2017, 20, 1533–1542. [Google Scholar] [CrossRef]
- Wang, Y.; Wu, S.; Yang, Y.; Peng, F.; Li, Q.; Tian, P.; Xiang, E.; Liang, H.; Wang, B.; Zhou, X.; et al. Differentially Expressed MiRNAs in Oxygen-induced Retinopathy Newborn Mouse Models. Mol. Med. Rep. 2017, 15, 146–152. [Google Scholar] [CrossRef][Green Version]
- Guan, J.T.; Li, X.X.; Peng, D.W.; Zhang, W.M.; Qu, J.; Lu, F.; D’Amato, R.J.; Chi, Z.L. MicroRNA-18a-5p Administration Suppresses Retinal Neovascularization by Targeting FGF1 and HIF1A. Front. Pharmacol. 2020, 11, 276. [Google Scholar] [CrossRef] [PubMed]
- Ho, P.T.B.; Clark, I.M.; Le, L.T.T. MicroRNA-Based Diagnosis and Therapy. Int. J. Mol. Sci. 2022, 23, 7167. [Google Scholar] [CrossRef] [PubMed]
- Cozar, J.M.; Robles-Fernandez, I.; Rodriguez-Martinez, A.; Puche-Sanz, I.; Vazquez-Alonso, F.; Lorente, J.A.; Martinez-Gonzalez, L.J.; Alvarez-Cubero, M.J. The Role of MiRNAs as Biomarkers in Prostate Cancer. Mutat. Res./Rev. Mutat. Res. 2019, 781, 165–174. [Google Scholar] [CrossRef]
- Lithwick-Yanai, G.; Dromi, N.; Shtabsky, A.; Morgenstern, S.; Strenov, Y.; Feinmesser, M.; Kravtsov, V.; Leon, M.E.; Hajdúch, M.; Ali, S.Z.; et al. Multicentre Validation of a MicroRNA-Based Assay for Diagnosing Indeterminate Thyroid Nodules Utilising Fine Needle Aspirate Smears. J. Clin. Pathol. 2017, 70, 500. [Google Scholar] [CrossRef]
- Kerschan-Schindl, K.; Hackl, M.; Boschitsch, E.; Föger-Samwald, U.; Nägele, O.; Skalicky, S.; Weigl, M.; Grillari, J.; Pietschmann, P. Diagnostic Performance of a Panel of MiRNAs (OsteomiR) for Osteoporosis in a Cohort of Postmenopausal Women. Calcif. Tissue Int. 2021, 108, 725–737. [Google Scholar] [CrossRef] [PubMed]
- Li, Y.B.; Fu, Q.; Guo, M.; Du, Y.; Chen, Y.; Cheng, Y. MicroRNAs: Pioneering Regulators in Alzheimer’s Disease Pathogenesis, Diagnosis, and Therapy. Transl. Psychiatry 2024, 14, 367. [Google Scholar] [CrossRef] [PubMed]
- Garreau, M.; Weidner, J.; Hamilton, R.; Kolosionek, E.; Toki, N.; Stavenhagen, K.; Paris, C.; Bonetti, A.; Czechtizky, W.; Gnerlich, F.; et al. Chemical Modification Patterns for MicroRNA Therapeutic Mimics: A Structure-Activity Relationship (SAR) Case-Study on MiR-200c. Nucleic Acids Res. 2024, 52, 2792–2807. [Google Scholar] [CrossRef]
- Chioccioli, M.; Roy, S.; Newell, R.; Pestano, L.; Dickinson, B.; Rigby, K.; Herazo-Maya, J.; Jenkins, G.; Ian, S.; Saini, G.; et al. A Lung Targeted MiR-29 Mimic as a Therapy for Pulmonary Fibrosis. EBioMedicine 2022, 85, 104304. [Google Scholar] [CrossRef] [PubMed]
- Fu, J.; Imani, S.; Wu, M.Y.; Wu, R.C. MicroRNA-34 Family in Cancers: Role, Mechanism, and Therapeutic Potential. Cancers 2023, 15, 4723. [Google Scholar] [CrossRef]
- Innao, V.; Allegra, A.; Pulvirenti, N.; Allegra, A.G.; Musolino, C. Therapeutic Potential of AntagomiRs in Haematological and Oncological Neoplasms. Eur. J. Cancer Care 2020, 29, e13208. [Google Scholar] [CrossRef] [PubMed]
- Van Der Ree, M.H.; Van Der Meer, A.J.; Van Nuenen, A.C.; De Bruijne, J.; Ottosen, S.; Janssen, H.L.; Kootstra, N.A.; Reesink, H.W. Miravirsen Dosing in Chronic Hepatitis C Patients Results in Decreased MicroRNA-122 Levels without Affecting Other MicroRNAs in Plasma. Aliment. Pharmacol. Ther. 2016, 43, 102–113. [Google Scholar] [CrossRef]
- Rubel, D.; Boulanger, J.; Craciun, F.; Xu, E.Y.; Zhang, Y.; Phillips, L.; Callahan, M.; Weber, W.; Song, W.; Ngai, N.; et al. Anti-MicroRNA-21 Therapy on Top of ACE Inhibition Delays Renal Failure in Alport Syndrome Mouse Models. Cells 2022, 11, 594. [Google Scholar] [CrossRef]
- Zhang, Q.; Huang, Y.; Yang, R.; Mu, J.; Zhou, Z.; Sun, M. Poly-Antioxidants for Enhanced Anti-MiR-155 Delivery and Synergistic Therapy of Metastatic Breast Cancer. Biomater. Sci. 2022, 10, 3637–3646. [Google Scholar] [CrossRef]
- Bron, P.; Martin, K.; Sloan, S.; Scherrer, D.; Tazi, J. P025 Obefazimod and Its Active Metabolites ABX-464-N-Glu Act by Stabilizing Protein-Protein Interaction among Key RNA Biogenesis Partners, CBC and ARS2. J. Crohns Colitis 2024, 18, i279. [Google Scholar] [CrossRef]
- Deng, Y.; Li, S.; Li, S.; Yu, C.; Huang, D.; Chen, H.; Yin, X. CircPDE4B Inhibits Retinal Pathological Angiogenesis via Promoting Degradation of HIF-1α Though Targeting MiR-181c. IUBMB Life 2020, 72, 1920–1929. [Google Scholar] [CrossRef] [PubMed]
- Yang, Y.; Pan, J.J.; Zhou, X.G.; Zhou, X.Y.; Cheng, R. Differentially Expressed MiRNAs in Premature Infants with Retinopathy-a Bioinformatics Analysis. Int. J. Ophthalmol. 2018, 11, 773. [Google Scholar] [CrossRef]
- Li, W.; Chen, L.; Gu, Z.; Chen, Z.; Li, H.; Cheng, Z.; Li, H.; Zou, L. Co-Delivery of MicroRNA-150 and Quercetin by Lipid Nanoparticles (LNPs) for the Targeted Treatment of Age-Related Macular Degeneration (AMD). J. Control. Release 2023, 355, 358–370. [Google Scholar] [CrossRef]
- Mehta, N.J.; Mehta, S.N. Nanotechnology in Retinal Disease: Current Concepts and Future Directions. J. Ocul. Pharmacol. Ther. 2024, 40, 3. [Google Scholar] [CrossRef] [PubMed]
- Huang, K.; Lin, Z.; Ge, Y.; Chen, X.; Pan, Y.; Lv, Z.; Sun, X.; Yu, H.; Chen, J.; Yao, Q. Immunomodulation of MiRNA-223-Based Nanoplatform for Targeted Therapy in Retinopathy of Prematurity. J. Control. Release 2022, 350, 789–802. [Google Scholar] [CrossRef]
- Plastino, F.; Pesce, N.A.; André, H. MicroRNAs and the HIF/VEGF Axis in Ocular Neovascular Diseases. Acta Ophthalmol. 2021, 99, e1255–e1262. [Google Scholar] [CrossRef] [PubMed]

| miRNA | Expression | Effect |
|---|---|---|
| miR-210 | ↓ | Hypoxia response [52,53,54] |
| miR-146a | ↓ | Inflammation [54,57,58,59] |
| miR-21 | ↑ | Angiogenesis [54,55,56] |
| miR-143 | ↓ | Angiogenesis regulation [6] |
| miR-221 | ↑ | Endothelial apoptosis [60] |
| miR-23a | ↑ | Oxidative stress protection [62] |
| miR-200b-3p | ↑ | VEGF modulation [51,61] |
| miR-27b-3p | ↓ | Anti-angiogenic [63] |
| miR214-3p | ↓ | Anti-angiogenic [60] |
Disclaimer/Publisher’s Note: The statements, opinions and data contained in all publications are solely those of the individual author(s) and contributor(s) and not of MDPI and/or the editor(s). MDPI and/or the editor(s) disclaim responsibility for any injury to people or property resulting from any ideas, methods, instructions or products referred to in the content. |
© 2025 by the authors. Licensee MDPI, Basel, Switzerland. This article is an open access article distributed under the terms and conditions of the Creative Commons Attribution (CC BY) license (https://creativecommons.org/licenses/by/4.0/).
Share and Cite
Albanese, G.M.; Visioli, G.; Alisi, L.; Armentano, M.; Giovannetti, F.; Lucchino, L.; Marenco, M.; Pontecorvi, P.; Gharbiya, M. Retinopathy of Prematurity and MicroRNAs. Biomedicines 2025, 13, 400. https://doi.org/10.3390/biomedicines13020400
Albanese GM, Visioli G, Alisi L, Armentano M, Giovannetti F, Lucchino L, Marenco M, Pontecorvi P, Gharbiya M. Retinopathy of Prematurity and MicroRNAs. Biomedicines. 2025; 13(2):400. https://doi.org/10.3390/biomedicines13020400
Chicago/Turabian StyleAlbanese, Giuseppe Maria, Giacomo Visioli, Ludovico Alisi, Marta Armentano, Francesca Giovannetti, Luca Lucchino, Marco Marenco, Paola Pontecorvi, and Magda Gharbiya. 2025. "Retinopathy of Prematurity and MicroRNAs" Biomedicines 13, no. 2: 400. https://doi.org/10.3390/biomedicines13020400
APA StyleAlbanese, G. M., Visioli, G., Alisi, L., Armentano, M., Giovannetti, F., Lucchino, L., Marenco, M., Pontecorvi, P., & Gharbiya, M. (2025). Retinopathy of Prematurity and MicroRNAs. Biomedicines, 13(2), 400. https://doi.org/10.3390/biomedicines13020400

