COMMD3 Regulates Copper Metabolism via the ATOX1-ATP7A-LOX Axis to Promote Multiple Myeloma Progression
Abstract
1. Introduction
2. Materials and Methods
2.1. Cell Lines
2.2. Primary CD138+ Cell Isolation
2.3. Antibodies and Reagents
2.4. Lentiviral Transfection
2.5. CCK-8 Assay
2.6. Transwell Migration Assay
2.7. RNA Isolation and qRT-PCR
2.8. Western Blot
2.9. Copper Detection
2.10. Flow Cytometry for Apoptosis Detection
2.11. Mouse Subcutaneous Tumor Model
2.12. Mouse Tail Vein Tumor Model
2.13. Bioinformatic Analyses
2.14. Statistical Analysis
3. Results
3.1. Elevated COMMD3 Expression Correlates with Poor Prognosis and Extramedullary Progression in Multiple Myeloma
3.2. COMMD3 Promotes MM Cell Proliferation and Migration
3.3. COMMD3 Promotes MM Proliferation and Metastasis Through Epithelial–Mesenchymal Transition and Metal Binding Regulation
3.4. COMMD3 Enhances Copper Ion Accumulation and Maintains Homeostasis in Multiple Myeloma Cells
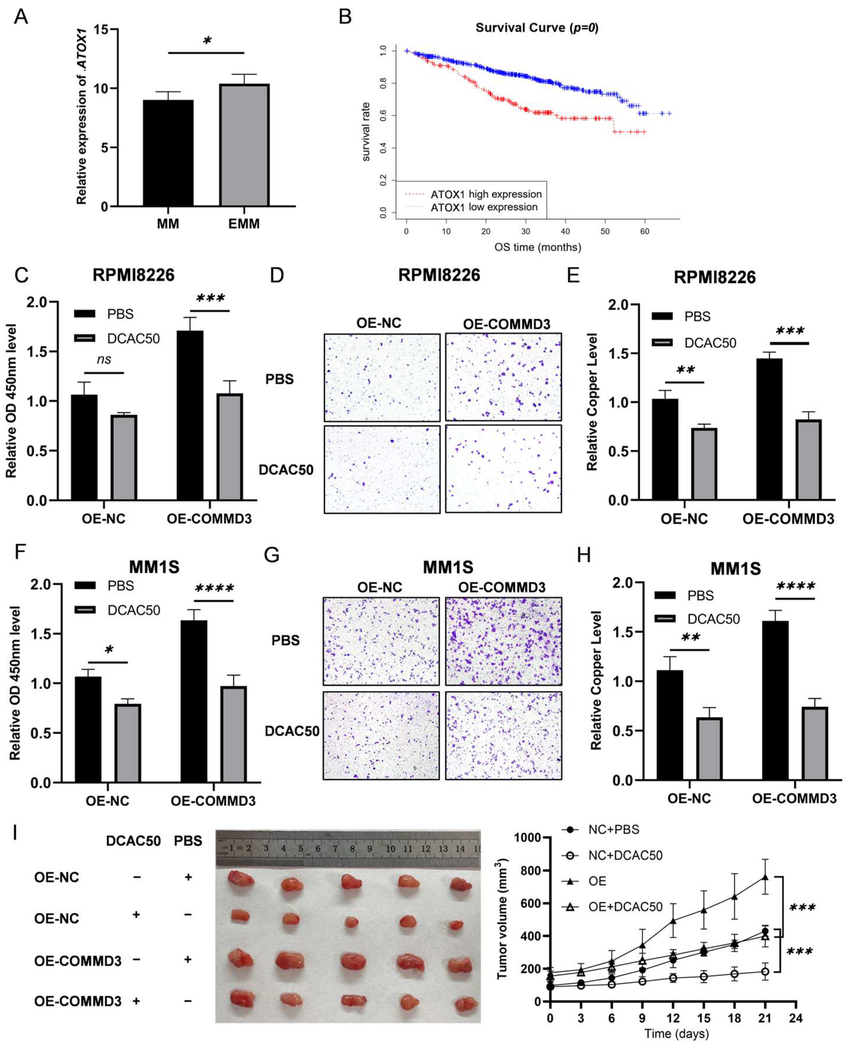
3.5. The Role and Clinical Significance of ATOX1 in Multiple Myeloma
3.6. COMMD3 Regulates the ATOX1-ATP7A-LOX Axis in Multiple Myeloma
4. Discussion
5. Conclusions
Supplementary Materials
Author Contributions
Funding
Institutional Review Board Statement
Informed Consent Statement
Data Availability Statement
Acknowledgments
Conflicts of Interest
References
- Malard, F.; Neri, P.; Bahlis, N.J.; Terpos, E.; Moukalled, N.; Hungria, V.T.M.; Manier, S. Multiple myeloma. Nat. Rev. Dis. Primers 2024, 10, 45. [Google Scholar] [CrossRef]
- Yao, L.; Wang, J.T.; Jayasinghe, R.G.; O’Neal, J.; Tsai, C.F.; Rettig, M.P.; Song, Y.; Liu, R.; Zhao, Y.; Ibrahim, O.M.; et al. Single-Cell Discovery and Multiomic Characterization of Therapeutic Targets in Multiple Myeloma. Cancer Res. 2023, 83, 1214–1233. [Google Scholar] [CrossRef]
- Poos, A.M.; Prokoph, N.; Przybilla, M.J.; Mallm, J.P.; Steiger, S.; Seufert, I.; John, L.; Tirier, S.M.; Bauer, K.; Baumann, A.; et al. Resolving therapy resistance mechanisms in multiple myeloma by multiomics subclone analysis. Blood 2023, 142, 1633–1646. [Google Scholar] [CrossRef] [PubMed]
- Bhutani, M.; Foureau, D.M.; Atrash, S.; Voorhees, P.M.; Usmani, S.Z. Extramedullary multiple myeloma. Leukemia 2020, 34, 1–20. [Google Scholar] [CrossRef]
- Sevcikova, S.; Minarik, J.; Stork, M.; Jelinek, T.; Pour, L.; Hajek, R. Extramedullary disease in multiple myeloma—Controversies and future directions. Blood Rev. 2019, 36, 32–39. [Google Scholar] [CrossRef] [PubMed]
- Markovic, U.; Calafiore, V.; Martino, E.; Giubbolini, R.; Parisi, M.S.; Romano, A.; Del Fabro, V.; Di Raimondo, F.; Conticello, C. A rare case of multiple myeloma with intracranial extramedullary relapse: One or more myeloma clones? Clin. Case Rep. 2019, 7, 1629–1636. [Google Scholar] [CrossRef]
- Khan, A.M.; Azar, I.; Najjar, S.; Bevington, T.; Mehdi, S. A Case of Aggressive Multiple Myeloma with Extramedullary Involvement of the Female Reproductive System, Thyroid and Breasts. Case Rep. Hematol. 2019, 2019, 7348504. [Google Scholar] [CrossRef]
- Usmani, S.Z.; Heuck, C.; Mitchell, A.; Szymonifka, J.; Nair, B.; Hoering, A.; Alsayed, Y.; Waheed, S.; Haider, S.; Restrepo, A.; et al. Extramedullary disease portends poor prognosis in multiple myeloma and is over-represented in high-risk disease even in the era of novel agents. Haematologica 2012, 97, 1761–1767. [Google Scholar] [CrossRef] [PubMed]
- Gozzetti, A.; Cerase, A.; Lotti, F.; Rossi, D.; Palumbo, A.; Petrucci, M.T.; Patriarca, F.; Nozzoli, C.; Cavo, M.; Offidani, M.; et al. Extramedullary intracranial localization of multiple myeloma and treatment with novel agents: A retrospective survey of 50 patients. Cancer 2012, 118, 1574–1584. [Google Scholar] [CrossRef] [PubMed]
- John, M.; Helal, M.; Duell, J.; Mattavelli, G.; Stanojkovska, E.; Afrin, N.; Leipold, A.M.; Steinhardt, M.J.; Zhou, X.; Žihala, D.; et al. Spatial transcriptomics reveals profound subclonal heterogeneity and T-cell dysfunction in extramedullary myeloma. Blood 2024, 144, 2121–2135. [Google Scholar] [CrossRef]
- Li, Y. Copper homeostasis: Emerging target for cancer treatment. IUBMB Life 2020, 72, 1900–1908. [Google Scholar] [CrossRef]
- Denoyer, D.; Masaldan, S.; La Fontaine, S.; Cater, M.A. Targeting copper in cancer therapy: ‘Copper That Cancer’. Metallomics 2015, 7, 1459–1476. [Google Scholar] [CrossRef]
- Blockhuys, S.; Wittung-Stafshede, P. Copper chaperone Atox1 plays role in breast cancer cell migration. Biochem. Biophys. Res. Commun. 2017, 483, 301–304. [Google Scholar] [CrossRef] [PubMed]
- Chen, L.; Min, J.; Wang, F. Copper homeostasis and cuproptosis in health and disease. Signal Transduct. Target. Ther. 2022, 7, 378. [Google Scholar] [CrossRef] [PubMed]
- Setty, S.R.; Tenza, D.; Sviderskaya, E.V.; Bennett, D.C.; Raposo, G.; Marks, M.S. Cell-specific ATP7A transport sustains copper-dependent tyrosinase activity in melanosomes. Nature 2008, 454, 1142–1146. [Google Scholar] [CrossRef]
- Shanbhag, V.; Jasmer-McDonald, K.; Zhu, S.; Martin, A.L.; Gudekar, N.; Khan, A.; Ladomersky, E.; Singh, K.; Weisman, G.A.; Petris, M.J. ATP7A delivers copper to the lysyl oxidase family of enzymes and promotes tumorigenesis and metastasis. Proc. Natl. Acad. Sci. USA 2019, 116, 6836–6841. [Google Scholar] [CrossRef] [PubMed]
- Pizzolo, G.; Savarin, T.; Molino, A.M.; Ambrosetti, A.; Todeschini, G.; Vettore, L. The Diagnostic Value of Serum Copper Levels and other Hematochemical Parameters in Malignancies. Tumori J. 1978, 64, 55–61. [Google Scholar] [CrossRef]
- Juarez, J.C.; Betancourt, O., Jr.; Pirie-Shepherd, S.R.; Guan, X.; Price, M.L.; Shaw, D.E.; Mazar, A.P.; Donate, F. Copper binding by tetrathiomolybdate attenuates angiogenesis and tumor cell proliferation through the inhibition of superoxide dismutase 1. Clin. Cancer Res. 2006, 12, 4974–4982. [Google Scholar] [CrossRef]
- Maine, G.N.; Burstein, E. COMMD proteins: COMMing to the scene. Cell. Mol. Life Sci. 2007, 64, 1997–2005. [Google Scholar] [CrossRef]
- Zhu, T.; Peng, X.; Cheng, Z.; Gong, X.; Xing, D.; Cheng, W.; Zhang, M. COMMD3 Expression Affects Angiogenesis through the HIF1alpha/VEGF/NF-kappaB Signaling Pathway in Hepatocellular Carcinoma In Vitro and In Vivo. Oxidative Med. Cell. Longev. 2022, 2022, 1655502. [Google Scholar] [CrossRef] [PubMed]
- Cheng, W.; Cheng, Z.; Zhang, C.; Weng, L.; Xing, D.; Zhang, M. Investigating the Association between COMMD3 Expression and the Prognosis of Hepatocellular Carcinoma. J. Cancer 2022, 13, 1871–1881. [Google Scholar] [CrossRef] [PubMed]
- Muller, P.; van Bakel, H.; van de Sluis, B.; Holstege, F.; Wijmenga, C.; Klomp, L.W. Gene expression profiling of liver cells after copper overload in vivo and in vitro reveals new copper-regulated genes. J. Biol. Inorg. Chem. 2007, 12, 495–507. [Google Scholar] [CrossRef]
- Jin, P.; Lv, C.; Peng, S.; Cai, L.; Zhu, J.; Ma, F. Genome-wide organization, evolutionary diversification of the COMMD family genes of amphioxus (Branchiostoma belcheri) with the possible role in innate immunity. Fish. Shellfish. Immunol. 2018, 77, 31–39. [Google Scholar] [CrossRef]
- Laulumaa, S.; Varjosalo, M. Commander Complex-A Multifaceted Operator in Intracellular Signaling and Cargo. Cells 2021, 10, 3447. [Google Scholar] [CrossRef]
- Nakai, A.; Fujimoto, J.; Miyata, H.; Stumm, R.; Narazaki, M.; Schulz, S.; Baba, Y.; Kumanogoh, A.; Suzuki, K. The COMMD3/8 complex determines GRK6 specificity for chemoattractant receptors. J. Exp. Med. 2019, 216, 1630–1647. [Google Scholar] [CrossRef]
- Umbreen, S.; Banday, M.M.; Jamroze, A.; Mansini, A.P.; Ganaie, A.A.; Ferrari, M.G.; Maqbool, R.; Beigh, F.H.; Murugan, P.; Morrissey, C.; et al. COMMD3:BMI1 Fusion and COMMD3 Protein Regulate C-MYC Transcription: Novel Therapeutic Target for Metastatic Prostate Cancer. Mol. Cancer Ther. 2019, 18, 2111–2123. [Google Scholar] [CrossRef]
- Hancock, J.L.; Kalimutho, M.; Straube, J.; Lim, M.; Gresshoff, I.; Saunus, J.M.; Lee, J.S.; Lakhani, S.R.; Simpson, K.J.; Bush, A.I.; et al. COMMD3 loss drives invasive breast cancer growth by modulating copper homeostasis. J. Exp. Clin. Cancer Res. 2023, 42, 90. [Google Scholar] [CrossRef]
- Liu, R.; Gao, Q.; Foltz, S.M.; Fowles, J.S.; Yao, L.; Wang, J.T.; Cao, S.; Sun, H.; Wendl, M.C.; Sethuraman, S.; et al. Co-evolution of tumor and immune cells during progression of multiple myeloma. Nat. Commun. 2021, 12, 2559. [Google Scholar] [CrossRef] [PubMed]
- Yang, M.; Wu, X.; Hu, J.; Wang, Y.; Wang, Y.; Zhang, L.; Huang, W.; Wang, X.; Li, N.; Liao, L.; et al. COMMD10 inhibits HIF1α/CP loop to enhance ferroptosis and radiosensitivity by disrupting Cu-Fe balance in hepatocellular carcinoma. J. Hepatol. 2022, 76, 1138–1150. [Google Scholar] [CrossRef]
- Xue, Q.; Yan, D.; Chen, X.; Li, X.; Kang, R.; Klionsky, D.J.; Kroemer, G.; Chen, X.; Tang, D.; Liu, J. Copper-dependent autophagic degradation of GPX4 drives ferroptosis. Autophagy 2023, 19, 1982–1996. [Google Scholar] [CrossRef]
- Tsvetkov, P.; Coy, S.; Petrova, B.; Dreishpoon, M.; Verma, A.; Abdusamad, M.; Rossen, J.; Joesch-Cohen, L.; Humeidi, R.; Spangler, R.D.; et al. Copper induces cell death by targeting lipoylated TCA cycle proteins. Science 2022, 375, 1254–1261. [Google Scholar] [CrossRef]
- Zheng, R.; Cheng, Y.; Qi, F.; Wu, Y.; Han, X.; Yan, J.; Zhang, H. Biodegradable Copper-Based Nanoparticles Augmented Chemodynamic Therapy through Deep Penetration and Suppressing Antioxidant Activity in Tumors. Adv. Healthc. Mater. 2021, 10, e2100412. [Google Scholar] [CrossRef]
- Luo, B.; Chen, L.; Hong, Z.; You, X.; Huang, F.P.; Bian, H.D.; Zhang, L.; Zhao, S. A simple and feasible atom-precise biotinylated Cu(i) complex for tumor-targeted chemodynamic therapy. Chem. Commun. 2021, 57, 6046–6049. [Google Scholar] [CrossRef] [PubMed]
- Xu, Y.; Zhou, Q.; Feng, X.; Dai, Y.; Jiang, Y.; Jiang, W.; Liu, X.; Xing, X.; Wang, Y.; Ni, Y.; et al. Disulfiram/copper markedly induced myeloma cell apoptosis through activation of JNK and intrinsic and extrinsic apoptosis pathways. Biomed. Pharmacother. 2020, 126, 110048. [Google Scholar] [CrossRef]
- Brady, D.C.; Crowe, M.S.; Turski, M.L.; Hobbs, G.A.; Yao, X.; Chaikuad, A.; Knapp, S.; Xiao, K.; Campbell, S.L.; Thiele, D.J.; et al. Copper is required for oncogenic BRAF signalling and tumorigenesis. Nature 2014, 509, 492–496. [Google Scholar] [CrossRef] [PubMed]
- Ishida, S.; Andreux, P.; Poitry-Yamate, C.; Auwerx, J.; Hanahan, D. Bioavailable copper modulates oxidative phosphorylation and growth of tumors. Proc. Natl. Acad. Sci. USA 2013, 110, 19507–19512. [Google Scholar] [CrossRef]
- Kuo, M.T.; Huang, Y.F.; Chou, C.Y.; Chen, H.H.W. Targeting the Copper Transport System to Improve Treatment Efficacies of Platinum-Containing Drugs in Cancer Chemotherapy. Pharmaceuticals 2021, 14, 549. [Google Scholar] [CrossRef] [PubMed]
- Xu, A.; Zhang, J.; Zuo, L.; Yan, H.; Chen, L.; Zhao, F.; Fan, F.; Xu, J.; Zhang, B.; Zhang, Y.; et al. FTO promotes multiple myeloma progression by posttranscriptional activation of HSF1 in an m(6)A-YTHDF2-dependent manner. Mol. Ther. 2022, 30, 1104–1118. [Google Scholar] [CrossRef]
- Blockhuys, S.; Zhang, X.; Wittung-Stafshede, P. Single-cell tracking demonstrates copper chaperone Atox1 to be required for breast cancer cell migration. Proc. Natl. Acad. Sci. USA 2020, 117, 2014–2019. [Google Scholar] [CrossRef] [PubMed]
- Hanahan, D. Hallmarks of Cancer: New Dimensions. Cancer Discov. 2022, 12, 31–46. [Google Scholar] [CrossRef]
- Klein, C.A. Cancer progression and the invisible phase of metastatic colonization. Nat. Rev. Cancer 2020, 20, 681–694. [Google Scholar] [CrossRef]
- Narain, R.; Muncie-Vasic, J.M.; Weaver, V.M. Forcing the code: Tension modulates signaling to drive morphogenesis and malignancy. Genes Dev. 2024. [Google Scholar] [CrossRef]
- Liaghat, M.; Ferdousmakan, S.; Mortazavi, S.H.; Yahyazadeh, S.; Irani, A.; Banihashemi, S.; Seyedi Asl, F.S.; Akbari, A.; Farzam, F.; Aziziyan, F.; et al. The impact of epithelial-mesenchymal transition (EMT) induced by metabolic processes and intracellular signaling pathways on chemo-resistance, metastasis, and recurrence in solid tumors. Cell Commun. Signal 2024, 22, 575. [Google Scholar] [CrossRef]
- Healy, M.D.; Hospenthal, M.K.; Hall, R.J.; Chandra, M.; Chilton, M.; Tillu, V.; Chen, K.E.; Celligoi, D.J.; McDonald, F.J.; Cullen, P.J.; et al. Structural insights into the architecture and membrane interactions of the conserved COMMD proteins. Elife 2018, 7, e35898. [Google Scholar] [CrossRef] [PubMed]
- Zheng, L.; You, N.; Huang, X.; Gu, H.; Wu, K.; Mi, N.; Li, J. COMMD7 Regulates NF-κB Signaling Pathway in Hepatocellular Carcinoma Stem-like Cells. Mol. Ther. Oncolytics 2019, 12, 112–123. [Google Scholar] [CrossRef]
- Yang, S.S.; Li, X.M.; Yang, M.; Ren, X.L.; Hu, J.L.; Zhu, X.H.; Wang, F.F.; Zeng, Z.C.; Li, J.Y.; Cheng, Z.Q.; et al. FMNL2 destabilises COMMD10 to activate NF-κB pathway in invasion and metastasis of colorectal cancer. Br. J. Cancer 2017, 117, 1164–1175. [Google Scholar] [CrossRef] [PubMed]






Disclaimer/Publisher’s Note: The statements, opinions and data contained in all publications are solely those of the individual author(s) and contributor(s) and not of MDPI and/or the editor(s). MDPI and/or the editor(s) disclaim responsibility for any injury to people or property resulting from any ideas, methods, instructions or products referred to in the content. |
© 2025 by the authors. Licensee MDPI, Basel, Switzerland. This article is an open access article distributed under the terms and conditions of the Creative Commons Attribution (CC BY) license (https://creativecommons.org/licenses/by/4.0/).
Share and Cite
Wang, Y.; Zhang, B.; Fan, F.; Zhao, F.; Xu, J.; Zheng, Y.; Sun, C.; Hu, Y. COMMD3 Regulates Copper Metabolism via the ATOX1-ATP7A-LOX Axis to Promote Multiple Myeloma Progression. Biomedicines 2025, 13, 351. https://doi.org/10.3390/biomedicines13020351
Wang Y, Zhang B, Fan F, Zhao F, Xu J, Zheng Y, Sun C, Hu Y. COMMD3 Regulates Copper Metabolism via the ATOX1-ATP7A-LOX Axis to Promote Multiple Myeloma Progression. Biomedicines. 2025; 13(2):351. https://doi.org/10.3390/biomedicines13020351
Chicago/Turabian StyleWang, Yajun, Bo Zhang, Fengjuan Fan, Fei Zhao, Jian Xu, Yuhuan Zheng, Chunyan Sun, and Yu Hu. 2025. "COMMD3 Regulates Copper Metabolism via the ATOX1-ATP7A-LOX Axis to Promote Multiple Myeloma Progression" Biomedicines 13, no. 2: 351. https://doi.org/10.3390/biomedicines13020351
APA StyleWang, Y., Zhang, B., Fan, F., Zhao, F., Xu, J., Zheng, Y., Sun, C., & Hu, Y. (2025). COMMD3 Regulates Copper Metabolism via the ATOX1-ATP7A-LOX Axis to Promote Multiple Myeloma Progression. Biomedicines, 13(2), 351. https://doi.org/10.3390/biomedicines13020351
