A Protein Kinase Cε/Protein Kinase D3 Signalling Axis Modulates RhoA Activity During Cytokinesis
Abstract
1. Introduction
2. Materials and Methods
2.1. Generation of a Mutant PRKD3 Allele in Mice
2.2. Isolation of MEFs, Immortalisation and Cell Culture
2.3. RhoA Pull Down
2.4. Cell Fixation, Permeabilisation and Immunostaining
2.5. Confocal Imaging and Processing
2.6. Quantification of Double-Nucleated Cells
2.7. Quantification of RhoA+/RhoA− Cells
2.8. Generation of PKD Overexpression Constructs
2.9. Antibodies Used
3. Results
3.1. Generation of a PKD3 Null Allele in Mice and Isolation and Characterisation of Mouse Embryonic Fibroblasts (MEFs)
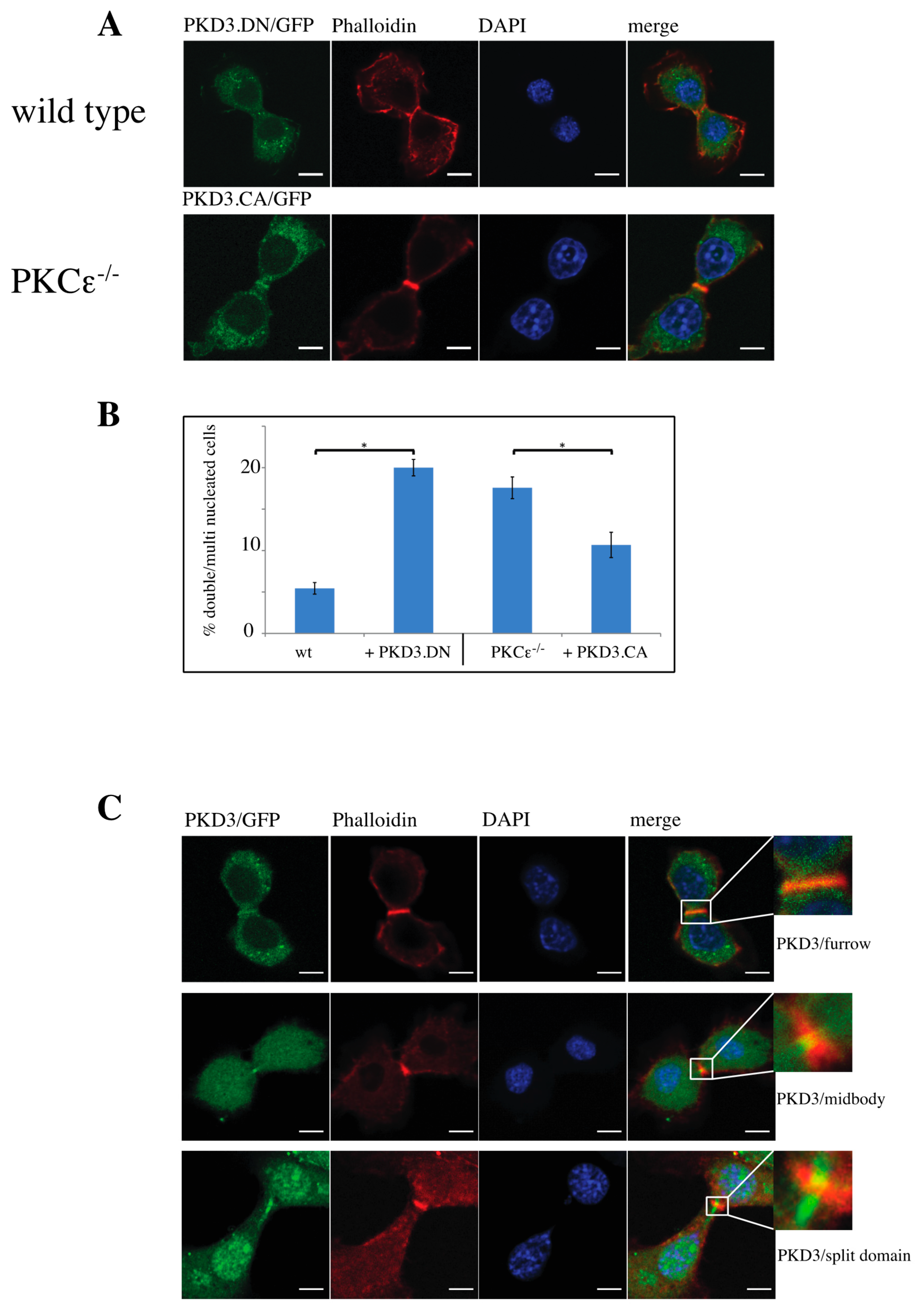
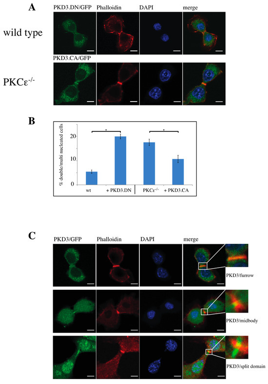
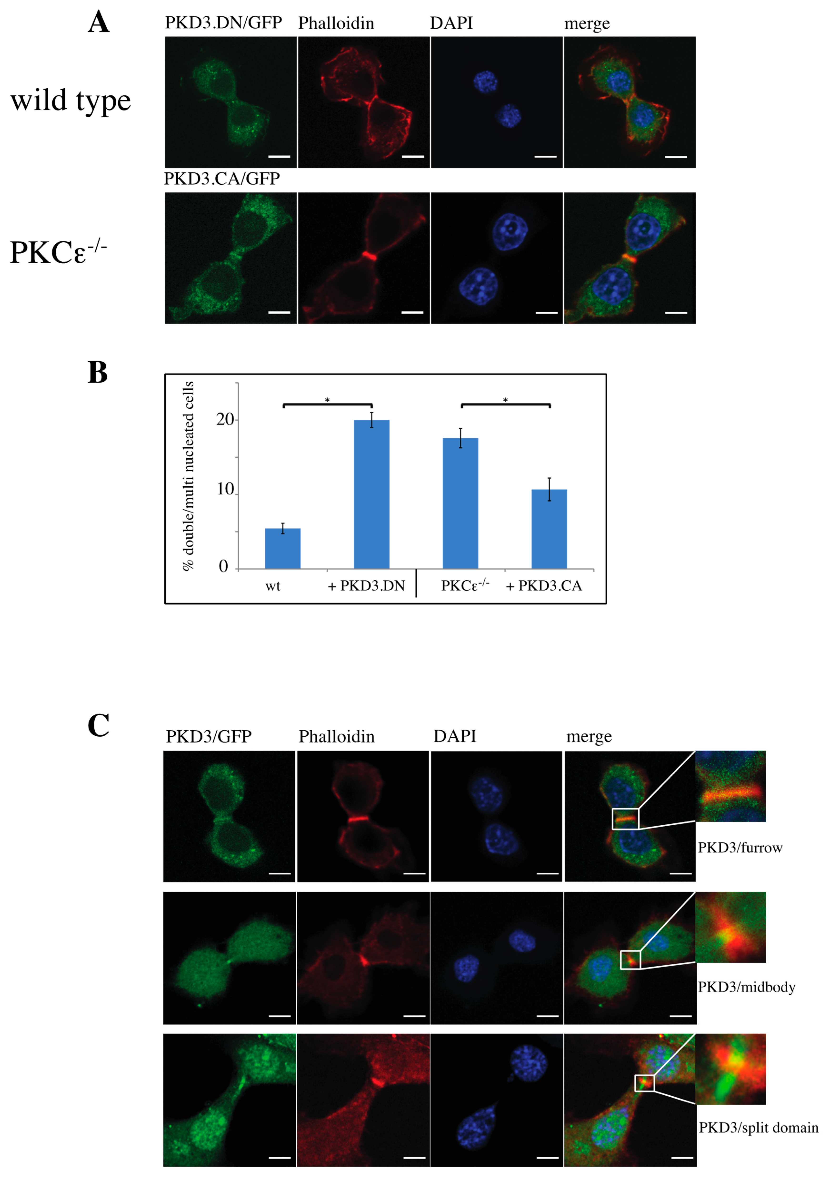
3.2. PKD3 Localises to the Furrow During Cytokinesis
3.3. Dominant-Active and -Inactive Mutations of PKD3 Affect Wild-Type and PKCε-/- MEFs During Cytokinesis
3.4. PKD3 Regulates the Activity but Not the Localisation of RhoA
4. Discussion
5. Conclusions
Supplementary Materials
Author Contributions
Funding
Institutional Review Board Statement
Informed Consent Statement
Data Availability Statement
Acknowledgments
Conflicts of Interest
References
- Johannes, F.J.; Prestle, J.; Eis, S.; Oberhagemann, P.; Pfizenmaier, K. PKCu is a novel, atypical member of the protein kinase C family. J. Biol. Chem. 1994, 269, 6140–6148. [Google Scholar] [CrossRef]
- Fu, Y.; Rubin, C.S. Protein kinase D: Coupling extracellular stimuli to the regulation of cell physiology. EMBO Rep. 2011, 12, 785–796. [Google Scholar] [CrossRef]
- Hayashi, A.; Seki, N.; Hattori, A.; Kozuma, S.; Saito, T. PKCnu, a new member of the protein kinase C family, composes a fourth subfamily with PKCmu. Biochim. Biophys. Acta 1999, 1450, 99–106. [Google Scholar] [CrossRef]
- Waldron, R.T.; Iglesias, T.; Rozengurt, E. Phosphorylation-dependent protein kinase D activation. Electrophoresis 1999, 20, 382–390. [Google Scholar] [CrossRef]
- Nishikawa, K.; Toker, A.; Johannes, F.J.; Songyang, Z.; Cantley, L.C. Determination of the specific substrate sequence motifs of protein kinase C isozymes. J. Biol. Chem. 1997, 272, 952–960. [Google Scholar] [CrossRef]
- Steinberg, S.F. Regulation of protein kinase D1 activity. Mol. Pharmacol. 2012, 81, 284–291. [Google Scholar] [CrossRef]
- Zugaza, J.L.; Sinnett-Smith, J.; Van Lint, J.; Rozengurt, E. Protein kinase D (PKD) activation in intact cells through a protein kinase C-dependent signal transduction pathway. EMBO J. 1996, 15, 6220–6230. [Google Scholar] [CrossRef]
- Waldron, R.T.; Rozengurt, E. Protein kinase C phosphorylates protein kinase D activation loop Ser744 and Ser748 and releases autoinhibition by the pleckstrin homology domain. J. Biol. Chem. 2003, 278, 154–163. [Google Scholar] [CrossRef]
- Glotzer, M. The molecular requirements for cytokinesis. Science 2005, 307, 1735–1739. [Google Scholar] [CrossRef]
- Piekny, A.; Werner, M.; Glotzer, M. Cytokinesis: Welcome to the Rho zone. Trends Cell Biol. 2005, 15, 651–658. [Google Scholar] [CrossRef]
- Saurin, A.T.; Durgan, J.; Cameron, A.J.; Faisal, A.; Marber, M.S.; Parker, P.J. The regulated assembly of a PKCepsilon complex controls the completion of cytokinesis. Nat. Cell Biol. 2008, 10, 891–901. [Google Scholar] [CrossRef]
- Sharpless, N. Preparation and Immortalization of Primary Murine Cells. In Cell Biology, A Laboratory Handbook, 3rd ed.; Celis, J.E., Ed.; Elsevier Inc.: Amsterdam, The Netherlands, 2006; Chapter 28; pp. 223–228. [Google Scholar]
- Rey, O.; Sinnett-Smith, J.; Zhukova, E.; Rozengurt, E. Regulated nucleocytoplasmic transport of protein kinase D in response to G protein-coupled receptor activation. J. Biol. Chem. 2001, 276, 49228–49235. [Google Scholar] [CrossRef]
- Birkenfeld, J.; Nalbant, P.; Bohl, B.P.; Pertz, O.; Hahn, K.M.; Bokoch, G.M. GEF-H1 modulates localized RhoA activation during cytokinesis under the control of mitotic kinases. Dev. Cell 2007, 12, 699–712, Erratum in Dev. Cell 2007, 12, 1007. [Google Scholar] [CrossRef]
- Saurin, A.T.; Brownlow, N.; Parker, P.J. Protein kinase C epsilon in cell division: Control of abscission. Cell Cycle 2009, 8, 549–555. [Google Scholar] [CrossRef]
- Chen, J.; Deng, F.; Singh, S.V.; Wang, Q.J. Protein kinase D3 (PKD3) contributes to prostate cancer cell growth and survival through a PKCepsilon/PKD3 pathway downstream of Akt and ERK 1/2. Cancer Res. 2008, 68, 3844–3853. [Google Scholar] [CrossRef]
- Wang, H.; Zhu, X.; Zhu, Y.; Liu, J.; Hu, X.; Wang, Y.; Peng, S.; Chen, Y.; Chen, R.; Ding, F.; et al. Protein kinase D3 is essential for prostratin-activated transcription of integrated HIV-1 provirus promoter via NF-κB signaling pathway. Biomed. Res. Int. 2014, 2014, 968027. [Google Scholar] [CrossRef]
- Loaiza-Moss, J.; Braun, U.; Leitges, M. Transcriptome Analysis Suggests PKD3 Regulates Proliferative Glucose Metabolism, Calcium Homeostasis and Microtubule Dynamics After MEF Spontaneous Immortalization, Jocshan Loaiza-Moss, Ursula Braun and Michael Leitges. Int. J. Mol. Sci. 2025, 26, 596. [Google Scholar] [CrossRef]
- Yonemura, S.; Hirao-Minakuchi, K.; Nishimura, Y. Rho localization in cells and tissues. Exp. Cell Res. 2004, 295, 300–314. [Google Scholar] [CrossRef]
- Watanabe, S.; Ando, Y.; Yasuda, S.; Hosoya, H.; Watanabe, N.; Ishizaki, T.; Narumiya, S. mDia2 induces the actin scaffold for the contractile ring and stabilizes its position during cytokinesis in NIH 3T3 cells. Mol. Biol. Cell 2008, 19, 2328–2338. [Google Scholar] [CrossRef][Green Version]
- Matsumura, F. Regulation of myosin II during cytokinesis in higher eukaryotes. Trends Cell Biol. 2005, 15, 371–377. [Google Scholar] [CrossRef]
- Liu, Y.; Robinson, D. Recent advances in cytokinesis: Understanding the molecular underpinnings [version 1; peer review: 2 approved]. F1000Research 2018, 7, 1849. [Google Scholar] [CrossRef]
- Sechi, S.; Piergentili, R.; Giansanti, M.G. Minor Kinases with Major Roles in Cytokinesis Regulation. Cells 2022, 11, 3639. [Google Scholar] [CrossRef]
- Watson, L.; Soliman, N.T.; Davis, K.; Kelly, J.; Lockwood, N.; Yang, X.; Lynham, S.; Scott, J.D.; Crossland, V.; McDonald, N.Q.; et al. Co-ordinated control of the Aurora B abscission checkpoint by PKCε complex assembly, midbody recruitment and retention. Biochem. J. 2021, 478, 2247–2263. [Google Scholar] [CrossRef]
- Fujiwara, T.; Bandi, M.; Nitta, M.; Ivanova, E.V.; Bronson, R.T.; Pellman, D. Cytokinesis failure generating tetraploids promotes tumorigenesis in p53-null cells. Nature 2005, 437, 1043–1047. [Google Scholar] [CrossRef] [PubMed]
- Zou, Z.; Zeng, F.; Xu, W.; Wang, C.; Ke, Z.; Wang, Q.J.; Deng, F. PKD2 and PKD3 promote prostate cancer cell invasion by modulating NF-κB- and HDAC1-mediated expression and activation of uPA. J. Cell Sci. 2012, 125 Pt 20, 4800–4811. [Google Scholar]
- Huck, B.; Duss, S.; Hausser, A.; Olayioye, M.A. Elevated protein kinase D3 (PKD3) expression supports proliferation of triple-negative breast cancer cells and contributes to mTORC1- S6K1 pathway activation. J. Biol. Chem. 2014, 289, 3138–3147. [Google Scholar] [CrossRef]
- Capalbo, L.; Bassi, Z.I.; Geymonat, M.; Todesca, S.; Copoiu, L.; Enright, A.J.; Callaini, G.; Riparbelli, M.G.; Yu, L.; Choudhary, J.S.; et al. The midbody interactome reveals unexpected roles for PP1 phosphatases in cytokinesis. Nat. Commun. 2019, 10, 4513. [Google Scholar] [CrossRef] [PubMed]





| Primer ID | Primer Sequence |
|---|---|
| a | GACTGTCATCACCAGCATCTTTCAGC |
| b | CCTGGAGAGAGACTGAAGCCTTGG |
| c | GCAGTGGCTGATCATGTATTGAGCAG |
| d | CTGACAGGACAACTTCTACCAGGTC |
| e | GCCACACTGTACCCCAGCTCATG |
| f | GGGTAGAGCGCTCTTCACAGAG |
| Primer ID | Primer Sequence |
|---|---|
| PKD3.DN, forward | CATCATTGGTGAGAAGGCATTCCGGAGGGCAGTGGTAGGAACTCC |
| PKD3.DN, reverse | GGAGTTCCTACCACTGCCCTCCGGAATGCCTTCTCACCAATGATG |
| PKD3.CA, forward | GCATCATTGGTGAGAAGGAGTTCCGGAGGGAAGTGGTAGAACTCCAG |
| PKD3.CA, reverse | CTGGAGTTCCTACCACTTCCCTCCGGAACTCCTTCTCACCAATGATGC |
Disclaimer/Publisher’s Note: The statements, opinions and data contained in all publications are solely those of the individual author(s) and contributor(s) and not of MDPI and/or the editor(s). MDPI and/or the editor(s) disclaim responsibility for any injury to people or property resulting from any ideas, methods, instructions or products referred to in the content. |
© 2025 by the authors. Licensee MDPI, Basel, Switzerland. This article is an open access article distributed under the terms and conditions of the Creative Commons Attribution (CC BY) license (https://creativecommons.org/licenses/by/4.0/).
Share and Cite
Braun, U.; Leitges, M. A Protein Kinase Cε/Protein Kinase D3 Signalling Axis Modulates RhoA Activity During Cytokinesis. Biomedicines 2025, 13, 345. https://doi.org/10.3390/biomedicines13020345
Braun U, Leitges M. A Protein Kinase Cε/Protein Kinase D3 Signalling Axis Modulates RhoA Activity During Cytokinesis. Biomedicines. 2025; 13(2):345. https://doi.org/10.3390/biomedicines13020345
Chicago/Turabian StyleBraun, Ursula, and Michael Leitges. 2025. "A Protein Kinase Cε/Protein Kinase D3 Signalling Axis Modulates RhoA Activity During Cytokinesis" Biomedicines 13, no. 2: 345. https://doi.org/10.3390/biomedicines13020345
APA StyleBraun, U., & Leitges, M. (2025). A Protein Kinase Cε/Protein Kinase D3 Signalling Axis Modulates RhoA Activity During Cytokinesis. Biomedicines, 13(2), 345. https://doi.org/10.3390/biomedicines13020345

