Vitamin D as a Systemic Regulatory Axis: From Homeostasis to Multiorgan Disease
Abstract
1. Introduction
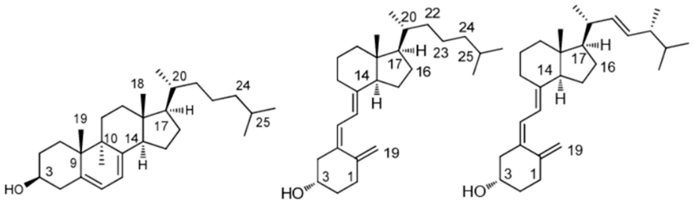
1.1. Chemical and Biochemical Nature of Vitamin D
1.2. Sources of Vitamin D: Challenges and Strategies for the General Population and Vulnerable Groups
1.3. Justification for This Work
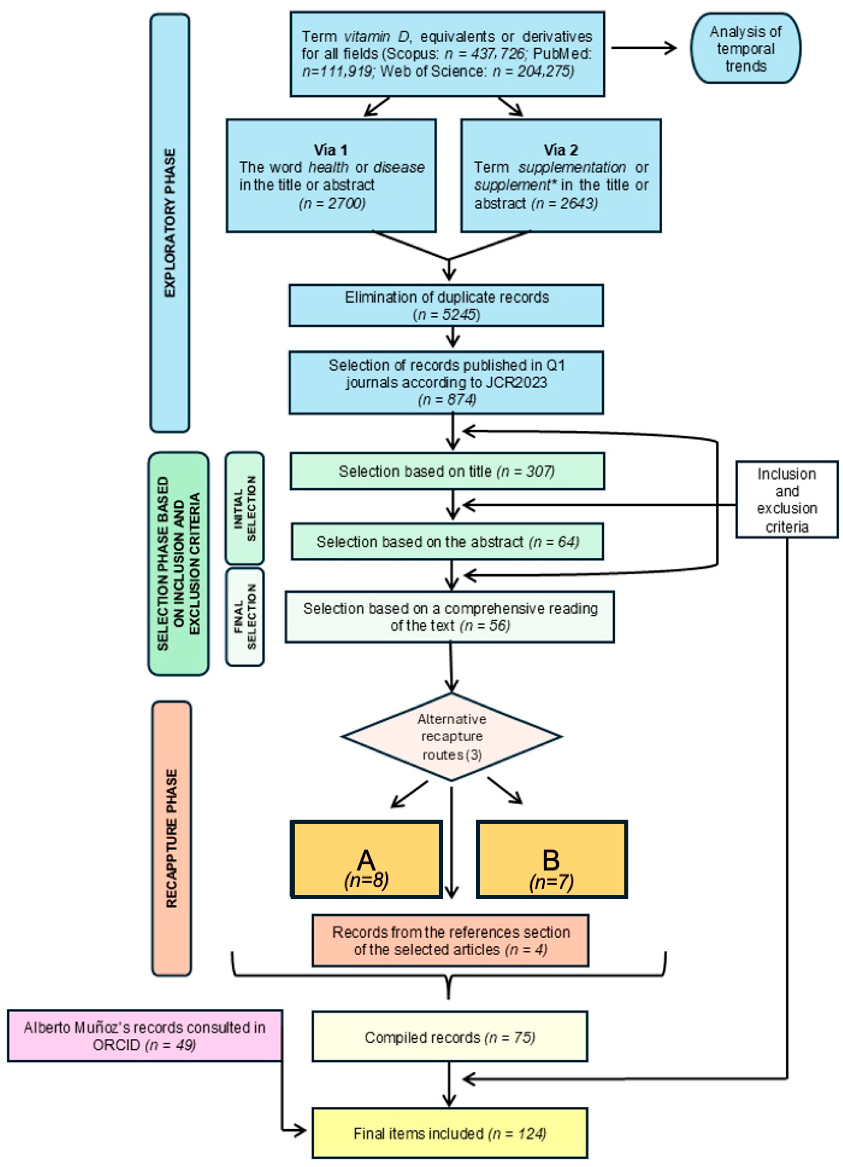
2. Review Methodology
Workflow and Phases of the Literature Search
3. Results of the Bibliographic Search
4. Metabolism and Physiopathological Functions of Vitamin D
5. The Role of Vitamin D in Multi-Organ Pathologies
5.1. Autoimmune and Inflammatory Diseases
5.2. Metabolic and Cardiovascular Diseases
5.3. Nervous System Dysregulation and Diseases
5.4. Reproductive and Hormonal Disorders
6. The Role of Vitamin D in Cancer
6.1. Molecular and Cellular Mechanisms Involved in Colon Cancer: Genomic Actions of Vitamin D Through VDR
6.2. Molecular and Cellular Mechanisms Involved in Colon Cancer: Activation of Non-Genomic Pathways of Vitamin D
6.3. Clinical Relevance and Therapeutic Applications of Vitamin D in Colon Cancer
7. Recent Advances in Research on Vitamin D Analogues, Their Metabolism, and Clinical Applications
7.1. Development of Calcitriol Analogues: Structural Advances and Therapeutic Limitations
7.2. Factors Associated with Vitamin D Deficiency
7.3. Therapeutic Applications of Vitamin D
8. Final Discussion
9. Conclusions
Supplementary Materials
Author Contributions
Funding
Institutional Review Board Statement
Informed Consent Statement
Data Availability Statement
Conflicts of Interest
Abbreviations
| ASD | Autism Spectrum Disorder |
| EGF | Epithelial Growth Factor |
| EMT | Epithelial–Mesenchymal Transition |
| FGFR | Fibroblast Growth Factor Receptor |
| HT | Hashimoto’s Thyroiditis |
| IBD | Inflammatory Bowel Disease |
| IFN | Interferon |
| IL | Interleukin |
| MS | Multiple Sclerosis |
| NAFLD | Non-Alcoholic Fatty Liver Disease |
| ORCID | Open Researcher and Contributor ID |
| PCOS | Polycystic Ovary Syndrome |
| PDGFR | Platelet-Derived Growth Factor Receptor |
| PTH | Parathyroid Hormone |
| TFG | Transforming Growth Factor |
| TNF | Tumor Necrosis Factor |
| VDR | Vitamin D receptor |
References
- López-Otín, C. La Levedad de las Libélulas; Paidós: Bercelona, Spain, 2024. [Google Scholar]
- López-Otín, C.; Kroemer, G. Hallmarks of health. Cell 2021, 184, 33–63. [Google Scholar] [CrossRef] [PubMed]
- Semba, R.D. The discovery of the vitamins. Int. J. Vitam. Nutr. Res. 2012, 82, 310–315. [Google Scholar] [CrossRef]
- Özdemir, Ö. (Ed.) Vitamin D; IntechOpen: London, UK, 2021. [Google Scholar]
- Nelson, D.L. Lehninger Principles of Biochemistry, 6th ed.; W.H. Freeman: New York, NY, USA, 2013. [Google Scholar]
- Mizobuchi, M. A brief history of the vitamin D. In Why Does Vitamin D Matter? Wu-Wong, J.R., Ed.; Bentham Science: Sharjah, United Arab Emirates, 2012; pp. 3–11. [Google Scholar]
- Ultraviolet (UV) Radiation. Available online: https://www.who.int/data/gho/data/themes/topics/topic-details/GHO/ultraviolet-(uv)-radiation (accessed on 5 December 2024).
- Health Consequences of Excessive Solar UV Radiation. Available online: https://www.who.int/news/item/25-07-2006-health-consequences-of-excessive-solar-uv-radiation (accessed on 21 November 2024).
- Prüss-Üstün, A.; Zeeb, H.; Mathers, C.; Repacholi, M. Solar ultraviolet radiation: Global burden of disease from solar ultraviolet radiation. World Health 2006, 55, 987–999. [Google Scholar]
- Raising Awareness on Ultraviolet Radiation. Available online: https://www.who.int/activities/raising-awareness-on-ultraviolet-radiation?utm_source=chatgpt.com (accessed on 9 November 2024).
- Giustina, A.; Bouillon, R.; Dawson-Hughes, B.; Ebeling, P.R.; Lazaretti-Castro, M.; Lips, P.; Marcocci, C.; Bilezikian, J.P. Vitamin D in the older population: A consensus statement. Endocrine 2022, 79, 31–44. [Google Scholar] [CrossRef]
- Food Fortification. Available online: https://www.who.int/news-room/questions-and-answers/item/food-fortification (accessed on 12 December 2024).
- Fortification of Maize Flour and Corn Meal with Vitamins and Minerals. Available online: https://www.who.int/publications/i/item/9789241549936 (accessed on 5 November 2024).
- Giustina, A.; Di Filippo, L.; Allora, A.; Bikle, D.D.; Cavestro, G.M.; Feldman, D.; Latella, G.; Minisola, S.; Napoli, N.; Trasciatti, S.; et al. Vitamin D and malabsorptive gastrointestinal conditions: A bidirectional relationship? Rev. Endocr. Metab. Disord. 2023, 24, 121–138. [Google Scholar] [CrossRef]
- Bouillon, R.; Manousaki, D.; Rosen, C.; Trajanoska, K.; Rivadeneira, F.; Richards, J.B. The health effects of vitamin D supplementation: Evidence from human studies. Nat. Rev. Endocrinol. 2021, 18, 96–110. [Google Scholar] [CrossRef]
- Bouillon, R.; Carmeliet, G. Vitamin D insufficiency: Definition, diagnosis and management. Best Pract. Res. Clin. Endocrinol. Metab. 2018, 32, 669–684. [Google Scholar] [CrossRef]
- Thacher, T.D.; Clarke, B.L. Vitamin D insufficiency. Mayo Clin. Proc. 2011, 86, 50. [Google Scholar] [CrossRef] [PubMed]
- Yepes-Nuñez, J.J.; Urrútia, G.; Romero-García, M.; Alonso-Fernández, S. Declaración PRISMA 2020: Una guía actualizada para la publicación de revisiones sistemáticas. Rev. Esp. Cardiol. 2021, 74, 790–799. [Google Scholar]
- Trueba-Gómez, R.; Estrada-Lorenzo, J.M. La base de datos PubMed y la búsqueda de información científica. Semin. Fund. Española Reumatol. 2010, 11, 49–63. [Google Scholar] [CrossRef]
- Beale, M.G.; Chan, J.C.; Oldham, S.B.; Deluca, H.F. Vitamin D: The discovery of its metabolites and their therapeutic applications. Pediatrics 1976, 57, 729–741. [Google Scholar] [CrossRef] [PubMed]
- Reichel, H.; Koeffler, H.P.; Norman, A.W. The role of the vitamin D endocrine system in health and disease. N. Engl. J. Med. 1989, 320, 980–991. [Google Scholar] [CrossRef]
- Pike, J.W.; Meyer, M.B.; Lee, S.M.; Onal, M.; Benkusky, N.A. The vitamin D receptor: Contemporary genomic approaches reveal new basic and translational insights. J. Clin. Investig. 2017, 127, 1146–1154. [Google Scholar] [CrossRef] [PubMed]
- Rochel, N.; Wurtz, J.M.; Mitschler, A.; Klaholz, B.; Moras, D. The crystal structure of the nuclear receptor for vitamin D bound to its natural ligand. Mol. Cell 2000, 5, 173–179. [Google Scholar] [CrossRef]
- Borel, F.; De Groot, A.; Juillan-Binard, C.; De Rosny, E.; Laudet, V.; Pebay-Peyroula, E.; Fontecilla-Camps, J.C.; Ferrer, J.L. Crystal structure of the ligand-binding domain of the retinoid X receptor from the ascidian polyandrocarpa misakiensis. Proteins 2009, 74, 538–542. [Google Scholar] [CrossRef]
- Deluca, H.F. Regulation of vitamin D metabolism. Life Sci. 1975, 17, 1351–1358. [Google Scholar] [CrossRef]
- Navarro-Moreno, M.A.; Alía-Ramos, P. Metabolismo óseo. Vitamina D Y PTH. Endocrinol. Nutr. 2006, 53, 199–208. [Google Scholar] [CrossRef]
- Young, K.; Beggs, M.R.; Grimbly, C.; Alexander, R.T. Regulation of 1 and 24 hydroxylation of vitamin D metabolites in the proximal tubule. Exp. Biol. Med. 2022, 247, 1103–1111. [Google Scholar] [CrossRef]
- Pike, J.W.; Lee, S.M.; Meyer, M.B. Molecular insights into mineralotropic hormone inter-regulation. Front. Endocrinol. 2023, 14, 1213361. [Google Scholar] [CrossRef]
- Stewart, B.Z.; Mamonova, T.; Sneddon, W.B.; Javorsky, A.; Yang, Y.; Wang, B.; Nolin, T.D.; Humbert, P.O.; Friedman, P.A.; Kvansakul, M. Scribble scrambles parathyroid hormone receptor interactions to regulate phosphate and vitamin D homeostasis. Proc. Natl. Acad. Sci. USA 2023, 120, e2220851120. [Google Scholar] [CrossRef]
- Hoenderop, J.G.J.; Chon, H.; Gkika, D.; Bluyssen, H.A.R.; Holstege, F.C.P.; St-Arnaud, R.; Braam, B.; Bindels, R.J.M. Regulation of gene expression by dietary Ca2+ in kidneys of 25-hydroxyvitamin D3-1α-hydroxylase knockout mice. Kidney Int. 2004, 65, 531–539. [Google Scholar] [CrossRef]
- Hendi, N.N.; Bengoechea-Alonso, M.T.; Ericsson, J.; Nemer, G. Functional characterization of the SDR42E1 reveals its role in vitamin D biosynthesis. Heliyon 2024, 10, e36466. [Google Scholar] [CrossRef] [PubMed]
- Wimalawansa, S.J. Physiology of vitamin D—Focusing on disease prevention. Nutrients 2024, 16, 1666. [Google Scholar] [CrossRef] [PubMed]
- Deluca, H.F. The vitamin D story: A collaborative effort of basic science and clinical medicine1. FASEB J. 1988, 2, 224–236. [Google Scholar] [CrossRef]
- Holick, M.F. Vitamin D deficiency. N. Engl. J. Med. 2007, 357, 266–281. [Google Scholar] [CrossRef]
- Bikle, D.D.; Herman, R.H.; Hull, S.; Hagler, L.; Harris, D.; Halloran, B. Adaptive response of humans to changes in dietary calcium: Relationship between vitamin D regulated intestinal function and serum 1,25-dihydroxyvitamin D levels. Gastroenterology 1983, 84, 314–323. [Google Scholar] [CrossRef]
- Yoshizawa, T.; Handa, Y.; Uematsu, Y.; Takeda, S.; Sekine, K.; Yoshihara, Y.; Kawakami, T.; Arioka, K.; Sato, H.; Uchiyama, Y.; et al. Mice lacking the vitamin D receptor exhibit impaired bone formation, uterine hypoplasia and growth retardation after weaning. Nat. Genet. 1997, 16, 391–396. [Google Scholar] [CrossRef] [PubMed]
- Sato, Y.; Hishiki, T.; Masugi, Y.; Florence, L.; Yu, Y.M. Vitamin D administration increases serum alanine concentrations in thermally injured mice. Biochem. Biophys. Res. Commun. 2024, 736, 150505. [Google Scholar] [CrossRef] [PubMed]
- Ramagopalan, S.V.; Heger, A.; Berlanga, A.J.; Maugeri, N.J.; Lincoln, M.R.; Burrell, A.; Handunnetthi, L.; Handel, A.E.; Disanto, G.; Orton, S.M.; et al. A ChIP-seq defined genome-wide map of vitamin D receptor binding: Associations with disease and evolution. Genome Res. 2010, 20, 1352–1360. [Google Scholar] [CrossRef]
- Tuohimaa, P.; Wang, J.H.; Khan, S.; Kuuslahti, M.; Qian, K. Gene expression profiles in human and mouse primary cells provide new insights into the differential actions of vitamin D 3 metabolites. PLoS ONE 2013, 8, 75338. [Google Scholar] [CrossRef]
- Chun, R.F.; Peercy, B.E.; Adams, J.S.; Hewison, M. Vitamin D binding protein and monocyte response to 25-hydroxyvitamin D and 1,25-dihydroxyvitamin D: Analysis by mathematical modeling. PLoS ONE 2012, 7, e30773. [Google Scholar] [CrossRef]
- Bacchetta, J.; Zaritsky, J.J.; Sea, J.L.; Chun, R.F.; Lisse, T.S.; Zavala, K.; Nayak, A.; Wesseling-Perry, K.; Westerman, M.; Hollis, B.W.; et al. Suppression of iron-regulatory hepcidin by vitamin D. J. Am. Soc. Nephrol. 2014, 25, 564–572. [Google Scholar] [CrossRef]
- Zhao, S.; Qian, F.; Wan, Z.; Chen, X.; Pan, A.; Liu, G. Vitamin D and major chronic diseases. Trends Endocrinol. Metab. 2024, 35, 1050–1061. [Google Scholar] [CrossRef]
- Olsson, F.; Wåhlén, E.; Heldin, J.; Söderberg, O.; Norlin, M.; Lennartsson, J. Crosstalk between 1,25(OH)2-Vitamin D3 and the growth factors EGF and PDGF-BB: Impact on CYP24A1 expression and cell proliferation. Biochem. Biophys. Res. Commun. 2024, 736, 150866. [Google Scholar] [CrossRef] [PubMed]
- Larriba, M.J.; González-Sancho, J.M.; Bonilla, F.; Muñoz, A. Interaction of vitamin D with membrane-based signaling pathways. Front. Physiol. 2014, 5, 80959. [Google Scholar] [CrossRef] [PubMed]
- Larriba, M.J.; García de Herreros, A.; Muñoz, A. Vitamin D and the epithelial to mesenchymal transition. Stem Cells Int. 2016, 2016, 6213872. [Google Scholar] [CrossRef]
- Fernández-Barral, A.; Bustamante-Madrid, P.; Ferrer-Mayorga, G.; Barbáchano, A.; Larriba, M.J.; Muñoz, A. Vitamin D effects on cell differentiation and stemness in cancer. Cancers 2020, 12, 2413. [Google Scholar] [CrossRef] [PubMed]
- Carlberg, C.; Muñoz, A. An update on vitamin D signaling and cancer. Sem. Cancer Biol. 2022, 79, 217–230. [Google Scholar] [CrossRef]
- Charoenngam, N.; Holick, M.F. Immunologic effects of vitamin D on human health and disease. Nutrients 2020, 12, 2097. [Google Scholar] [CrossRef]
- Correale, J.; Ysrraelit, M.C.; Gaitn, M.I. Immunomodulatory effects of Vitamin D in multiple sclerosis. Brain 2009, 132, 1146–1160. [Google Scholar] [CrossRef]
- Meehan, T.F.; Deluca, H.F. CD8+ T cells are not necessary for 1α,25-dihydroxy-vitamin D3 to suppress experimental autoimmune encephalomyelitis in mice. Proc. Natl. Acad. Sci. USA 2002, 99, 5557–5560. [Google Scholar] [CrossRef]
- Runia, T.F.; Hop, W.C.J.; De Rijke, Y.B.; Buljevac, D.; Hintzen, R.Q. Lower serum vitamin D levels are associated with a higher relapse risk in multiple sclerosis. Neurology 2012, 79, 261–266. [Google Scholar] [CrossRef] [PubMed]
- Ebers, G.C. Environmental factors and multiple sclerosis. Lancet Neurol. 2008, 7, 268–277. [Google Scholar] [CrossRef]
- Ramagopalan, S.V.; Maugeri, N.J.; Handunnetthi, L.; Lincoln, M.R.; Orton, S.M.; Dyment, D.A.; Deluca, G.C.; Herrera, B.M.; Chao, M.J.; Sadovnick, A.D.; et al. Expression of the multiple sclerosis-associated MHC class II Allele HLA-DRB1*1501 is regulated by vitamin D. PLoS Genet. 2009, 5, e1000369. [Google Scholar] [CrossRef]
- Dankers, W.; Davelaar, N.; Van Hamburg, J.P.; Van de Peppel, J.; Colin, E.M.; Lubberts, E. Human memory Th17 cell populations change into anti-inflammatory cells with regulatory capacity upon exposure to active Vitamin D. Front. Immunol. 2019, 10, 429190. [Google Scholar] [CrossRef] [PubMed]
- Hartmann, B.; Riedel, R.; Jör, K.; Loddenkemper, C.; Steinmeyer, A.; Zügel, U.; Babina, M.; Radbruch, A.; Worm, M. Vitamin D receptor activation improves allergen-triggered eczema in mice. J. Investig. Dermatol. 2012, 132, 330–336. [Google Scholar] [CrossRef]
- Casado, M.; Martin, M.; MUÑOZ, A.; Bernal, J. Vitamin D3 inhibits proliferation and increases c-myc expression in fibroblasts from psoriatic patients. J. Endocrinol. Investig. 1998, 21, 520–525. [Google Scholar] [CrossRef][Green Version]
- Wu, S.; Zhang, Y.G.; Lu, R.; Xia, Y.; Zhou, D.; Petrof, E.O.; Claud, E.C.; Chen, D.; Chang, E.B.; Carmeliet, G.; et al. Intestinal epithelial vitamin D receptor deletion leads to defective autophagy in colitis. Gut 2015, 64, 1082–1094. [Google Scholar] [CrossRef] [PubMed]
- Yeung, C.Y.; Chiau, J.S.C.; Cheng, M.L.; Chan, W.T.; Jiang, C.B.; Chang, S.W.; Liu, C.Y.; Chang, C.W.; Lee, H.C. Effects of vitamin D-deficient diet on intestinal epithelial integrity and zonulin expression in a C57BL/6 mouse model. Front. Med. 2021, 8, 649818. [Google Scholar] [CrossRef]
- Douard, V.; Asgerally, A.; Sabbagh, Y.; Sugiura, S.; Shapses, S.A.; Casirola, D.; Ferraris, R.P. Dietary fructose inhibits intestinal calcium absorption and induces vitamin D insufficiency in CKD. J. Am. Soc. Nephrol. 2010, 21, 261–271. [Google Scholar] [CrossRef]
- Ferreira de Almeida, L.; Francescato, H.C.; Antunes-Rodrigues, J.; Albuquerque de Paula, F.J.; Alves da Silva, C.G.; Silva Costa, R.; Machado Coimbra, T. Imbalance of pro- and anti-angiogenic factors due to maternal vitamin D deficiency causes renal microvasculature alterations affecting the adult kidney function. Nutrients 2019, 11, 1929. [Google Scholar] [CrossRef]
- Abi-Ayad, M.; Nedjar, I.; Chabni, N. Association between 25-hydroxy vitamin D and lung function (FEV1, FVC, FEV1/FVC) in children and adults with asthma: A systematic review. Lung India 2023, 40, 449–456. [Google Scholar] [CrossRef]
- Jordan, T.; Siuka, D.; Rotovnik, N.K.; Pfeifer, M. COVID-19 and vitamin D—A systematic review. Slov. J. Public Health 2022, 61, 124. [Google Scholar] [CrossRef]
- Jaratsittisin, J.; Xu, B.; Sornjai, W.; Weng, Z.; Kuadkitkan, A.; Li, F.; Zhou, G.C.; Smith, D.R. Activity of vitamin D receptor agonists against dengue virus. Sci. Rep. 2020, 10, 10835. [Google Scholar] [CrossRef]
- Tang, J.; Shan, S.; Li, F.; Yun, P. Effects of vitamin D supplementation on autoantibodies and thyroid function in patients with Hashimoto’s thyroiditis: A systematic review and meta-analysis. Medicine 2023, 102, E36759. [Google Scholar] [CrossRef] [PubMed]
- Jablonski, N.G.; Chaplin, G. The evolution of human skin coloration. J. Hum. Evol. 2000, 39, 57–106. [Google Scholar] [CrossRef] [PubMed]
- Scragg, R.; Sowers, M.F.; Bell, C. Serum 25-hydroxyvitamin D, diabetes, and ethnicity in the Third National Health and Nutrition Examination Survey. Diabetes Care 2004, 27, 2813–2818. [Google Scholar] [CrossRef]
- Argano, C.; Mirarchi, L.; Amodeo, S.; Orlando, V.; Torres, A.; Corrao, S. The role of vitamin D and its molecular bases in insulin resistance, diabetes, metabolic syndrome, and cardiovascular disease: State of the art. Int. J. Mol. Sci. 2023, 24, 15485. [Google Scholar] [CrossRef]
- Seipelt, E.M.; Tourniaire, F.; Couturier, C.; Astier, J.; Loriod, B.; Vachon, H.; Pucéat, M.; Mounien, L.; Landrier, J.F. Prenatal maternal vitamin D deficiency sex-dependently programs adipose tissue metabolism and energy homeostasis in offspring. FASEB J. 2020, 34, 14905–14919. [Google Scholar] [CrossRef]
- Knuth, M.M.; Mahapatra, D.; Jima, D.; Wan, D.; Hammock, B.D.; Law, M.; Kullman, S.W. Vitamin D deficiency serves as a precursor to stunted growth and central adiposity in zebrafish. Sci. Rep. 2020, 10, 16032. [Google Scholar] [CrossRef] [PubMed]
- Gholamzad, A.; Khakpour, N.; Kabipour, T.; Gholamzad, M. Association between serum vitamin D levels and lipid profiles: A cross-sectional analysis. Sci. Rep. 2023, 13, 21058. [Google Scholar] [CrossRef]
- Liu, Y.; Wang, M.; Xu, W.; Zhang, H.; Qian, W.; Li, X.; Cheng, X. Active vitamin D supplementation alleviates initiation and progression of nonalcoholic fatty liver disease by repressing the p53 pathway. Life Sci. 2020, 241, 117086. [Google Scholar] [CrossRef]
- Liang, Y.; Jiang, X.; Zhao, X.; Tang, T.; Fan, X.; Wang, R.; Yang, M.; Qi, K.; Zhang, Y.; Li, P. Vitamin D alleviates HFD-induced hepatic fibrosis by inhibiting DNMT1 to affect the TGFβ1/Smad3 pathway. iScience 2024, 27, 111262. [Google Scholar] [CrossRef] [PubMed]
- Wang, F.; Hu, R.; Zhang, J.; Pei, T.; He, Z.; Ju, L.; Han, Z.; Wang, M.; Xiao, W. High-dose vitamin D3 supplementation ameliorates renal fibrosis by vitamin D receptor activation and inhibiting TGF-β1/Smad3 signaling pathway in 5/6 nephrectomized rats. Eur. J. Pharmacol. 2021, 907, 174271. [Google Scholar] [CrossRef] [PubMed]
- Stubbs, J.R.; Idiculla, A.; Slusser, J.; Menard, R.; Quarles, L.D. Cholecalciferol supplementation alters calcitriol-responsive monocyte proteins and decreases inflammatory cytokines in ESRD. J. Am. Soc. Nephrol. 2010, 21, 353–361. [Google Scholar] [CrossRef]
- Wang, H.; Gong, W.; Gao, J.; Cheng, W.; Hu, Y.; Hu, C. Effects of vitamin D deficiency on chronic alcoholic liver injury. Free Rad. Biol. Med. 2024, 224, 220–231. [Google Scholar] [CrossRef]
- Lee, T.W.; Kao, Y.H.; Chen, Y.J.; Chao, T.F.; Lee, T.I. Therapeutic potential of vitamin D in AGE/RAGE-related cardiovascular diseases. Cell. Mol. Life Sci. 2019, 76, 4103–4115. [Google Scholar] [CrossRef]
- Wang, W.; Li, Y.; Meng, X. Vitamin D and neurodegenerative diseases. Heliyon 2023, 9, e12877. [Google Scholar] [CrossRef]
- Mark, K.A.; Dumas, K.J.; Bhaumik, D.; Schilling, B.; Davis, S.; Oron, T.R.; Sorensen, D.J.; Lucanic, M.; Brem, R.B.; Melov, S.; et al. Vitamin D promotes protein homeostasis and longevity via the stress response pathway genes skn-1, ire-1, and xbp-1. Cell Rep. 2016, 17, 1227–1237. [Google Scholar] [CrossRef]
- Krisanova, N.; Pozdnyakova, N.; Pastukhov, A.; Dudarenko, M.; Maksymchuk, O.; Parkhomets, P.; Sivko, R.; Borisova, T. Vitamin D3 deficiency in puberty rats causes presynaptic malfunctioning through alterations in exocytotic release and uptake of glutamate/GABA and expression of EAAC-1/GAT-3 transporters. Food Chem. Toxicol. 2019, 123, 142–150. [Google Scholar] [CrossRef]
- Mokhtari-Zaer, A.; Hosseini, M.; Salmani, H.; Arab, Z.; Zareian, P. Vitamin D3 attenuates lipopolysaccharide-induced cognitive impairment in rats by inhibiting inflammation and oxidative stress. Life Sci. 2020, 253, 117703. [Google Scholar] [CrossRef]
- Lauer, A.A.; Griebsch, L.V.; Pilz, S.M.; Janitschke, D.; Theiss, E.L.; Reichrath, J.; Herr, C.; Beisswenger, C.; Bals, R.; Valencak, T.G.; et al. Impact of vitamin d3 deficiency on phosphatidylcholine-/ethanolamine, plasmalogen-, lyso-phosphatidylcholine-/ethanolamine, carnitine-and triacyl glyceride-homeostasis in neuroblastoma cells and murine brain. Biomolecules 2021, 11, 1699. [Google Scholar] [CrossRef] [PubMed]
- Wang, L.; Zhou, C.; Yu, H.; Hao, L.; Ju, M.; Feng, W.; Guo, Z.; Sun, X.; Fan, Q.; Xiao, R. Vitamin D, folic acid and vitamin B12 can reverse vitamin D deficiency-induced learning and memory impairment by altering 27-hydroxycholesterol and S-adenosylmethionine. Nutrients 2023, 15, 132. [Google Scholar] [CrossRef]
- Lavigne, J.E.; Gibbons, J.B. The association between vitamin D serum levels, supplementation, and suicide attempts and intentional self-harm. PLoS ONE 2023, 18, e0279166. [Google Scholar] [CrossRef]
- Gao, T.; Dang, W.; Jiang, Z.; Jiang, Y. Exploring the missing link between vitamin D and autism spectrum disorder: Scientific evidence and new perspectives. Heliyon 2024, 10, 17. [Google Scholar] [CrossRef]
- Cui, J.; Wang, S.; Zhai, Z.; Song, X.; Qiu, T.; Yu, L.; Zhai, Q.; Zhang, H. Induction of autism-related behavior in male mice by early-life vitamin D deficiency: Association with disruption of the gut microbial composition and homeostasis. Food Funct. 2024, 15, 4338–4353. [Google Scholar] [CrossRef] [PubMed]
- Irani, M.; Merhi, Z. Role of vitamin D in ovarian physiology and its implication in reproduction: A systematic review. Fertil. Steril. 2014, 102, 460–468. [Google Scholar] [CrossRef] [PubMed]
- Chu, C.; Tsuprykov, O.; Chen, X.; Elitok, S.; Krämer, B.K.; Hocher, B. Relationship between vitamin D and hormones important for human fertility in reproductive-aged women. Front. Endocrinol. 2021, 12, 666687. [Google Scholar] [CrossRef] [PubMed]
- Kolcsár, M.; Berecki, B.; Gáll, Z. Relationship between serum 25-hydroxyvitamin D levels and hormonal status in infertile women: A retrospective study. Diagnostics 2023, 13, 3024. [Google Scholar] [CrossRef]
- Alkhalaf, Z.; Kim, K.; Kuhr, D.L.; Radoc, J.G.; Purdue-Smithe, A.; Pollack, A.Z.; Yisahak, S.F.; Silver, R.M.; Thoma, M.; Kissell, K.; et al. Markers of vitamin D metabolism and premenstrual symptoms in healthy women with regular cycles. Hum. Reprod. 2021, 36, 1808–1820. [Google Scholar] [CrossRef]
- Muñoz, A.; Grant, W.B. Vitamin D and cancer: An historical overview of the epidemiology and mechanisms. Nutrients 2022, 14, 1448. [Google Scholar] [CrossRef] [PubMed]
- Ordóñez-Morán, P.; Larriba, M.J.; Pendas-Franco, N.; Aguilera, O.; González-Sancho, J.M.; Muñoz, A. Vitamin D and cancer: An update of in vitro and in vivo data. Front. Biosci. 2005, 10, 2723–2749. [Google Scholar] [CrossRef]
- Álvarez-Díaz, S.; Larriba, M.J.; López-Otín, C.; Muñoz, A. Vitamin D: Proteases, protease inhibitors and cancer. Cell Cycle 2010, 9, 32–37. [Google Scholar] [CrossRef]
- Robsahm, T.E.; Schwartz, G.G.; Tretli, S. The inverse relationship between 25-hydroxyvitamin D and cancer survival: Discussion of causation. Cancers 2013, 5, 1439–1455. [Google Scholar] [CrossRef]
- Pendas-Franco, N.; González-Sancho, J.M.; Suárez, Y.; Aguilera, O.; Steinmeyer, A.; Gamallo, C.; Berciano, M.T.; Lafarga, M.; Muñoz, A. Vitamin D regulates the phenotype of human breast cancer cells. Differentiation 2007, 75, 193–207. [Google Scholar] [CrossRef] [PubMed]
- González-Sancho, J.M.; Álvarez-Dolado, M.; Muñoz, A. 1,25-Dihydroxyvitamin D3 inhibits tenascin-C expression in mammary epithelial cells. FEBS Lett. 1998, 426, 225–228. [Google Scholar] [CrossRef]
- Álvarez-Dolado, M.; González-Sancho, J.M.; Navarro-Yubero, C.; García-Fernández, L.F.; Muñoz, A. Retinoic acid and 1,25-dihydroxyvitamin D 3 inhibit tenascin-C expression in rat glioma C6 cells. J. Neurosci. Res. 1999, 58, 293–300. [Google Scholar] [CrossRef]
- Amaral, A.F.S.; Méndez-Pertuz, M.; Muñoz, A.; Silverman, D.T.; Allory, Y.; Kogevinas, M.; Lloreta, J.; Rothman, N.; Carrato, A.; Fresno, M.R.; et al. Plasma 25-hydroxyvitamin D3 and bladder cancer risk according to tumor stage and FGFR3 status: A mechanism-based epidemiological study. J. Natl. Cancer Inst. 2012, 104, 1897–1904. [Google Scholar] [CrossRef]
- Caini, S.; Boniol, M.; Tosti, G.; Magi, S.; Medri, M.; Stanganelli, I.; Palli, D.; Assedi, M.; Marmol, V.; Gandini, S. Vitamin D and melanoma and non-melanoma skin cancer risk and prognosis: A comprehensive review and meta-analysis. Eur. J. Cancer 2014, 50, 2649–2658. [Google Scholar] [CrossRef] [PubMed]
- Song, Y.; Lu, H.; Cheng, Y. To identify the association between dietary vitamin D intake and serum levels and risk or prognostic factors for melanoma-systematic review and meta-analysis. BMJ Open 2022, 12, e052442. [Google Scholar] [CrossRef]
- Godar, D.E.; Subramanian, M.; Merrill, S.J. Cutaneous malignant melanoma incidences analyzed worldwide by sex, age, and skin type over personal Ultraviolet-B dose shows no role for sunburn but implies one for Vitamin D3. Derm.-Endocrinol. 2016, 9, e1267077. [Google Scholar] [CrossRef][Green Version]
- Nemazannikova, N.; Antonas, K.; Dass, C.R. Vitamin D: Metabolism, molecular mechanisms, and mutations to malignancies. Mol. Carcinog. 2014, 53, 421–431. [Google Scholar] [CrossRef] [PubMed]
- Martinez, P.; Grant, W.B. Vitamin D: What role in obesity-related cancer? Sem. Cancer Biol. 2025, 112, 135–149. [Google Scholar] [CrossRef]
- Pereira, F.; Larriba, M.J.; Muñoz, A. Vitamin D and colon cancer. Endocr.-Relat. Cancer 2012, 19, R51–R71. [Google Scholar] [CrossRef]
- Barbáchano, A.; Fernández-Barral, A.; Ferrer-Mayorga, G.; Costales-Carrera, A.; Larriba, M.J.; Muñoz, A. The endocrine vitamin D system in the gut. Mol. Cell. Endocrinol. 2017, 453, 79–87. [Google Scholar] [CrossRef]
- Ferrer-Mayorga, G.; Larriba, M.J.; Crespo, P.; Muñoz, A. Mechanisms of action of vitamin D in colon cancer. J. Steroid Biochem. Mol. Biol. 2019, 185, 1–6. [Google Scholar] [CrossRef]
- Pálmer, H.G.; González-Sancho, J.M.; Espada, J.; Berciano, M.T.; Puig, I.; Baulida, J.; Quintanilla, M.; Cano, A.; García de Herreros, A.; Lafarga, M.; et al. Vitamin D3 promotes the differentiation of colon carcinoma cells by the induction of E-cadherin and the inhibition of β-catenin signaling. J. Cell Biol. 2001, 154, 369–388. [Google Scholar] [CrossRef] [PubMed]
- Larriba, M.J.; Valle, N.; Pálmer, H.G.; Ordóñez-Morán, P.; Álvarez-Díaz, S.; Becker, K.-F.; Gamallo, C.; de Herreros, A.G.; González-Sancho, J.M.; Muñoz, A. The inhibition of Wnt/β-catenin signalling by 1α,25-dihydroxyvitamin D3 is abrogated by Snail1 in human colon cancer cells. Endocr.-Relat. Cancer 2007, 14, 141–151. [Google Scholar] [CrossRef] [PubMed]
- Larriba, M.J.; González-Sancho, J.M.; Barbáchano, A.; Niell, N.; Ferrer-Mayorga, G.; Muñoz, A. Vitamin D is a multilevel repressor of Wnt/b-catenin signaling in cancer cells. Cancers 2013, 5, 1242–1260. [Google Scholar] [CrossRef]
- González-Sancho, J.M.; Larriba, M.J.; Muñoz, A. Wnt and vitamin D at the crossroads in solid cancer. Cancers 2020, 12, 3434. [Google Scholar] [CrossRef]
- Aguilera, O.; Peña, C.; García, J.M.; Larriba, M.J.; Ordóñez-Morán, P.; Navarro, D.; Barbáchano, A.; López de Silanes, I.; Ballestar, E.; Fraga, M.F.; et al. The Wnt antagonist DICKKOPF-1 gene is induced by 1α,25-dihydroxyvitamin D 3 associated to the differentiation of human colon cancer cells. Carcinogenesis 2007, 28, 1877–1884. [Google Scholar] [CrossRef]
- Pendas-Franco, N.; Aguilera, O.; Pereira, F.; González-Sancho, J.M.; Muñoz, A. Vitamin D and Wnt/β-catenin pathway in colon cancer: Role and regulation of DICKKOPF genes. Anticancer Res. 2008, 28, 2613–2623. [Google Scholar]
- Pendas-Franco, N.; García, J.M.; Peña, C.; Valle, N.; Pálmer, H.G.; Heinäniemi, M.; Carlberg, C.; Jiménez, B.; Bonilla, F.; Muñoz, A.; et al. DICKKOPF-4 is induced by TCF/β-catenin and upregulated in human colon cancer, promotes tumour cell invasion and angiogenesis and is repressed by 1α,25-dihydroxyvitamin D3. Oncogene 2008, 27, 4467–4477. [Google Scholar] [CrossRef] [PubMed]
- Larriba, M.J.; Ordóñez-Morán, P.; Chicote, I.; Martín-Fernández, G.; Puig, I.; Muñoz, A.; Pálmer, H.G. Vitamin D receptor deficiency enhances Wnt/β-catenin signaling and tumor burden in colon cancer. PLoS ONE 2011, 6, e23524. [Google Scholar] [CrossRef]
- Fernández-García, N.I.; Palmer, H.G.; García, M.; González-Martín, A.; Del Río, M.; Barettino, D.; Volpert, O.; Muñoz, A.; Jiménez, B. 1α,25-Dihydroxyvitamin D3 regulates the expression of Id1 and Id2 genes and the angiogenic phenotype of human colon carcinoma cells. Oncogene 2005, 24, 6533–6544. [Google Scholar] [CrossRef] [PubMed]
- Pálmer, H.G.; Sánchez-Carbayo, M.; Ordóñez-Morán, P.; Larriba, M.J.; Cordón-Cardó, C.; Muñoz, A. Genetic signatures of differentiation induced by 1α,25-dihydroxyvitamin D3 in human colon cancer cells. Cancer Res. 2003, 63, 7799–7806. [Google Scholar]
- Álvarez-Díaz, S.; Valle, N.; García, J.M.; Peña, C.; Freije, J.M.P.; Quesada, V.; Astudillo, A.; Bonilla, F.; López-Otín, C.; Muñoz, A. Cystatin D is a candidate tumor suppressor gene induced by vitamin D in human colon cancer cells. J. Clin. Investig. 2009, 119, 2343–2358. [Google Scholar] [CrossRef]
- Pereira, F.; Barbáchano, A.; Silva, J.; Bonilla, F.; Campbell, M.J.; Muñoz, A.; Larriba, M.J. KDM6B/JMJD3 histone demethylase is induced by vitamin D and modulates its effects in colon cancer cells. Hum. Mol. Genet. 2011, 20, 4655–4665. [Google Scholar] [CrossRef]
- Pereira, F.; Barbáchano, A.; Singh, P.K.; Campbell, M.J.; Muñoz, A.; Larriba, M.J. Vitamin D has wide regulatory effects on histone demethylase genes. Cell Cycle 2012, 11, 1081–1089. [Google Scholar] [CrossRef]
- Álvarez-Díaz, S.; Valle, N.; Ferrer-Mayorga, G.; Lombardía, L.; Herrera, M.; Domínguez, O.; Segura, M.F.; Bonilla, F.; Hernando, E.; Muñoz, A. MicroRNA-22 is induced by vitamin D and contributes to its antiproliferative, antimigratory and gene regulatory effects in colon cancer cells. Hum. Mol. Genet. 2012, 21, 2157–2165. [Google Scholar] [CrossRef]
- Pálmer, H.G.; Larriba, M.J.; García, J.M.; Ordóñez-Morán, P.; Peña, C.; Peiró, S.; Puig, I.; Rodríguez, R.; De la Fuente, R.; Bernad, A.; et al. The transcription factor SNAIL represses vitamin D receptor expression and responsiveness in human colon cancer. Nat. Med. 2004, 10, 917–919. [Google Scholar] [CrossRef]
- Larriba, M.J.; Martín-Villar, E.; García, J.M.; Pereira, F.; Peña, C.; García de Herreros, A.; Bonilla, F.; Muñoz, A. Snail2 cooperates with Snail1 in the repression of vitamin D receptor in colon cancer. Carcinogenesis 2009, 30, 1459–1468. [Google Scholar] [CrossRef]
- Larriba, M.J.; Bonilla, F.; Muñoz, A. The transcription factors Snail1 and Snail2 repress vitamin D receptor during colon cancer progression. J. Steroid Biochem. Mol. Biol. 2010, 121, 106–109. [Google Scholar] [CrossRef] [PubMed]
- Peña, C.; García, J.M.; Larriba, M.J.; Barderas, R.; Gómez, I.; Herrera, M.; García, V.; Silva, J.; Domínguez, G.; Rodríguez, R.; et al. SNAI1 expression in colon cancer related with CDH1 and VDR downregulation in normal adjacent tissue. Oncogene 2009, 28, 4375–4385. [Google Scholar] [CrossRef] [PubMed][Green Version]
- Peña, C.; García, J.M.; García, V.; Silva, J.; Domínguez, G.; Rodríguez, R.; Maximiano, C.; García de Herreros, A.; Muñoz, A.; Bonilla, F. The expression levels of the transcriptional regulators p300 and CtBP modulate the correlations between SNAIL, ZEB1, E-cadherin and vitamin D receptor in human colon carcinomas. Int. J. Cancer 2006, 119, 2098–2104. [Google Scholar] [CrossRef] [PubMed]
- Peña, C.; García, J.M.; Silva, J.; García, V.; Rodríguez, R.; Alonso, I.; Millán, I.; Salas, C.; García de Herreros, A.; Muñoz, A.; et al. E-cadherin and vitamin D receptor regulation by SNAIL and ZEB1 in colon cancer: Clinicopathological correlations. Hum. Mol. Genet. 2005, 14, 3361–3370. [Google Scholar] [CrossRef]
- Ordóñez-Morán, P.; Larriba, M.J.; Pálmer, H.G.; Valero, R.A.; Barbáchano, A.; Duñach, M.; García de Herreros, A.; Villalobos, C.; Berciano, M.T.; Lafarga, M.; et al. RhoA–ROCK and p38MAPK-MSK1 mediate vitamin D effects on gene expression, phenotype, and Wnt pathway in colon cancer cells. J. Cell Biol. 2008, 183, 697–710. [Google Scholar] [CrossRef]
- Ordóñez-Morán, P.; Álvarez-Díaz, S.; Valle, N.; Larriba, M.J.; Bonilla, F.; Muñoz, A. The effects of 1,25-dihydroxyvitamin D3 on colon cancer cells depend on RhoA-ROCK-p38MAPK-MSK signaling. J. Steroid Biochem. Mol. Biol. 2010, 121, 355–361. [Google Scholar] [CrossRef]
- Cristobo, I.; Larriba, M.J.; Ríos, V.; García, F.; Muñoz, A.; Casal, J. Ignacio, Proteomic analysis of 1α,25-Dihydroxyvitamin D3 action on human colon cancer cells reveals a link to splicing regulation. J. Proteom. 2011, 75, 384–397. [Google Scholar] [CrossRef]
- Larriba, M.J.; Muñoz, A. SNAIL vs. vitamin D receptor expression in colon cancer: Therapeutics implications. Br. J. Cancer 2005, 92, 985–989. [Google Scholar] [CrossRef]
- Ferrer-Mayorga, G.; Gómez-López, G.; Barbáchano, A.; Fernández-Barral, A.; Peña, C.; Pisano, D.G.; Cantero, R.; Rojo, F.; Muñoz, A.; Larriba, M.J. Vitamin D receptor expression and associated gene signature in tumour stromal fibroblasts predict clinical outcome in colorectal cancer. Gut 2017, 66, 1449–1462. [Google Scholar] [CrossRef]
- Ferrer-Mayorga, G.; Niell, N.; Cantero, R.; González-Sancho, J.M.; Del Peso, L.; Muñoz, A.; Larriba, M.J. Vitamin D and Wnt3A have additive and partially overlapping modulatory effects on gene expression and phenotype in human colon fibroblasts. Sci. Rep. 2019, 9, 8085. [Google Scholar] [CrossRef] [PubMed]
- Fernández-Barral, A.; Costales-Carrera, A.; Buira, S.P.; Jung, P.; Ferrer-Mayorga, G.; Larriba, M.J.; Bustamante-Madrid, P.; Domínguez, O.; Real, F.X.; Guerra-Pastrián, L.; et al. Vitamin D differentially regulates colon stem cells in patient-derived normal and tumor organoids. FEBS J. 2020, 287, 53–72. [Google Scholar] [CrossRef] [PubMed]
- Bustamante-Madrid, P.; Barbáchano, A.; Albandea-Rodríguez, D.; Rodríguez-Cobos, J.; Rodríguez-Salas, N.; Prieto, I.; Burgos, A.; Martínez de Villarreal, J.; Real, F.X.; González-Sancho, J.M.; et al. Vitamin D opposes multilineage cell differentiation induced by Notch inhibition and BMP4 pathway activation in human colon organoids. Cell Death Dis. 2024, 15, 301. [Google Scholar] [CrossRef] [PubMed]
- García-Martínez, J.M.; Chocarro-Calvo, A.; Martínez-Useros, J.; Fernández-Aceñero, M.J.; Fiuza, M.C.; Cáceres-Rentero, J.; De la Vieja, A.; Barbáchano, A.; Muñoz, A.; Larriba, M.J.; et al. Vitamin D induces SIRT1 activation through K610 deacetylation in colon cancer. eLife 2023, 12, 86913. [Google Scholar] [CrossRef]
- Pérez-García, X.; Rumbo, A.; Larriba, M.J.; Ordóñez-Morán, P.; Muñoz, A.; Mouriño, A. The first locked side-chain analogues of calcitriol (1α,25-dihydroxyvitamin D3) induce vitamin D receptor transcriptional activity. Org. Lett. 2003, 5, 4033–4036. [Google Scholar] [CrossRef]
- Eelen, G.; Valle, N.; Sato, Y.; Rochel, N.; Verlinden, L.; De Clercq, P.; Moras, D.; Bouillon, R.; Muñoz, A.; Verstuyf, A. Superagonistic fluorinated vitamin D3 analogs stabilize helix 12 of the vitamin D receptor. Chem. Biol. 2008, 15, 1029–1034. [Google Scholar] [CrossRef]
- Eelen, G.; Verlinden, L.; Bouillon, R.; De Clercq, P.; Muñoz, A.; Verstuyf, A. 2010. CD-ring modified vitamin D3 analogs and their superagonistic action. J. Steroid Biochem. Mol. Biol. 2010, 121, 417–419. [Google Scholar] [CrossRef]
- Carballa, D.M.; Seoane, S.; Zacconi, F.; Pérez, X.; Rumbo, A.; Alvarez-Díaz, S.; Larriba, M.J.; Pérez-Fernández, R.; Muñoz, A.; Maestro, M.; et al. Synthesis and biological evaluation of 1α,25-dihydroxyvitamin D 3 analogues with a long side chain at C12 and short C17 side chains. J. Med. Chem. 2012, 55, 8642–8656. [Google Scholar] [CrossRef]
- Chen, J.; Tang, Z.; Slominski, A.T.; Li, W.; Żmijewski, M.A.; Liu, Y.; Chen, J. Vitamin D and its analogs as anticancer and anti-inflammatory agents. Eur. J. Med. Chem. 2020, 207, 112738. [Google Scholar] [CrossRef]
- Darmawikarta, D.; Chen, Y.; Lebovic, G.; Birken, C.S.; Parkin, P.C.; Maguire, J.L. Total duration of breastfeeding, Vitamin D supplementation, and serum levels of 25-hydroxyVitamin D. Am. J. Public Health 2016, 106, 714–719. [Google Scholar] [CrossRef]
- Mousavi, S.E.; Amini, H.; Heydarpour, P.; Chermahini, F.A.; Godderis, L. Air pollution, environmental chemicals, and smoking may trigger vitamin D deficiency: Evidence and potential mechanisms. Environ. Int. 2019, 122, 67–90. [Google Scholar] [CrossRef]
- Azhagiya Singam, E.R.; Durkin, K.A.; La Merrill, M.A.; Furlow, J.D.; Wang, J.C.; Smith, M.T. The vitamin D receptor as a potential target for the toxic effects of per- and polyfluoroalkyl substances (PFASs): An in-silico study. Environ. Res. 2023, 217, 114832. [Google Scholar] [CrossRef] [PubMed]
- Rupprecht, M.; Wagenpfeil, S.; Schöpe, J.; Vieth, R.; Vogt, T.; Reichrath, J. Meta-analysis of european clinical trials characterizing the healthy-adult serum 25-hydroxyvitamin D response to vitamin D supplementation. Nutrients 2023, 15, 3986. [Google Scholar] [CrossRef]
- Shen, Q.; Shi, S.; Wang, H.; Zhang, S.; Qin, S.; Sheng, X.; Chang, J.; Zhang, X.; Cheng, X.; Zhong, R. Serum 25-hydroxyvitamin D, vitamin D-related variants, and risk of chronic liver disease. Int. J. Cancer 2025, 157, 1781–1794. [Google Scholar] [CrossRef] [PubMed]
- Yu, C.; Lin, F.; Tian, C.; Guo, H.; Lu, J.; Guo, W.; Duan, Q.; Jiang, L.; Zhang, Q.; Song, C. Baseline vitamin D status, genetic susceptibility, and the risk of incident hepatocelllular carcinoma. Int. J. Cancer 2025, 157, 1795–1804. [Google Scholar] [CrossRef] [PubMed]
- Pagnini, C.; Di Paolo, M.C.; Graziani, M.G.; Delle Fave, G. Probiotics and vitamin D/vitamin D receptor pathway interaction: Potential therapeutic implications in inflammatory bowel disease. Front. Pharmacol. 2021, 12, 747856. [Google Scholar] [CrossRef]








| Inclusion Criteria | Exclusion Criteria |
|---|---|
| Articles relevant to this review | Articles not relevant to this review |
| Articles that, referring to the human species, are based on diverse and qualitatively and quantitatively representative population samples | Articles that, referring to the human species, focus on a specific population or an isolated case |
| Articles with unique information in their titles | Equivalent articles with slight spelling variations in the title |
| Articles that formally and concretely show the content of the document | Articles with titles that have a certain popular science character |
| Articles that approach the focus of the work (preventive and informative focus) | Articles that deviate from the focus of the work |
| Studies conducted in model organisms | Studies carried out in organisms other than those commonly used as study models |
| Articles in which the title reflects a biological approach (especially biochemical or physiological) | Articles that do not present a biological focus in the title (such as economic or chemical) |
| Titles with statements that relate to compelling results and discussions | Dubious titles that do not provide reliable ideas (either due to their content or the way they are expressed) |
| Inclusion Criteria | Exclusion Criteria |
|---|---|
| Articles that present an Abstract on which the criteria can be applied | Articles that do not present an Abstract on which the criteria can be applied |
| Articles relevant to this review | Articles not relevant to this review |
| Articles that approach the focus of the work (preventive and informative focus) | Articles that deviate from the focus of the work |
| Articles in which the title reflects a biological approach (especially biochemical or physiological) | Articles that do not present a biological focus in the title |
| Articles whose Abstract reflects in a concise, explanatory, organized and formal/objective manner all the contents of the summarized article | Articles whose Abstract presents a certain informative character or tone, does not present the information in an accessible way so that the reader can get a general idea and avoids the inclusion of some of the contents of the document |
| Articles whose Abstract shows statements that relate to compelling results and discussions, always with scientific rigor (indicating, for example, the extent to which the research has been carried out) | Articles whose Abstract is dubious and does not provide reliable ideas (either due to its content or its way of expressing it) |
| Articles where the information appearing in the title and Abstract is connected or interrelated, that is, the information contained in the title reflects the contents of the Abstract in a more concise manner. | Articles where the information appearing in the title and Abstract is not connected or interrelated, that is, where appropriate expressions are not used in the title to reflect the key idea intended to be conveyed by the Abstract. |
| Articles that, referring to the human species, are based on diverse population samples (and indicate the characteristics of each group) and are qualitatively and quantitatively representative, mainly in vivo studies. | Articles that, referring to the human species, focus on a specific population or an isolated case, as well as those that do not explicitly indicate the characteristics of the groups or any data of interest related to the origin of the population sample on which the study was carried out. |
| Studies conducted in model organisms | Studies carried out in organisms other than those commonly used as study models |
| Articles whose Abstract reflects the statistical results of the research | Articles whose Abstract does not reflect the statistical results of the research |
| Inclusion Criteria | Exclusion Criteria |
|---|---|
| Consistency between the abstract and the full text in terms of sample size and diversity | Inconsistencies between the abstract and the full text, especially regarding the sample |
| Original studies with adequate sample size and relevant population diversity (age, sex, origin, etc.) | Original studies with insufficient samples or without representative diversity |
| Reviews with a sufficient number of studies and evidence based on solid samples | Reviews that include few studies or are based on weak evidence (small or poorly defined samples) |
| Studies in animal models with a minimum sample size justified or accepted by field standards | Studies in animal models with very small sample sizes or without methodological justification |
| Clear description of key methodological aspects (sample size, inclusion criteria, analysis performed) | Lack of key information on methodology that prevents the quality of the study from being assessed |
Disclaimer/Publisher’s Note: The statements, opinions and data contained in all publications are solely those of the individual author(s) and contributor(s) and not of MDPI and/or the editor(s). MDPI and/or the editor(s) disclaim responsibility for any injury to people or property resulting from any ideas, methods, instructions or products referred to in the content. |
© 2025 by the authors. Licensee MDPI, Basel, Switzerland. This article is an open access article distributed under the terms and conditions of the Creative Commons Attribution (CC BY) license (https://creativecommons.org/licenses/by/4.0/).
Share and Cite
Rodríguez-Rivero, M.; Medina, M.Á. Vitamin D as a Systemic Regulatory Axis: From Homeostasis to Multiorgan Disease. Biomedicines 2025, 13, 2733. https://doi.org/10.3390/biomedicines13112733
Rodríguez-Rivero M, Medina MÁ. Vitamin D as a Systemic Regulatory Axis: From Homeostasis to Multiorgan Disease. Biomedicines. 2025; 13(11):2733. https://doi.org/10.3390/biomedicines13112733
Chicago/Turabian StyleRodríguez-Rivero, María, and Miguel Ángel Medina. 2025. "Vitamin D as a Systemic Regulatory Axis: From Homeostasis to Multiorgan Disease" Biomedicines 13, no. 11: 2733. https://doi.org/10.3390/biomedicines13112733
APA StyleRodríguez-Rivero, M., & Medina, M. Á. (2025). Vitamin D as a Systemic Regulatory Axis: From Homeostasis to Multiorgan Disease. Biomedicines, 13(11), 2733. https://doi.org/10.3390/biomedicines13112733

