Navigating Complex Challenges: Preoperative Assessment and Surgical Strategies for Liver Resection in Patients with Fibrosis or Cirrhosis
Abstract
1. Introduction
2. Pathophysiology of Cirrhosis and Portal Hypertension
2.1. Pathogenesis of Cirrhosis
2.2. Portal Hypertension
3. Clinical Significance
Surgical Complications Associated with Cirrhosis and Portal Hypertension
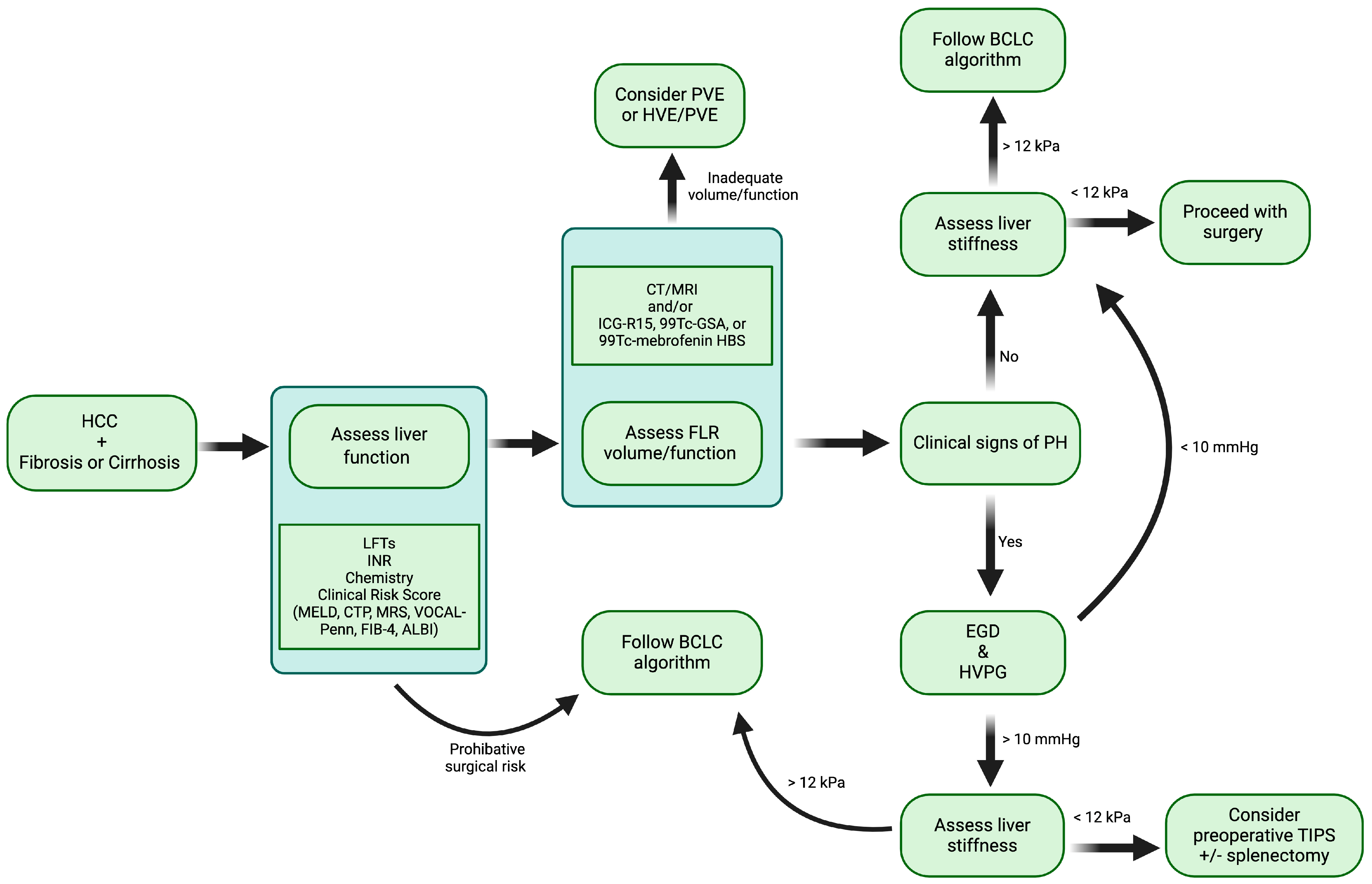
4. Estimating Surgical Risk
4.1. Child–Turcotte–Pugh Classification (CTP)
4.2. Model for End-Stage Liver Disease (MELD)
4.3. Mayo Risk Score (MRS)
4.4. Veterans Outcomes and Costs Associated with Liver Disease (VOCAL-Penn) Model
4.5. Fibrosis-4 (FIB-4)
4.6. Forns Score
4.7. Albumin-Bilirubin Score (ALBI)
4.8. Combined Aspartate Aminotransferase/Platelet Ratio Index (APRI)/ALBI
5. Preoperative Assessment–Imaging Modalities and Measurement of Hepatic Reserve
5.1. Ultrasound (US) and Ultrasound-Based Elastography
5.1.1. Conventional US
5.1.2. US-Based Elastography
5.2. Computed Tomography (CT) and Volumetry
5.3. Magnetic Resonance Imaging (MRI)
5.3.1. Conventional MRI
5.3.2. MRI Elastography (MRE)
5.4. Functional Assessment
5.4.1. Indocyanine Green Retention Rate
5.4.2. Liver Maximum Capacity (LiMAx) Test
5.4.3. 99mTc-Labeled Galactosyl-Human Serum Albumin Scintigraphy (99mTc-GSA)
5.4.4. 99mTc-Labeled Mebrofenin Hepatobiliary Scintigraphy (HBS)
6. Preoperative Optimization to Reduce Postoperative Complications of Cirrhosis
6.1. Metabolic Alterations and Protein-Calorie Malnutrition
6.2. Altered Coagulation
6.3. Portal Hypertension, Varices, and Ascites
6.4. Portal Flow Modulation Strategies
7. Discussion
Author Contributions
Funding
Acknowledgments
Conflicts of Interest
References
- Chan, A.; Kow, A.; Hibi, T.; Di Benedetto, F.; Serrablo, A. Liver resection in Cirrhotic liver: Are there any limits? Int. J. Surg. 2020, 82, 109–114. [Google Scholar] [CrossRef] [PubMed]
- Samant, H.; Amiri, H.S.; Zibari, G.B. Addressing the worldwide hepatocellular carcinoma: Epidemiology, prevention and management. J. Gastrointest. Oncol. 2021, 12, S361–S373. [Google Scholar] [CrossRef] [PubMed]
- Sherman, M. Hepatocellular carcinoma: Epidemiology, surveillance, and diagnosis. Semin. Liver Dis. 2010, 30, 3–16. [Google Scholar] [CrossRef] [PubMed]
- Forner, A.; Reig, M.; Bruix, J. Hepatocellular carcinoma. Lancet 2018, 391, 1301–1314. [Google Scholar] [CrossRef]
- Bicer, F.; Kure, C.; Ozluk, A.A.; El-Rayes, B.F.; Akce, M. Advances in Immunotherapy for Hepatocellular Carcinoma (HCC). Curr. Oncol. 2023, 30, 9789–9812. [Google Scholar] [CrossRef] [PubMed]
- Zhong, J.H.; Ke, Y.; Gong, W.F.; Xiang, B.D.; Ma, L.; Ye, X.P.; Peng, T.; Xie, G.S.; Li, L.Q. Hepatic resection associated with good survival for selected patients with intermediate and advanced-stage hepatocellular carcinoma. Ann. Surg. 2014, 260, 329–340. [Google Scholar] [CrossRef] [PubMed]
- Garancini, M.; Pinotti, E.; Nespoli, S.; Romano, F.; Gianotti, L.; Giardini, V. Hepatic resection beyond barcelona clinic liver cancer indication: When and how. World J. Hepatol. 2016, 8, 513–519. [Google Scholar] [CrossRef]
- Jarnagin, W.R.; Allen, P.J.; Chapman, W.C.; D’Angelica, M.; DeMatteo, R.P.; Do, R.K.; Vauthey, J.N. Hepatic Cirrhosis, Portal Hypertension, and Hepatic Failure. In Blumgart’s Surgery of the Liver, Biliary Tract, and Pancreas; Jarnagin, W.R., Allen, P.J., Chapman, W.C., D’Angelica, M., DeMatteo, R.P., Do, R.K., Vauthey, J.N., Eds.; Elsevier: Philadelphia, PA, USA, 2017; Volume 6. [Google Scholar]
- Kmeid, M.; Liu, X.; Ballentine, S.; Lee, H. Idiopathic Non-Cirrhotic Portal Hypertension and Porto-Sinusoidal Vascular Disease: Review of Current Data. Gastroenterol. Res. 2021, 14, 49–65. [Google Scholar] [CrossRef] [PubMed]
- De Gottardi, A.; Sempoux, C.; Berzigotti, A. Porto-sinusoidal vascular disorder. J. Hepatol. 2022, 77, 1124–1135. [Google Scholar] [CrossRef]
- Berzigotti, A.; Reig, M.; Abraldes, J.G.; Bosch, J.; Bruix, J. Portal hypertension and the outcome of surgery for hepatocellular carcinoma in compensated cirrhosis: A systematic review and meta-analysis. Hepatology 2015, 61, 526–536. [Google Scholar] [CrossRef]
- Boleslawski, E.; Petrovai, G.; Truant, S.; Dharancy, S.; Duhamel, A.; Salleron, J.; Deltenre, P.; Lebuffe, G.; Mathurin, P.; Pruvot, F.R. Hepatic venous pressure gradient in the assessment of portal hypertension before liver resection in patients with cirrhosis. Br. J. Surg. 2012, 99, 855–863. [Google Scholar] [CrossRef] [PubMed]
- Khanna, R.; Sarin, S.K. Non-cirrhotic portal hypertension—Diagnosis and management. J. Hepatol. 2014, 60, 421–441. [Google Scholar] [CrossRef] [PubMed]
- Seijo, S.; Reverter, E.; Miquel, R.; Berzigotti, A.; Abraldes, J.G.; Bosch, J.; Garcia-Pagan, J.C. Role of hepatic vein catheterisation and transient elastography in the diagnosis of idiopathic portal hypertension. Dig. Liver Dis. 2012, 44, 855–860. [Google Scholar] [CrossRef] [PubMed]
- Cavallin, M.; Kamath, P.S.; Merli, M.; Fasolato, S.; Toniutto, P.; Salerno, F.; Bernardi, M.; Romanelli, R.G.; Colletta, C.; Salinas, F.; et al. Terlipressin plus albumin versus midodrine and octreotide plus albumin in the treatment of hepatorenal syndrome: A randomized trial. Hepatology 2015, 62, 567–574. [Google Scholar] [CrossRef] [PubMed]
- O’Leary, J.G.; Greenberg, C.S.; Patton, H.M.; Caldwell, S.H. AGA Clinical Practice Update: Coagulation in Cirrhosis. Gastroenterology 2019, 157, 34–43.e31. [Google Scholar] [CrossRef] [PubMed]
- Northup, P.G.; Friedman, L.S.; Kamath, P.S. AGA Clinical Practice Update on Surgical Risk Assessment and Perioperative Management in Cirrhosis: Expert Review. Clin. Gastroenterol. Hepatol. 2019, 17, 595–606. [Google Scholar] [CrossRef] [PubMed]
- Jarnagin, W.R.; Gonen, M.; Fong, Y.; DeMatteo, R.P.; Ben-Porat, L.; Little, S.; Corvera, C.; Weber, S.; Blumgart, L.H. Improvement in perioperative outcome after hepatic resection: Analysis of 1803 consecutive cases over the past decade. Ann. Surg. 2002, 236, 397–406; discussion 406–407. [Google Scholar] [CrossRef] [PubMed]
- Teh, S.H.; Nagorney, D.M.; Stevens, S.R.; Offord, K.P.; Therneau, T.M.; Plevak, D.J.; Talwalkar, J.A.; Kim, W.R.; Kamath, P.S. Risk factors for mortality after surgery in patients with cirrhosis. Gastroenterology 2007, 132, 1261–1269. [Google Scholar] [CrossRef]
- Kim, H.J.; Lee, H.W. Important predictor of mortality in patients with end-stage liver disease. Clin. Mol. Hepatol. 2013, 19, 105–115. [Google Scholar] [CrossRef]
- Brown, R.S., Jr.; Kumar, K.S.; Russo, M.W.; Kinkhabwala, M.; Rudow, D.L.; Harren, P.; Lobritto, S.; Emond, J.C. Model for end-stage liver disease and Child-Turcotte-Pugh score as predictors of pretransplantation disease severity, posttransplantation outcome, and resource utilization in United Network for Organ Sharing status 2A patients. Liver Transpl. 2002, 8, 278–284. [Google Scholar] [CrossRef]
- Nicoll, A. Surgical risk in patients with cirrhosis. J. Gastroenterol. Hepatol. 2012, 27, 1569–1575. [Google Scholar] [CrossRef]
- Voigt, L.; Pastores, S.M.; Halpern, N.A. Chapter 23—Perioperative critical care in hepatopancreatobiliary patients. In Blumgart’s Surgery of the Liver, Pancreas and Biliary Tract, 5th ed.; Jarnagin, W.R., Blumgart, L.H., Eds.; W.B. Saunders: Philadelphia, PA, USA, 2012; pp. 385–390.e383. [Google Scholar]
- Malinchoc, M.; Kamath, P.S.; Gordon, F.D.; Peine, C.J.; Rank, J.; ter Borg, P.C. A model to predict poor survival in patients undergoing transjugular intrahepatic portosystemic shunts. Hepatology 2000, 31, 864–871. [Google Scholar] [CrossRef]
- Farnsworth, N.; Fagan, S.P.; Berger, D.H.; Awad, S.S. Child-Turcotte-Pugh versus MELD score as a predictor of outcome after elective and emergent surgery in cirrhotic patients. Am. J. Surg. 2004, 188, 580–583. [Google Scholar] [CrossRef] [PubMed]
- Mahmud, N.; Fricker, Z.; Hubbard, R.A.; Ioannou, G.N.; Lewis, J.D.; Taddei, T.H.; Rothstein, K.D.; Serper, M.; Goldberg, D.S.; Kaplan, D.E. Risk Prediction Models for Post-Operative Mortality in Patients With Cirrhosis. Hepatology 2021, 73, 204–218. [Google Scholar] [CrossRef] [PubMed]
- Chalasani, N.; Younossi, Z.; Lavine, J.E.; Charlton, M.; Cusi, K.; Rinella, M.; Harrison, S.A.; Brunt, E.M.; Sanyal, A.J. The diagnosis and management of nonalcoholic fatty liver disease: Practice guidance from the American Association for the Study of Liver Diseases. Hepatology 2018, 67, 328–357. [Google Scholar] [CrossRef]
- Zelber-Sagi, S.; O’Reilly-Shah, V.N.; Fong, C.; Ivancovsky-Wajcman, D.; Reed, M.J.; Bentov, I. Liver Fibrosis Marker and Postoperative Mortality in Patients without Overt Liver Disease. Anesth. Analg. 2022, 135, 957–966. [Google Scholar] [CrossRef]
- Forns, X.; Ampurdanes, S.; Llovet, J.M.; Aponte, J.; Quinto, L.; Martinez-Bauer, E.; Bruguera, M.; Sanchez-Tapias, J.M.; Rodes, J. Identification of chronic hepatitis C patients without hepatic fibrosis by a simple predictive model. Hepatology 2002, 36, 986–992. [Google Scholar] [CrossRef]
- Johnson, P.J.; Berhane, S.; Kagebayashi, C.; Satomura, S.; Teng, M.; Reeves, H.L.; O’Beirne, J.; Fox, R.; Skowronska, A.; Palmer, D.; et al. Assessment of liver function in patients with hepatocellular carcinoma: A new evidence-based approach-the ALBI grade. J. Clin. Oncol. 2015, 33, 550–558. [Google Scholar] [CrossRef] [PubMed]
- Wai, C.T.; Greenson, J.K.; Fontana, R.J.; Kalbfleisch, J.D.; Marrero, J.A.; Conjeevaram, H.S.; Lok, A.S. A simple noninvasive index can predict both significant fibrosis and cirrhosis in patients with chronic hepatitis C. Hepatology 2003, 38, 518–526. [Google Scholar] [CrossRef]
- Starlinger, P.; Ubl, D.S.; Hackl, H.; Starlinger, J.; Nagorney, D.M.; Smoot, R.L.; Habermann, E.B.; Cleary, S.P. Combined APRI/ALBI score to predict mortality after hepatic resection. BJS Open 2021, 5, zraa043. [Google Scholar] [CrossRef]
- Rahbari, N.N.; Garden, O.J.; Padbury, R.; Brooke-Smith, M.; Crawford, M.; Adam, R.; Koch, M.; Makuuchi, M.; Dematteo, R.P.; Christophi, C.; et al. Posthepatectomy liver failure: A definition and grading by the International Study Group of Liver Surgery (ISGLS). Surgery 2011, 149, 713–724. [Google Scholar] [CrossRef]
- Balzan, S.; Belghiti, J.; Farges, O.; Ogata, S.; Sauvanet, A.; Delefosse, D.; Durand, F. The “50-50 criteria” on postoperative day 5: An accurate predictor of liver failure and death after hepatectomy. Ann. Surg. 2005, 242, 824–828; discussion 828–829. [Google Scholar] [CrossRef] [PubMed]
- Vauthey, J.N.; Chaoui, A.; Do, K.A.; Bilimoria, M.M.; Fenstermacher, M.J.; Charnsangavej, C.; Hicks, M.; Alsfasser, G.; Lauwers, G.; Hawkins, I.F.; et al. Standardized measurement of the future liver remnant prior to extended liver resection: Methodology and clinical associations. Surgery 2000, 127, 512–519. [Google Scholar] [CrossRef]
- Lurie, Y.; Webb, M.; Cytter-Kuint, R.; Shteingart, S.; Lederkremer, G.Z. Non-invasive diagnosis of liver fibrosis and cirrhosis. World J. Gastroenterol. 2015, 21, 11567–11583. [Google Scholar] [CrossRef]
- Sigrist, R.M.S.; Liau, J.; Kaffas, A.E.; Chammas, M.C.; Willmann, J.K. Ultrasound Elastography: Review of Techniques and Clinical Applications. Theranostics 2017, 7, 1303–1329. [Google Scholar] [CrossRef]
- Friedrich-Rust, M.; Ong, M.F.; Martens, S.; Sarrazin, C.; Bojunga, J.; Zeuzem, S.; Herrmann, E. Performance of transient elastography for the staging of liver fibrosis: A meta-analysis. Gastroenterology 2008, 134, 960–974. [Google Scholar] [CrossRef] [PubMed]
- Cescon, M.; Colecchia, A.; Cucchetti, A.; Peri, E.; Montrone, L.; Ercolani, G.; Festi, D.; Pinna, A.D. Value of transient elastography measured with FibroScan in predicting the outcome of hepatic resection for hepatocellular carcinoma. Ann. Surg. 2012, 256, 706–712; discussion 712–713. [Google Scholar] [CrossRef] [PubMed]
- Kim, S.U.; Ahn, S.H.; Park, J.Y.; Kim, D.Y.; Chon, C.Y.; Choi, J.S.; Kim, K.S.; Han, K.H. Prediction of postoperative hepatic insufficiency by liver stiffness measurement (FibroScan((R))) before curative resection of hepatocellular carcinoma: A pilot study. Hepatol. Int. 2008, 2, 471–477. [Google Scholar] [CrossRef]
- Wong, J.S.; Wong, G.L.; Chan, A.W.; Wong, V.W.; Cheung, Y.S.; Chong, C.N.; Wong, J.; Lee, K.F.; Chan, H.L.; Lai, P.B. Liver stiffness measurement by transient elastography as a predictor on posthepatectomy outcomes. Ann. Surg. 2013, 257, 922–928. [Google Scholar] [CrossRef]
- Pickhardt, P.J.; Graffy, P.M.; Said, A.; Jones, D.; Welsh, B.; Zea, R.; Lubner, M.G. Multiparametric CT for Noninvasive Staging of Hepatitis C Virus-Related Liver Fibrosis: Correlation With the Histopathologic Fibrosis Score. AJR Am. J. Roentgenol. 2019, 212, 547–553. [Google Scholar] [CrossRef]
- Grat, K.; Grat, M.; Rowinski, O. Usefulness of Different Imaging Modalities in Evaluation of Patients with Non-Alcoholic Fatty Liver Disease. Biomedicines 2020, 8, 298. [Google Scholar] [CrossRef]
- Tani, I.; Kurihara, Y.; Kawaguchi, A.; Nakajima, Y.; Ishikawa, T.; Maeyama, S.; Tanaka, R. MR Imaging of Diffuse Liver Disease. Am. J. Roentgenol. 2000, 174, 6. [Google Scholar] [CrossRef] [PubMed]
- Singh, S.; Venkatesh, S.K.; Loomba, R.; Wang, Z.; Sirlin, C.; Chen, J.; Yin, M.; Miller, F.H.; Low, R.N.; Hassanein, T.; et al. Magnetic resonance elastography for staging liver fibrosis in non-alcoholic fatty liver disease: A diagnostic accuracy systematic review and individual participant data pooled analysis. Eur. Radiol. 2016, 26, 1431–1440. [Google Scholar] [CrossRef] [PubMed]
- Chang, W.; Lee, J.M.; Yoon, J.H.; Han, J.K.; Choi, B.I.; Yoon, J.H.; Lee, K.B.; Lee, K.; Yi, N.; Suh, K. Liver fibrosis staging with MR Elastography: Comparison of diagnostic performance between patients with chronic hepatitis B and those wtih other etiologic causes. Radiology 2016, 280, 9. [Google Scholar] [CrossRef] [PubMed]
- Imajo, K.; Kessoku, T.; Honda, Y.; Tomeno, W.; Ogawa, Y.; Mawatari, H.; Fujita, K.; Yoneda, M.; Taguri, M.; Hyogo, H.; et al. Magnetic Resonance Imaging More Accurately Classifies Steatosis and Fibrosis in Patients with Nonalcoholic Fatty Liver Disease Than Transient Elastography. Gastroenterology 2016, 150, 626–637.e627. [Google Scholar] [CrossRef] [PubMed]
- Gu, J.; Zhang, E.; Liang, B.; Zhang, Z.; Chen, X.; Huang, Z. Effectiveness comparison of indocyanine green retention test with the cirrhotic severity scoring in evaluating the pathological severity of liver cirrhosis in patients with hepatocellular carcinoma and Child-Pugh grade A liver function. World J. Surg. Oncol. 2020, 18, 79. [Google Scholar] [CrossRef] [PubMed]
- Tomassini, F.; Giglio, M.C.; De Simone, G.; Montalti, R.; Troisi, R.I. Hepatic function assessment to predict post-hepatectomy liver failure: What can we trust? A systematic review. Updates Surg. 2020, 72, 925–938. [Google Scholar] [CrossRef] [PubMed]
- Le Roy, B.; Gregoire, E.; Cosse, C.; Serji, B.; Golse, N.; Adam, R.; Cherqui, D.; Mabrut, J.Y.; Le Treut, Y.P.; Vibert, E. Indocyanine Green Retention Rates at 15 min Predicted Hepatic Decompensation in a Western Population. World J. Surg. 2018, 42, 2570–2578. [Google Scholar] [CrossRef] [PubMed]
- Imamura, H.; Sano, K.; Sugawara, Y.; Kokudo, N.; Makuuchi, M. Assessment of hepatic reserve for indication of hepatic resection: Decision tree incorporating indocyanine green test. J. Hepato-Biliary-Pancreat. Surg. 2005, 12, 16–22. [Google Scholar] [CrossRef]
- Luerken, L.; Dollinger, M.; Goetz, A.; Utpatel, K.; Doppler, M.C.; Weiss, J.B.; Uller, W.; Ignee, A.; Verloh, N.; Haimerl, M. Diagnostic Accuracy of Indocyanine Green Clearance Test for Different Stages of Liver Fibrosis and Cirrhosis. Diagnostics 2023, 13, 2663. [Google Scholar] [CrossRef]
- De Gasperi, A.; Mazza, E.; Prosperi, M. Indocyanine green kinetics to assess liver function: Ready for a clinical dynamic assessment in major liver surgery? World J. Hepatol. 2016, 8, 355–367. [Google Scholar] [CrossRef] [PubMed]
- Stockmann, M.; Lock, J.F.; Riecke, B.; Heyne, K.; Martus, P.; Fricke, M.; Lehmann, S.; Niehues, S.M.; Schwabe, M.; Lemke, A.J.; et al. Prediction of postoperative outcome after hepatectomy with a new bedside test for maximal liver function capacity. Ann. Surg. 2009, 250, 119–125. [Google Scholar] [CrossRef] [PubMed]
- Santol, J.; Ammann, M.; Reese, T.; Kern, A.E.; Laferl, V.; Oldhafer, F.; Dong, Y.; Rumpf, B.; Vali, M.; Wiemann, B.; et al. Comparison of the LiMAx test vs. the APRI+ALBI score for clinical utility in preoperative risk assessment in patients undergoing liver surgery—A European multicenter study. Eur. J. Surg. Oncol. 2024, 50, 108048. [Google Scholar] [CrossRef] [PubMed]
- Ruhlmann, F.; Azizian, A.; Moosmann, C.; Bernhardt, M.; Keck, J.; Flebbe, H.; Al-Bourini, O.; Hosseini, A.S.A.; Grade, M.; Lorf, T.; et al. Perioperative LiMAx Test Analysis: Impact of Portal Vein Embolisation, Chemotherapy and Major Liver Resection. Biomedicines 2024, 12, 254. [Google Scholar] [CrossRef] [PubMed]
- de Graaf, W.; Bennink, R.J.; Vetelainen, R.; van Gulik, T.M. Nuclear imaging techniques for the assessment of hepatic function in liver surgery and transplantation. J. Nucl. Med. 2010, 51, 742–752. [Google Scholar] [CrossRef]
- Memeo, R.; Conticchio, M.; Deshayes, E.; Nadalin, S.; Herrero, A.; Guiu, B.; Panaro, F. Optimization of the future remnant liver: Review of the current strategies in Europe. Hepatobiliary Surg. Nutr 2021, 10, 350–363. [Google Scholar] [CrossRef] [PubMed]
- Satoh, K.; Yamamoto, Y.; Nishiyama, Y.; Wakabayashi, H.; Ohkawa, M. 99mTc-GSA liver dynamic SPECT for the preoperative assessment of hepatectomy. Ann. Nucl. Med. 2003, 17, 6. [Google Scholar] [CrossRef] [PubMed]
- de Graaf, W.; van Lienden, K.P.; van Gulik, T.M.; Bennink, R.J. 99mTc-mebrofenin hepatobiliary scintigraphy with SPECT for the assessment of hepatic function and liver functional volume before partial hepatectomy. J. Nucl. Med. 2010, 51, 229–236. [Google Scholar] [CrossRef] [PubMed]
- Rassam, F.; Olthof, P.B.; Takkenberg, B.R.; Beuers, U.; Klumpen, H.J.; Bennink, R.J.; van Lienden, K.P.; Besselink, M.G.; Busch, O.R.; Verheij, J.; et al. Scintigraphic liver function and transient elastography in the assessment of patients with resectable hepatocellular carcinoma. HPB 2019, 21, 626–635. [Google Scholar] [CrossRef]
- Palmer, L.B.; Kuftinec, G.; Pearlman, M.; Green, C.H. Nutrition in Cirrhosis. Curr. Gastroenterol. Rep. 2019, 21, 38. [Google Scholar] [CrossRef]
- Merli, M.; Berzigotti, A.; Zelber-Sagi, S.; Dasarathy, S.; Montagnese, S.; Genton, L.; Plauth, M.; Parés, A. EASL Clinical Practice Guidelines on nutrition in chronic liver disease. J. Hepatol. 2019, 70, 172–193. [Google Scholar] [CrossRef] [PubMed]
- Traub, J.; Reiss, L.; Aliwa, B.; Stadlbauer, V. Malnutrition in Patients with Liver Cirrhosis. Nutrients 2021, 13, 540. [Google Scholar] [CrossRef] [PubMed]
- Merli, M.; Nicolini, G.; Angeloni, S.; Riggio, O. Malnutrition is a risk factor in cirrhotics underoing surgery. Nutrition 2002, 18, 8. [Google Scholar] [CrossRef]
- Joliat, G.R.; Kobayashi, K.; Hasegawa, K.; Thomson, J.E.; Padbury, R.; Scott, M.; Brustia, R.; Scatton, O.; Tran Cao, H.S.; Vauthey, J.N.; et al. Guidelines for Perioperative Care for Liver Surgery: Enhanced Recovery After Surgery (ERAS) Society Recommendations 2022. World J. Surg. 2023, 47, 11–34. [Google Scholar] [CrossRef] [PubMed]
- Lisman, T.; Caldwell, S.H.; Intagliata, N.M. Haemostatic alterations and management of haemostasis in patients with cirrhosis. J. Hepatol. 2022, 76, 1291–1305. [Google Scholar] [CrossRef] [PubMed]
- Villa, E.; Bianchini, M.; Blasi, A.; Denys, A.; Giannini, E.G.; de Gottardi, A.; Lisman, T.; de Raucourt, E.; Ripoll, C.; Rautou, P.E. EASL Clinical Practice Guidelines on prevention and management of bleeding and thrombosis in patients with cirrhosis. J. Hepatol. 2022, 76, 1151–1184. [Google Scholar] [CrossRef] [PubMed]
- He, W.; Zeng, Q.; Zheng, Y.; Chen, M.; Shen, J.; Qiu, J.; Chen, M.; Zou, R.; Liao, Y.; Li, Q.; et al. The role of clinically significant portal hypertension in hepatic resection for hepatocellular carcinoma patients: A propensity score matching analysis. BMC Cancer 2015, 15, 263. [Google Scholar] [CrossRef] [PubMed]
- Azoulay, D.; Ramos, E.; Casellas-Robert, M.; Salloum, C.; Llado, L.; Nadler, R.; Busquets, J.; Caula-Freixa, C.; Mils, K.; Lopez-Ben, S.; et al. Liver resection for hepatocellular carcinoma in patients with clinically significant portal hypertension. JHEP Rep. 2021, 3, 100190. [Google Scholar] [CrossRef] [PubMed]
- Im, G.Y.; Lubezky, N.; Facciuto, M.E.; Schiano, T.D. Surgery in patients with portal hypertension: A preoperative checklist and strategies for attenuating risk. Clin. Liver Dis. 2014, 18, 477–505. [Google Scholar] [CrossRef]
- Karagiannakis, D.S.; Karakousis, N.D.; Androutsakos, T. B-Blockers in Liver Cirrhosis: A Wonder Drug for Every Stage of Portal Hypertension? A Narrative Review. Biomedicines 2023, 12, 57. [Google Scholar] [CrossRef]
- Qi, X.; Bai, Z.; Zhu, Q.; Cheng, G.; Chen, Y.; Dang, X.; Ding, H.; Han, J.; Han, L.; He, Y.; et al. Practice guidance for the use of terlipressin for liver cirrhosis-related complications. Therap. Adv. Gastroenterol. 2022, 15, 17562848221098253. [Google Scholar] [CrossRef] [PubMed]
- Gil, A.; Martinez-Regueira, F.; Hernandez-Lizoain, J.L.; Pardo, F.; Olea, J.M.; Bastarrika, G.; Cienfuegos, J.A.; Bilbao, J.I. The role of transjugular intrahepatic portosystemic shunt prior to abdominal tumoral surgery in cirrhotic patients with portal hypertension. Eur. J. Surg. Oncol. 2004, 30, 46–52. [Google Scholar] [CrossRef] [PubMed]
- Chang, J.; Hofer, P.; Bohling, N.; Lingohr, P.; Manekeller, S.; Kalff, J.C.; Dohmen, J.; Kaczmarek, D.J.; Jansen, C.; Meyer, C.; et al. Preoperative TIPS prevents the development of postoperative acute-on-chronic liver failure in patients with high CLIF-C AD score. JHEP Rep. 2022, 4, 100442. [Google Scholar] [CrossRef] [PubMed]
- Bell, R.; Begum, S.; Prasad, R.; Taura, K.; Dasari, B.V.M. Volume and flow modulation strategies to mitigate post-hepatectomy liver failure. Front. Oncol. 2022, 12, 1021018. [Google Scholar] [CrossRef]
- Balci, D.; Kirimker, E.O.; Kologlu, M.B.; Ustuner, E.; Erkoc, S.K.; Cinar, G.; Yilmaz, A.A.; Kucuk, O.; Azap, A.; Karayalcin, K. Left Lobe Living Donor Liver Transplantation Using Rapid Procedure in a Cirrhotic Patient With Portal Vein Thrombosis. Ann. Surg. 2022, 275, e538–e539. [Google Scholar] [CrossRef] [PubMed]
- Balci, D.; Kirimker, E.O.; Bingol Kologlu, M.; Ustuner, E.; Goktug, U.U.; Karadag Erkoc, S.; Yilmaz, A.A.; Bayar, M.K.; Azap, A.; Er, R.E.; et al. A New Approach for Increasing Availability of Liver Grafts and Donor Safety in Living Donor Liver Transplantation: LD-RAPID Procedure in the Cirrhotic Setting With Hepatocellular Carcinoma. Liver Transpl. 2021, 27, 590–594. [Google Scholar] [CrossRef]
- Kong, J.; Shen, S.; Wang, W. Synchronous hepatectomy and splenectomy vs hepatectomy for selected patients with hepatocellular carcinoma and clinically significant portal hypertension: A systematic review and meta-analysis. J. Surg. Oncol. 2019, 119, 964–973. [Google Scholar] [CrossRef]
- Zhou, C.; Huang, Y.; Shu, C.; Zhou, J.; Hu, X.; Wang, J.; Wang, Y.; Zhang, Z.; Chen, L.; Chen, X.; et al. Splenectomy before hepatectomy for patients with hepatocellular carcinoma and hypersplenism: A retrospective study. Medicine 2021, 100, e24326. [Google Scholar] [CrossRef]
- Chen, Z.L.; Yao, L.Q.; Pu, J.L.; Wu, H.; Xu, X.F.; Chen, T.H.; Zhou, Y.H.; Wang, H.; Chen, Z.Y.; Sun, L.Y.; et al. Impact of concurrent splenectomy and esophagogastric devascularization on surgical outcomes of partial hepatectomy for hepatocellular carcinoma in patients with clinically significant portal hypertension: A multicenter propensity score matching analysis. Eur. J. Surg. Oncol. 2022, 48, 1078–1086. [Google Scholar] [CrossRef]
- Hackl, C.; Schlitt, H.J.; Renner, P.; Lang, S.A. Liver surgery in cirrhosis and portal hypertension. World J. Gastroenterol. 2016, 22, 2725–2735. [Google Scholar] [CrossRef]
- Lim, C.; Salloum, C.; Osseis, M.; Lahat, E.; Gomez-Gavara, C.; Compagnon, P.; Luciani, A.; Feray, C.; Azoulay, D. Short-term outcomes following hepatectomy for hepatocellular carcinoma within and beyond the BCLC guidelines: A prospective study. HPB 2018, 20, 222–230. [Google Scholar] [CrossRef] [PubMed]
- Ishizawa, T.; Hasegawa, K.; Aoki, T.; Takahashi, M.; Inoue, Y.; Sano, K.; Imamura, H.; Sugawara, Y.; Kokudo, N.; Makuuchi, M. Neither multiple tumors nor portal hypertension are surgical contraindications for hepatocellular carcinoma. Gastroenterology 2008, 134, 1908–1916. [Google Scholar] [CrossRef] [PubMed]
- Elkrief, L.; Ferrusquia-Acosta, J.; Payance, A.; Moga, L.; Tellez, L.; Praktiknjo, M.; Procopet, B.; Farcau, O.; De Ledinghen, V.; Yuldashev, R.; et al. Abdominal Surgery in Patients With Idiopathic Noncirrhotic Portal Hypertension: A Multicenter Retrospective Study. Hepatology 2019, 70, 911–924. [Google Scholar] [CrossRef] [PubMed]
- Kim, G.; Kim, M.Y.; Baik, S.K. Transient elastography versus hepatic venous pressure gradient for diagnosing portal hypertension: A systematic review and meta-analysis. Clin. Mol. Hepatol. 2017, 23, 34–41. [Google Scholar] [CrossRef]
- European Association for the Study of the Liver. EASL Clinical Practice Guidelines: Management of hepatocellular carcinoma. J. Hepatol. 2018, 69, 182–236. [Google Scholar] [CrossRef]


| A. Scores used for predicting mortality in general surgery. | ||||
| Preoperative Risk Model | Variables | Original Function | Group/Score | Reported Outcome |
| CTP | Ascites Encephalopathy INR Albumin Bilirubin | Guide selection of patients for portosystemic shunt. Predict mortality in cirrhotic patients. | Class A (5–6 points) | Survival: >15 years Perioperative mortality: 10% |
| Class B (7–9 points) | Survival: Transplant referral Perioperative mortality: 30% | |||
| Class C (10–15 points) | Survival: 1–3 years Perioperative mortality: 82% | |||
| MELD | INR Serum creatinine Serum bilirubin | Predict 30-day mortality after TIPS | ≤9 10–19 20–29 30–39 ≥40 | 1.9% 6% 19.6% 52.6% 71.3% |
| MRS | MELD ASA class Age | Predict short- and long-term mortality after elective surgery in cirrhotic patients | Calculated score | Mortality prediction varies based on combined variables |
| VOCAL-Penn Model | Age Serum albumin Serum bilirubin Platelet count BMI NAFLD ASA class Surgery type | Predict postoperative 30-, 90-, 180-day mortality after specific operations | Calculated score | Mortality prediction based on surgery type and combined variables |
| B. Scores used for predicting fibrosis stage. | ||||
| Fibrosis Score Model | Variables | Original Function | Score | Reported Outcome |
| FIB-4 | Age AST ALT Platelet count | Assess liver fibrosis in patients with NAFLD | <1.45 1.45–3.25 >3.25 | Fibrosis stage: 0–1 2–3 4–6 |
| Forns Score | Age GGT Cholesterol Platelet count | Identify liver fibrosis in chronic hepatitis C | <4.21 >6.9 | Absence significant fibrosis Presence significant fibrosis |
| C. Scores used for predicting mortality after liver surgery. | ||||
| Preoperative Risk Model | Variables | Original Function | Score | Reported Outcome |
| ALBI | Serum bilirubin Serum albumin | Predict overall survival after hepatectomy for HCC | ≤−2.6 >−2.6 to ≤−1.39 >−1.39 | Median Survival 18.5–85.6 months 5.3–46.5 months 2.3–15.5 months |
| APRI + ALBI | Serum bilirubin Serum albumin AST Platelet count | Predict post-hepatectomy liver dysfunction and associated 30-day mortality | Calculated score | Post-hepatectomy liver dysfunction and associated 30-day mortality |
| Imaging Modality | Primary Use | Key Features and Indications for Use | Advantages | Limitations |
|---|---|---|---|---|
| Ultrasound (US) | Initial assessment of liver |
|
|
|
| US-based transient elastography | Evaluating liver stiffness and fibrosis |
|
|
|
| Computed Tomography (CT) | Detailed liver anatomy imaging |
|
|
|
| Magnetic Resonance Imaging (MRI) | Advanced imaging for liver anatomy |
|
|
|
| MRI Elastography (MRE) | Assessing liver stiffness and fibrosis |
|
|
|
| Imaging Modality | Primary Use | Key Features | Indications and Advantages |
|---|---|---|---|
| Indocyanine green retention rate (ICG R15) | Functional assessment of the liver |
|
|
| 99mTc-labeled galactosyl-human serum albumin scintigraphy (99mTc-GSA) | Quantifying liver function |
|
|
| 99mTc-labeled mebrofenin hepatobiliary scintigraphy (HBS) | Measuring liver function for preoperative assessment |
|
|
Disclaimer/Publisher’s Note: The statements, opinions and data contained in all publications are solely those of the individual author(s) and contributor(s) and not of MDPI and/or the editor(s). MDPI and/or the editor(s) disclaim responsibility for any injury to people or property resulting from any ideas, methods, instructions or products referred to in the content. |
© 2024 by the authors. Licensee MDPI, Basel, Switzerland. This article is an open access article distributed under the terms and conditions of the Creative Commons Attribution (CC BY) license (https://creativecommons.org/licenses/by/4.0/).
Share and Cite
Kalil, J.A.; Deschenes, M.; Perrier, H.; Zlotnik, O.; Metrakos, P. Navigating Complex Challenges: Preoperative Assessment and Surgical Strategies for Liver Resection in Patients with Fibrosis or Cirrhosis. Biomedicines 2024, 12, 1264. https://doi.org/10.3390/biomedicines12061264
Kalil JA, Deschenes M, Perrier H, Zlotnik O, Metrakos P. Navigating Complex Challenges: Preoperative Assessment and Surgical Strategies for Liver Resection in Patients with Fibrosis or Cirrhosis. Biomedicines. 2024; 12(6):1264. https://doi.org/10.3390/biomedicines12061264
Chicago/Turabian StyleKalil, Jennifer A., Marc Deschenes, Hugo Perrier, Oran Zlotnik, and Peter Metrakos. 2024. "Navigating Complex Challenges: Preoperative Assessment and Surgical Strategies for Liver Resection in Patients with Fibrosis or Cirrhosis" Biomedicines 12, no. 6: 1264. https://doi.org/10.3390/biomedicines12061264
APA StyleKalil, J. A., Deschenes, M., Perrier, H., Zlotnik, O., & Metrakos, P. (2024). Navigating Complex Challenges: Preoperative Assessment and Surgical Strategies for Liver Resection in Patients with Fibrosis or Cirrhosis. Biomedicines, 12(6), 1264. https://doi.org/10.3390/biomedicines12061264

