Adipocyte-Mediated Electrophysiological Remodeling of PKP-2 Mutant Human Pluripotent Stem Cell-Derived Cardiomyocytes
Abstract
1. Introduction
2. Materials and Methods
2.1. Human Induced Pluripotent Stem Cell Lines
2.2. Cell Culture
2.3. Optical Mapping to Assess Membrane Voltages and Calcium Transients
2.4. Phenotypic and Molecular Analyses
2.4.1. Immunocytochemistry
2.4.2. RNA and Protein Analyses
2.5. Data and Statistical Analysis
3. Results
3.1. RNA Analyses of Normal vs. PKP2 Mutant hiPSC-CMs
3.2. Localization of Junctional Proteins
3.3. Electrophysiology
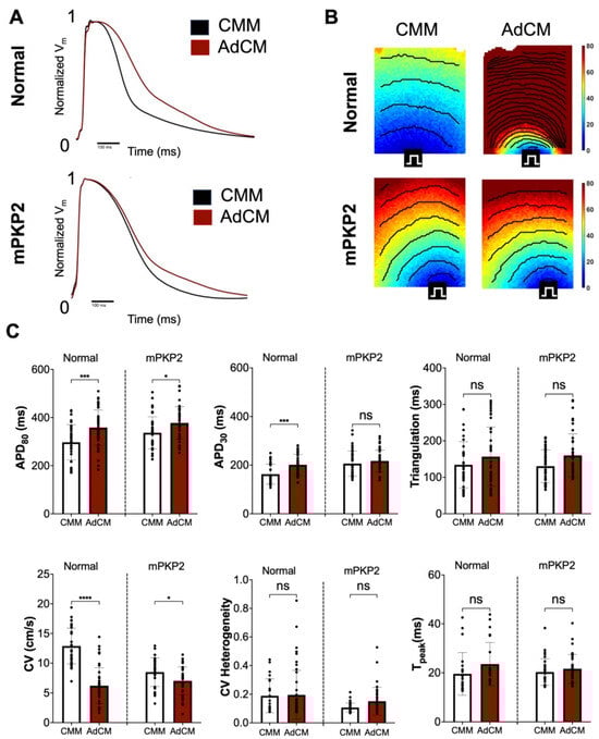
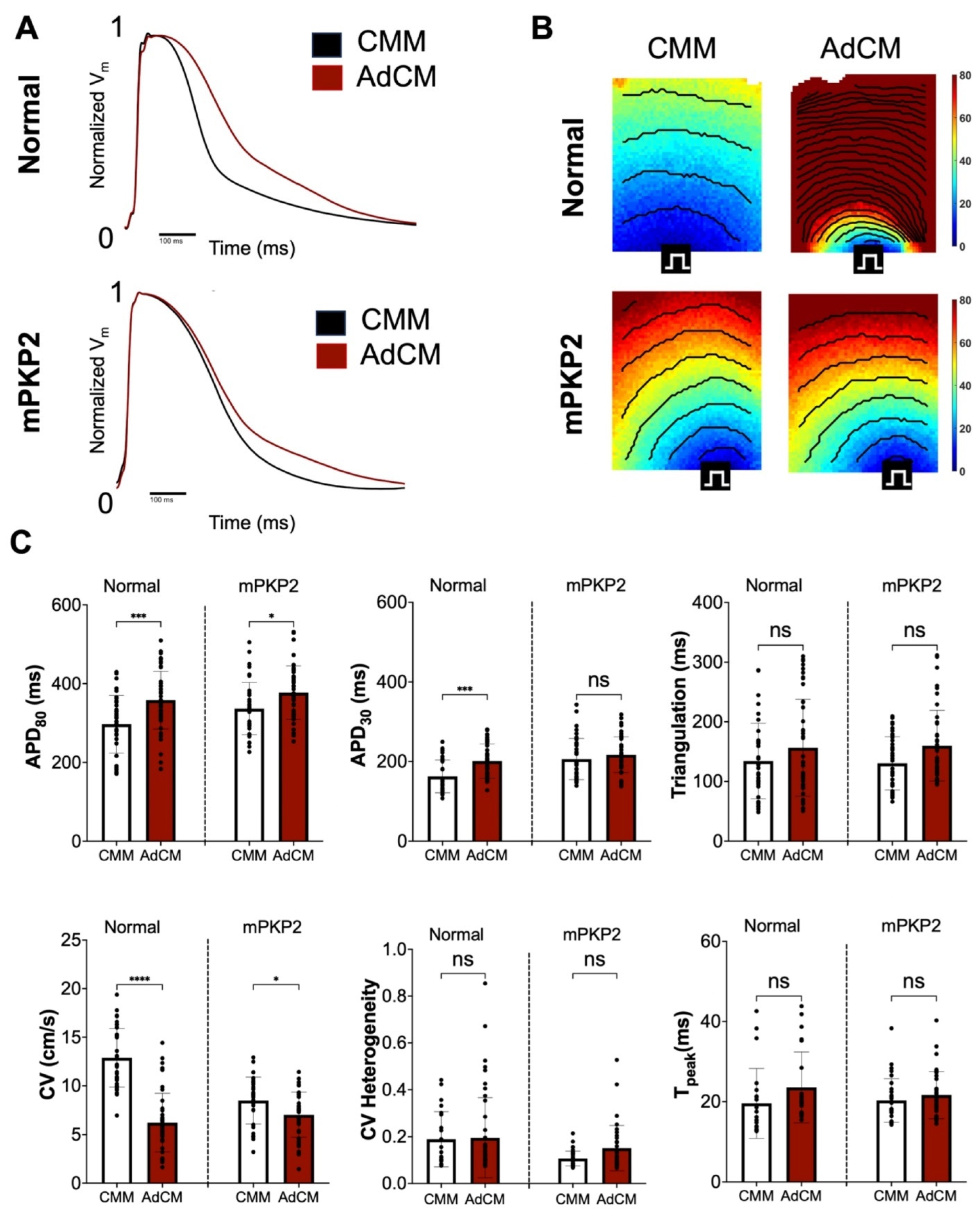
3.3.1. Voltage
3.3.2. Voltage: Normal vs. PKP2 Mutant hiPSC-CMs Cultivated in CMM or in AdCM
3.3.3. Voltage: Normal vs. PKP2 Mutant hiPSC-CMs Cultivated in AdCM Compared to Cultivation in CMM
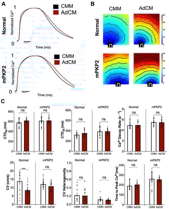
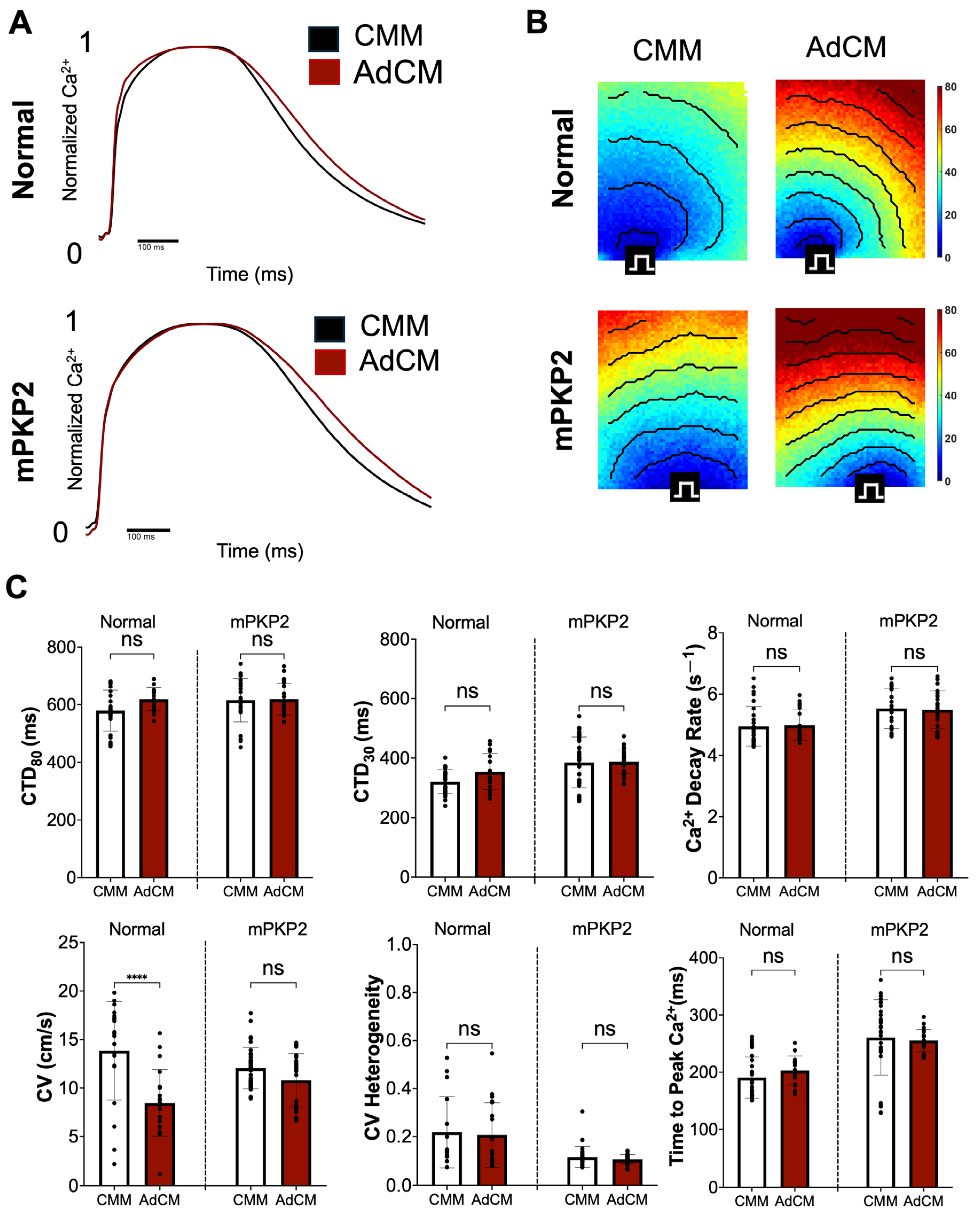
3.3.4. Calcium
3.3.5. Calcium: Normal vs. PKP2 Mutant hiPSC-CMs Cultivated in CMM or in AdCM
3.3.6. Calcium: Normal vs. PKP2 Mutant hiPSC-CMs Cultivated in AdCM Compared to Cultivation in CMM
3.4. Cytokines
3.5. NFkB
4. Discussion
Supplementary Materials
Author Contributions
Funding
Institutional Review Board Statement
Informed Consent Statement
Data Availability Statement
Acknowledgments
Conflicts of Interest
References
- Corrado, D.; Basso, C.; Judge, D.P. Arrhythmogenic Cardiomyopathy. Circ. Res. 2017, 121, 784–802. [Google Scholar] [CrossRef] [PubMed]
- te Riele, A.S.J.M.; James, C.A.; Calkins, H.; Tsatsopoulou, A. Arrhythmogenic Right Ventricular Cardiomyopathy in Pediatric Patients: An Important but Underrecognized Clinical Entity. Front. Pediatr. 2021, 9, 750916. [Google Scholar] [CrossRef] [PubMed]
- DeWitt, E.S.; Chandler, S.F.; Hylind, R.J.; Beausejour Ladouceur, V.; Blume, E.D.; VanderPluym, C.; Powell, A.J.; Fynn-Thompson, F.; Roberts, A.E.; Sanders, S.P.; et al. Phenotypic Manifestations of Arrhythmogenic Cardiomyopathy in Children and Adolescents. J. Am. Coll. Cardiol. 2019, 74, 346–358. [Google Scholar] [CrossRef] [PubMed]
- Marcus, F.I.; McKenna, W.J.; Sherrill, D.; Basso, C.; Bauce, B.; Bluemke, D.A.; Calkins, H.; Corrado, D.; Cox, M.G.P.J.; Daubert, J.P.; et al. Diagnosis of arrhythmogenic right ventricular cardiomyopathy/dysplasia: Proposed modification of the Task Force Criteria. Eur. Heart J. 2010, 31, 806–814. [Google Scholar] [CrossRef] [PubMed]
- James, C.A.; Jongbloed, J.D.H.; Hershberger, R.E.; Morales, A.; Judge, D.P.; Syrris, P.; Pilichou, K.; Domingo, A.M.; Murray, B.; Cadrin-Tourigny, J.; et al. International Evidence Based Reappraisal of Genes Associated With Arrhythmogenic Right Ventricular Cardiomyopathy Using the Clinical Genome Resource Framework. Circ. Genom. Precis. Med. 2021, 14, e003273. [Google Scholar] [CrossRef]
- Austin, K.M.; Trembley, M.A.; Chandler, S.F.; Sanders, S.P.; Saffitz, J.E.; Abrams, D.J.; Pu, W.T. Molecular mechanisms of arrhythmogenic cardiomyopathy. Nat. Rev. Cardiol. 2019, 16, 519–537. [Google Scholar] [CrossRef]
- Maione, A.S.; Pilato, C.A.; Casella, M.; Gasperetti, A.; Stadiotti, I.; Pompilio, G.; Sommariva, E. Fibrosis in Arrhythmogenic Cardiomyopathy: The Phantom Thread in the Fibro-Adipose Tissue. Front. Physiol. 2020, 11, 279. [Google Scholar] [CrossRef]
- Green, K.J.; Roth-Carter, Q.; Niessen, C.M.; Nichols, S.A. Tracing the Evolutionary Origin of Desmosomes. Curr. Biol. 2020, 30, R535–R543. [Google Scholar] [CrossRef]
- Kowalczyk, A.P.; Green, K.J. Structure, function, and regulation of desmosomes. Prog. Mol. Biol. Transl. Sci. 2013, 116, 95–118. [Google Scholar] [CrossRef]
- Zhao, G.; Qiu, Y.; Zhang, H.M.; Yang, D. Intercalated discs: Cellular adhesion and signaling in heart health and diseases. Heart Fail. Rev. 2019, 24, 115–132. [Google Scholar] [CrossRef]
- Chua, C.J.; Morrissette-McAlmon, J.; Tung, L.; Boheler, K.R. Understanding Arrhythmogenic Cardiomyopathy: Advances through the Use of Human Pluripotent Stem Cell Models. Genes 2023, 14, 1864. [Google Scholar] [CrossRef] [PubMed]
- Lazzarini, E.; Jongbloed, J.D.H.; Pilichou, K.; Thiene, G.; Basso, C.; Bikker, H.; Charbon, B.; Swertz, M.; van Tintelen, J.P.; van der Zwaag, P.A. The ARVD/C genetic variants database: 2014 update. Hum. Mutat. 2015, 36, 403–410. [Google Scholar] [CrossRef] [PubMed]
- Cerrone, M.; Montnach, J.; Lin, X.; Zhao, Y.-T.; Zhang, M.; Agullo-Pascual, E.; Leo-Macias, A.; Alvarado, F.J.; Dolgalev, I.; Karathanos, T.V.; et al. Plakophilin-2 is required for transcription of genes that control calcium cycling and cardiac rhythm. Nat. Commun. 2017, 8, 106. [Google Scholar] [CrossRef] [PubMed]
- Burke, A.P.; Farb, A.; Tashko, G.; Virmani, R. Arrhythmogenic Right Ventricular Cardiomyopathy and Fatty Replacement of the Right Ventricular Myocardium. Circulation 1998, 97, 1571–1580. [Google Scholar] [CrossRef] [PubMed]
- Chen, S.; Chen, L.; Duru, F.; Hu, S. Heart Failure in Patients with Arrhythmogenic Cardiomyopathy. J. Clin. Med. 2021, 10, 4782. [Google Scholar] [CrossRef]
- Kohela, A.; van Rooij, E. Fibro-fatty remodelling in arrhythmogenic cardiomyopathy. Basic Res. Cardiol. 2022, 117, 22. [Google Scholar] [CrossRef]
- Caspi, O.; Huber, I.; Gepstein, A.; Arbel, G.; Maizels, L.; Boulos, M.; Gepstein, L. Modeling of arrhythmogenic right ventricular cardiomyopathy with human induced pluripotent stem cells. Circ. Cardiovasc. Genet. 2013, 6, 557–568. [Google Scholar] [CrossRef]
- Blazeski, A.; Lowenthal, J.; Wang, Y.; Teuben, R.; Zhu, R.; Gerecht, S.; Tomaselli, G.; Tung, L. Engineered Heart Slice Model of Arrhythmogenic Cardiomyopathy Using Plakophilin-2 Mutant Myocytes. Tissue Eng. Part A 2019, 25, 725–735. [Google Scholar] [CrossRef]
- Morrissette-McAlmon, J.; Xu, W.R.; Teuben, R.; Boheler, K.R.; Tung, L. Adipocyte-mediated electrophysiological remodeling of human stem cell—Derived cardiomyocytes. J. Mol. Cell Cardiol. 2024, 189, 52–65. [Google Scholar] [CrossRef]
- Poon, E.N.-Y.; Luo, X.-L.; Webb, S.E.; Yan, B.; Zhao, R.; Wu, S.C.M.; Yang, Y.; Zhang, P.; Bai, H.; Shao, J.; et al. The cell surface marker CD36 selectively identifies matured, mitochondria-rich hPSC-cardiomyocytes. Cell Res. 2020, 30, 626–629. [Google Scholar] [CrossRef]
- Hawthorne, R.N.; Blazeski, A.; Lowenthal, J.; Kannan, S.; Teuben, R.; DiSilvestre, D.; Morrissette-McAlmon, J.; Saffitz, J.E.; Boheler, K.R.; James, C.A.; et al. Altered Electrical, Biomolecular, and Immunologic Phenotypes in a Novel Patient-Derived Stem Cell Model of Desmoglein-2 Mutant ARVC. J. Clin. Med. 2021, 10, 3061. [Google Scholar] [CrossRef] [PubMed]
- Kearns, J.D.; Basak, S.; Werner, S.L.; Huang, C.S.; Hoffmann, A. IkappaBepsilon provides negative feedback to control NF-kappaB oscillations, signaling dynamics, and inflammatory gene expression. J. Cell Biol. 2006, 173, 659–664. [Google Scholar] [CrossRef] [PubMed]
- Altan-Bonnet, G.; Mukherjee, R. Cytokine-mediated communication: A quantitative appraisal of immune complexity. Nat. Rev. Immunol. 2019, 19, 205–217. [Google Scholar] [CrossRef] [PubMed]
- Chelko, S.P.; Asimaki, A.; Lowenthal, J.; Bueno-Beti, C.; Bedja, D.; Scalco, A.; Amat-Alarcon, N.; Andersen, P.; Judge, D.P.; Tung, L.; et al. Therapeutic Modulation of the Immune Response in Arrhythmogenic Cardiomyopathy. Circulation 2019, 140, 1491–1505. [Google Scholar] [CrossRef] [PubMed]
- Hondeghem, L.M.; Carlsson, L.; Duker, G. Instability and triangulation of the action potential predict serious proarrhythmia, but action potential duration prolongation is antiarrhythmic. Circulation 2001, 103, 2004–2013. [Google Scholar] [CrossRef]
- Pouliopoulos, J.; Chik, W.W.B.; Kanthan, A.; Sivagangabalan, G.; Barry, M.A.; Fahmy, P.N.A.; Midekin, C.; Lu, J.; Kizana, E.; Thomas, S.P.; et al. Intramyocardial Adiposity After Myocardial Infarction. Circulation 2013, 128, 2296–2308. [Google Scholar] [CrossRef]
- Landstrom, A.P.; Dobrev, D.; Wehrens, X.H.T. Calcium Signaling and Cardiac Arrhythmias. Circ. Res. 2017, 120, 1969–1993. [Google Scholar] [CrossRef]
- Xie, X.; Lan, T.; Chang, X.; Huang, K.; Huang, J.; Wang, S.; Chen, C.; Shen, X.; Liu, P.; Huang, H. Connexin43 mediates NF-κB signalling activation induced by high glucose in GMCs: Involvement of c-Src. Cell Commun. Signal. 2013, 11, 38. [Google Scholar] [CrossRef]
- Koivumäki, J.T.; Naumenko, N.; Tuomainen, T.; Takalo, J.; Oksanen, M.; Puttonen, K.A.; Lehtonen, Š.; Kuusisto, J.; Laakso, M.; Koistinaho, J.; et al. Structural Immaturity of Human iPSC-Derived Cardiomyocytes: In Silico Investigation of Effects on Function and Disease Modeling. Front. Physiol. 2018, 9, 80. [Google Scholar] [CrossRef]
- da Rocha, A.M.; Campbell, K.; Mironov, S.; Jiang, J.; Mundada, L.; Guerrero-Serna, G.; Jalife, J.; Herron, T.J. hiPSC-CM Monolayer Maturation State Determines Drug Responsiveness in High Throughput Pro-Arrhythmia Screen. Sci. Rep. 2017, 7, 13834. [Google Scholar] [CrossRef]
- Sung, E.; Prakosa, A.; Zhou, S.; Berger, R.D.; Chrispin, J.; Nazarian, S.; Trayanova, N.A. Fat infiltration in the infarcted heart as a paradigm for ventricular arrhythmias. Nat. Cardiovasc. Res. 2022, 1, 933–945. [Google Scholar] [CrossRef] [PubMed]





| Gene Transcript | Forward | Reverse |
|---|---|---|
| PKP2 | ATGACATGCTAAAGGCTGGCA | GGGAGCTGTACTGTGCTGTTC |
| DSP | TCGTGCAGCCTGAATTGAAGT | CCTGGGCAAAACACTCATCC |
| DES | GATGAGGCAGATGCGGGAAT | CTTGAGGTGCCGGATTTCCT |
| GJA1 | ACAGGTCTGAGTGCCTGAAC | CGAAAGGCAGACTGCTCATC |
| GJA5 | GCAAGCACTGGGAGACGAAA | CTACCACGGTCGAGTGCTTG |
| SERCA | ATGGGGCTCCAACGAGTTAC | TTTCCTGCCATACACCCACAA |
| CACNA1C | GAAGCGGCAGCAATATGGGA | TTGGTGGCGTTGGAATCATCT |
| RYR2 | ACAACAGAAGCTATGCTTGGC | GAGGAGTGTTCGATGACCACC |
| ATP1A1 | ACAGACTTGAGCCGGGGATTA | TCCATTCAGGAGTAGTGGGAG |
| KCNJ2 | GTGCGAACCAACCGCTACA | CCAGCGAATGTCCACACAC |
| SCN5A | GTGCCCAGAAGCAGGATGAG | GGACATACAAGGCGTTGGTG |
| RPL32 | AGTGCCTAGTATTCTGCCAGC | AGAGTGTCTTCCAATCGCCAG |
| PPIA | CCCACCGTGTTCTTCGACATT | GGACCCGTATGCTTTAGGATGA |
| Voltage | |||
| CMM | |||
| Parameter | Normal Mean ± SD | PKP2 Mutant Mean ± SD | p Value |
| APD80 (ms) | 297.2 ± 73.3 | 336.7 ± 66.3 | <0.05 |
| APD30 (ms) | 162.9 ± 41.2 | 206. 2 ± 51.8 | <0.0005 |
| Triangulation (ms) | 134.3 ± 63.3 | 130.4 ± 44.5 | Not significant (NS) |
| CV (cm/s) | 12.9 ± 3.0 | 8.5 ± 2.4 | <0.0001 |
| CV Heterogeneity | 0.20 ± 0.12 | 0.11 ± 0.03 | <0.0001 |
| Tpeak (ms) | 19.6 ± 8.7 | 20.3 ± 5.4 | NS |
| AdCM | |||
| Parameter | Normal Mean ± SD | PKP2 Mutant Mean ± SD | p Value |
| APD80 (ms) | 358.1 ± 73.2 | 377.3 ± 67.9 | NS |
| APD30 (ms) | 201.5 ± 42.7 | 217.3 ± 44.7 | NS |
| Triangulation (ms) | 156.6 ± 81.1 | 160.0 ± 59.2 | NS |
| CV (cm/s) | 6.2 ± 3.0 | 7.0 ± 2.3 | NS |
| CV Heterogeneity | 0.20 ± 0.17 | 0.14 ± 0.10 | NS |
| Tpeak (ms) | 23.6 ± 8.8 | 21.7 ± 5.9 | NS |
| Calcium | |||
| CMM | |||
| Parameter | Normal Mean ± SD | PKP2 Mutant Mean ± SD | p Value |
| CTD80 (ms) | 579.0 ± 71.1 | 615.4 ± 75.2 | NS |
| CTD30 (ms) | 320.6 ± 40.8 | 385.2 ± 85.4 | <0.05 |
| Ca2+ Decay Rate (s−1) | 4.9 ± 0.6 | 5.5 ± 0.7 | <0.005 |
| CV (cm/s) | 13.9 ± 5.1 | 12.1 ± 2.1 | NS |
| CV Heterogeneity | 0.22 ± 0.15 | 0.12 ± 0.04 | <0.001 |
| Time to Peak Ca2+ (ms) | 190.7 ± 36.0 | 260.7 ± 66.0 | <0.0001 |
| AdCM | |||
| Parameter | Normal Mean ± SD | PKP2 Mutant Mean ± SD | p Value |
| CTD80 (ms) | 618.9 ± 40.5 | 619.1 ± 54.4 | NS |
| CTD30 (ms) | 377.2 ± 60.1 | 388.0 ± 39.0 | <0.0005 |
| Ca2+ Decay Rate (s−1) | 4.9 ± 0.6 | 5.5 ± 0.7 | <0.005 |
| CV (cm/s) | 8.5 ± 3.4 | 10.8 ± 2.7 | NS |
| CV Heterogeneity | 0.21 ± 0.13 | 0.11 ± 0.02 | <0.0005 |
| Time to Peak Ca2+ (ms) | 203.1 ± 25.3 | 255.4 ± 19.2 | <0.0001 |
| CMM | |||
| Parameter | Normal Mean ± SD | PKP2 Mutant Mean ± SD | p Value |
| APD80 (ms) | 329.5 ± 43.2 | 349.6 ± 77.8 | Not significant (NS) |
| APD30 (ms) | 196.9 ± 53.0 | 215.5 ± 58.1 | NS |
| Triangulation (ms) | 106.7 ± 24.7 | 134.4 ± 26.8 | <0.0005 |
| CV (cm/s) | 11.0 ± 3.1 | 8.1 ± 2.4 | <0.0005 |
| CFD | |||
| Parameter | Normal Mean ± SD | PKP2 Mutant Mean ± SD | p Value |
| APD80 (ms) | 333.6 ± 51.1 | 295.0 ± 46.4 | <0.05 |
| APD30 (ms) | 215.3 ± 39.5 | 180.2 ± 31.3 | <0.0005 |
| Triangulation (ms) | 118.1 ± 29.1 | 114.8 ± 19.7 | NS |
| CV (cm/s) | 7.2 ± 4.0 | 6.6 ± 1.2 | NS |
| IL-6 | |||
| Parameter | Normal Mean ± SD | PKP2 Mutant Mean ± SD | p Value |
| APD80 (ms) | 373.7 ± 69.3 | 302.1 ± 60.8 | <0.01 |
| APD30 (ms) | 215.1± 33.0 | 184.9 ± 40.5 | <0.05 |
| Triangulation (ms) | 132.1 ± 24.5 | 117.4 ± 20.9 | NS |
| CV (cm/s) | 7.4 ± 3.2 | 6.1 ± 1.1 | NS |
| IL-8 | |||
| Parameter | Normal Mean ± SD | PKP2 Mutant Mean ± SD | p Value |
| APD80 (ms) | 346.4 ± 52.4 | 294.5 ± 58.0 | <0.005 |
| APD30 (ms) | 271.1 ± 40.7 | 174.4 ± 34.7 | <0.005 |
| Triangulation (ms) | 128.6 ± 29.3 | 120.1 ± 25.9 | NS |
| CV (cm/s) | 7.9 ± 3.4 | 6.8 ± 1.5 | NS |
| MCP-1 | |||
| Parameter | Normal Mean ± SD | PKP2 Mutant Mean ± SD | p Value |
| APD80 (ms) | 344.9 ± 59.7 | 311.9 ± 55.2 | <0.05 |
| APD30 (ms) | 227.8 ± 52.4 | 192.9 ± 40.7 | <0.005 |
| Triangulation (ms) | 117.1 ± 24.2 | 119.0 ± 19.1 | NS |
| CV (cm/s) | 7.4 ± 3.1 | 7.9 ± 2.2 | NS |
Disclaimer/Publisher’s Note: The statements, opinions and data contained in all publications are solely those of the individual author(s) and contributor(s) and not of MDPI and/or the editor(s). MDPI and/or the editor(s) disclaim responsibility for any injury to people or property resulting from any ideas, methods, instructions or products referred to in the content. |
© 2024 by the authors. Licensee MDPI, Basel, Switzerland. This article is an open access article distributed under the terms and conditions of the Creative Commons Attribution (CC BY) license (https://creativecommons.org/licenses/by/4.0/).
Share and Cite
Morrissette-McAlmon, J.; Chua, C.J.; Arking, A.; Wu, S.C.M.; Teuben, R.; Chen, E.Z.; Tung, L.; Boheler, K.R. Adipocyte-Mediated Electrophysiological Remodeling of PKP-2 Mutant Human Pluripotent Stem Cell-Derived Cardiomyocytes. Biomedicines 2024, 12, 2601. https://doi.org/10.3390/biomedicines12112601
Morrissette-McAlmon J, Chua CJ, Arking A, Wu SCM, Teuben R, Chen EZ, Tung L, Boheler KR. Adipocyte-Mediated Electrophysiological Remodeling of PKP-2 Mutant Human Pluripotent Stem Cell-Derived Cardiomyocytes. Biomedicines. 2024; 12(11):2601. https://doi.org/10.3390/biomedicines12112601
Chicago/Turabian StyleMorrissette-McAlmon, Justin, Christianne J. Chua, Alexander Arking, Stanley Chun Ming Wu, Roald Teuben, Elaine Zhelan Chen, Leslie Tung, and Kenneth R. Boheler. 2024. "Adipocyte-Mediated Electrophysiological Remodeling of PKP-2 Mutant Human Pluripotent Stem Cell-Derived Cardiomyocytes" Biomedicines 12, no. 11: 2601. https://doi.org/10.3390/biomedicines12112601
APA StyleMorrissette-McAlmon, J., Chua, C. J., Arking, A., Wu, S. C. M., Teuben, R., Chen, E. Z., Tung, L., & Boheler, K. R. (2024). Adipocyte-Mediated Electrophysiological Remodeling of PKP-2 Mutant Human Pluripotent Stem Cell-Derived Cardiomyocytes. Biomedicines, 12(11), 2601. https://doi.org/10.3390/biomedicines12112601

