Klotho Modulates Pro-Fibrotic Activities in Human Atrial Fibroblasts through Inhibition of Phospholipase C Signaling and Suppression of Store-Operated Calcium Entry
Abstract
:1. Introduction
2. Materials and Methods
2.1. Cell Cultures
2.2. Cell Migration Assay
2.3. Cell Proliferation Assay
2.4. Patch-Clamp Experiments
2.5. Measurement of Intracellular Ca2+ Imaging
2.6. Western Blot Analysis
2.7. Statistical Analysis
3. Results
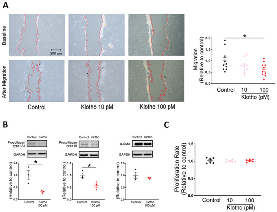
3.1. The Effects of Klotho on the Migration, Collagen Production, Myofibroblast Differentiation, and Proliferation of Human Atrial Fibroblasts
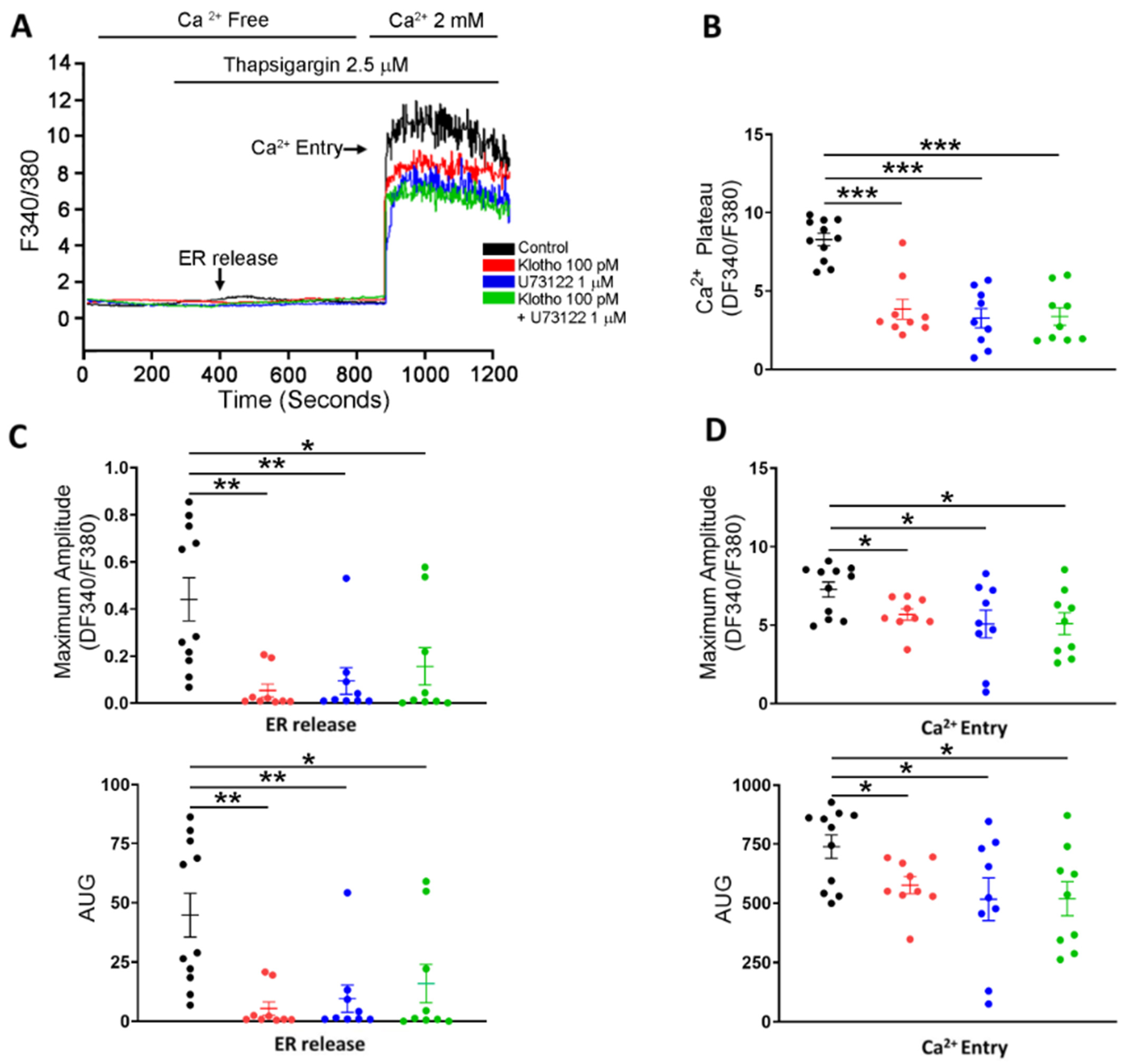
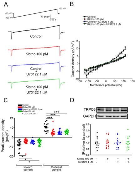
3.2. Klotho Reduced the Store-Operated Ca2+ Entry (SOCE), TRP Currents, and Phosphorylation of PLC in Human Atrial Fibroblasts
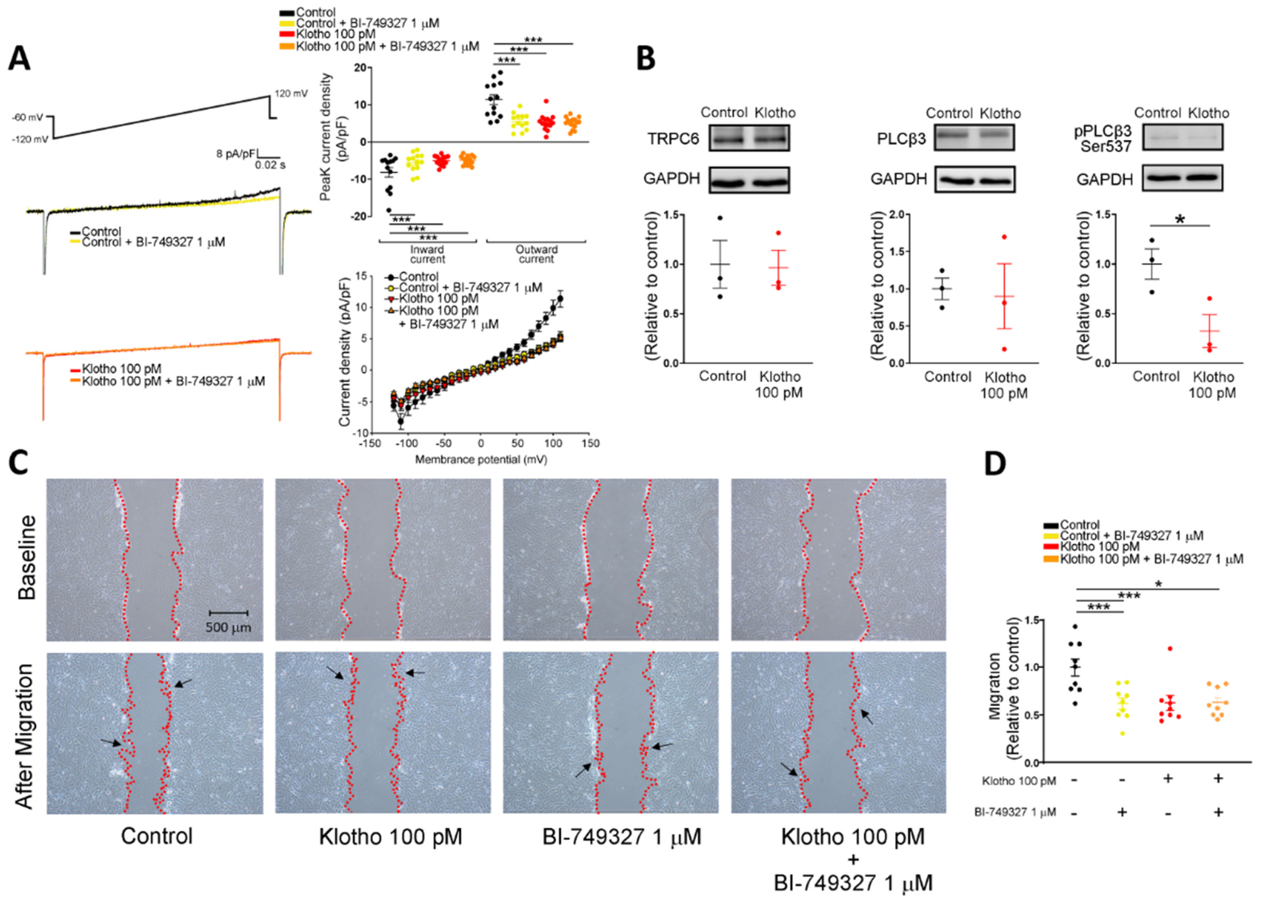
3.3. The PLC Inhibitor Suppressed the Fibroblasts Migration, Collagen Production, SOCE, and TRP Currents of Human Atrial Fibroblasts
4. Discussion
4.1. Klotho Attenuates Pro-Fibrotic Effects in Human Atrial Fibroblasts
4.2. Klotho Modulates TRP Currents and Calcium Handling in Atrial Fibroblasts
4.3. Klotho Regulates the Intracellular Signaling in Atrial Fibroblasts
4.4. Limitation
5. Conclusions
6. Highlights
- Klotho decreased migration and expressions of procollagen type IA1 and procollagen type III in human atrial fibroblasts.
- Klotho reduced TRP currents, mainly due to the decreased TRPC6 currents, and subsequently modulated fibroblasts activity.
- Klotho inhibited the PLC pathway and decreased thapsigargin-induced ER Ca2+ release and SOCE in human atrial fibroblasts.
Author Contributions
Funding
Institutional Review Board Statement
Informed Consent Statement
Data Availability Statement
Acknowledgments
Conflicts of Interest
References
- Andrade, J.; Khairy, P.; Dobrev, D.; Nattel, S. The clinical profile and pathophysiology of atrial fibrillation: Relationships among clinical features, epidemiology, and mechanisms. Circ. Res. 2014, 114, 1453–1468. [Google Scholar] [CrossRef]
- Kohl, P.; Noble, D. Mechanosensitive connective tissue: Potential influence on heart rhythm. Cardiovasc. Res. 1996, 32, 62–68. [Google Scholar] [CrossRef] [Green Version]
- Yue, L.; Xie, J.; Nattel, S. Molecular determinants of cardiac fibroblast electrical function and therapeutic implications for atrial fibrillation. Cardiovasc. Res. 2011, 89, 744–753. [Google Scholar] [CrossRef] [Green Version]
- Takeshita, K.; Fujimori, T.; Kurotaki, Y.; Honjo, H.; Tsujikawa, H.; Yasui, K.; Lee, J.K.; Kamiya, K.; Kitaichi, K.; Yamamoto, K.; et al. Sinoatrial node dysfunction and early unexpected death of mice with a defect of klotho gene expression. Circulation 2004, 109, 1776–1782. [Google Scholar] [CrossRef] [Green Version]
- Dalton, G.D.; Xie, J.; An, S.W.; Huang, C.L. New insights into the mechanism of action of soluble klotho. Front. Endocrinol. 2017, 8, 323. [Google Scholar] [CrossRef] [Green Version]
- Chen, K.; Zhou, X.; Sun, Z. Haplodeficiency of klotho gene causes arterial stiffening via upregulation of scleraxis expression and induction of autophagy. Hypertension 2015, 66, 1006–1013. [Google Scholar] [CrossRef] [Green Version]
- Liu, X.; Chen, Y.; McCoy, C.W.; Zhao, T.; Quarles, D.L.; Pi, M.; Bhattacharya, S.K.; King, G.; Sun, Y. Differential regulatory role of soluble klothos on cardiac fibrogenesis in hypertension. Am. J. Hypertens. 2016, 29, 1140–1147. [Google Scholar] [CrossRef] [Green Version]
- Chen, J.; Fan, J.; Wang, S.; Sun, Z. Secreted klotho attenuates inflammation-associated aortic valve fibrosis in senescence-accelerated mice p1. Hypertension 2018, 71, 877–885. [Google Scholar] [CrossRef]
- Kusaba, T.; Okigaki, M.; Matui, A.; Murakami, M.; Ishikawa, K.; Kimura, T.; Sonomura, K.; Adachi, Y.; Shibuya, M.; Shirayama, T.; et al. Klotho is associated with vegf receptor-2 and the transient receptor potential canonical-1 Ca2+ channel to maintain endothelial integrity. Proc. Natl. Acad. Sci. USA 2010, 107, 19308–19313. [Google Scholar] [CrossRef] [Green Version]
- Xie, J.; Cha, S.K.; An, S.W.; Kuro, O.M.; Birnbaumer, L.; Huang, C.L. Cardioprotection by klotho through downregulation of trpc6 channels in the mouse heart. Nat. Commun. 2012, 3, 1238. [Google Scholar] [CrossRef] [Green Version]
- Sanchez-Nino, M.D.; Sanz, A.B.; Ortiz, A. Klotho to treat kidney fibrosis. J. Am. Soc. Nephrol. 2013, 24, 687–689. [Google Scholar] [CrossRef]
- Takenaka, T.; Inoue, T.; Miyazaki, T.; Kobori, H.; Nishiyama, A.; Ishii, N.; Hayashi, M.; Suzuki, H. Klotho ameliorates medullary fibrosis and pressure natriuresis in hypertensive rat kidneys. Hypertension 2018, 72, 1151–1159. [Google Scholar] [CrossRef]
- Huang, Q.; Chen, Y.; Shen, S.; Wang, Y.; Liu, L.; Wu, S.; Xu, W.; Zhao, W.; Lin, M.; Wu, J. Klotho antagonizes pulmonary fibrosis through suppressing pulmonary fibroblasts activation, migration, and extracellular matrix production: A therapeutic implication for idiopathic pulmonary fibrosis. Aging (Albany NY) 2020, 12, 5812–5831. [Google Scholar] [CrossRef]
- Dietrich, A.; Kalwa, H.; Fuchs, B.; Grimminger, F.; Weissmann, N.; Gudermann, T. In Vivo trpc functions in the cardiopulmonary vasculature. Cell Calcium 2007, 42, 233–244. [Google Scholar] [CrossRef]
- Clapham, D.E. Trp channels as cellular sensors. Nature 2003, 426, 517–524. [Google Scholar] [CrossRef]
- Du, J.; Xie, J.; Zhang, Z.; Tsujikawa, H.; Fusco, D.; Silverman, D.; Liang, B.; Yue, L. Trpm7-mediated Ca2+ signals confer fibrogenesis in human atrial fibrillation. Circ. Res. 2010, 106, 992–1003. [Google Scholar] [CrossRef] [Green Version]
- Hof, T.; Chaigne, S.; Recalde, A.; Salle, L.; Brette, F.; Guinamard, R. Transient receptor potential channels in cardiac health and disease. Nat. Rev. Cardiol. 2019, 16, 344–360. [Google Scholar] [CrossRef]
- Davis, J.; Burr, A.R.; Davis, G.F.; Birnbaumer, L.; Molkentin, J.D. A trpc6-dependent pathway for myofibroblast transdifferentiation and wound healing in vivo. Dev. Cell 2012, 23, 705–715. [Google Scholar] [CrossRef] [Green Version]
- Wu, Y.L.; Xie, J.; An, S.W.; Oliver, N.; Barrezueta, N.X.; Lin, M.H.; Birnbaumer, L.; Huang, C.L. Inhibition of trpc6 channels ameliorates renal fibrosis and contributes to renal protection by soluble klotho. Kidney Int. 2017, 91, 830–841. [Google Scholar] [CrossRef] [Green Version]
- Chung, C.C.; Lin, Y.K.; Chen, Y.C.; Kao, Y.H.; Lee, T.I.; Chen, Y.J. Vascular endothelial growth factor enhances profibrotic activities through modulation of calcium homeostasis in human atrial fibroblasts. Lab. Investig. 2020, 100, 285–296. [Google Scholar] [CrossRef]
- Chung, C.C.; Hsu, R.C.; Kao, Y.H.; Liou, J.P.; Lu, Y.Y.; Chen, Y.J. Androgen attenuates cardiac fibroblasts activations through modulations of transforming growth factor-beta and angiotensin ii signaling. Int. J. Cardiol. 2014, 176, 386–393. [Google Scholar] [CrossRef]
- Kuwahara, K.; Wang, Y.; McAnally, J.; Richardson, J.A.; Bassel-Duby, R.; Hill, J.A.; Olson, E.N. Trpc6 fulfills a calcineurin signaling circuit during pathologic cardiac remodeling. J. Clin. Investig. 2006, 116, 3114–3126. [Google Scholar] [CrossRef]
- Hammad, A.S.; Machaca, K. Store operated calcium entry in cell migration and cancer metastasis. Cells 2021, 10, 1246. [Google Scholar] [CrossRef]
- Harada, M.; Luo, X.; Qi, X.Y.; Tadevosyan, A.; Maguy, A.; Ordog, B.; Ledoux, J.; Kato, T.; Naud, P.; Voigt, N.; et al. Transient receptor potential canonical-3 channel-dependent fibroblast regulation in atrial fibrillation. Circulation 2012, 126, 2051–2064. [Google Scholar] [CrossRef]
- Xiao, Z.; King, G.; Mancarella, S.; Munkhsaikhan, U.; Cao, L.; Cai, C.; Quarles, L.D. Fgf23 expression is stimulated in transgenic alpha-klotho longevity mouse model. JCI Insight 2019, 4, e132820. [Google Scholar] [CrossRef] [Green Version]
- Itsuki, K.; Imai, Y.; Hase, H.; Okamura, Y.; Inoue, R.; Mori, M.X. Plc-mediated pi(4,5)p2 hydrolysis regulates activation and inactivation of trpc6/7 channels. J. Gen. Physiol. 2014, 143, 183–201. [Google Scholar] [CrossRef] [Green Version]
- Patterson, R.L.; van Rossum, D.B.; Nikolaidis, N.; Gill, D.L.; Snyder, S.H. Phospholipase c-gamma: Diverse roles in receptor-mediated calcium signaling. Trends Biochem. Sci. 2005, 30, 688–697. [Google Scholar] [CrossRef]
- Brechard, S.; Melchior, C.; Plancon, S.; Schenten, V.; Tschirhart, E.J. Store-operated Ca2+ channels formed by trpc1, trpc6 and orai1 and non-store-operated channels formed by trpc3 are involved in the regulation of nadph oxidase in hl-60 granulocytes. Cell Calcium 2008, 44, 492–506. [Google Scholar] [CrossRef]
- Hofmann, K.; Fiedler, S.; Vierkotten, S.; Weber, J.; Klee, S.; Jia, J.; Zwickenpflug, W.; Flockerzi, V.; Storch, U.; Yildirim, A.O.; et al. Classical transient receptor potential 6 (trpc6) channels support myofibroblast differentiation and development of experimental pulmonary fibrosis. Biochim. Biophys. Acta Mol. Basis Dis. 2017, 1863, 560–568. [Google Scholar] [CrossRef] [PubMed]
- Burstein, B.; Nattel, S. Atrial fibrosis: Mechanisms and clinical relevance in atrial fibrillation. J. Am. Coll. Cardiol. 2008, 51, 802–809. [Google Scholar] [CrossRef] [PubMed] [Green Version]
- Sun, Y.; Weber, K.T. Infarct scar: A dynamic tissue. Cardiovasc. Res. 2000, 46, 250–256. [Google Scholar] [CrossRef] [Green Version]
- Talman, V.; Ruskoaho, H. Cardiac fibrosis in myocardial infarction-from repair and remodeling to regeneration. Cell Tissue Res. 2016, 365, 563–581. [Google Scholar] [CrossRef] [PubMed] [Green Version]
- Miragoli, M.; Salvarani, N.; Rohr, S. Myofibroblasts induce ectopic activity in cardiac tissue. Circ. Res. 2007, 101, 755–758. [Google Scholar] [CrossRef] [PubMed] [Green Version]
- Zununi Vahed, S.; Nikasa, P.; Ardalan, M. Klotho and renal fibrosis. Nephrourol. Mon. 2013, 5, 946–948. [Google Scholar] [CrossRef] [Green Version]
- Mencke, R.; Olauson, H.; Hillebrands, J.L. Effects of klotho on fibrosis and cancer: A renal focus on mechanisms and therapeutic strategies. Adv. Drug Deliv. Rev. 2017, 121, 85–100. [Google Scholar] [CrossRef]
- Maique, J.; Flores, B.; Shi, M.; Shepard, S.; Zhou, Z.; Yan, S.; Moe, O.W.; Hu, M.C. High phosphate induces and klotho attenuates kidney epithelial senescence and fibrosis. Front. Pharmacol. 2020, 11, 1273. [Google Scholar] [CrossRef]
- Zhou, L.; Li, Y.; Zhou, D.; Tan, R.J.; Liu, Y. Loss of klotho contributes to kidney injury by derepression of wnt/beta-catenin signaling. J. Am. Soc. Nephrol. 2013, 24, 771–785. [Google Scholar] [CrossRef] [Green Version]
- Hu, J.; Su, B.; Li, X.; Li, Y.; Zhao, J. Klotho overexpression suppresses apoptosis by regulating the hsp70/akt/bad pathway in h9c2(2-1) cells. Exp. Ther. Med. 2021, 21, 486. [Google Scholar] [CrossRef]
- Brundel, B.J.; Shiroshita-Takeshita, A.; Qi, X.; Yeh, Y.H.; Chartier, D.; van Gelder, I.C.; Henning, R.H.; Kampinga, H.H.; Nattel, S. Induction of heat shock response protects the heart against atrial fibrillation. Circ. Res. 2006, 99, 1394–1402. [Google Scholar] [CrossRef] [Green Version]
- Zhang, X.; Zhang, T.; Wu, J.; Yu, X.; Zheng, D.; Yang, F.; Li, T.; Wang, L.; Zhao, Y.; Dong, S.; et al. Calcium sensing receptor promotes cardiac fibroblast proliferation and extracellular matrix secretion. Cell Physiol. Biochem. 2014, 33, 557–568. [Google Scholar] [CrossRef]
- Chen, P.H.; Chung, C.C.; Lin, Y.F.; Kao, Y.H.; Chen, Y.J. Lithium reduces migration and collagen synthesis activity in human cardiac fibroblasts by inhibiting store-operated ca(2+) entry. Int. J. Mol. Sci. 2021, 22, 842. [Google Scholar] [CrossRef] [PubMed]
- Feng, J.; Armillei, M.K.; Yu, A.S.; Liang, B.T.; Runnels, L.W.; Yue, L. Ca2+ signaling in cardiac fibroblasts and fibrosis-associated heart diseases. J. Cardiovasc. Dev. Dis. 2019, 6, 34. [Google Scholar] [CrossRef] [PubMed] [Green Version]
- Hung, Y.; Chen, Y.C.; Huang, S.Y.; Lu, Y.Y.; Lin, Y.K.; Kao, Y.H.; Lin, W.S.; Chen, S.A.; Chen, Y.J. Klotho modulates electrical activity and calcium homeostasis in pulmonary vein cardiomyocytes via pi3k/akt signalling. Europace 2020, 22, 1132–1141. [Google Scholar] [CrossRef] [PubMed]
- Thum, T.; Gross, C.; Fiedler, J.; Fischer, T.; Kissler, S.; Bussen, M.; Galuppo, P.; Just, S.; Rottbauer, W.; Frantz, S.; et al. Microrna-21 contributes to myocardial disease by stimulating map kinase signalling in fibroblasts. Nature 2008, 456, 980–984. [Google Scholar] [CrossRef] [PubMed]
- Boulay, G.; Brown, D.M.; Qin, N.; Jiang, M.; Dietrich, A.; Zhu, M.X.; Chen, Z.; Birnbaumer, M.; Mikoshiba, K.; Birnbaumer, L. Modulation of Ca2+ entry by polypeptides of the inositol 1,4,5-trisphosphate receptor (ip3r) that bind transient receptor potential (trp): Evidence for roles of trp and ip3r in store depletion-activated Ca2+ entry. Proc. Natl. Acad. Sci. USA 1999, 96, 14955–14960. [Google Scholar] [CrossRef] [Green Version]
- Nikolova-Krstevski, V.; Wagner, S.; Yu, Z.Y.; Cox, C.D.; Cvetkovska, J.; Hill, A.P.; Huttner, I.G.; Benson, V.; Werdich, A.A.; MacRae, C.; et al. Endocardial trpc-6 channels act as atrial mechanosensors and load-dependent modulators of endocardial/myocardial cross-talk. JACC Basic Transl. Sci. 2017, 2, 575–590. [Google Scholar] [CrossRef]
- Nattel, S.; Burstein, B.; Dobrev, D. Atrial remodeling and atrial fibrillation: Mechanisms and implications. Circ. Arrhythmia Electrophysiol. 2008, 1, 62–73. [Google Scholar] [CrossRef] [Green Version]
- Wen, H.; Gwathmey, J.K.; Xie, L.H. Role of transient receptor potential canonical channels in heart physiology and pathophysiology. Front. Cardiovasc. Med. 2020, 7, 24. [Google Scholar] [CrossRef]
- Yuan, J.P.; Zeng, W.; Huang, G.N.; Worley, P.F.; Muallem, S. Stim1 heteromultimerizes trpc channels to determine their function as store-operated channels. Nat. Cell Biol. 2007, 9, 636–645. [Google Scholar] [CrossRef]
- Weissmann, N.; Sydykov, A.; Kalwa, H.; Storch, U.; Fuchs, B.; Mederos y Schnitzler, M.; Brandes, R.P.; Grimminger, F.; Meissner, M.; Freichel, M.; et al. Activation of trpc6 channels is essential for lung ischaemia-reperfusion induced oedema in mice. Nat. Commun. 2012, 3, 649. [Google Scholar] [CrossRef]
- Asghar, M.Y.; Tornquist, K. Transient receptor potential canonical (trpc) channels as modulators of migration and invasion. Int. J. Mol. Sci. 2020, 21, 1739. [Google Scholar] [CrossRef] [PubMed] [Green Version]
- Latko, M.; Czyrek, A.; Porebska, N.; Kucinska, M.; Otlewski, J.; Zakrzewska, M.; Opalinski, L. Cross-talk between fibroblast growth factor receptors and other cell surface proteins. Cells 2019, 8, 455. [Google Scholar] [CrossRef] [PubMed] [Green Version]
- Liu, Q.; Zhu, L.J.; Waaga-Gasser, A.M.; Ding, Y.; Cao, M.; Jadhav, S.J.; Kirollos, S.; Shekar, P.S.; Padera, R.F.; Chang, Y.C.; et al. The axis of local cardiac endogenous klotho-tgf-beta1-wnt signaling mediates cardiac fibrosis in human. J. Mol. Cell Cardiol. 2019, 136, 113–124. [Google Scholar] [CrossRef] [PubMed] [Green Version]
- Imura, A.; Tsuji, Y.; Murata, M.; Maeda, R.; Kubota, K.; Iwano, A.; Obuse, C.; Togashi, K.; Tominaga, M.; Kita, N.; et al. Alpha-klotho as a regulator of calcium homeostasis. Science 2007, 316, 1615–1618. [Google Scholar] [CrossRef] [PubMed]







Publisher’s Note: MDPI stays neutral with regard to jurisdictional claims in published maps and institutional affiliations. |
© 2022 by the authors. Licensee MDPI, Basel, Switzerland. This article is an open access article distributed under the terms and conditions of the Creative Commons Attribution (CC BY) license (https://creativecommons.org/licenses/by/4.0/).
Share and Cite
Hung, Y.; Chung, C.-C.; Chen, Y.-C.; Kao, Y.-H.; Lin, W.-S.; Chen, S.-A.; Chen, Y.-J. Klotho Modulates Pro-Fibrotic Activities in Human Atrial Fibroblasts through Inhibition of Phospholipase C Signaling and Suppression of Store-Operated Calcium Entry. Biomedicines 2022, 10, 1574. https://doi.org/10.3390/biomedicines10071574
Hung Y, Chung C-C, Chen Y-C, Kao Y-H, Lin W-S, Chen S-A, Chen Y-J. Klotho Modulates Pro-Fibrotic Activities in Human Atrial Fibroblasts through Inhibition of Phospholipase C Signaling and Suppression of Store-Operated Calcium Entry. Biomedicines. 2022; 10(7):1574. https://doi.org/10.3390/biomedicines10071574
Chicago/Turabian StyleHung, Yuan, Cheng-Chih Chung, Yao-Chang Chen, Yu-Hsun Kao, Wei-Shiang Lin, Shih-Ann Chen, and Yi-Jen Chen. 2022. "Klotho Modulates Pro-Fibrotic Activities in Human Atrial Fibroblasts through Inhibition of Phospholipase C Signaling and Suppression of Store-Operated Calcium Entry" Biomedicines 10, no. 7: 1574. https://doi.org/10.3390/biomedicines10071574
APA StyleHung, Y., Chung, C.-C., Chen, Y.-C., Kao, Y.-H., Lin, W.-S., Chen, S.-A., & Chen, Y.-J. (2022). Klotho Modulates Pro-Fibrotic Activities in Human Atrial Fibroblasts through Inhibition of Phospholipase C Signaling and Suppression of Store-Operated Calcium Entry. Biomedicines, 10(7), 1574. https://doi.org/10.3390/biomedicines10071574

