Oxidative Stress-Induced Alterations of Cellular Localization and Expression of Aquaporin 1 Lead to Defected Water Transport upon Peritoneal Fibrosis
Abstract
:1. Introduction
2. Materials and Methods
2.1. Chemicals, Reagents, Antibodies
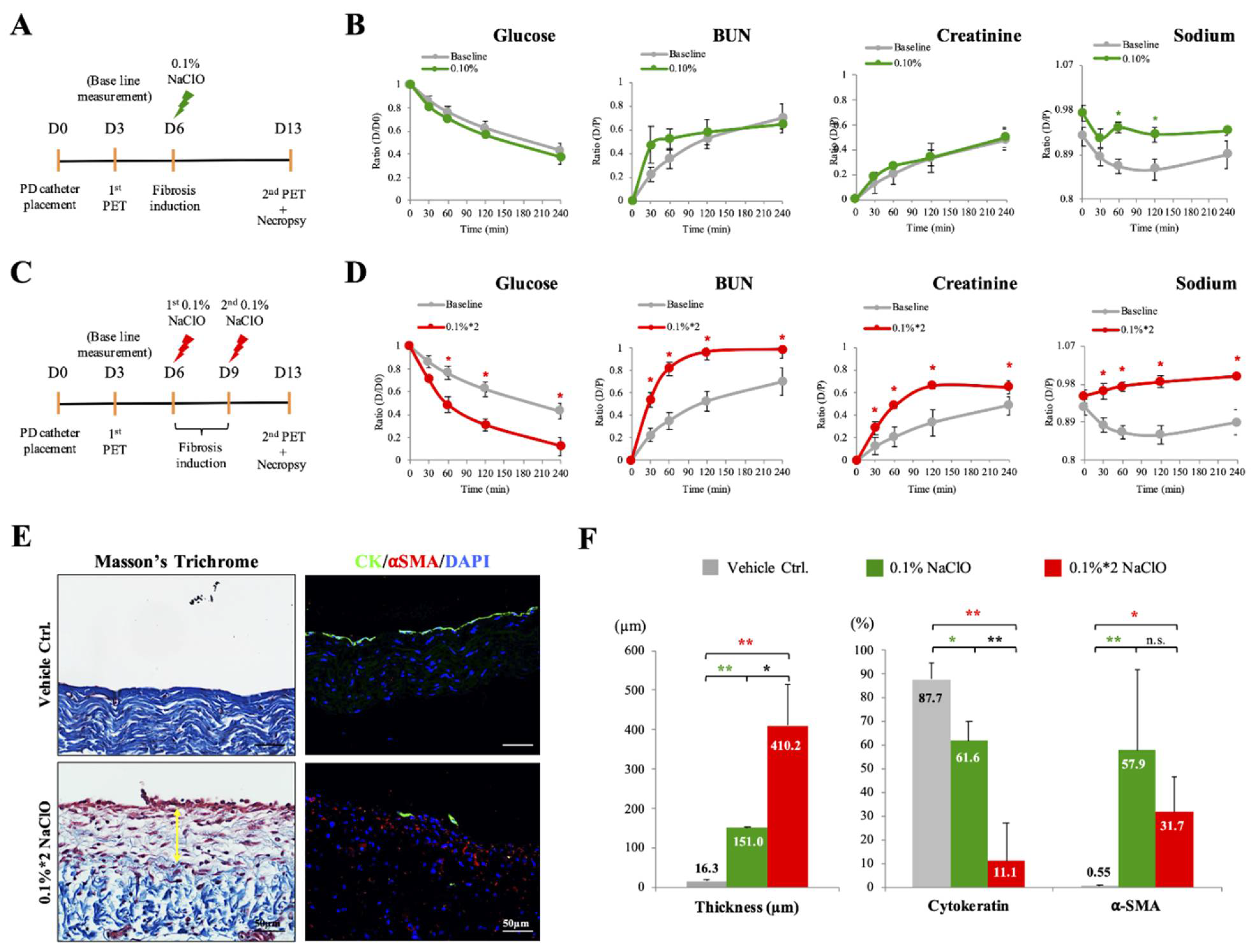
2.2. Establishment of Peritoneal Fibrosis
2.3. Establishment of Peritoneal Equilibration Test (PET)
2.4. Histological and Quantitative Assessments on Mesothelium Integrity, Tissue Thickening and the Amount of αSMA
2.5. Indirect Immunofluorescence Staining
2.6. Cell Culture and Cellular ROS Detection Assay
2.7. Western Blotting
2.8. Statistical Analyses
3. Results
3.1. Functional Changes of Peritoneum Were Detected upon PET after Two NaClO Administrations
3.2. Thickening of Peritoneum, Loss of Mesothelial Cells and Accumulation of Myofibroblasts Were More Apparent after Two NaClO Administrations
3.3. Increased Oxidative Damages on Both Parietal Mesothelium and Vessel Endothelium in NaClO-Injured Pigs
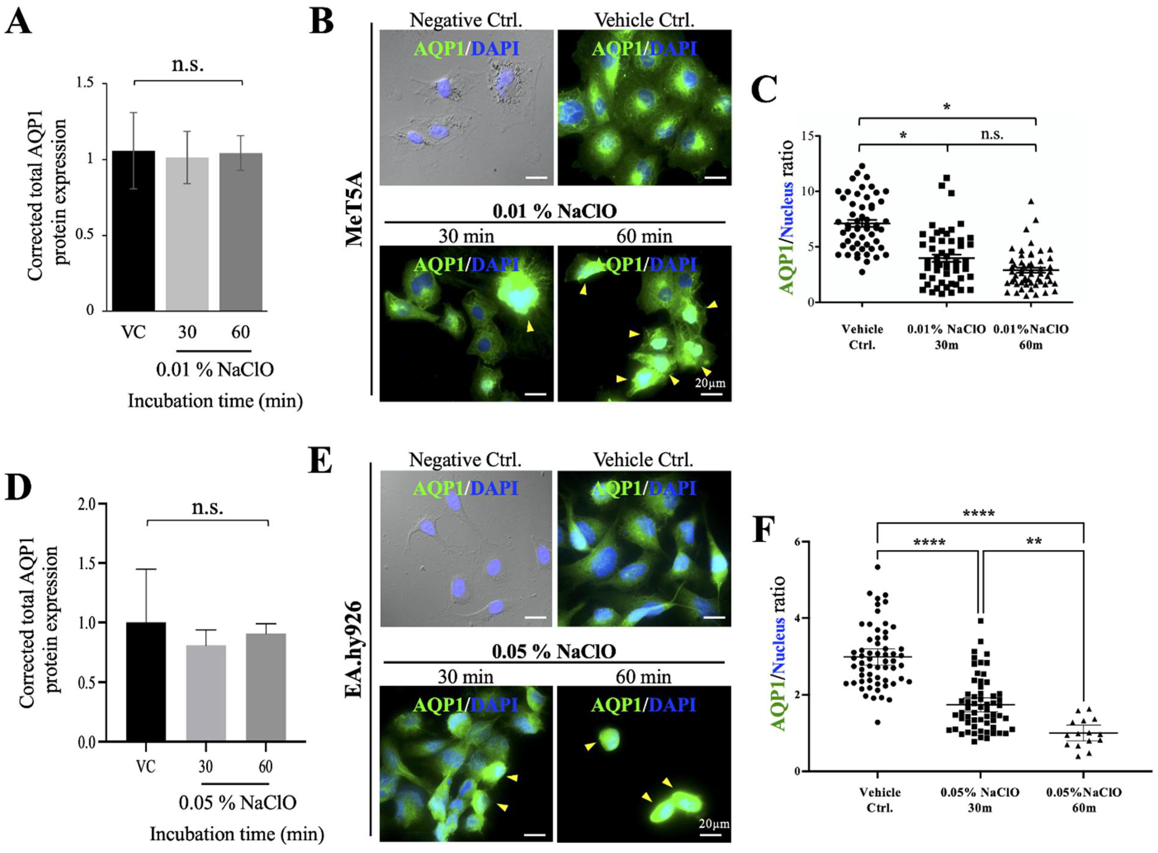
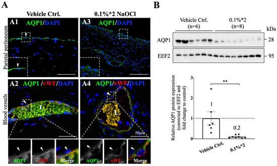
3.4. Peritoneum AQP1 Expression Was Significantly Decreased in NaClO-Injured Pig
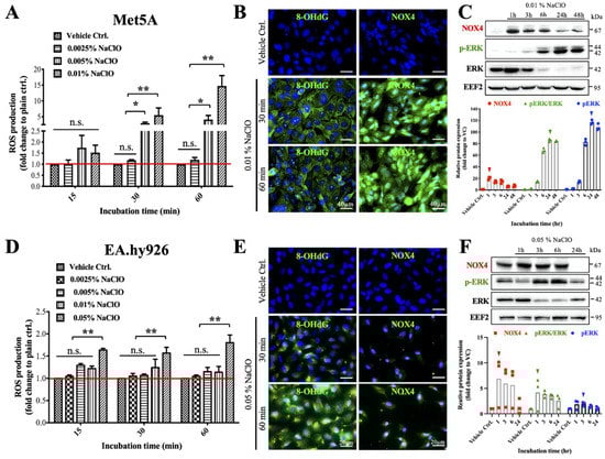
3.5. In Vitro Investigation of Potential Signaling Pathways for NaClO-Induced Oxidative Stress
3.6. Disruption of Cytoskeleton and Alteration of Cellular Localization of AQP1 Were Observed under NaClO Co-Incubation
4. Discussion
5. Conclusions
Supplementary Materials
Author Contributions
Funding
Institutional Review Board Statement
Informed Consent Statement
Data Availability Statement
Conflicts of Interest
References
- Liyanage, T.; Ninomiya, T.; Jha, V.; Neal, B.; Patrice, H.M.; Okpechi, I.; Zhao, M.-H.; Lv, J.; Garg, A.X.; Knight, J.; et al. Worldwide access to treatment for end-stage kidney disease: A systematic review. Lancet 2015, 385, 1975–1982. [Google Scholar] [CrossRef]
- Lv, J.C.; Zhang, L.X. Prevalence and Disease Burden of Chronic Kidney Disease. Adv. Exp. Med. Biol. 2019, 1165, 3–15. [Google Scholar] [CrossRef] [PubMed]
- Andreoli, M.C.C.; Totoli, C. Peritoneal Dialysis. Rev. Assoc. Med. Bras. 2020, 66 (Suppl. S1), s37–s44. [Google Scholar] [CrossRef] [PubMed] [Green Version]
- Dobbie, J.W.; Zaki, M.; Wilson, L. Ultrastructural studies on the peritoneum with special reference to chronic ambulatory peritoneal dialysis. Scott. Med. J. 1981, 26, 213–223. [Google Scholar] [CrossRef] [PubMed]
- Fang, W.; Qian, J.Q.; Yu, Z.Y.; Chen, S.S. Morphological changes of the peritoneum in peritoneal dialysis patients. Chin. Med. J. 2004, 117, 862–866. [Google Scholar] [PubMed]
- Plum, J.; Hermann, S.; Fusshöller, A.; Schoenicke, G.; Donner, A.; Röhrborn, A.; Grabensee, B. Peritoneal sclerosis in peritoneal dialysis patients related to dialysis settings and peritoneal transport properties. Kidney Int. Suppl. 2001, 78, S42–S47. [Google Scholar] [CrossRef] [Green Version]
- Jagirdar, R.M.; Bozikas, A.; Zarogiannis, S.G.; Bartosova, M.; Schmitt, C.P.; Liakopoulos, V. Encapsulating Peritoneal Sclerosis: Pathophysiology and Current Treatment Options. Int. J. Mol. Sci. 2019, 20, 5765. [Google Scholar] [CrossRef] [Green Version]
- Zhou, Q.; Bajo, M.A.; Del Peso, G.; Yu, X.; Selgas, R. Preventing peritoneal membrane fibrosis in peritoneal dialysis patients. Kidney Int. 2016, 90, 515–524. [Google Scholar] [CrossRef]
- Mutsaers, S.E. Mesothelial cells: Their structure, function and role in serosal repair. Respirology 2002, 7, 171–191. [Google Scholar] [CrossRef]
- van Baal, J.O.; Van de Vijver, K.K.; Nieuwland, R.; van Noorden, C.J.; van Driel, W.J.; Sturk, A.; Kenter, G.G.; Rikkert, L.G.; Lok, C.A. The histophysiology and pathophysiology of the peritoneum. Tissue Cell 2017, 49, 95–105. [Google Scholar] [CrossRef]
- Rippe, B. A three-pore model of peritoneal transport. Perit. Dial. Int. 1993, 13 (Suppl. S2), S35–S38. [Google Scholar] [CrossRef] [PubMed]
- Devuyst, O.; Rippe, B. Water transport across the peritoneal membrane. Kidney Int. 2014, 85, 750–758. [Google Scholar] [CrossRef] [PubMed] [Green Version]
- Twardowski, Z.J. Clinical value of standardized equilibration tests in CAPD patients. Blood Purif. 1989, 7, 95–108. [Google Scholar] [CrossRef] [PubMed]
- Davies, S.J.; Brown, B.; Bryan, J.; Russell, G.I. Clinical evaluation of the peritoneal equilibration test: A population-based study. Nephrol. Dial. Transplant. 1993, 8, 64–70. [Google Scholar] [CrossRef]
- Ni, J.; Verbavatz, J.M.; Rippe, A.; Boisdé, I.; Moulin, P.; Rippe, B.; Verkman, A.S.; Devuyst, O. Aquaporin-1 plays an essential role in water permeability and ultrafiltration during peritoneal dialysis. Kidney Int. 2006, 69, 1518–1525. [Google Scholar] [CrossRef] [Green Version]
- Zhang, W.; Freichel, M.; van der Hoeven, F.; Nawroth, P.P.; Katus, H.; Kälble, F.; Zitron, E.; Schwenger, V. Novel Endothelial Cell-Specific AQP1 Knockout Mice Confirm the Crucial Role of Endothelial AQP1 in Ultrafiltration during Peritoneal Dialysis. PLoS ONE 2016, 11, e0145513. [Google Scholar] [CrossRef] [Green Version]
- Corciulo, S.; Nicoletti, M.C.; Mastrofrancesco, L.; Milano, S.; Mastrodonato, M.; Carmosino, M.; Gerbino, A.; Corciulo, R.; Russo, R.; Svelto, M.; et al. AQP1-Containing Exosomes in Peritoneal Dialysis Effluent As Biomarker of Dialysis Efficiency. Cells 2019, 8, 330. [Google Scholar] [CrossRef] [Green Version]
- Morelle, J.; Marechal, C.; Yu, Z.; Debaix, H.; Corre, T.; Lambie, M.; Verduijn, M.; Dekker, F.; Bovy, P.; Evenepoel, P.; et al. AQP1 Promoter Variant, Water Transport, and Outcomes in Peritoneal Dialysis. N. Engl. J. Med. 2021, 385, 1570–1580. [Google Scholar] [CrossRef]
- Piccapane, F.; Gerbino, A.; Carmosino, M.; Milano, S.; Arduini, A.; Debellis, L.; Svelto, M.; Caroppo, R.; Procino, G. Aquaporin-1 Facilitates Transmesothelial Water Permeability: In Vitro and Ex Vivo Evidence and Possible Implications in Peritoneal Dialysis. Int. J. Mol. Sci. 2021, 22, 2535. [Google Scholar] [CrossRef]
- La Milia, V.; Pozzoni, P.; Virga, G.; Crepaldi, M.; Del Vecchio, L.; Andrulli, S.; Locatelli, F. Peritoneal transport assessment by peritoneal equilibration test with 3.86% glucose: A long-term prospective evaluation. Kidney Int. 2006, 69, 927–933. [Google Scholar] [CrossRef] [Green Version]
- Waniewski, J.; Antosiewicz, S.; Baczynski, D.; Poleszczuk, J.; Pietribiasi, M.; Lindholm, B.; Wankowicz, Z. Changes of peritoneal transport parameters with time on dialysis: Assessment with sequential peritoneal equilibration test. Int. J. Artif. Organs 2017, 40, 595–601. [Google Scholar] [CrossRef] [PubMed]
- Jiang, C.; Lo, W.K. Trend of peritoneal transport and impact on patient survival: A 10-year follow-up cohort study. Clin. Nephrol. 2018, 89, 349–357. [Google Scholar] [CrossRef] [PubMed]
- Fusshoeller, A. Histomorphological and functional changes of the peritoneal membrane during long-term peritoneal dialysis. Pediatr. Nephrol. 2008, 23, 19–25. [Google Scholar] [CrossRef]
- Hsu, Y.T.; Wu, C.H.; Chao, C.Y.; Wei, Y.S.; Chang, Y.C.; Chen, Y.T.; Lin, S.L.; Tsai, S.Y.; Lee, Y.J.; Tsai, P.S. Hypochlorite-induced porcine model of peritoneal fibrosis through the activation of IL1beta-CX3CL1-TGFbeta1 signal axis. Sci. Rep. 2020, 10, 11496. [Google Scholar] [CrossRef] [PubMed]
- Kuo, Y.W.; Joshi, R.; Wang, T.E.; Chang, H.W.; Li, S.H.; Hsiao, C.N.; Tsai, P.J. Identification, characterization and purification of porcine Quiescin Q6-Sulfydryl Oxidase 2 protein. BMC Vet. Res. 2017, 13, 205. [Google Scholar] [CrossRef] [Green Version]
- Du, X.; Stocklauser-Färber, K.; Rösen, P. Generation of reactive oxygen intermediates, activation of NF-kappaB, and induction of apoptosis in human endothelial cells by glucose: Role of nitric oxide synthase? Free Radic. Biol. Med. 1999, 27, 752–763. [Google Scholar] [CrossRef]
- Ha, H.; Lee, H.B. Effect of high glucose on peritoneal mesothelial cell biology. Perit. Dial. Int. 2000, 20 (Suppl. S2), S15–S18. [Google Scholar] [CrossRef]
- Noh, H.; Kim, J.S.; Han, K.H.; Lee, G.T.; Song, J.S.; Chung, S.H.; Jeon, J.S.; Ha, H.; Lee, H.B. Oxidative stress during peritoneal dialysis: Implications in functional and structural changes in the membrane. Kidney Int. 2006, 69, 2022–2028. [Google Scholar] [CrossRef] [Green Version]
- Shin, H.S.; Ko, J.; Kim, D.A.; Ryu, E.S.; Ryu, H.M.; Park, S.H.; Kim, Y.L.; Oh, E.S.; Kang, D.H. Metformin ameliorates the Phenotype Transition of Peritoneal Mesothelial Cells and Peritoneal Fibrosis via a modulation of Oxidative Stress. Sci. Rep. 2017, 7, 5690. [Google Scholar] [CrossRef] [Green Version]
- Yool, A.J.; Morelle, J.; Cnops, Y.; Verbavatz, J.M.; Campbell, E.M.; Beckett, E.A.; Booker, G.W.; Flynn, G.; Devuyst, O. AqF026 is a pharmacologic agonist of the water channel aquaporin-1. J. Am. Soc. Nephrol. 2013, 24, 1045–1052. [Google Scholar] [CrossRef] [Green Version]
- Akiba, T.; Ota, T.; Fushimi, K.; Tamura, H.; Hata, T.; Sasaki, S.; Marumo, F. Water channel AQP1, 3, and 4 in the human peritoneum and peritoneal dialysate. Adv. Perit. Dial. 1997, 13, 3–6. [Google Scholar] [PubMed]
- Fang, W.; Qian, J.; Yu, Z.; Chen, S. Expression of aquaporin-1 in the human peritoneum and the effect of peritoneal dialysis on its expression. Chin. Med. J. 2003, 116, 1370–1373. [Google Scholar] [PubMed]
- Wilson, C.; González-Billault, C. Regulation of cytoskeletal dynamics by redox signaling and oxidative stress: Implications for neuronal development and trafficking. Front. Cell. Neurosci. 2015, 9, 381. [Google Scholar] [CrossRef] [PubMed] [Green Version]
- Goffin, E. Peritoneal membrane structural and functional changes during peritoneal dialysis. Semin. Dial. 2008, 21, 258–265. [Google Scholar] [CrossRef]
- Chen, J.H.C.; Johnson, D.W.; Hawley, C.; Boudville, N.; Lim, W.H. Association between causes of peritoneal dialysis technique failure and all-cause mortality. Sci. Rep. 2018, 8, 3980. [Google Scholar] [CrossRef] [Green Version]
- Uncanin, S.; Serdarevic, N.; Klapuh, N.; Haskovic, E. Peritoneal Transport Characteristics at the Beginning and in Long Term Peritoneal Dialysis: A Single Center Experience. Mater. Sociomed. 2020, 32, 99–104. [Google Scholar] [CrossRef]
- Davies, S.J. Longitudinal relationship between solute transport and ultrafiltration capacity in peritoneal dialysis patients. Kidney Int. 2004, 66, 2437–2445. [Google Scholar] [CrossRef] [Green Version]
- Mehrotra, R.; Ravel, V.; Streja, E.; Kuttykrishnan, S.; Adams, S.V.; Katz, R.; Molnar, M.Z.; Kalantar-Zadeh, K. Peritoneal Equilibration Test and Patient Outcomes. Clin. J. Am. Soc. Nephrol. 2015, 10, 1990–2001. [Google Scholar] [CrossRef] [Green Version]
- Davies, S.J. Peritoneal solute transport and inflammation. Am. J. Kidney Dis. 2014, 64, 978–986. [Google Scholar] [CrossRef]
- Combet, S.; Miyata, T.; Moulin, P.; Pouthier, D.; Goffin, E.; Devuyst, O. Vascular proliferation and enhanced expression of endothelial nitric oxide synthase in human peritoneum exposed to long-term peritoneal dialysis. J. Am. Soc. Nephrol. 2000, 11, 717–728. [Google Scholar] [CrossRef]
- Shi, Y.; Yan, H.; Yuan, J.; Zhang, H.; Huang, J.; Ni, Z.; Qian, J.; Fang, W. Different patterns of inflammatory and angiogenic factors are associated with peritoneal small solute transport and peritoneal protein clearance in peritoneal dialysis patients. BMC Nephrol. 2018, 19, 119. [Google Scholar] [CrossRef] [PubMed]
- Davies, S.J.; Mushahar, L.; Yu, Z.; Lambie, M. Determinants of peritoneal membrane function over time. Semin. Nephrol. 2011, 31, 172–182. [Google Scholar] [CrossRef] [PubMed]
- Perl, J.; Bargman, J.M. Peritoneal dialysis: From bench to bedside and bedside to bench. Am. J. Physiol. Renal. Physiol. 2016, 311, F999–F1004. [Google Scholar] [CrossRef] [PubMed] [Green Version]
- Teitelbaum, I. Ultrafiltration failure in peritoneal dialysis: A pathophysiologic approach. Blood Purif. 2015, 39, 70–73. [Google Scholar] [CrossRef]
- Krediet, R.T.; Lopes Barreto, D.; Struijk, D.G. Can Free Water Transport Be Used as a Clinical Parameter for Peritoneal Fibrosis in Long-Term PD Patients? Perit. Dial. Int. 2016, 36, 124–128. [Google Scholar] [CrossRef] [Green Version]
- Smit, W.; Struijk, D.G.; Ho-Dac-Pannekeet, M.M.; Krediet, R.T. Quantification of free water transport in peritoneal dialysis. Kidney Int. 2004, 66, 849–854. [Google Scholar] [CrossRef] [Green Version]
- Smit, W.; Schouten, N.; van den Berg, N.; Langedijk, M.J.; Struijk, D.G.; Krediet, R.T. Analysis of the prevalence and causes of ultrafiltration failure during long-term peritoneal dialysis: A cross-sectional study. Perit. Dial. Int. 2004, 24, 562–570. [Google Scholar] [CrossRef]
- La Milia, V.; Longhi, S.; Sironi, E.; Pontoriero, G. The peritoneal sieving of sodium: A simple and powerful test to rule out the onset of encapsulating peritoneal sclerosis in patients undergoing peritoneal dialysis. J. Nephrol. 2018, 31, 137–145. [Google Scholar] [CrossRef]
- Morelle, J.; Sow, A.; Hautem, N.; Bouzin, C.; Crott, R.; Devuyst, O.; Goffin, E. Interstitial Fibrosis Restricts Osmotic Water Transport in Encapsulating Peritoneal Sclerosis. J. Am. Soc. Nephrol. 2015, 26, 2521–2533. [Google Scholar] [CrossRef] [Green Version]
- Jiménez-Uribe, A.P.; Gómez-Sierra, T.; Aparicio-Trejo, O.E.; Orozco-Ibarra, M.; Pedraza-Chaverri, J. Backstage players of fibrosis: NOX4, mTOR, HDAC, and S1P; companions of TGF-β. Cell. Signal. 2021, 87, 110123. [Google Scholar] [CrossRef]
- Ishibashi, Y.; Sugimoto, T.; Ichikawa, Y.; Akatsuka, A.; Miyata, T.; Nangaku, M.; Tagawa, H.; Kurokawa, K. Glucose dialysate induces mitochondrial DNA damage in peritoneal mesothelial cells. Perit. Dial. Int. 2002, 22, 11–21. [Google Scholar] [CrossRef] [PubMed]
- Roumeliotis, S.; Dounousi, E.; Salmas, M.; Eleftheriadis, T.; Liakopoulos, V. Unfavorable Effects of Peritoneal Dialysis Solutions on the Peritoneal Membrane: The Role of Oxidative Stress. Biomolecules 2020, 10, 768. [Google Scholar] [CrossRef] [PubMed]
- Günal, A.I.; Celiker, H.; Ustundag, B.; Akpolat, N.; Dogukan, A.; Akcicek, F. The effect of oxidative stress inhibition with trimetazidine on the peritoneal alterations induced by hypertonic peritoneal dialysis solution. J. Nephrol. 2003, 16, 225–230. [Google Scholar] [PubMed]
- Kuo, H.T.; Chen, H.W.; Hsiao, H.H.; Chen, H.C. Heat shock response protects human peritoneal mesothelial cells from dialysate-induced oxidative stress and mitochondrial injury. Nephrol. Dial. Transplant. 2009, 24, 1799–1809. [Google Scholar] [CrossRef] [PubMed] [Green Version]
- Ciszewicz, M.; Wu, G.; Tam, P.; Polubinska, A.; Breborowicz, A. Changes in peritoneal mesothelial cells phenotype after chronic exposure to glucose or N-acetylglucosamine. Transl. Res. 2007, 150, 337–342. [Google Scholar] [CrossRef] [PubMed]
- Shiozawa, A. Characterization of reactive oxygen species generated from the mixture of NaClO and H2O2 used as root canal irrigants. J. Endod. 2000, 26, 11–15. [Google Scholar] [CrossRef]
- Li, R.; Jia, Z.; Trush, M.A. Defining ROS in Biology and Medicine. React. Oxyg. Species 2016, 1, 9–21. [Google Scholar] [CrossRef] [Green Version]
- Bedard, K.; Krause, K.H. The NOX family of ROS-generating NADPH oxidases: Physiology and pathophysiology. Physiol. Rev. 2007, 87, 245–313. [Google Scholar] [CrossRef]
- Ko, J.; Kang, H.J.; Kim, D.A.; Ryu, E.S.; Yu, M.; Lee, H.; Lee, H.K.; Ryu, H.M.; Park, S.H.; Kim, Y.L.; et al. Paricalcitol attenuates TGF-β1-induced phenotype transition of human peritoneal mesothelial cells (HPMCs) via modulation of oxidative stress and NLRP3 inflammasome. FASEB J. 2019, 33, 3035–3050. [Google Scholar] [CrossRef] [Green Version]







Publisher’s Note: MDPI stays neutral with regard to jurisdictional claims in published maps and institutional affiliations. |
© 2022 by the authors. Licensee MDPI, Basel, Switzerland. This article is an open access article distributed under the terms and conditions of the Creative Commons Attribution (CC BY) license (https://creativecommons.org/licenses/by/4.0/).
Share and Cite
Wei, Y.-S.; Cheng, H.-P.; Wu, C.-H.; Chang, Y.-C.; Lin, R.-W.; Hsu, Y.-T.; Chen, Y.-T.; Lin, S.-L.; Tsai, S.-Y.; Wu, S.-C.; et al. Oxidative Stress-Induced Alterations of Cellular Localization and Expression of Aquaporin 1 Lead to Defected Water Transport upon Peritoneal Fibrosis. Biomedicines 2022, 10, 810. https://doi.org/10.3390/biomedicines10040810
Wei Y-S, Cheng H-P, Wu C-H, Chang Y-C, Lin R-W, Hsu Y-T, Chen Y-T, Lin S-L, Tsai S-Y, Wu S-C, et al. Oxidative Stress-Induced Alterations of Cellular Localization and Expression of Aquaporin 1 Lead to Defected Water Transport upon Peritoneal Fibrosis. Biomedicines. 2022; 10(4):810. https://doi.org/10.3390/biomedicines10040810
Chicago/Turabian StyleWei, Yu-Syuan, Hui-Ping Cheng, Ching-Ho Wu, Yen-Chen Chang, Ruo-Wei Lin, Yu-Ting Hsu, Yi-Ting Chen, Shuei-Liong Lin, Su-Yi Tsai, Shinn-Chih Wu, and et al. 2022. "Oxidative Stress-Induced Alterations of Cellular Localization and Expression of Aquaporin 1 Lead to Defected Water Transport upon Peritoneal Fibrosis" Biomedicines 10, no. 4: 810. https://doi.org/10.3390/biomedicines10040810
APA StyleWei, Y.-S., Cheng, H.-P., Wu, C.-H., Chang, Y.-C., Lin, R.-W., Hsu, Y.-T., Chen, Y.-T., Lin, S.-L., Tsai, S.-Y., Wu, S.-C., & Tsai, P.-S. (2022). Oxidative Stress-Induced Alterations of Cellular Localization and Expression of Aquaporin 1 Lead to Defected Water Transport upon Peritoneal Fibrosis. Biomedicines, 10(4), 810. https://doi.org/10.3390/biomedicines10040810

