Isolation of Functional SARS-CoV-2 Antigen-Specific T-Cells with Specific Viral Cytotoxic Activity for Adoptive Therapy of COVID-19
Abstract
:1. Introduction
2. Materials and Methods
2.1. Patient Samples
2.2. T-Cell Reactivity Testing
2.3. Flow Cytometry
2.4. Lymphapheresis
2.5. SARS-CoV-2 Antigen-Specific T-Cell Production
2.6. Cells and Cloning
2.7. Cytotoxicity Assay
2.8. RNA Extraction and RT-PCR
2.9. ACE-2/Spike Antibody Inhibition Assay
2.10. Statistical Analysis
3. Results
3.1. SARS-CoV-2 Antigen-Specific T-Cell Production and Reactivity
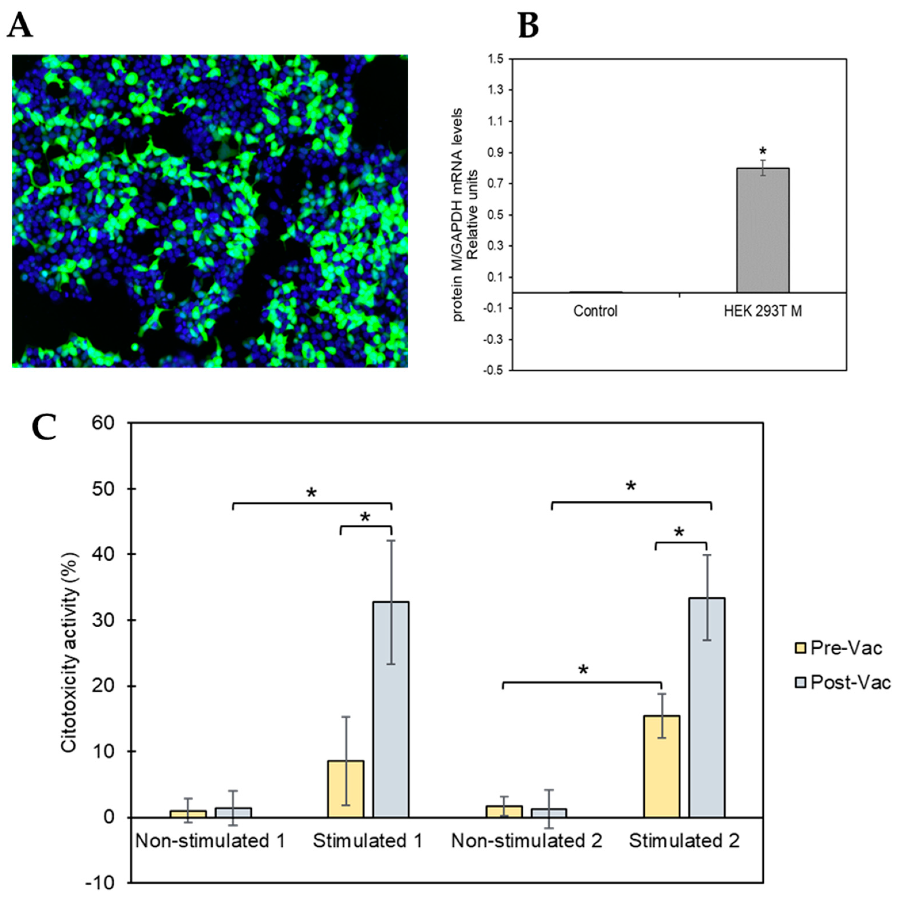
3.2. Transfection Efficiency and Expression of M Protein
3.3. M-Protein-Mediated Specific Cytotoxicity Activity and Antibody Titers
4. Discussion
5. Conclusions
Author Contributions
Funding
Institutional Review Board Statement
Informed Consent Statement
Data Availability Statement
Acknowledgments
Conflicts of Interest
Abbreviations
References
- Siddell, S.; Ziebuhr, J.; Snijder, E. Coronaviruses, Toroviruses, and Arteriviruses; Hodder Arnold: London, UK, 2005; pp. 823–856. ISBN 0-340-88563-7. [Google Scholar]
- Gerotziafas, G.T.; Catalano, M.; Theodorou, Y.; Van Dreden, P.; Marechal, V.; Spyropoulos, A.C.; Carter, C.; Jabeen, N.; Harenberg, J.; Elalamy, I.; et al. The COVID-19 Pandemic and the Need for an Integrated and Equitable Approach: An International Expert Consensus Paper. Thromb. Haemost. 2021, 121, 992–1007. [Google Scholar] [CrossRef] [PubMed]
- Ong, E.Z.; Chan, Y.F.Z.; Leong, W.Y.; Lee, N.M.Y.; Kalimuddin, S.; Mohideen, S.M.H.; Chan, K.S.; Tan, A.T.; Bertoletti, A.; Ooi, E.E.; et al. A Dynamic Immune Response Shapes COVID-19 Progression. Cell Host Microbe 2020, 27, 879–882.e2. [Google Scholar] [CrossRef] [PubMed]
- Jagadeesh, A.; Prathyusha, A.M.V.N.; Sheela, G.M.; Bramhachari, P.V. T-cells in Viral Infections: The Myriad Flavours of Antiviral Immunity. In Dynamics of Immune Activation in Viral Diseases; Bramhachari, P.V., Ed.; Springer: Singapore, 2020; pp. 139–148. ISBN 978-981-15-1045-8. [Google Scholar]
- Nelson, A.N.; Putnam, N.; Hauer, D.; Baxter, V.K.; Adams, R.J.; Griffin, D.E. Evolution of T-cell Responses during Measles Virus Infection and RNA Clearance. Sci. Rep. 2017, 7, 11474. [Google Scholar] [CrossRef] [Green Version]
- Wehrens, E.J.; Wong, K.; Gupta, A.; Benedict, C.A.; Zuniga, E. IL-27 suppresses CD4 and CD8 T-cell cytotoxicity and viral control during cytomegalovirus infection. J. Immunol. 2016, 196, 4. [Google Scholar] [CrossRef]
- Mena-Romo, J.D.; Romero, P.P.; Martín-Gandul, C.; Gentil, M.; Suárez-Artacho, G.; Lage, E.; Sánchez, M.; Cordero, E. CMV-specific T-cell immunity in solid organ transplant recipients at low risk of CMV infection. Chronology and applicability in preemptive therapy. J. Infect. 2017, 75, 336–345. [Google Scholar] [CrossRef] [PubMed]
- Giménez, E.; Blanco-Lobo, P.; Muñoz-Cobo, B.; Solano, C.; Amat, P.; Pérez-Romero, P.; Navarro, D. Role of cytomegalovirus (CMV)-specific polyfunctional CD8+ T-cells and antibodies neutralizing virus epithelial infection in the control of CMV infection in an allogeneic stem-cell transplantation setting. J. Gen. Virol. 2015, 96, 2822–2831. [Google Scholar] [CrossRef]
- Sheiko, M.A.; Golden-Mason, L.; Giugliano, S.; Hurtado, C.W.; Mack, C.L.; Narkewicz, M.R.; Rosen, H.R. CD4+ and CD8+ T-cell Activation in Children with Hepatitis C. J. Pediatr. 2016, 170, 142–148.e1. [Google Scholar] [CrossRef] [Green Version]
- Ndhlovu, Z.M.; Kazer, S.W.; Nkosi, T.; Ogunshola, F.; Muema, D.M.; Anmole, G.; Swann, S.A.; Moodley, A.; Dong, K.; Reddy, T.; et al. Augmentation of HIV-specific T-cell function by immediate treatment of hyperacute HIV-1 infection. Sci. Transl. Med. 2019, 11, eaau0528. [Google Scholar] [CrossRef] [Green Version]
- Jones, R.B.; Walker, B.D. HIV-specific CD8+ T-cells and HIV eradication. J. Clin. Investig. 2016, 126, 455–463. [Google Scholar] [CrossRef] [Green Version]
- Rota, P.A.; Oberste, M.S.; Monroe, S.S.; Nix, W.A.; Campagnoli, R.; Icenogle, J.P.; Peñaranda, S.; Bankamp, B.; Maher, K.; Chen, M.-H.; et al. Characterization of a Novel Coronavirus Associated with Severe Acute Respiratory Syndrome. Science 2003, 300, 1394–1399. [Google Scholar] [CrossRef] [Green Version]
- Wang, Z.; Yang, X.; Zhong, J.; Zhou, Y.; Tang, Z.; Zhou, H.; He, J.; Mei, X.; Tang, Y.; Lin, B.; et al. Exposure to SARS-CoV-2 generates T-cell memory in the absence of a detectable viral infection. Nat. Commun. 2021, 12, 1724. [Google Scholar] [CrossRef] [PubMed]
- Martin-Vicente, M.; Almansa, R.; Martínez, I.; Tedim, A.P.; Bustamante, E.; Tamayo, L.; Aldecoa, C.; Gómez, J.M.; Renedo, G.; Berezo, J.; et al. Low anti-SARS-CoV-2 S antibody levels predict increased mortality and dissemination of viral components in the blood of critical COVID-19 patients. J. Intern. Med. 2021, 291, 232–240. [Google Scholar] [CrossRef] [PubMed]
- Noh, J.Y.; Jeong, H.W.; Kim, J.H.; Shin, E.-C. T-cell-oriented strategies for controlling the COVID-19 pandemic. Nat. Rev. Immunol. 2021, 21, 687–688. [Google Scholar] [CrossRef] [PubMed]
- Perlman, S.; Netland, J. Coronaviruses post-SARS: Update on replication and pathogenesis. Nat. Rev. Microbiol. 2009, 7, 439–450. [Google Scholar] [CrossRef] [Green Version]
- Zhao, J.; Zhao, J.; Legge, K.; Perlman, S. Age-related increases in PGD2 expression impair respiratory DC migration, resulting in diminished T-cell responses upon respiratory virus infection in mice. J. Clin. Investig. 2011, 121, 4921–4930. [Google Scholar] [CrossRef]
- Yoshikawa, T.; Hill, T.; Li, K.; Peters, C.J.; Tseng, C.-T.K. Severe Acute Respiratory Syndrome (SARS) Coronavirus-Induced Lung Epithelial Cytokines Exacerbate SARS Pathogenesis by Modulating Intrinsic Functions of Monocyte-Derived Macrophages and Dendritic Cells. J. Virol. 2009, 83, 3039–3048. [Google Scholar] [CrossRef] [Green Version]
- Zhao, J.; Zhao, J.; Van Rooijen, N.; Perlman, S. Evasion by Stealth: Inefficient Immune Activation Underlies Poor T-cell Response and Severe Disease in SARS-CoV-Infected Mice. PLoS Pathog. 2009, 5, e1000636. [Google Scholar] [CrossRef]
- Boban, M. Novel coronavirus disease (COVID-19) update on epidemiology, pathogenicity, clinical course and treatments. Int. J. Clin. Pract. 2021, 75, e13868. [Google Scholar] [CrossRef]
- Menéndez, J.C. Approaches to the Potential Therapy of COVID-19: A General Overview from the Medicinal Chemistry Perspective. Molecules 2022, 27, 658. [Google Scholar] [CrossRef]
- Shen, C.; Wang, Z.; Zhao, F.; Yang, Y.; Li, J.; Yuan, J.; Wang, F.; Li, D.; Yang, M.; Xing, L.; et al. Treatment of 5 Critically Ill Patients With COVID-19 With Convalescent Plasma. JAMA—J. Am. Med. Assoc. 2020, 323, 1582–1589. [Google Scholar] [CrossRef]
- Avendaño-Solá, C.; Ramos-Martínez, A.; Muñez-Rubio, E.; Ruiz-Antorán, B.; de Molina, R.M.; Torres, F.; Fernández-Cruz, A.; Calderón-Parra, J.; Payares-Herrera, C.; de Santiago, A.D.; et al. A multicenter randomized open-label clinical trial for convalescent plasma in patients hospitalized with COVID-19 pneumonia. J. Clin. Investig. 2021, 131, e152740. [Google Scholar] [CrossRef] [PubMed]
- Jackson, Z.; Roe, A.; Sharma, A.A.; Lopes, F.B.T.P.; Talla, A.; Kleinsorge-Block, S.; Zamborsky, K.; Schiavone, J.; Manjappa, S.; Schauner, R.; et al. Automated Manufacture of Autologous CD19 CAR-T-cells for Treatment of Non-hodgkin Lymphoma. Front. Immunol. 2020, 11, 1941. [Google Scholar] [CrossRef] [PubMed]
- García-Ríos, E.; Nuévalos, M.; Mancebo, F.J.; Pérez-Romero, P. Is It Feasible to Use CMV-Specific T-Cell Adoptive Transfer as Treatment Against Infection in SOT Recipients? Front. Immunol. 2021, 12, 657144. [Google Scholar] [CrossRef] [PubMed]
- Alzubi, J.; Lock, D.; Rhiel, M.; Schmitz, S.; Wild, S.; Mussolino, C.; Hildenbeutel, M.; Brandes, C.; Rositzka, J.; Lennartz, S.; et al. Automated generation of gene-edited CAR T-cells at clinical scale. Mol. Ther.—Methods Clin. Dev. 2021, 20, 379–388. [Google Scholar] [CrossRef]
- Kim, N.; Nam, Y.-S.; Im, K.-I.; Lim, J.-Y.; Jeon, Y.-W.; Song, Y.; Lee, J.W.; Cho, S.-G. Robust Production of Cytomegalovirus pp65-Specific T-cells Using a Fully Automated IFN-γ Cytokine Capture System. Transfus. Med. Hemotherapy 2018, 45, 13–22. [Google Scholar] [CrossRef] [Green Version]
- Ottaviano, G.; Chiesa, R.; Feuchtinger, T.; Vickers, M.A.; Dickinson, A.; Gennery, A.R.; Veys, P.; Todryk, S. Adoptive T-cell Therapy Strategies for Viral Infections in Patients Receiving Haematopoietic Stem Cell Transplantation. Cells 2019, 8, 47. [Google Scholar] [CrossRef] [Green Version]
- Qian, C.; Wang, Y.; Reppel, L.; D’Aveni, M.; Campidelli, A.; Decot, V.; Bensoussan, D. Viral-specific T-cell transfer from HSCT donor for the treatment of viral infections or diseases after HSCT. Bone Marrow Transplant. 2018, 53, 114–122. [Google Scholar] [CrossRef] [Green Version]
- Samuel, E.R.; Newton, K.; Mackinnon, S.; Lowdell, M.W. Successful isolation and expansion of CMV-reactive T-cells from G-CSF mobilized donors that retain a strong cytotoxic effector function. Br. J. Haematol. 2013, 160, 87–100. [Google Scholar] [CrossRef]
- Lugthart, G.; Albon, S.J.; Ricciardelli, I.; Kester, M.G.D.; Meij, P.; Lankester, A.C.; Amrolia, P.J. Simultaneous Generation of Multivirus-specific and Regulatory T-cells for Adoptive Immunotherapy. J. Immunother. 2012, 35, 42–53. [Google Scholar] [CrossRef]
- Battles, M.B.; Mas, V.; Olmedillas, E.; Cano, O.; Vázquez, M.; Rodríguez, L.; Melero, J.A.; McLellan, J.S. Structure and immunogenicity of pre-fusion-stabilized human metapneumovirus F glycoprotein. Nat. Commun. 2017, 8, 1528. [Google Scholar] [CrossRef]
- Hsieh, C.-L.; Goldsmith, J.A.; Schaub, J.M.; DiVenere, A.M.; Kuo, H.-C.; Javanmardi, K.; Le, K.C.; Wrapp, D.; Lee, A.G.; Liu, Y.; et al. Structure-based design of prefusion-stabilized SARS-CoV-2 spikes. Science 2020, 369, 1501–1505. [Google Scholar] [CrossRef] [PubMed]
- Khoury, D.S.; Cromer, D.; Reynaldi, A.; Schlub, T.E.; Wheatley, A.K.; Juno, J.A.; Subbarao, K.; Kent, S.J.; Triccas, J.A.; Davenport, M.P. Neutralizing antibody levels are highly predictive of immune protection from symptomatic SARS-CoV-2 infection. Nat. Med. 2021, 27, 1205–1211. [Google Scholar] [CrossRef]
- Dandekar, A.A.; Perlman, S. Immunopathogenesis of coronavirus infections: Implications for SARS. Nat. Rev. Immunol. 2005, 5, 917–927. [Google Scholar] [CrossRef] [PubMed] [Green Version]
- Le Bert, N.; Tan, A.T.; Kunasegaran, K.; Tham, C.Y.L.; Hafezi, M.; Chia, A.; Chng, M.H.Y.; Lin, M.; Tan, N.; Linster, M.; et al. SARS-CoV-2-specific T-cell immunity in cases of COVID-19 and SARS, and uninfected controls. Nature 2020, 584, 457–462. [Google Scholar] [CrossRef] [PubMed]
- Ferreras, C.; Pascual-Miguel, B.; Mestre-Durán, C.; Navarro-Zapata, A.; Clares-Villa, L.; Martín-Cortázar, C.; De Paz, R.; Marcos, A.; Vicario, J.L.; Balas, A.; et al. SARS-CoV-2-Specific Memory T Lymphocytes from COVID-19 Convalescent Donors: Identification, Biobanking, and Large-Scale Production for Adoptive Cell Therapy. Front. Cell Dev. Biol. 2021, 9, 620730. [Google Scholar] [CrossRef] [PubMed]
- Leung, W.; Soh, T.G.; Linn, Y.C.; Low, J.G.-H.; Loh, J.; Chan, M.; Chng, W.J.; Koh, L.P.; Poon, M.L.-M.; Ng, K.P.; et al. Succesfull manufacturing of clinical-grade SARS-CoV-2 specific T-cells for adoptive cell therapy. medRxiv 2020. [Google Scholar] [CrossRef]
- Pello, O.M.; Innes, A.J.; Bradshaw, A.; Finn, S.-A.; Uddin, S.; Bray, E.; Olavarria, E.; Apperley, J.F.; Pavlů, J. BKV-specific T-cells in the treatment of severe refractory haemorrhagic cystitis after HLA-haploidenticalhaematopoietic cell transplantation. Eur. J. Haematol. 2017, 98, 632–634. [Google Scholar] [CrossRef]
- Priesner, C.; Esser, R.; Tischer, S.; Marburger, M.; Aleksandrova, K.; Maecker-Kolhoff, B.; Heuft, H.-G.; Goudeva, L.; Blasczyk, R.; Arseniev, L.; et al. Comparative Analysis of Clinical-Scale IFN-γ-Positive T-Cell Enrichment Using Partially and Fully Integrated Platforms. Front. Immunol. 2016, 7, 393. [Google Scholar] [CrossRef] [Green Version]
- Kállay, K.; Kassa, C.; Réti, M.; Karászi, É.; Sinkó, J.; Goda, V.; Stréhn, A.; Csordás, K.; Horváth, O.; Szederjesi, A.; et al. Early Experience with CliniMACS Prodigy CCS (IFN-gamma) System in Selection of Virus-specific T-cells From Third-party Donors for Pediatric Patients With Severe Viral Infections After Hematopoietic Stem Cell Transplantation. J. Immunother. 2018, 41, 158–163. [Google Scholar] [CrossRef]
- Heitmann, J.S.; Bilich, T.; Tandler, C.; Nelde, A.; Maringer, Y.; Marconato, M.; Reusch, J.; Jäger, S.; Denk, M.; Richter, M.; et al. A COVID-19 peptide vaccine for the induction of SARS-CoV-2 T-cell immunity. Nature 2021, 601, 617–622. [Google Scholar] [CrossRef]
- Di Genova, G.; Savelyeva, N.; Suchacki, A.; Thirdborough, S.M.; Stevenson, F.K. Bystander stimulation of activated CD4+T-cells of unrelated specificity following a booster vaccination with tetanus toxoid. Eur. J. Immunol. 2010, 40, 976–985. [Google Scholar] [CrossRef] [PubMed]
- Giannella, M.; Pierrotti, L.C.; Helanterä, I.; Manuel, O. SARS-CoV-2 vaccination in solid-organ transplant recipients: What the clinician needs to know. Transpl. Int. 2021, 34, 1776–1788. [Google Scholar] [CrossRef] [PubMed]
- Baden, L.R.; El Sahly, H.M.; Essink, B.; Kotloff, K.; Frey, S.; Novak, R.; Diemert, D.; Spector, S.A.; Rouphael, N.; Creech, C.B.; et al. Efficacy and Safety of the mRNA-1273 SARS-CoV-2 Vaccine. N. Engl. J. Med. 2021, 384, 403–416. [Google Scholar] [CrossRef]
- Anderson, E.J.; Rouphael, N.G.; Widge, A.T.; Jackson, L.A.; Roberts, P.C.; Makhene, M.; Chappell, J.D.; Denison, M.R.; Stevens, L.J.; Pruijssers, A.J.; et al. Safety and Immunogenicity of SARS-CoV-2 mRNA-1273 Vaccine in Older Adults. N. Engl. J. Med. 2020, 383, 2427–2438. [Google Scholar] [CrossRef]
- Sun, C.; Pleyer, C.; Wiestner, A. COVID-19 vaccines for patients with haematological conditions. Lancet 2021, 8, e312. [Google Scholar] [CrossRef]
- Maneikis, K.; Šablauskas, K.; Ringelevičiūtė, U.; Vaitekėnaitė, V.; Čekauskienė, R.; Kryžauskaitė, L.; Naumovas, D.; Banys, V.; Pečeliūnas, V.; Beinortas, T.; et al. Immunogenicity of the BNT162b2 COVID-19 mRNA vaccine and early clinical outcomes in patients with haematological malignancies in Lithuania: A national prospective cohort study. Lancet Haematol. 2021, 8, e583–e592. [Google Scholar] [CrossRef]
- Enßle, J.C.; Campe, J.; Schwenger, A.; Wiercinska, E.; Hellstern, H.; Dürrwald, R.; Rieger, M.A.; Wolf, S.; Ballo, O.; Steffen, B.; et al. Severe impairment of T-cell responses to BNT162b2 immunization in patients with multiple myeloma. Blood 2022, 139, 137–142. [Google Scholar] [CrossRef]
- Słomka, A.; Kowalewski, M.; Żekanowska, E. Coronavirus Disease 2019 (COVID–19): A Short Review on Hematological Manifestations. Pathogens 2020, 9, 493. [Google Scholar] [CrossRef]
- Ou, M.T.; Boyarsky, B.J.; Motter, J.D.; Greenberg, R.S.; Teles, A.T.; Ruddy, J.A.; Krach, M.R.; Jain, V.S.; Werbel, W.A.; Avery, R.K.; et al. Safety and Reactogenicity of 2 Doses of SARS-CoV-2 Vaccination in Solid Organ Transplant Recipients. Transplantation 2021, 105, 2170–2174. [Google Scholar] [CrossRef]
- Ison, M.G.; Avery, R.; Blumberg, E.; Chin-Hong, P.; Halasa, N.; Kaul, D.; Pergam, S.; Theodoropoulos, N.M.; Wolfe, C.R. SARS-CoV-2 Vaccination and Solid Organ Transplant Patients: Data Needed to Inform Safety and Efficacy. Transplantation 2021, 105, e131–e132. [Google Scholar] [CrossRef]
- Kamar, N.; Abravanel, F.; Marion, O.; Couat, C.; Izopet, J.; Del Bello, A. Three Doses of an mRNA Covid-19 Vaccine in Solid-Organ Transplant Recipients. N. Engl. J. Med. 2021, 385, 661–662. [Google Scholar] [CrossRef]
- Fernández-Ruiz, M.; Almendro-Vázquez, P.; Carretero, O.; Ruiz-Merlo, T.; Laguna-Goya, R.; Juan, R.S.; López-Medrano, F.; García-Ríos, E.; Más, V.; Moreno-Batenero, M.; et al. Discordance between SARS-CoV-2–specific Cell-mediated and Antibody Responses Elicited by mRNA-1273 Vaccine in Kidney and Liver Transplant Recipients. Transplant. Direct 2021, 7, e794. [Google Scholar] [CrossRef] [PubMed]
- Wang, D.; Hu, B.; Hu, C.; Zhu, F.; Liu, X.; Zhang, J.; Wang, B.; Xiang, H.; Cheng, Z.; Xiong, Y.; et al. Clinical Characteristics of 138 Hospitalized Patients With 2019 Novel Coronavirus—Infected Pneumonia in Wuhan, China. JAMA—J. Am. Med. Assoc. 2020, 323, 1061–1069. [Google Scholar] [CrossRef] [PubMed]
- Chen, N.; Zhou, M.; Dong, X.; Qu, J.; Gong, F.; Han, Y.; Qiu, Y.; Wang, J.; Liu, Y.; Wei, Y.; et al. Epidemiological and clinical characteristics of 99 cases of 2019 novel coronavirus pneumonia in Wuhan, China: A descriptive study. Lancet 2020, 395, 507–513. [Google Scholar] [CrossRef] [Green Version]
- Guan, W.-J.; Ni, Z.-Y.; Hu, Y.; Liang, W.-H.; Ou, C.-Q.; He, J.-X.; Liu, L.; Shan, H.; Lei, C.-l.; Hui, D.S.C.; et al. Clinical Characteristics of Coronavirus Disease 2019 in China. N. Engl. J. Med. 2020, 382, 1708–1720. [Google Scholar] [CrossRef]
- Uhlin, M.; Gertow, J.; Uzunel, M.; Okas, M.; Berglund, S.; Watz, E.; Brune, M.; Ljungman, P.; Maeurer, M.; Mattsson, J. Rapid Salvage Treatment with Virus-Specific T-cells for Therapy-Resistant Disease. Clin. Infect. Dis. 2012, 55, 1064–1073. [Google Scholar] [CrossRef] [Green Version]
- Flower, A.; Ayello, J.; Harrison, L.; Morris, E.; Sturhahn, M.; Maryamchik, E.; Wang, Y.; O’Donnell, L.; Abu-Arja, R.; Lee, D.; et al. The Safety and Efficacy of Targeted Virus Specific Cytotoxic T-Lymphocytes (VST) Manufactured By the IFN-g Cytokine Capture System (CCS) for the Treatment of Refractory Adenovirus (ADV), Cytomegalovirus (CMV), Epstein Barr Virus (EBV) and BK Virus (BKV). Biol. Blood Marrow Transpl. 2020, 26, S72–S73. [Google Scholar] [CrossRef]
- Leen, A.M.; Bollard, C.M.; Mendizabal, A.M.; Shpall, E.J.; Szabolcs, P.; Antin, J.H.; Kapoor, N.; Pai, S.-Y.; Rowley, S.D.; Kebriaei, P.; et al. Multicenter study of banked third-party virus-specific T-cells to treat severe viral infections after hematopoietic stem cell transplantation. Blood J. Am. Soc. Hematol. 2013, 121, 5113–5123. [Google Scholar] [CrossRef]
- Pan, Y.; Jiang, X.; Yang, L.; Chen, L.; Zeng, X.; Liu, G.; Tang, Y.; Qian, C.; Wang, X.; Cheng, F.; et al. SARS-CoV-2-specific immune response in COVID-19 convalescent individuals. Signal Transduct. Target. Ther. 2021, 6, 256. [Google Scholar] [CrossRef]
- Channappanavar, R.; Zhao, J.; Perlman, S. T-cell-mediated immune response to respiratory coronaviruses. Immunol. Res. 2014, 59, 118–128. [Google Scholar] [CrossRef] [Green Version]



| Antigen | Clone | Fluorochrome | Source | Catalog Number |
|---|---|---|---|---|
| CD3 | UCHT1 | PE/Cy7 | Biolegend | 351304 |
| INF-γ | 45-15 | PE | Miltenyi Biotec | 130-113-493 |
| CD4 | OKT4 | APC/Cy7 | BD Pharmingen | 317418 |
| CD8 | SK1 | PerCP/Cy5.5 | Biolegend | 344710 |
| DAPI | Sigma-Aldrich (Merck) | D9542 |
| Oligonucleotides | Sequence (5′→3′) |
|---|---|
| ProtM_XhoI_F | CCGCTCGAGCGGCCACCATGGCAGATTCCAACGGTAC |
| ProtM_KpnI_R | CGGGGTACCCCGTTACTGTACAAGCAAAGCAA |
| ProtMseq_F | GTAGGCGTGTACGGTGGGAG |
| ProtMseq_R | CAGTCGAGGCTGATCAGCGG |
| ProtMq_F | GCCACTCCATGGCACTATT |
| ProtMq_F | GTATTGCTGGACACCATCTAGG |
| GAPDHq_F | GGTGTGAACCATGAGAAGTATGA |
| GAPDHq_R | GAGTCCTTCCACGATACCAAAG |
| Before Vaccination | After Vaccination | |||
|---|---|---|---|---|
| Donor 1 | Donor 2 | Donor 1 | Donor 2 | |
| Date of apheresis | 28 May 2020 | 14 December 2020 | 26 March 2021 | 06 April 2021 |
| TVP | 6819 mL | 2370 mL | 1981 mL | 2441 mL |
| ACD anticoagulant | 684 mL | 230 mL | 180 mL | 203 mL |
| Product volume | 138 mL | 36 mL | 40 mL | 45 mL |
| TNC in product | 7.75 × 109 | 2.6 × 109 | 2.88 × 109 | 2.49 × 109 |
| Hematocrit | 2.9% | 3% | 2.7% | 2.3% |
| CE | 43% | 7% | 13% | 7% |
| Peripheral Blood T-Cells | SARS-CoV-2 Antigen Specific T-Cells | |||||||
|---|---|---|---|---|---|---|---|---|
| Before Vaccination | After Vaccination | Before Vaccination | After Vaccination | |||||
| CD4 | CD8 | CD4 | CD8 | CD4 | CD8 | CD4 | CD8 | |
| Donor 1 | 76.27% | 21.47% | 66.5% | 27.44% | 94.27% | 4.8% | 82.9% | 9.35% |
| Donor 2 | 49.98% | 45.06% | 40.5% | 55.5% | 69.76% | 27.18% | 45.51% | 49.2% |
Publisher’s Note: MDPI stays neutral with regard to jurisdictional claims in published maps and institutional affiliations. |
© 2022 by the authors. Licensee MDPI, Basel, Switzerland. This article is an open access article distributed under the terms and conditions of the Creative Commons Attribution (CC BY) license (https://creativecommons.org/licenses/by/4.0/).
Share and Cite
García-Ríos, E.; Leivas, A.; Mancebo, F.J.; Sánchez-Vega, L.; Lanzarot, D.; Aguado, J.M.; Martínez-López, J.; Paciello, M.L.; Pérez-Romero, P. Isolation of Functional SARS-CoV-2 Antigen-Specific T-Cells with Specific Viral Cytotoxic Activity for Adoptive Therapy of COVID-19. Biomedicines 2022, 10, 630. https://doi.org/10.3390/biomedicines10030630
García-Ríos E, Leivas A, Mancebo FJ, Sánchez-Vega L, Lanzarot D, Aguado JM, Martínez-López J, Paciello ML, Pérez-Romero P. Isolation of Functional SARS-CoV-2 Antigen-Specific T-Cells with Specific Viral Cytotoxic Activity for Adoptive Therapy of COVID-19. Biomedicines. 2022; 10(3):630. https://doi.org/10.3390/biomedicines10030630
Chicago/Turabian StyleGarcía-Ríos, Estéfani, Alejandra Leivas, Francisco J. Mancebo, Laura Sánchez-Vega, Diego Lanzarot, José María Aguado, Joaquín Martínez-López, María Liz Paciello, and Pilar Pérez-Romero. 2022. "Isolation of Functional SARS-CoV-2 Antigen-Specific T-Cells with Specific Viral Cytotoxic Activity for Adoptive Therapy of COVID-19" Biomedicines 10, no. 3: 630. https://doi.org/10.3390/biomedicines10030630
APA StyleGarcía-Ríos, E., Leivas, A., Mancebo, F. J., Sánchez-Vega, L., Lanzarot, D., Aguado, J. M., Martínez-López, J., Paciello, M. L., & Pérez-Romero, P. (2022). Isolation of Functional SARS-CoV-2 Antigen-Specific T-Cells with Specific Viral Cytotoxic Activity for Adoptive Therapy of COVID-19. Biomedicines, 10(3), 630. https://doi.org/10.3390/biomedicines10030630

