Delayed Blastocyst Formation Reduces the Quality and Hatching Ability of Porcine Parthenogenetic Blastocysts by Increasing DNA Damage, Decreasing Cell Proliferation, and Altering Transcription Factor Expression Patterns
Abstract
1. Introduction
2. Materials and Methods
2.1. Chemicals and Animal Ethics Statement
2.2. Oocyte Collection and In Vitro Maturation (IVM)
2.3. Embryo Production and Culture
2.4. Porcine Blastocyst Collection and Definition
2.5. Reactive Oxygen Species (ROS) Level Measurement
2.6. Detection of Mitochondrial Membrane Potential via JC-1 Staining
2.7. Terminal Deoxynucleotidyl Transferase-Mediated dUTP Nick-End Labelling (TUNEL) Assay
2.8. General Immunofluorescence Staining
2.9. EU Staining
2.10. EdU Labeling
2.11. Fluorescence Intensity Analysis
2.12. Statistical Analyses
3. Results
3.1. The Impact of Delayed Blastocyst Formation on ROS Generation, Mitochondrial Membrane Potential, DNA Damage, and Apoptotic Incidents
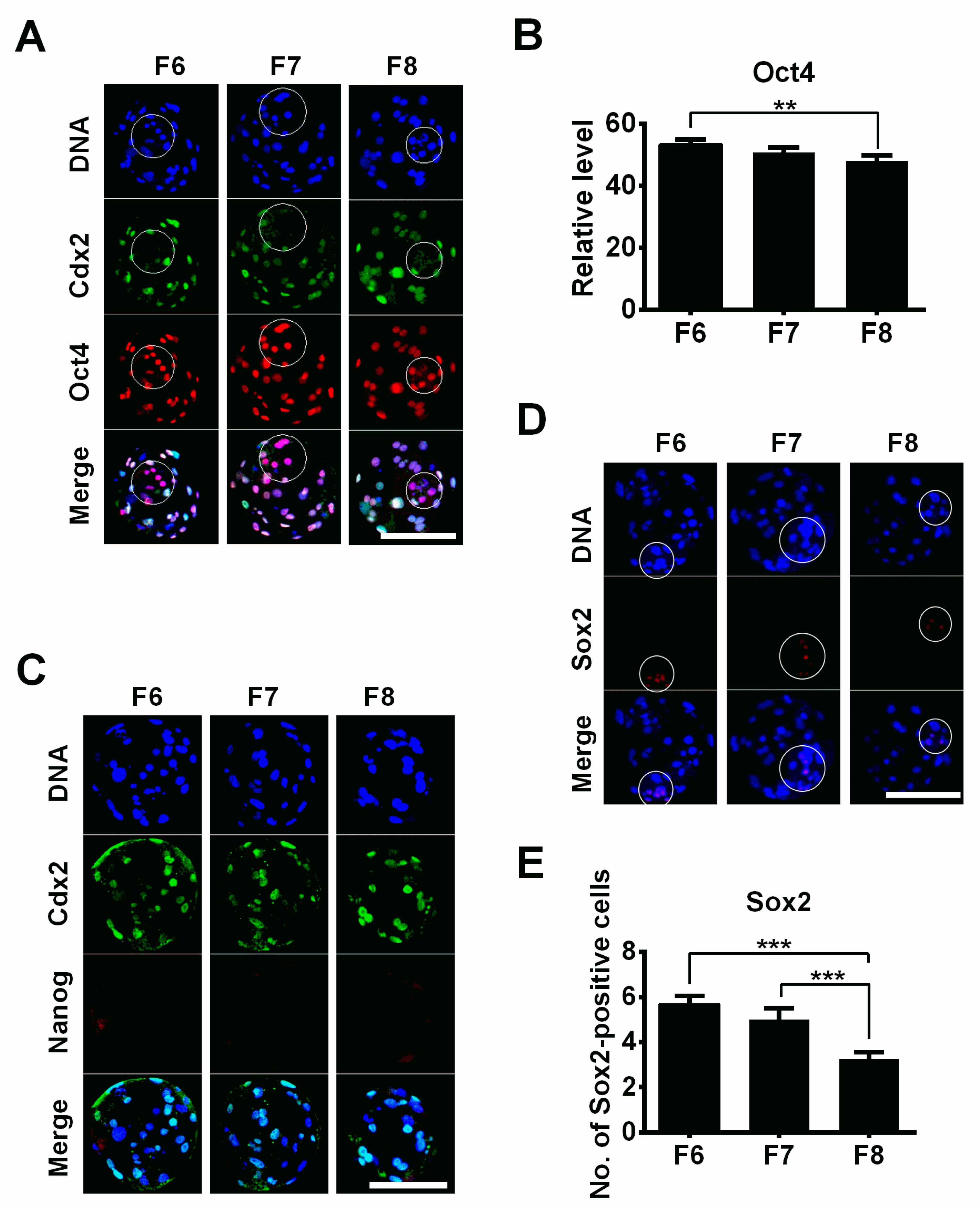
3.2. The Influence of Delayed Blastocyst Formation on Pluripotent Factors
3.3. The Effect of Delayed Blastocyst Formation on DNA Replication and RNA Transcription
3.4. The Influence of Delayed Blastocyst Formation on Blastocyst Hatching
3.5. The Influence of Embryo Cleavage Kinetics on Blastocyst Formation Dynamics
4. Discussion
Author Contributions
Funding
Institutional Review Board Statement
Informed Consent Statement
Data Availability Statement
Conflicts of Interest
References
- Ojosnegros, S.; Seriola, A.; Godeau, A.L.; Veiga, A. Embryo implantation in the laboratory: An update on current techniques. Hum. Reprod. Update 2021, 27, 501–530. [Google Scholar] [CrossRef] [PubMed]
- Gardner, D.K.; Balaban, B. Assessment of human embryo development using morphological criteria in an era of time-lapse, algorithms and ‘OMICS’: Is looking good still important? Mol. Hum. Reprod. 2016, 22, 704–718. [Google Scholar] [CrossRef] [PubMed]
- Zhan, Q.; Sierra, E.T.; Malmsten, J.; Ye, Z.; Rosenwaks, Z.; Zaninovic, N. Blastocyst score, a blastocyst quality ranking tool, is a predictor of blastocyst ploidy and implantation potential. F S Rep. 2020, 1, 133–141. [Google Scholar] [CrossRef] [PubMed]
- Wang, H.; Luo, Y.; Lin, Z.; Lee, I.W.; Kwon, J.; Cui, X.S.; Kim, N.H. Effect of ATM and HDAC Inhibition on Etoposide-Induced DNA Damage in Porcine Early Preimplantation Embryos. PLoS ONE 2015, 10, e0142561. [Google Scholar] [CrossRef]
- Hao, Y.H.; Lai, L.X.; Mao, J.D.; Im, G.S.; Bonk, A.; Prather, R.S. Apoptosis in parthenogenetic preimplantation porcine embryos. Biol. Reprod. 2004, 70, 1644–1649. [Google Scholar] [CrossRef]
- Hao, Y.H.; Lai, L.X.; Mao, J.D.; Im, G.S.; Bonk, A.; Prather, R.S. Apoptosis and in vitro development of preimplantation porcine embryos derived in vitro or by nuclear transfer. Biol. Reprod. 2003, 69, 501–507. [Google Scholar] [CrossRef]
- Shapiro, B.S.; Daneshmand, S.T.; Garner, F.C.; Aguirre, M.; Thomas, S. Large blastocyst diameter, early blastulation, and low preovulatory serum progesterone are dominant predictors of clinical pregnancy in fresh autologous cycles. Fertil. Steril. 2008, 90, 302–309. [Google Scholar] [CrossRef]
- Coticchio, G.; Ezoe, K.; Lagalla, C.; Zaca, C.; Borini, A.; Kato, K. The destinies of human embryos reaching blastocyst stage between Day 4 and Day 7 diverge as early as fertilization. Hum. Reprod. 2023, 38, 1690–1699. [Google Scholar] [CrossRef]
- Sunkara, S.K.; Siozos, A.; Bolton, V.N.; Khalaf, Y.; Braude, P.R.; El-Toukhy, T. The influence of delayed blastocyst formation on the outcome of frozen-thawed blastocyst transfer: A systematic review and meta-analysis. Hum. Reprod. 2010, 25, 1906–1915. [Google Scholar] [CrossRef]
- Barrenetxea, G.; de Larruzea, A.L.; Ganzabal, T.; Jimenez, R.; Carbonero, K.; Mandiola, M. Blastocyst culture after repeated failure of cleavage-stage embryo transfers: A comparison of day 5 and day 6 transfers. Fertil. Steril. 2005, 83, 49–53. [Google Scholar] [CrossRef]
- Lin, T.; Lee, J.E.; Oqani, R.K.; Kim, S.Y.; Cho, E.S.; Jeong, Y.D.; Baek, J.J.; Jin, D.I. Delayed blastocyst formation or an extra day culture increases apoptosis in pig blastocysts. Anim. Reprod. Sci. 2017, 185, 128–139. [Google Scholar] [CrossRef] [PubMed]
- Duan, X.; Dai, X.X.; Wang, T.; Liu, H.L.; Sun, S.C. Melamine negatively affects oocyte architecture, oocyte development and fertility in mice. Hum. Reprod. 2015, 30, 1643–1652. [Google Scholar] [CrossRef] [PubMed]
- Bui, H.T.; Wakayama, S.; Kishigami, S.; Kim, J.H.; Van Thuan, N.; Wakayama, T. The cytoplasm of mouse germinal vesicle stage oocytes can enhance somatic cell nuclear reprogramming. Development 2008, 135, 3935–3945. [Google Scholar] [CrossRef] [PubMed]
- Enkhmaa, D.; Kasai, T.; Hoshi, K. Long-time exposure of mouse embryos to the sperm produces high levels of reactive oxygen species in culture medium and relates to poor embryo development. Reprod. Domest. Anim. 2009, 44, 634–637. [Google Scholar] [CrossRef]
- Liu, S.C.; Bou, G.; Sun, R.Z.; Guo, S.M.; Xue, B.H.; Wei, R.Y.; Cooney, A.J.; Liu, Z.H. Sox2 is the faithful marker for pluripotency in pig: Evidence from embryonic studies. Dev. Dyn. 2015, 244, 619–627. [Google Scholar] [CrossRef]
- Lin, T.; Sun, L.; Lee, J.E.; Lee, J.B.; Kim, S.Y.; Jin, D.I. Changes of histone H3 lysine 23 acetylation and methylation in porcine somatic cells, oocytes and preimplantation embryos. Theriogenology 2020, 148, 162–173. [Google Scholar] [CrossRef]
- Sakkas, D.; Shoukir, Y.; Chardonnens, D.; Bianchi, P.G.; Campana, A. Early cleavage of human embryos to the two-cell stage after intracytoplasmic sperm injection as an indicator of embryo viability. Hum. Reprod. 1998, 13, 182–187. [Google Scholar] [CrossRef]
- Lee, Y.S.L.; Thouas, G.A.; Gardner, D.K. Developmental kinetics of cleavage stage mouse embryos are related to their subsequent carbohydrate and amino acid utilization at the blastocyst stage. Hum. Reprod. 2015, 30, 543–552. [Google Scholar] [CrossRef]
- Lonergan, P.; Khatir, H.; Piumi, F.; Rieger, D.; Humblot, P.; Boland, M.P. Effect of time interval from insemination to first cleavage on the developmental characteristics, sex ratio and pregnancy rate after transfer of bovine embryos. J. Reprod. Fertil. 1999, 117, 159–167. [Google Scholar] [CrossRef]
- Bohrer, R.C.; Coutinho, A.R.; Duggavathi, R.; Bordignon, V. The incidence of DNA double-strand breaks is higher in late-cleaving and less developmentally competent porcine embryos. Biol. Reprod. 2015, 93, 59. [Google Scholar] [CrossRef]
- Lin, T.; Oqani, R.K.; Lee, J.E.; Kang, J.W.; Kim, S.Y.; Cho, E.S.; Jeong, Y.D.; Baek, J.J.; Jin, D.I. α-Solanine impairs oocyte maturation and quality by inducing autophagy and apoptosis and changing histone modifications in a pig model. Reprod. Toxicol. 2018, 75, 96–109. [Google Scholar] [CrossRef] [PubMed]
- Sharma, P.; Kaushal, N.; Saleth, L.R.; Ghavami, S.; Dhingra, S.; Kaur, P. Oxidative stress-induced apoptosis and autophagy: Balancing the contrary forces in spermatogenesis. Biochim. Biophys. Acta Mol. Basis Dis. 2023, 1869, 166742. [Google Scholar] [CrossRef] [PubMed]
- Briston, T.; Roberts, M.; Lewis, S.; Powney, B.; MStaddon, J.; Szabadkai, G.; Duchen, M.R. Mitochondrial permeability transition pore: Sensitivity to opening and mechanistic dependence on substrate availability. Sci. Rep. 2017, 7, 10492. [Google Scholar] [CrossRef] [PubMed]
- Suen, D.F.; Norris, K.L.; Youle, R.J. Mitochondrial dynamics and apoptosis. Gene Dev. 2008, 22, 1577–1590. [Google Scholar] [CrossRef] [PubMed]
- Green, D.R.; Kroemer, G. The pathophysiology of mitochondrial cell death. Science 2004, 305, 626–629. [Google Scholar] [CrossRef]
- Zhang, B.; Pan, C.; Feng, C.; Yan, C.; Yu, Y.; Chen, Z.; Guo, C.; Wang, X. Role of mitochondrial reactive oxygen species in homeostasis regulation. Redox Rep. 2022, 27, 45–52. [Google Scholar] [CrossRef]
- Zhao, X.M.; Hao, H.S.; Du, W.H.; Zhao, S.J.; Wang, H.Y.; Wang, N.; Wang, D.; Liu, Y.; Qin, T.; Zhu, H.B. Melatonin inhibits apoptosis and improves the developmental potential of vitrified bovine oocytes. J. Pineal Res. 2016, 60, 132–141. [Google Scholar] [CrossRef]
- Roos, W.P.; Kaina, B. DNA damage-induced cell death by apoptosis. Trends Mol. Med. 2006, 12, 440–450. [Google Scholar] [CrossRef]
- Musson, R.; Gasior, L.; Bisogno, S.; Ptak, G.E. DNA damage in preimplantation embryos and gametes: Specification, clinical relevance and repair strategies. Hum. Reprod. Update 2022, 28, 376–399. [Google Scholar] [CrossRef]
- Shahbazi, M.N. Mechanisms of human embryo development: From cell fate to tissue shape and back. Development 2020, 147, dev190629. [Google Scholar] [CrossRef]
- Kim, J.; Chu, J.L.; Shen, X.H.; Wang, J.L.; Orkin, S.H. An extended transcriptional network for pluripotency of embryonic stem cells. Cell 2008, 132, 1290. [Google Scholar] [CrossRef]
- Luo, L.; Shi, Y.; Wang, H.; Wang, Z.; Dang, Y.; Li, S.; Wang, S.; Zhang, K. Base editing in bovine embryos reveals a species-specific role of SOX2 in regulation of pluripotency. PLoS Genet. 2022, 18, e1010307. [Google Scholar] [CrossRef] [PubMed]
- Bui, H.T.; Kwon, D.N.; Kang, M.H.; Oh, M.H.; Park, M.R.; Park, W.J.; Paik, S.S.; Van Thuan, N.; Kim, J.H. Epigenetic reprogramming in somatic cells induced by extract from germinal vesicle stage pig oocytes. Development 2012, 139, 4330–4340. [Google Scholar] [CrossRef] [PubMed]
- du Puy, L.; Lopes, S.M.C.D.; Haagsman, H.P.; Roelen, B.A.J. Analysis of co-expression of OCT4, NANOG and SOX2 in pluripotent cells of the porcine embryo, in vivo and in vitro. Theriogenology 2011, 75, 513–526. [Google Scholar] [CrossRef]
- Ross, P.J.; Goissis, M.D.; Martins, J.P.N.; Chitwood, J.L.; Pursley, J.R.; Rosa, G.J.M.; Cibelli, J.B. Blastocyst Cell Number and Allocation Affect the Developmental Potential and Transcriptome of Bovine Somatic Cell Nuclear Transfer Embryos. Stem Cells Dev. 2023, 32, 515–523. [Google Scholar] [CrossRef]
- Pribenszky, C.; Losonczi, E.; Molnar, M.; Lang, Z.; Matyas, S.; Rajczy, K.; Molnar, K.; Kovacs, P.; Nagy, P.; Conceicao, J.; et al. Prediction of in-vitro developmental competence of early cleavage-stage mouse embryos with compact time-lapse equipment. Reprod. Biomed. Online 2010, 20, 371–379. [Google Scholar] [CrossRef]
- Booth, P.J.; Watson, T.J.; Leese, H.J. Prediction of porcine blastocyst formation using morphological, kinetic, and amino acid depletion and appearance criteria determined during the early cleavage of in vitro-produced embryos. Biol. Reprod. 2007, 77, 765–779. [Google Scholar] [CrossRef]
- Akagi, S.; Matsukawa, K. Effects of Trichostatin A on the Timing of the First Cleavage and In Vitro Developmental Potential of Bovine Somatic Cell Nuclear Transfer Embryos. Cell Reprogram 2022, 24, 142–149. [Google Scholar] [CrossRef]








Disclaimer/Publisher’s Note: The statements, opinions and data contained in all publications are solely those of the individual author(s) and contributor(s) and not of MDPI and/or the editor(s). MDPI and/or the editor(s) disclaim responsibility for any injury to people or property resulting from any ideas, methods, instructions or products referred to in the content. |
© 2024 by the authors. Licensee MDPI, Basel, Switzerland. This article is an open access article distributed under the terms and conditions of the Creative Commons Attribution (CC BY) license (https://creativecommons.org/licenses/by/4.0/).
Share and Cite
Sun, L.; Wang, Y.; Yang, M.; Xu, Z.-J.; Miao, J.; Bai, Y.; Lin, T. Delayed Blastocyst Formation Reduces the Quality and Hatching Ability of Porcine Parthenogenetic Blastocysts by Increasing DNA Damage, Decreasing Cell Proliferation, and Altering Transcription Factor Expression Patterns. J. Dev. Biol. 2024, 12, 26. https://doi.org/10.3390/jdb12040026
Sun L, Wang Y, Yang M, Xu Z-J, Miao J, Bai Y, Lin T. Delayed Blastocyst Formation Reduces the Quality and Hatching Ability of Porcine Parthenogenetic Blastocysts by Increasing DNA Damage, Decreasing Cell Proliferation, and Altering Transcription Factor Expression Patterns. Journal of Developmental Biology. 2024; 12(4):26. https://doi.org/10.3390/jdb12040026
Chicago/Turabian StyleSun, Ling, Yan Wang, Mo Yang, Zhuang-Ju Xu, Juan Miao, Ying Bai, and Tao Lin. 2024. "Delayed Blastocyst Formation Reduces the Quality and Hatching Ability of Porcine Parthenogenetic Blastocysts by Increasing DNA Damage, Decreasing Cell Proliferation, and Altering Transcription Factor Expression Patterns" Journal of Developmental Biology 12, no. 4: 26. https://doi.org/10.3390/jdb12040026
APA StyleSun, L., Wang, Y., Yang, M., Xu, Z.-J., Miao, J., Bai, Y., & Lin, T. (2024). Delayed Blastocyst Formation Reduces the Quality and Hatching Ability of Porcine Parthenogenetic Blastocysts by Increasing DNA Damage, Decreasing Cell Proliferation, and Altering Transcription Factor Expression Patterns. Journal of Developmental Biology, 12(4), 26. https://doi.org/10.3390/jdb12040026

