17 pages, 4945 KB  
Article
Transcriptome Co-Expression Network Analysis of Peach Fruit with Different Sugar Concentrations Reveals Key Regulators in Sugar Metabolism Involved in Cold Tolerance
by Lufan Wang, Xiaolin Zheng, Zhengwen Ye, Mingshen Su, Xianan Zhang, Jihong Du, Xiongwei Li, Huijuan Zhou and Chen Huan
Foods 2023, 12(11), 2244; https://doi.org/10.3390/foods12112244 - 1 Jun 2023
Cited by 13 | Viewed by 2349
Abstract
Peach fruits are known to be highly susceptible to chilling injury (CI) during low-temperature storage, which has been linked to the level of sugar concentration in the fruit. In order to better understand the relationship between sugar metabolism and CI, we conducted a [...] Read more.
Peach fruits are known to be highly susceptible to chilling injury (CI) during low-temperature storage, which has been linked to the level of sugar concentration in the fruit. In order to better understand the relationship between sugar metabolism and CI, we conducted a study examining the concentration of sucrose, fructose, and glucose in peach fruit with different sugar concentrations and examined their relationship with CI. Through transcriptome sequencing, we screened the functional genes and transcription factors (TFs) involved in the sugar metabolism pathway that may cause CI in peach fruit. Our results identified five key functional genes (PpSS, PpINV, PpMGAM, PpFRK, and PpHXK) and eight TFs (PpMYB1/3, PpMYB-related1, PpWRKY4, PpbZIP1/2/3, and PpbHLH2) that are associated with sugar metabolism and CI development. The analysis of co-expression network mapping and binding site prediction identified the most likely associations between these TFs and functional genes. This study provides insights into the metabolic and molecular mechanisms regulating sugar changes in peach fruit with different sugar concentrations and presents potential targets for breeding high-sugar and cold-tolerant peach varieties. Full article
Show Figures

Figure 1

18 pages, 2761 KB  
Article
Oil-Based Double Emulsion Microcarriers for Enhanced Stability and Bioaccessibility of Betalains and Phenolic Compounds from Opuntia stricta var. dillenii Green Extracts
by Sara Parralejo-Sanz, Iván Gómez-López, Erika González-Álvarez, Mara Montiel-Sánchez and M. Pilar Cano
Foods 2023, 12(11), 2243; https://doi.org/10.3390/foods12112243 - 1 Jun 2023
Cited by 7 | Viewed by 3636
Abstract
Opuntia cactus fruit (prickly pear flesh and agricultural residues such as peels and stalks) is an important source of bioactive compounds, including betalains and phenolic compounds. In this work, two double emulsion W1/O/W2 formulations (A and B) were designed to [...] Read more.
Opuntia cactus fruit (prickly pear flesh and agricultural residues such as peels and stalks) is an important source of bioactive compounds, including betalains and phenolic compounds. In this work, two double emulsion W1/O/W2 formulations (A and B) were designed to encapsulate green extracts rich in betalains and phenolic compounds obtained from Opuntia stricta var. dillenii (OPD) fruits with the aim of improving their stability and protecting them during the in vitro gastrointestinal digestion process. In addition, the characterization of the double emulsions was studied by microscopy and the evaluation of their physical and physico-chemical parameters. Formulation A, based on Tween 20, showed smaller droplets (1.75 µm) and a higher physical stability than Formulation B, which was achieved with sodium caseinate (29.03 µm). Regarding the encapsulation efficiency of the individual bioactives, betalains showed the highest values (73.7 ± 6.7 to 96.9 ± 3.3%), followed by flavonoids (68.2 ± 5.9 to 95.9 ± 7.7%) and piscidic acid (71 ± 1.3 to 70.2 ± 5.7%) depending on the formulation and the bioactive compound. In vitro digestive stability and bioaccessibility of the individual bioactives increased when extracts were encapsulated for both formulations (67.1 to 253.1%) in comparison with the non-encapsulated ones (30.1 to 64.3%), except for neobetanin. Both formulations could be considered as appropriate microcarrier systems for green OPD extracts, especially formulation A. Further studies need to be conducted about the incorporation of these formulations to develop healthier foods. Full article
Show Figures

Graphical abstract

18 pages, 3978 KB  
Article
Designing Nanoliposome-in-Natural Hydrogel Hybrid System for Controllable Release of Essential Oil in Gastrointestinal Tract: A Novel Vehicle
by Bulent Basyigit
Foods 2023, 12(11), 2242; https://doi.org/10.3390/foods12112242 - 1 Jun 2023
Cited by 12 | Viewed by 2712
Abstract
In this study, thyme essential oil (essential oil to total lipid: 14.23, 20, 25, and 33.33%)-burdened nanoliposomes with/without maltodextrin solution were infused with natural hydrogels fabricated using equal volumes (1:1, v/v) of pea protein (30%) and gum Arabic (1.5%) solutions. [...] Read more.
In this study, thyme essential oil (essential oil to total lipid: 14.23, 20, 25, and 33.33%)-burdened nanoliposomes with/without maltodextrin solution were infused with natural hydrogels fabricated using equal volumes (1:1, v/v) of pea protein (30%) and gum Arabic (1.5%) solutions. The production process of the solutions infused with gels was verified using FTIR spectroscopy. In comparison to the nanoliposome solution (NL1) containing soybean lecithin and essential oil, the addition of maltodextrin (molar ratio of lecithin to maltodextrin: 0.80, 0.40, and 0.20 for NL2, NL3, and NL4, respectively) to these solutions led to a remarkable shift in particle size (487.10–664.40 nm), negative zeta potential (23.50–38.30 mV), and encapsulation efficiency (56.25–67.62%) values. Distortions in the three-dimensional structure of the hydrogel (H2) constructed in the presence of free (uncoated) essential oil were obvious in the photographs when compared to the control (H1) consisting of a pea protein–gum Arabic matrix. Additionally, the incorporation of NL1 caused visible deformations in the gel (HNL1). Porous surfaces were dominant in H1 and the hydrogels (HNL2, HNL3, and HNL4) containing NL2, NL3, and NL4 in the SEM images. The most convenient values for functional behaviors were found in H1 and HNL4, followed by HNL3, HNL2, HNL1, and H2. This hierarchical order was also valid for mechanical properties. The prominent hydrogels in terms of essential oil delivery throughout the simulated gastrointestinal tract were HNL2, HNL3, and HNL4. To sum up, findings showed the necessity of mediators such as maltodextrin in the establishment of such systems. Full article
Show Figures

Figure 1

17 pages, 20136 KB  
Article
Prediction of Safety Risk Levels of Benzopyrene Residues in Edible Oils in China Based on the Variable-Weight Combined LSTM-XGBoost Prediction Model
by Cheng Hao, Qingchuan Zhang, Shimin Wang, Tongqiang Jiang and Wei Dong
Foods 2023, 12(11), 2241; https://doi.org/10.3390/foods12112241 - 1 Jun 2023
Cited by 9 | Viewed by 2642
Abstract
To assess and predict the food safety risk of benzopyrene (BaP) in edible oils in China, this study collected national sampling data of edible oils from 20 Chinese provinces and their prefectures in 2019, and constructed a risk assessment model of BaP in [...] Read more.
To assess and predict the food safety risk of benzopyrene (BaP) in edible oils in China, this study collected national sampling data of edible oils from 20 Chinese provinces and their prefectures in 2019, and constructed a risk assessment model of BaP in edible oils with consumption data. Initially, the k-means algorithm was used for risk classification; then the data were pre-processed and trained to predict the data using the Long Short-Term Memory (LSTM) and the eXtreme Gradient Boosting (XGBoost) models, respectively, and finally, the two models were combined using the inverse error method. To test the effectiveness of the prediction model, this study experimentally validated the model according to five evaluation metrics: root mean square error (RMSE), mean absolute error (MAE), precision, recall, and F1 score. The variable-weight combined LSTM-XGBoost prediction model proposed in this paper achieved a precision of 94.62%, and the F1 score value reached 95.16%, which is significantly better than other neural network models; the results demonstrate that the prediction model has certain stability and feasibility. Overall, the combined model used in this study not only improves the accuracy but also enhances the practicality, real-time capabilities, and expandability of the model. Full article
(This article belongs to the Section Food Quality and Safety)
Show Figures

Figure 1

13 pages, 1699 KB  
Article
Tyrosinase Inhibitory Peptides from Enzyme Hydrolyzed Royal Jelly: Production, Separation, Identification and Docking Analysis
by Zhen Ge, Jun-Cai Liu, Jian-An Sun and Xiang-Zhao Mao
Foods 2023, 12(11), 2240; https://doi.org/10.3390/foods12112240 - 1 Jun 2023
Cited by 21 | Viewed by 3365
Abstract
Tyrosinase is inextricably related to the development of Alzheimer’s disease. The effects of natural tyrosinase inhibitors on human health have attracted widespread attention. This study aimed to isolate and analyze the tyrosinase (TYR) inhibitory peptides in the enzymatic digestion products of royal jelly. [...] Read more.
Tyrosinase is inextricably related to the development of Alzheimer’s disease. The effects of natural tyrosinase inhibitors on human health have attracted widespread attention. This study aimed to isolate and analyze the tyrosinase (TYR) inhibitory peptides in the enzymatic digestion products of royal jelly. We first analyzed optimal process conditions for the enzymatic digestion of royal jelly by single-factor and orthogonal experiments and then used gel filtration chromatography to obtain five fractions (D1~D5) with molecular weights ranging from 600 to 1100 Da. LC-MS/MS was applied to identify the fractions with the highest activity, and the obtained peptides were screened and molecularly docked using AutoDock Vina. The results showed that the optimal enzymatic conditions for tyrosinase inhibition rate were acid protease, enzyme addition 10,000 U/g, initial pH 4, feed-to-liquid ratio 1:4, enzymatic temperature 55 °C, and enzymatic time 4 h. The D4 fraction had the most significant TYR inhibitory activity. The IC50 values of the three new peptides with the strongest TYR inhibitory activity, TIPPPT, IIPFIF, and ILFTLL, were obtained as 7.59 mg/mL, 6.16 mg/mL, and 9.25 mg/mL, respectively. The molecular docking results showed that aromatic and hydrophobic amino acids were more favorable to occupy the catalytic center of TYR. In conclusion, the new peptide extracted from royal jelly has the potential to be used as a natural TYR inhibitory peptide in food products with health-promoting properties. Full article
Show Figures

Figure 1

13 pages, 303 KB  
Article
Comparative Studies of Antimicrobial Resistance in Escherichia coli, Salmonella, and Campylobacter Isolates from Broiler Chickens with and without Use of Enrofloxacin
by Ke Shang, Ji-Hyuk Kim, Jong-Yeol Park, Yu-Ri Choi, Sang-Won Kim, Se-Yeoun Cha, Hyung-Kwan Jang, Bai Wei and Min Kang
Foods 2023, 12(11), 2239; https://doi.org/10.3390/foods12112239 - 1 Jun 2023
Cited by 9 | Viewed by 4101
Abstract
This study investigated the effect of enrofloxacin (ENR) administration on the prevalence and antimicrobial resistance of E. coli, Salmonella, and Campylobacter isolated from broiler chickens under field conditions. The isolation rate of Salmonella was significantly lower (p < 0.05) on [...] Read more.
This study investigated the effect of enrofloxacin (ENR) administration on the prevalence and antimicrobial resistance of E. coli, Salmonella, and Campylobacter isolated from broiler chickens under field conditions. The isolation rate of Salmonella was significantly lower (p < 0.05) on farms that administered ENR (6.4%) than on farms that did not (11.6%). The Campylobacter isolation rate was significantly higher (p < 0.05) in farms that administered ENR (6.7%) than in farms that did not (3.3%). The ratio of resistance to ENR was significantly higher (p < 0.05) in E. coli isolates from farms that used ENR (88.1%) than farms that did not (78.0%). The respective ratio of resistance to ampicillin (40.5% vs. 17.9%), chloramphenicol (38.0% vs. 12.5%), tetracycline (63.3% vs. 23.2%), and trimethoprim/sulfamethoxazole (48.1% vs. 28.6%) and the ratio of intermediate resistance to ENR (67.1% vs. 48.2%) were significantly higher (p < 0.05) in Salmonella isolates from the farms that used ENR than farms that did not. In conclusion, the use of ENR at broiler farms was an important factor in decreasing the prevalence of Salmonella but not Campylobacter and caused ENR resistance among E. coli and Salmonella but not Campylobacter. Exposure to ENR could have a co-selective effect on antimicrobial resistance in enteric bacteria in the field. Full article
(This article belongs to the Section Food Microbiology)
13 pages, 979 KB  
Article
Proteins and Minerals in Whey Protein Supplements
by Dailos González-Weller, Soraya Paz-Montelongo, Elena Bethencourt-Barbuzano, Daniel Niebla-Canelo, Samuel Alejandro-Vega, Ángel J. Gutiérrez, Arturo Hardisson, Conrado Carrascosa and Carmen Rubio
Foods 2023, 12(11), 2238; https://doi.org/10.3390/foods12112238 - 1 Jun 2023
Cited by 13 | Viewed by 7836
Abstract
Sports nutrition supplementation is a widespread practice. Whey protein supplements contribute not only to protein intake but also to dietary exposure to minerals. The labelling present provides the percentage of protein and rarely refers to other components, such as potentially toxic elements such [...] Read more.
Sports nutrition supplementation is a widespread practice. Whey protein supplements contribute not only to protein intake but also to dietary exposure to minerals. The labelling present provides the percentage of protein and rarely refers to other components, such as potentially toxic elements such as B, Cu, Mo, Zn, and V that present tolerable upper intake levels set by the European Food Safety Authority. The percentage of protein declared on supplement labelling was checked using the Kjeldahl method, and the levels of Ca, Mg, K, Na, Ba, B, Co, Cu, Cr, Sr, Fe, Li, Mn, Mo, Ni, V, Zn, and Al were analyzed by ICP-OES with the aim of characterizing the protein and mineral contents of isolate and concentrate whey protein supplements representative of the European market. The protein content was 70.9% (18–92.3%) and statistically significant differences were observed between the declared and real protein percentages. Among the minerals, K (4689.10 mg/kg) and Ca (3811.27 mg/kg) presented the highest levels, whereas Co (0.07 mg/kg) and V (0.04 mg/kg) showed the lowest levels. It was concluded that the quality and safety of these products needs to be monitored and regulated. A high degree of non-compliance with labelling claims was detected. Furthermore, the contributions to the recommended and tolerable intakes among regular consumers need to be assessed. Full article
(This article belongs to the Special Issue Heavy Metals and Potentially Toxic Elements (PTE) in Foods)
Show Figures

Figure 1

22 pages, 4437 KB  
Review
Faba Bean Flavor Effects from Processing to Consumer Acceptability
by Abraham Badjona, Robert Bradshaw, Caroline Millman, Martin Howarth and Bipro Dubey
Foods 2023, 12(11), 2237; https://doi.org/10.3390/foods12112237 - 1 Jun 2023
Cited by 24 | Viewed by 6413
Abstract
Faba beans as an alternative source of protein have received significant attention from consumers and the food industry. Flavor represents a major driving force that hinders the utilization faba beans in various products due to off-flavor. Off-flavors are produced from degradation of amino [...] Read more.
Faba beans as an alternative source of protein have received significant attention from consumers and the food industry. Flavor represents a major driving force that hinders the utilization faba beans in various products due to off-flavor. Off-flavors are produced from degradation of amino acids and unsaturated fatty acids during seed development and post-harvest processing stages (storage, dehulling, thermal treatment, and protein extraction). In this review, we discuss the current state of knowledge on the aroma of faba bean ingredients and various aspects, such as cultivar, processing, and product formulation that influence flavour. Germination, fermentation, and pH modulation were identified as promising methods to improve overall flavor and bitter compounds. The probable pathway in controlling off-flavor evolution during processing has also been discussed to provide efficient strategies to limit their impact and to encourage the use of faba bean ingredients in healthy food design. Full article
(This article belongs to the Section Grain)
Show Figures

Figure 1

13 pages, 2007 KB  
Article
High-Power Ultrasound in Enology: Is the Outcome of This Technique Dependent on Grape Variety?
by Paula Pérez-Porras, Encarna Gómez Plaza, Leticia Martínez-Lapuente, Belén Ayestarán, Zenaida Guadalupe, Ricardo Jurado and Ana Belén Bautista-Ortín
Foods 2023, 12(11), 2236; https://doi.org/10.3390/foods12112236 - 1 Jun 2023
Cited by 4 | Viewed by 1865
Abstract
The disruptive effect exerted by high-power ultrasound (US) on grape cell walls is established as the reason behind the chromatic, aromatic and mouthfeel improvement that this treatment causes in red wines. Given the biochemical differences that exist between the cell walls of different [...] Read more.
The disruptive effect exerted by high-power ultrasound (US) on grape cell walls is established as the reason behind the chromatic, aromatic and mouthfeel improvement that this treatment causes in red wines. Given the biochemical differences that exist between the cell walls of different grape varieties, this paper investigates whether the effect of the application of US in a winery may vary according to the grape variety treated. Wines were elaborated with Monastrell, Syrah and Cabernet Sauvignon grapes, applying a sonication treatment to the crushed grapes using industrial-scale equipment. The results showed a clear varietal effect. The wines made with sonicated Syrah and Cabernet Sauvignon grapes showed an important increase in the values of color intensity and concentration of phenolic compounds, and these increases were higher than those observed when sonication was applied to Monastrell crushed grapes, whereas Monastrell wines presented the highest concentration in different families of polysaccharides. These findings correlate with the differences in the composition and structure of their cell walls since those of Monastrell grapes presented biochemical characteristics associated with a greater rigidity and firmness of the structures. Full article
(This article belongs to the Special Issue The Chemistry of Wine—from Vine to the Glass)
Show Figures

Graphical abstract

15 pages, 4124 KB  
Article
Quality Evaluation of Hainan Robusta Coffee Bean Oil Produced by Ultrasound Coupled with Coconut Oil Extraction
by Zheng Jia, Liting Wan, Zhaoxian Huang and Weimin Zhang
Foods 2023, 12(11), 2235; https://doi.org/10.3390/foods12112235 - 1 Jun 2023
Cited by 5 | Viewed by 2425
Abstract
This study investigates the treatment of coconut oil using thermosonic treatment in combination with green coffee beans. Under a defined ratio of coconut oil to green coffee beans, the effect of different thermosonic time on the quality parameters, active substance content, antioxidant capacity, [...] Read more.
This study investigates the treatment of coconut oil using thermosonic treatment in combination with green coffee beans. Under a defined ratio of coconut oil to green coffee beans, the effect of different thermosonic time on the quality parameters, active substance content, antioxidant capacity, and thermal oxidative stability of coconut oil were investigated as a strategy to potentially improve the quality of oil. Results showed that the β-sitosterol content of CCO (coconut coffee oil) treated with the thermal method combined with green coffee bean treatment reached up to 393.80 ± 11.13 mg/kg without affecting the lipid structure. In addition, DPPH clearance equivalents increased from 5.31 ± 1.30 mg EGCG/g to 71.34 ± 0.98 mg EGCG/g, and the ABTS clearance equivalent was 45.38 ± 0.87 mg EGCG/g versus 0 for the untreated sample. The improvement in thermal oxidation stability of treated coconut oil is also significant. The TG (Thermogravimetry) onset temperature was elevated from 277.97 °C to 335.08 °C and the induction time was elevated up to 24.73 ± 0.41 h from 5.17 ± 0.21 h. Thermosonic treatment in combination with green coffee beans is an ideal option to improve the quality of coconut oil. The results of this article provide new ideas for the development of plant-blended oil products and the new utilization of coconut oil and coffee beans. Full article
(This article belongs to the Special Issue Safety and Functional Analysis of Lipids and Derivatives in Foods)
Show Figures

Figure 1

10 pages, 1352 KB  
Communication
Transmembrane Pressure during Micro- and Diafiltration of Milk Affects the Release of Non-Sedimentable Caseins
by Norbert Raak, Özgenur Coşkun and Milena Corredig
Foods 2023, 12(11), 2234; https://doi.org/10.3390/foods12112234 - 1 Jun 2023
Cited by 1 | Viewed by 2767
Abstract
Membrane filtration, especially in combination with diafiltration, can affect the colloidal structure of casein micelles in milk and concentrated milks. The partial dissociation of casein proteins from the casein micelles into the serum phase has been shown to depend on diafiltration conditions. This [...] Read more.
Membrane filtration, especially in combination with diafiltration, can affect the colloidal structure of casein micelles in milk and concentrated milks. The partial dissociation of casein proteins from the casein micelles into the serum phase has been shown to depend on diafiltration conditions. This dissociation can affect the technological functionality of the milk concentrates. The present study aimed at determining the contribution of the gel layer deposited onto the membrane during filtration in the colloidal equilibrium between soluble and micellar caseins. Skimmed milk was concentrated by microfiltration combined with diafiltration using a cross-flow spiral-wound membrane at two transmembrane pressure (TMP) levels, causing differences in the extent of the gel layer formed. Non-sedimentable casein aggregates were formed to a greater extent at a low TMP compared to a high operating TMP. This difference was attributed to the greater compression of the deposit layer during filtration at a high TMP. This study contributes new knowledge to the understanding of how to modulate the functionality of milk concentrates through the control of processing conditions. Full article
Show Figures

Figure 1

17 pages, 1879 KB  
Article
Comparison of Phenolic and Volatile Compounds in MD2 Pineapple Peel and Core
by Nur Liyana Nordin, Rabiha Sulaiman, Jamilah Bakar and Mohd Adzahan Noranizan
Foods 2023, 12(11), 2233; https://doi.org/10.3390/foods12112233 - 1 Jun 2023
Cited by 6 | Viewed by 5496
Abstract
The peel and core discarded from the processing of MD2 pineapple have the potential to be valorized. This study evaluated the functional and volatile compounds in the extracts of MD pineapple peel and core (MD2-PPC). The total soluble solids, pH, titratable acidity, sweetness [...] Read more.
The peel and core discarded from the processing of MD2 pineapple have the potential to be valorized. This study evaluated the functional and volatile compounds in the extracts of MD pineapple peel and core (MD2-PPC). The total soluble solids, pH, titratable acidity, sweetness index, and astringency index were 9.34 °Brix, 4.00, 0.74%, 12.84, and 0.08, respectively, for the peel and 12.00 °Brix, 3.96, 0.32%, 37.66, and 0.03, respectively, for the core. The fat and protein contents of the peel and core were found to be significantly different (p < 0.05). The total phenolic (TPC) and flavonoid contents (TFC) were significantly higher in the peel. The peel also showed better antioxidant activity, with a half-maximal inhibitory concentration (IC50) of 0.63 mg/mL for DPPH free radical activity compared with the core. The TPC of different phenolic fractions from peel extract was highest in the glycosylated fraction, followed by the esterified, insoluble-bound, and free phenolic fractions. GC–MS analysis identified 38 compounds in the peel and 23 in the core. The primary volatile compounds were 2-furan carboxaldehyde, 5-(hydroxymethyl), and 2,3-dihydro-3,5-dihydroxy-6-methyl-4H-pyran-4-one (DDMP). The identification of phenolics and volatile compounds provides important insights into the valorization of (MD2-PPC) waste. Full article
(This article belongs to the Section Food Engineering and Technology)
Show Figures

Figure 1

22 pages, 3829 KB  
Review
Food Allergens of Plant Origin
by Yuzhu Zhang, Huilian Che, Caiming Li and Tengchuan Jin
Foods 2023, 12(11), 2232; https://doi.org/10.3390/foods12112232 - 1 Jun 2023
Cited by 19 | Viewed by 5822
Abstract
This review presents an update on the physical, chemical, and biological properties of food allergens in plant sources, focusing on the few protein families that contribute to multiple food allergens from different species and protein families recently found to contain food allergens. The [...] Read more.
This review presents an update on the physical, chemical, and biological properties of food allergens in plant sources, focusing on the few protein families that contribute to multiple food allergens from different species and protein families recently found to contain food allergens. The structures and structural components of the food allergens in the allergen families may provide further directions for discovering new food allergens. Answers as to what makes some food proteins allergens are still elusive. Factors to be considered in mitigating food allergens include the abundance of the protein in a food, the property of short stretches of the sequence of the protein that may constitute linear IgE binding epitopes, the structural properties of the protein, its stability to heat and digestion, the food matrix the protein is in, and the antimicrobial activity to the microbial flora of the human gastrointestinal tract. Additionally, recent data suggest that widely used techniques for mapping linear IgE binding epitopes need to be improved by incorporating positive controls, and methodologies for mapping conformational IgE binding epitopes need to be developed. Full article
Show Figures

Graphical abstract

12 pages, 3868 KB  
Article
Effects of Roughage on the Lipid and Volatile-Organic-Compound Profiles of Donkey Milk
by Wei Ren, Mengqi Sun, Xiaoyuan Shi, Tianqi Wang, Yonghui Wang, Xinrui Wang, Bingjian Huang, Xiyan Kou, Huili Liang, Yinghui Chen, Changfa Wang and Mengmeng Li
Foods 2023, 12(11), 2231; https://doi.org/10.3390/foods12112231 - 1 Jun 2023
Cited by 8 | Viewed by 2672
Abstract
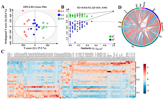
The lipid molecules and volatile organic compounds (VOCs) in milk are heavily influenced by diet. However, little is known about how roughage affects the lipid and VOC contents of donkey milk. Accordingly, in the present study, donkeys were fed corn straw (G1 group), [...] Read more.
The lipid molecules and volatile organic compounds (VOCs) in milk are heavily influenced by diet. However, little is known about how roughage affects the lipid and VOC contents of donkey milk. Accordingly, in the present study, donkeys were fed corn straw (G1 group), wheat hulls (G2 group), or wheat straw (G3 group), and the lipid and VOC profiles of their milk were determined using LC–MS and GC–MS. Of the 1842 lipids identified in donkey milk, 153 were found to be differential, including glycerolipids, glycerophospholipids, and sphingolipids. The G1 group showed a greater variety and content of triacyclglycerol species than the G2 and G3 groups. Of 45 VOCs, 31 were identified as differential, including nitrogen compounds, esters, and alcohols. These VOCs were significantly increased in the G2 and G3 groups, with the greatest difference being between the G1 and G2 groups. Thus, our study demonstrates that dietary roughage changes the lipid and VOC profiles of donkey milk. Full article
(This article belongs to the Section Dairy)
Show Figures

Figure 1

15 pages, 7034 KB  
Article
Koelreuteria paniculata Seed Oil—A Rich Natural Source of Unsaturated Fatty Acids and Phytocompounds with DNA Protective Potential
by Tsvetelina Andonova, Yordan Muhovski, Elena Apostolova, Samir Naimov, Zhana Petkova, Olga Teneva, Ginka Antova, Iliya Slavov and Ivanka Dimitrova-Dyulgerova
Foods 2023, 12(11), 2230; https://doi.org/10.3390/foods12112230 - 1 Jun 2023
Cited by 5 | Viewed by 3117
Abstract
The present work is focused on the physicochemical characteristics, chemical composition, and some biological activities of Koelreuteria paniculata seed oil. The glyceride oil, obtained with a Soxhlet apparatus by extraction with hexane, was characterized by a relatively high oil content (over 20%), and [...] Read more.
The present work is focused on the physicochemical characteristics, chemical composition, and some biological activities of Koelreuteria paniculata seed oil. The glyceride oil, obtained with a Soxhlet apparatus by extraction with hexane, was characterized by a relatively high oil content (over 20%), and it is defined as a non-drying oil (iodine value—44 gI2/100 g) with good oxidative stability (over 50 h). There were identified 11 fatty acids, 6 sterols, 3 tocopherols, and 6 phospholipids, as the last group was reported for the first time. The major components among them were—monounsaturated eicosenoic and oleic acids, β-sitosterol, β-tocopherol, and phosphatidylcholine. The in vitro tests demonstrated DNA protective activity and a lack of cytotoxicity of the oil, data that has been reported for the first time. The in vitro MTT test of the oil on HT-29 and PC3 cell lines did not indicate antitumor activity. The seed oil studied contains valuable bio-components, which have proven benefits for human health, and that is why it could be used in food, cosmetic, and pharmaceutical products. Full article
Show Figures

Figure 1