13 pages, 1914 KB  
Article
Moringa Oleifera Seed Extract Concomitantly Supplemented with Chemotherapy Worsens Tumor Progression in Mice with Triple Negative Breast Cancer and Obesity
by Elizabeth R. M. Zunica, Shengping Yang, Ann Coulter, Christy White, John P. Kirwan and Linda A. Gilmore
Nutrients 2021, 13(9), 2923; https://doi.org/10.3390/nu13092923 - 24 Aug 2021
Cited by 21 | Viewed by 5644
Abstract
Triple negative breast cancer (TNBC) is an aggressive and highly metastatic breast cancer subtype with limited treatment options. Obesity and insulin resistance are associated with a worse prognosis in those with TNBC. Moringa oleifera (moringa) is a tropical edible plant used for both [...] Read more.
Triple negative breast cancer (TNBC) is an aggressive and highly metastatic breast cancer subtype with limited treatment options. Obesity and insulin resistance are associated with a worse prognosis in those with TNBC. Moringa oleifera (moringa) is a tropical edible plant used for both food and medicinal purposes and found to have anti-obesity and anti-cancer effects in vitro and in preclinical models. The anti-cancer effects of moringa seed extract alone and in combination with chemotherapy were evaluated in immunocompromised female mice with diet-induced obesity bearing MDA-MB-231-derived xenograft tumors. Moringa supplementation protected against high-fat diet- and chemotherapy-induced increases in fasting glucose and improved insulin sensitivity. Moringa supplementation alone did not attenuate tumor growth relative to chemotherapy alone, and in combination worsened tumor progression. Moringa supplementation alone reduced angiogenesis, but this effect was abrogated in combination with chemotherapy. Moringa supplementation may be an effective strategy to improve metabolic health in mice with obesity and TNBC and reduce angiogenesis in tumors, but may have a negative interaction when used as a concurrent complementary therapy. Caution should be taken when considering the consumption of moringa seed extracts while receiving chemotherapy for breast cancer treatment. Further investigations of alternative timings of moringa therapy are warranted. Full article
(This article belongs to the Section Phytochemicals and Human Health)
Show Figures

Figure 1

11 pages, 617 KB  
Article
Are They Careful Enough? Testing Consumers’ Perception of Alternative Processing Technologies on the Quality of Organic Food
by Busra Kilic, Emilia Cubero Dudinskaya, Migena Proi, Simona Naspetti and Raffaele Zanoli
Nutrients 2021, 13(9), 2922; https://doi.org/10.3390/nu13092922 - 24 Aug 2021
Cited by 8 | Viewed by 4145
Abstract
Given the increasing public interest in how ingredients are processed and the growing demand for organic food products, it is critical to understand consumers’ expectations about the process-related quality of organic products. Consumers perceive organic food to be nutritious, healthy and either natural [...] Read more.
Given the increasing public interest in how ingredients are processed and the growing demand for organic food products, it is critical to understand consumers’ expectations about the process-related quality of organic products. Consumers perceive organic food to be nutritious, healthy and either natural or less processed, as they are afraid of the loss of nutritional, organoleptic and sensory properties of the food products. However, alternative food processing technologies might generate healthy and safe food options with nutritional quality properties. Simplified communication schemes might help to overcome this barrier for the consumer. The main objective of this study is to propose a working definition of “careful processing” for organic products and test its consistency through an experiment, while being used to rate different processing methods by consumers. Results show that the proposed definition allows the consumer to consistently rate alternative processing technologies. Consumers tend to score alternative processing technologies such as pulsed electric fields and microwaves as less careful, supporting the idea that organic consumers want as little man-made interference in their food products as possible. Results show that a simple but effective definition of careful processing may help consumers to distinguish more organic food products from conventional ones, no matter which communication scheme is used. Full article
(This article belongs to the Section Nutrition and Public Health)
Show Figures

Graphical abstract

11 pages, 2095 KB  
Article
Dietary Supplementation with Monosodium Glutamate Suppresses Chemotherapy-Induced Downregulation of the T1R3 Taste Receptor Subunit in Head and Neck Cancer Patients
by Hitoshi Shono, Rie Tsutsumi, Kana Beppu, Rina Matsushima, Suzuno Watanabe, Chisa Fujimoto, Ryo Kanamura, Hiroki Ohnishi, Eiji Kondo, Takahiro Azuma, Go Sato, Misako Kawai, Hideki Matsumoto, Yoshiaki Kitamura, Hiroshi Sakaue and Noriaki Takeda
Nutrients 2021, 13(9), 2921; https://doi.org/10.3390/nu13092921 - 24 Aug 2021
Cited by 14 | Viewed by 4844
Abstract
(Background) We investigated the effect of dietary supplementation with monosodium glutamate (MSG) on chemotherapy-induced downregulation of the T1R3 taste receptor subunit expression in the tongue of patients with advanced head and neck cancer. (Methods) Patients undergoing two rounds of chemoradiotherapy were randomly allocated [...] Read more.
(Background) We investigated the effect of dietary supplementation with monosodium glutamate (MSG) on chemotherapy-induced downregulation of the T1R3 taste receptor subunit expression in the tongue of patients with advanced head and neck cancer. (Methods) Patients undergoing two rounds of chemoradiotherapy were randomly allocated to a control or intervention group (dietary supplementation with MSG at 2.7 g/day during the second round of chemotherapy). The relative expression of T1R3, a subunit of both umami and sweet taste receptors, in the tongue was assessed by quantitative polymerase chain reaction analysis. Dysgeusia was assessed with a visual analog scale and daily energy intake was evaluated. (Results) T1R3 expression levels in the tongue, taste sensitivity, and daily energy intake were significantly reduced after the first round of chemotherapy compared with before treatment. Furthermore, these parameters significantly decreased after the second round of chemotherapy, but the extent of decrease was significantly attenuated in the MSG group compared with the control group. (Conclusions) MSG supplementation suppresses chemotherapy-induced dysgeusia, possibly due to the inhibition of the T1R3-containing taste receptor downregulation in the tongue, thereby increasing energy intake in patients with advanced head and neck cancer. Full article
(This article belongs to the Section Clinical Nutrition)
Show Figures

Figure 1

22 pages, 1612 KB  
Article
Assessment of the Nutritional Status of Four Selected Rural Communities in KwaZulu-Natal, South Africa
by Laurencia Govender, Kirthee Pillay, Muthulisi Siwela, Albert Thembinkosi Modi and Tafadzwanashe Mabhaudhi
Nutrients 2021, 13(9), 2920; https://doi.org/10.3390/nu13092920 - 24 Aug 2021
Cited by 15 | Viewed by 5697
Abstract
Under- and over-nutrition co-exist as the double burden of malnutrition that poses a public health concern in countries of the developing regions, including South Africa (SA). Vulnerable groups such as pregnant women and children under five years are the most affected by malnutrition, [...] Read more.
Under- and over-nutrition co-exist as the double burden of malnutrition that poses a public health concern in countries of the developing regions, including South Africa (SA). Vulnerable groups such as pregnant women and children under five years are the most affected by malnutrition, especially in rural areas. Major contributing factors of malnutrition include food and nutrition insecurity, poverty, and unhealthy lifestyles. The current study aimed to assess the nutritional status, using selected anthropometric indices and dietary intake methods (repeated 24 h recall and food frequency), of four rural communities in KwaZulu-Natal (SA). Purposive sampling generated a sample of 50 households each in three rural areas: Swayimane, Tugela Ferry, and Umbumbulu and 21 households at Fountain Hill Estate. The Estimated Average Requirement cut-point method was used to assess the prevalence of inadequate nutrient intake. Stunting (30.8%; n = 12) and overweight (15.4%; n = 6) were prevalent in children under five years, whilst obesity was highly prevalent among adult females (39.1%; n = 81), especially those aged 16–35 years. There was a high intake of carbohydrates and a low intake of fibre and micronutrients, including vitamin A, thus, confirming the need for a food-based approach to address malnutrition and micronutrient deficiencies, particularly vitamin A deficiency. Full article
(This article belongs to the Special Issue Sustainable Food Systems for Nutrition in Low Resource Settings)
Show Figures

Figure 1

10 pages, 269 KB  
Review
Potential Role of Probiotics for Inflammaging: A Narrative Review
by Nikolina Jukic Peladic, Giuseppina Dell’Aquila, Barbara Carrieri, Marcello Maggio, Antonio Cherubini and Paolo Orlandoni
Nutrients 2021, 13(9), 2919; https://doi.org/10.3390/nu13092919 - 24 Aug 2021
Cited by 15 | Viewed by 4642
Abstract
Background and aims: Inflammaging, a chronic, low-grade inflammation (LGI), is one of the mechanisms of adaptation of an organism to aging. Alterations in the composition of gut microbiota and gut permeability are among the main sources of LGI. They may be modulated by [...] Read more.
Background and aims: Inflammaging, a chronic, low-grade inflammation (LGI), is one of the mechanisms of adaptation of an organism to aging. Alterations in the composition of gut microbiota and gut permeability are among the main sources of LGI. They may be modulated by supplementation with live microorganisms, i.e. probiotics. This narrative review was performed with the aim to critically examine the current evidence from randomized clinical trials (RCTs) on the effects of probiotics on pro-inflammatory and anti-inflammatory cytokines and C-reactive protein (CRP) in healthy older subjects. Methodology: RCTs on the effects of probiotics on inflammatory parameters in subjects older than 65 years published in English and Italian from 1990 to October 2020 were searched in PubMed. Studies that were not RCTs, those using probiotics together with prebiotics (synbiotics), and studies performed in subjects with acute or chronic diseases were excluded. The findings of RCTs were reported in accordance with the Preferred Reporting Items for Systematic Reviews and Meta-Analyses (PRISMA). Results: A total of nine RCTs met the eligibility criteria and were included in this narrative review. Four articles reported that probiotic supplementation significantly affected inflammatory parameters, respectively, by reducing TGF-β1 concentrations, IL-8, increasing IL-5 and Il-10, and IFN-γ and IL-12. Conclusions: Based on this narrative review, probiotic supplementation showed a limited effect on inflammatory markers in healthy individuals older than 65 years. Besides being few, the studies analyzed have methodological limitations, are heterogeneous, and provide results which are incomparable. Full article
(This article belongs to the Special Issue Nutrition, Diet and Healthy Aging)
5 pages, 203 KB  
Editorial
Coffee and Caffeine Consumption for Human Health
by Raquel Abalo
Nutrients 2021, 13(9), 2918; https://doi.org/10.3390/nu13092918 - 24 Aug 2021
Cited by 40 | Viewed by 22029
Abstract
Coffee is one of the most popular and consumed beverages worldwide, and caffeine is its best-known component, present also in many other beverages (tea, soft drinks, energy drinks), foodstuffs (cocoa, chocolate, guarana), sport supplements and even medicines [...] Full article
(This article belongs to the Special Issue Coffee and Caffeine Consumption for Human Health)
18 pages, 2484 KB  
Review
Systematic Review and Meta-Analysis on the Effects of Astaxanthin on Human Skin Ageing
by Xiangyu Zhou, Qingming Cao, Caroline Orfila, Jian Zhao and Lin Zhang
Nutrients 2021, 13(9), 2917; https://doi.org/10.3390/nu13092917 - 24 Aug 2021
Cited by 52 | Viewed by 19005
Abstract
Context: Astaxanthin (ASX), a xanthophyll carotenoid derived from microalgae Haematococcus pluvialis, mitigating skin photoaging and age-related skin diseases by its antioxidant and anti-inflammatory effects in animal studies. Objective: The aim was to systematically evaluate if ASX applications have anti-ageing effects in humans. [...] Read more.
Context: Astaxanthin (ASX), a xanthophyll carotenoid derived from microalgae Haematococcus pluvialis, mitigating skin photoaging and age-related skin diseases by its antioxidant and anti-inflammatory effects in animal studies. Objective: The aim was to systematically evaluate if ASX applications have anti-ageing effects in humans. Methods: A comprehensive search of PubMed, Scopus and Web of Science found a total of eleven studies. Nine randomised, controlled human studies assessed oral ASX effects and two open-label, prospective studies evaluated topical, oral-topical ASX effects on skin ageing. GetData Graph Digitizer was used to extract mean values and standard deviations of baseline and endpoint, and Cochrane Collaboration’s tool assessed RoB for all included studies. Review Manager 5.4 was used to conduct meta-analysis of RCTs; the results were reported as effect size ± 95% confidence interval. Results: Oral ASX supplementation significantly restored moisture content (SMD = 0.53; 95% CI = 0.05, 1.01; I2 = 52%; p = 0.03) and improved elasticity (SMD = 0.77; 95% CI = 0.19, 1.35; I2 = 75%; p = 0.009) but did not significantly decrease wrinkle depth (SMD = −0.26; 95% CI = −0.58, 0.06; I2 = 0%; p = 0.11) compared to placebo. Open-label, prospective studies suggested slightly protective effects of topical and oral-topical ASX applications on skin ageing. Conclusions: Ingestion and/or topical usages of ASX may be effective in reducing skin ageing and have promising cosmetical potential, as it improves moisture content and elasticity and reduces wrinkles. Full article
(This article belongs to the Section Phytochemicals and Human Health)
Show Figures

Figure 1

21 pages, 37413 KB  
Article
Fibroblast Growth Factor 21 as a Potential Biomarker for Improved Locomotion and Olfaction Detection Ability after Weight Reduction in Obese Mice
by Nicole Power Guerra, Alisha Parveen, Daniel Bühler, David Leon Brauer, Luisa Müller, Kristin Pilz, Martin Witt, Änne Glass, Rika Bajorat, Deborah Janowitz, Olaf Wolkenhauer, Brigitte Vollmar and Angela Kuhla
Nutrients 2021, 13(9), 2916; https://doi.org/10.3390/nu13092916 - 24 Aug 2021
Cited by 6 | Viewed by 3514
Abstract
Obesity is one of the most challenging diseases of the 21st century and is accompanied by behavioural disorders. Exercise, dietary adjustments, or time-restricted feeding are the only successful long-term treatments to date. Fibroblast growth factor 21 (FGF21) plays a key role in dietary [...] Read more.
Obesity is one of the most challenging diseases of the 21st century and is accompanied by behavioural disorders. Exercise, dietary adjustments, or time-restricted feeding are the only successful long-term treatments to date. Fibroblast growth factor 21 (FGF21) plays a key role in dietary regulation, but FGF21 resistance is prevalent in obesity. The aim of this study was to investigate in obese mice whether weight reduction leads to improved behaviour and whether these behavioural changes are associated with decreased plasma FGF21 levels. After establishing a model for diet-induced obesity, mice were subjected to three different interventions for weight reduction, namely dietary change, treadmill exercise, or time-restricted feeding. In this study, we demonstrated that only the combination of dietary change and treadmill exercise affected all parameters leading to a reduction in weight, fat, and FGF21, as well as less anxious behaviour, higher overall activity, and improved olfactory detection abilities. To investigate the interrelationship between FGF21 and behavioural parameters, feature selection algorithms were applied designating FGF21 and body weight as one of five highly weighted features. In conclusion, we concluded from the complementary methods that FGF21 can be considered as a potential biomarker for improved behaviour in obese mice after weight reduction. Full article
(This article belongs to the Special Issue Dietary Behaviours and Obesity)
Show Figures

Graphical abstract

27 pages, 18270 KB  
Article
Nutri-Score and Nutrition Facts Panel through the Eyes of the Consumer: Correct Healthfulness Estimations Depend on Transparent Labels, Fixation Duration, and Product Equivocality
by Saar Bossuyt, Kathleen Custers, José Tummers, Laura Verbeyst and Bert Oben
Nutrients 2021, 13(9), 2915; https://doi.org/10.3390/nu13092915 - 24 Aug 2021
Cited by 14 | Viewed by 5732
Abstract
Research on front-of-pack labels (FOPLs) demonstrated that Nutri-Score is one of the most promising FOPLs regarding healthfulness estimation accuracy. Nevertheless, as consumers are exposed to both the Nutri-Score and the mandatory Nutrition Facts Panel (NFP) in the supermarket, it is key to understand [...] Read more.
Research on front-of-pack labels (FOPLs) demonstrated that Nutri-Score is one of the most promising FOPLs regarding healthfulness estimation accuracy. Nevertheless, as consumers are exposed to both the Nutri-Score and the mandatory Nutrition Facts Panel (NFP) in the supermarket, it is key to understand if and how both labels interact. This study investigates the contribution of Nutri-Score and NFP regarding healthfulness estimation accuracy, whether this impact differs depending on the product, and what role visual attention plays. We set up an eye-tracking experiment in a controlled setting in which 398 participants rated the healthfulness of 20 products. The results confirmed the positive impact of the Nutri-Score on healthfulness estimation accuracy, though the impact was larger for equivocal (i.e., difficult to judge) products. Interestingly, NFP either had no effect (compared to a package without Nutri-Score or NFP) or a negative effect (compared to a package with Nutri-Score alone) on healthfulness estimation accuracy. Eye-tracking data corroborated that ‘cognitive overload’ issues could explain why consumers exposed to Nutri-Score alone outperformed those exposed to both Nutri-Score and NFP. This study offers food for thought for policymakers and the industry seeking to maximize the potential of the Nutri-Score. Full article
(This article belongs to the Section Nutrition and Public Health)
Show Figures

Figure 1

14 pages, 6000 KB  
Article
Male and Female Rats Have Different Physiological Response to High-Fat High-Sucrose Diet but Similar Myocardial Sensitivity to Ischemia-Reperfusion Injury
by Natacha Fourny, Carole Lan, Monique Bernard and Martine Desrois
Nutrients 2021, 13(9), 2914; https://doi.org/10.3390/nu13092914 - 24 Aug 2021
Cited by 7 | Viewed by 3403
Abstract
Prediabetes is a strong predictor of type 2 diabetes and its associated cardiovascular complications, but few studies explore sexual dimorphism in this context. Here, we aim to determine whether sex influences physiological response to high-fat high-sucrose diet (HFS) and myocardial tolerance to ischemia-reperfusion [...] Read more.
Prediabetes is a strong predictor of type 2 diabetes and its associated cardiovascular complications, but few studies explore sexual dimorphism in this context. Here, we aim to determine whether sex influences physiological response to high-fat high-sucrose diet (HFS) and myocardial tolerance to ischemia-reperfusion injury. Male and female Wistar rats were subjected to standard (CTRL) or HFS diet for 5 months. Then, ex-vivo experiments on isolated perfused heart model were performed to evaluate tolerance to ischemia-reperfusion injury. HFS diet induced fasting hyperglycemia and increased body fat percent to a similar level in both sexes. However, glucose intolerance was more pronounced in female HFS. Cholesterol was increased only in female while male displayed higher level of plasmatic leptin. We observed increased heart weight to tibia length ratio only in males, but we showed a similar decrease in tolerance to ischemia-reperfusion injury in female and male HFS compared with respective controls, characterized by impaired cardiac function, energy metabolism and coronary flow during reperfusion. In conclusion, as soon as glucose intolerance and hyperglycemia develop, we observe higher sensitivity of hearts to ischemia-reperfusion injury without difference between males and females. Full article
(This article belongs to the Special Issue Low-Carbohydrate Diets and Health Outcomes)
Show Figures

Figure 1

11 pages, 656 KB  
Article
Positive Association between Endothelium–Platelet Microparticles and Urinary Concentration of Lead and Cadmium in Adolescents and Young Adults
by Chih-Kuo Lee, Charlene Wu, Chien-Yu Lin, Po-Chin Huang, Fung-Chang Sung and Ta-Chen Su
Nutrients 2021, 13(9), 2913; https://doi.org/10.3390/nu13092913 - 24 Aug 2021
Cited by 10 | Viewed by 3058
Abstract
(1) Background: In previous research, higher levels of urine heavy metals, especially lead and cadmium, have been associated with increased cardiovascular risk. However, there is no information linking exposure to heavy metal to endothelial and platelet microparticles (EMPs and PMPs), particularly in the [...] Read more.
(1) Background: In previous research, higher levels of urine heavy metals, especially lead and cadmium, have been associated with increased cardiovascular risk. However, there is no information linking exposure to heavy metal to endothelial and platelet microparticles (EMPs and PMPs), particularly in the younger population, which are novel biomarkers of endothelial dysfunction. (2) Methods: From a nationwide database, which was incepted in 1992–2000, screening for renal health among Taiwanese school children, a total of 789 subjects were recruited. Cross-sectional analysis was performed to evaluate the association between serum EMPs/PMPs and urine iron, nickel, copper, cadmium, lead, chromium, manganese, and zinc levels in the adolescent and young adult population. (3) Results: After we adjusted the conventional cardiovascular risk factors, CD31+/CD42a− and CD31+/CD42a+ counts, in subjects’ serum, respective markers of EMP and PMP displayed a significant positive dose-response relationship with urinary lead and cadmium levels. Higher quartiles of urine lead and cadmium levels were associated with an increased risk of higher EMPs/PMPs (≥75th percentile) in a multivariate logistic regression model. (4) Conclusion: Higher urinary lead and cadmium concentrations are strongly associated with endothelium–platelet microparticles in this adolescent and young adult population, which could help explain, in part, the mechanism through which heavy metal exposure results in cardiotoxicity. Full article
(This article belongs to the Special Issue Minerals Metabolism and Human Health)
Show Figures

Figure 1

13 pages, 1538 KB  
Review
Dynamic Changes in Human Milk Oligosaccharides in Chinese Population: A Systematic Review and Meta-Analysis
by Yalin Zhou, Han Sun, Kaifeng Li, Chengdong Zheng, Mengnan Ju, Ying Lyu, Runlong Zhao, Wenqing Wang, Wei Zhang, Yajun Xu and Shilong Jiang
Nutrients 2021, 13(9), 2912; https://doi.org/10.3390/nu13092912 - 24 Aug 2021
Cited by 12 | Viewed by 4639
Abstract
The aim of this systematic review was to summarize concentrations of human milk oligosaccharides (HMOs) in the Chinese population. We searched articles originally published in both Chinese and English. When compiling data, lactation was categorized into five stages. We found that 6′-sialyllactose, lacto- [...] Read more.
The aim of this systematic review was to summarize concentrations of human milk oligosaccharides (HMOs) in the Chinese population. We searched articles originally published in both Chinese and English. When compiling data, lactation was categorized into five stages. We found that 6′-sialyllactose, lacto-N-tetraose, and lacto-N-neotetraose decreased over lactation. Conversely, 3′-fucosyllactose increased over lactation. Our study represents the first systematic review to summarize HMO concentrations in Chinese population. Our findings not only provide data on HMO profiles in Chinese population but suggest future directions in the study of the metabolism of HMOs. Full article
(This article belongs to the Special Issue Nutrition and Metabolism in the First 1,000 Days of Life)
Show Figures

Figure 1

16 pages, 709 KB  
Article
Impact of COVID-19 Pandemic on Weight and BMI among UK Adults: A Longitudinal Analysis of Data from the HEBECO Study
by Samuel J. Dicken, John J. Mitchell, Jessica Newberry Le Vay, Emma Beard, Dimitra Kale, Aleksandra Herbec and Lion Shahab
Nutrients 2021, 13(9), 2911; https://doi.org/10.3390/nu13092911 - 24 Aug 2021
Cited by 27 | Viewed by 5359
Abstract
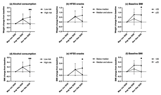
COVID-19-related restrictions impacted weight and weight-related factors during the initial months of the pandemic. However, longitudinal analyses are scarce. An online, longitudinal study was conducted among self-selected UK adults (n = 1818), involving three surveys (May–June, August–September, November–December 2020), covering anthropometric, sociodemographic, COVID-19-related [...] Read more.
COVID-19-related restrictions impacted weight and weight-related factors during the initial months of the pandemic. However, longitudinal analyses are scarce. An online, longitudinal study was conducted among self-selected UK adults (n = 1818), involving three surveys (May–June, August–September, November–December 2020), covering anthropometric, sociodemographic, COVID-19-related and behavioural measures. Data were analysed using generalised estimating equations. Self-reported average weight/body mass index (BMI) significantly increased between the May–June period and the August–September period (74.95 to 75.33 kg/26.22 kg/m2 to 26.36kg/m2, p < 0.001, respectively), and then significantly decreased to November–December (to 75.06 kg/26.27 kg/m2, p < 0.01), comparable to May–June levels (p = 0.274/0.204). However, there was great interindividual variation, 37.0%/26.7% increased (average 3.64 kg (95% confidence interval: 3.32, 3.97)/1.64 kg/m2 (1.49, 1.79)), and 34.5%/26.3% decreased (average 3.59 kg (3.34, 3.85)/1.53 kg/m2 (1.42, 1.63)) weight/BMI between May–June and November–December. Weight/BMI increase was significantly negatively associated with initial BMI, and positively associated with monthly high fat, salt and sugar (HFSS) snacks intake and alcohol consumption, and for BMI only, older age. Associations were time-varying; lower initial BMI, higher HFSS snacks intake and high-risk alcohol consumption were associated with maintaining weight/BMI increases between August–September and November–December. The average weight/BMI of UK adults fluctuated between May–June and November–December 2020. However, the substantial interindividual variation in weight/BMI trajectories indicates long-term health impacts from the pandemic, associated with food and alcohol consumption. Full article
(This article belongs to the Section Nutrition and Public Health)
Show Figures

Figure 1

14 pages, 2776 KB  
Article
Vitamin D Receptor Protects against Radiation-Induced Intestinal Injury in Mice via Inhibition of Intestinal Crypt Stem/Progenitor Cell Apoptosis
by Wusun Li, Yingying Lin, Yujia Luo, Yuqi Wang, Yao Lu, Yixuan Li and Huiyuan Guo
Nutrients 2021, 13(9), 2910; https://doi.org/10.3390/nu13092910 - 24 Aug 2021
Cited by 23 | Viewed by 3530
Abstract
It is urgent to seek new potential targets for the prevention or relief of gastrointestinal syndrome in clinical radiation therapy for cancers. Vitamin D, mediated through the vitamin D receptor (VDR), has been identified as a protective nutrient against ionizing radiation (IR)-induced damage. [...] Read more.
It is urgent to seek new potential targets for the prevention or relief of gastrointestinal syndrome in clinical radiation therapy for cancers. Vitamin D, mediated through the vitamin D receptor (VDR), has been identified as a protective nutrient against ionizing radiation (IR)-induced damage. This study investigated whether VDR could inhibit IR-induced intestinal injury and explored underlying mechanism. We first found that vitamin D induced VDR expression and inhibited IR-induced DNA damage and apoptosis in vitro. VDR was highly expressed in intestinal crypts and was critical for crypt stem/progenitor cell proliferation under physiological conditions. Next, VDR-deficient mice exposed to IR significantly increased DNA damage and crypt stem/progenitor cell apoptosis, leading to impaired intestinal regeneration as well as shorter survival time. Furthermore, VDR deficiency activated the Pmaip1-mediated apoptotic pathway of intestinal crypt stem/progenitor cells in IR-treated mice, whereas inhibition of Pmaip1 expression by siRNA transfection protected against IR-induced cell apoptosis. Therefore, VDR protects against IR-induced intestinal injury through inhibition of crypt stem/progenitor cell apoptosis via the Pmaip1-mediated pathway. Our results reveal the importance of VDR level in clinical radiation therapy, and targeting VDR may be a useful strategy for treatment of gastrointestinal syndrome. Full article
(This article belongs to the Special Issue Benefits of Vitamin D in Health and Diseases)
Show Figures

Graphical abstract

25 pages, 3585 KB  
Review
The Health Effects of Chocolate and Cocoa: A Systematic Review
by Terence Yew Chin Tan, Xin Yi Lim, Julie Hsiao Hui Yeo, Shaun Wen Huey Lee and Nai Ming Lai
Nutrients 2021, 13(9), 2909; https://doi.org/10.3390/nu13092909 - 24 Aug 2021
Cited by 48 | Viewed by 29005
Abstract
Chocolate has a history of human consumption tracing back to 400 AD and is rich in polyphenols such as catechins, anthocyanidins, and pro anthocyanidins. As chocolate and cocoa product consumption, along with interest in them as functional foods, increases worldwide, there is a [...] Read more.
Chocolate has a history of human consumption tracing back to 400 AD and is rich in polyphenols such as catechins, anthocyanidins, and pro anthocyanidins. As chocolate and cocoa product consumption, along with interest in them as functional foods, increases worldwide, there is a need to systematically and critically appraise the available clinical evidence on their health effects. A systematic search was conducted on electronic databases such as MEDLINE, EMBASE, and Cochrane Central Register of Controlled Trials (CENTRAL) using a search strategy and keywords. Among the many health effects assessed on several outcomes (including skin, cardiovascular, anthropometric, cognitive, and quality of life), we found that compared to controls, chocolate or cocoa product consumption significantly improved lipid profiles (triglycerides), while the effects of chocolate on all other outcome parameters were not significantly different. In conclusion, low-to-moderate-quality evidence with short duration of research (majority 4–6 weeks) showed no significant difference between the effects of chocolate and control groups on parameters related to skin, blood pressure, lipid profile, cognitive function, anthropometry, blood glucose, and quality of life regardless of form, dose, and duration among healthy individuals. It was generally well accepted by study subjects, with gastrointestinal disturbances and unpalatability being the most reported concerns. Full article
(This article belongs to the Section Nutrition and Public Health)
Show Figures

Figure 1