-
Manganese Superoxide Dismutase: Structure, Function, and Implications in Human Disease -
Oxidative Stress in the Pathophysiology of Chronic Venous Disease -
Inhibitory Infrared Light Restores Mitochondrial Homeostasis in an Oxygen–Glucose Deprivation/Reoxygenation Model -
In Silico and In Vitro Analysis of Synergistic Bioactivities of Morus alba and Pinus densiflora Extracts with Methyl Gallate
Journal Description
Antioxidants
Antioxidants
is an international, peer-reviewed, open access journal, published monthly online by MDPI. The International Coenzyme Q10 Association (ICQ10A), Israel Society for Oxygen and Free Radical Research (ISOFRR) and European Academy for Molecular Hydrogen Research (EAMHR) are affiliated with Antioxidants and their members receive discounts on the article processing charge.
- Open Access— free for readers, with article processing charges (APC) paid by authors or their institutions.
- High Visibility: indexed within Scopus, SCIE (Web of Science), PubMed, PMC, FSTA, PubAg, CAPlus / SciFinder, and other databases.
- Journal Rank: JCR - Q1 (Chemistry, Medicinal) / CiteScore - Q1 (Food Science)
- Rapid Publication: manuscripts are peer-reviewed and a first decision is provided to authors approximately 17.4 days after submission; acceptance to publication is undertaken in 2.4 days (median values for papers published in this journal in the first half of 2025).
- Recognition of Reviewers: reviewers who provide timely, thorough peer-review reports receive vouchers entitling them to a discount on the APC of their next publication in any MDPI journal, in appreciation of the work done.
- Testimonials: See what our editors and authors say about Antioxidants.
- Companion journal: Oxygen.
Impact Factor:
6.6 (2024);
5-Year Impact Factor:
7.3 (2024)
Latest Articles
Antimicrobial, Antioxidant, Antitumor, and Anti-Inflammatory Properties of Gleichenella pectinata, a Bioprospecting of Medicinal Ferns
Antioxidants 2025, 14(11), 1354; https://doi.org/10.3390/antiox14111354 (registering DOI) - 12 Nov 2025
Abstract
Gleichenella pectinata, known as ‘Star fern’, is a species traditionally used by Amazonian indigenous communities to treat various diseases. The objective of this study was to evaluate the bioactive compounds and antioxidant, antimicrobial, antitumor, and anti-inflammatory activities of G. pectinata leaves. The
[...] Read more.
Gleichenella pectinata, known as ‘Star fern’, is a species traditionally used by Amazonian indigenous communities to treat various diseases. The objective of this study was to evaluate the bioactive compounds and antioxidant, antimicrobial, antitumor, and anti-inflammatory activities of G. pectinata leaves. The study included the determination of physicochemical parameters (pH, soluble solids, titratable acidity, moisture, and ash), phytochemical screening, mineral analysis by atomic absorption and quantification of bioactive compounds (vitamin C, organic acids, carotenoids, chlorophylls, and phenols) by liquid chromatography (RRLC). Antioxidant (ABTS and DPPH), antimicrobial (ATCC bacteria and fungi, and multi-resistant strains), antitumor and anti-inflammatory activities were evaluated. The results showed the presence of acetogenins, high concentrations of malic acid (56,559.7 mg/100 g DW), β-carotene (266.6 mg/100 g DW), chlorophyll b (684.7 mg/100 g DW), ferulic acid (3163.5 mg/100 g DW) and quercetin glucoside (945.9 mg/100 g DW). The freeze-dried ethanolic extracts showed greater efficacy against Pseudomonas aeruginosa ATCC (12.0 mg/mL) and multidrug-resistant strains of E. coli (6.6 mg/mL) and P. aeruginosa (6.6 mg/mL). In addition, the extract exhibited moderate antiproliferative activity (IC50: 0.98–1.98 mg/mL) in hepatocellular and cervical carcinoma cell lines. In conclusion, this study provides the first evidence of the antitumor and bioactive potential of G. pectinata, supporting its value as a natural source of functional compounds with potential pharmacological applications.
Full article
(This article belongs to the Special Issue Natural Products: Biological, Antioxidant Properties and Health Effects—4th Edition)
►
Show Figures
Open AccessArticle
Antioxidant Properties and Antinutritional Components of Flowers from Five Pumpkin Species
by
Małgorzata Stryjecka, Tomasz Cebulak, Barbara Krochmal-Marczak and Anna Kiełtyka-Dadasiewicz
Antioxidants 2025, 14(11), 1353; https://doi.org/10.3390/antiox14111353 - 12 Nov 2025
Abstract
The contents of total polyphenols, flavonoids, phenolic acids, anthocyanins, and carotenoids were determined using spectrophotometric and chromatographic methods, alongside antioxidant activity: 2,2-diphenyl-1-picrylhydrazyl (DPPH), Ferric Reducing Antioxidant Power (FRAP), Cupric Reducing Antioxidant Capacity (CUPRAC), and hydroxyl radical scavenging assays). Additionally, the levels of antinutritional
[...] Read more.
The contents of total polyphenols, flavonoids, phenolic acids, anthocyanins, and carotenoids were determined using spectrophotometric and chromatographic methods, alongside antioxidant activity: 2,2-diphenyl-1-picrylhydrazyl (DPPH), Ferric Reducing Antioxidant Power (FRAP), Cupric Reducing Antioxidant Capacity (CUPRAC), and hydroxyl radical scavenging assays). Additionally, the levels of antinutritional compounds (tannins, phytates, oxalates, alkaloids, and saponins) were assessed in the flowers of five pumpkin species: giant pumpkin, summer squash, butternut squash, fig-leaf gourd, and cushaw squash (Cucurbita maxima, C. pepo, C. moschata, C. ficifolia, and C. argyrosperma). The results revealed significant interspecific variation in both bioactive and antinutritional compounds. Giant pumpkin flowers exhibited the highest content of polyphenols and phenolic acids, fig-leaf gourd flowers were the richest in carotenoids, whereas butternut squash flowers had the highest anthocyanin levels. The strongest antioxidant activity was observed in giant pumpkin flowers, which can be attributed to their high phenolic and flavonoid content. Despite the presence of moderate amounts of antinutritional compounds, pumpkin flowers can be considered a valuable edible raw material with nutraceutical potential.
Full article
(This article belongs to the Special Issue Plant Materials and Their Antioxidant Potential, 3rd Edition)
Open AccessReview
Oxalis corniculata L. As a Source of Natural Antioxidants: Phytochemistry, Bioactivities, and Application Potential
by
Tao Zhong, Junying He, Hao Zhao, Chang Tan, Wenjing Zhou, Congming Wu and Jijun Kang
Antioxidants 2025, 14(11), 1352; https://doi.org/10.3390/antiox14111352 - 11 Nov 2025
Abstract
Oxalis corniculata L. (O. corniculata) has attracted increasing attention as a natural source of antioxidants with diverse pharmacological potential. Phytochemical studies have identified a diverse spectrum of metabolites, dominated by flavonoids, polysaccharides, and organic acids. These compounds exhibit antioxidant properties as
[...] Read more.
Oxalis corniculata L. (O. corniculata) has attracted increasing attention as a natural source of antioxidants with diverse pharmacological potential. Phytochemical studies have identified a diverse spectrum of metabolites, dominated by flavonoids, polysaccharides, and organic acids. These compounds exhibit antioxidant properties as well as related biological activities, including anti-inflammatory, antimicrobial, neuroprotective, hypoglycemic, and anticancer effects. Its long-standing use in traditional remedies, along with its incorporation into approved Chinese patent medicines, underscores its safety and translational value. This review synthesizes recent advances in the chemical composition, bioactivities, and molecular mechanisms of O. corniculata, emphasizing its antioxidant-driven pharmacological prospects. The review highlights O. corniculata as a sustainable and accessible botanical resource with significant potential for the development of pharmaceuticals, dietary supplements, and health-promoting applications.
Full article
(This article belongs to the Topic Recent Advances in Veterinary Pharmacology and Toxicology)
►▼
Show Figures

Figure 1
Open AccessArticle
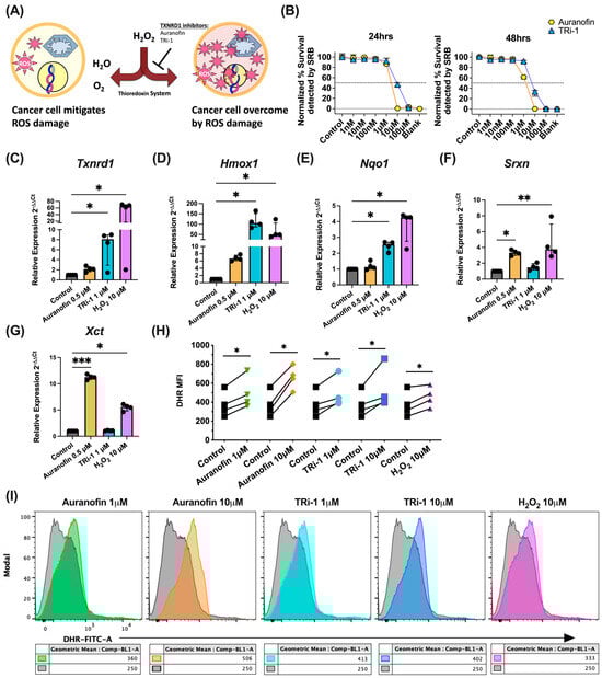
Anti-Tumoral Treatment with Thioredoxin Reductase 1 Inhibitor Auranofin Fosters Regulatory T Cell and B16F10 Expansion in Mice
by
Michael Y. Bonner, Tamas Vancsik, Ana Oliveira-Coelho, Pierre Sabatier, Christian M. Beusch, Kejsi Zeqiraj, Carolin Svensson, Roman A. Zubarev, Elias S. J. Arnér and Rikard Holmdahl
Antioxidants 2025, 14(11), 1351; https://doi.org/10.3390/antiox14111351 - 11 Nov 2025
Abstract
Auranofin, an FDA-approved antirheumatic drug and thioredoxin reductase 1 (TXNRD1) inhibitor, has demonstrated anti-tumoral properties, but its immunological effects are not well characterized. Here, we report that auranofin unexpectedly promotes regulatory T cell (Treg) expansion. In a B16F10 melanoma model, auranofin treatment increased
[...] Read more.
Auranofin, an FDA-approved antirheumatic drug and thioredoxin reductase 1 (TXNRD1) inhibitor, has demonstrated anti-tumoral properties, but its immunological effects are not well characterized. Here, we report that auranofin unexpectedly promotes regulatory T cell (Treg) expansion. In a B16F10 melanoma model, auranofin treatment increased lung tumor coverage, IL-10 serum levels, and FOXP3+CD44+CD4+ T cell frequencies. It also altered the proportion of antigen-presenting cells (APCs), increasing B cells and reducing dendritic cells. To test whether Treg expansion occurs independently of tumor antigens, we stimulated T cells ex vivo in lymph node cultures from naïve mice using anti-CD3/CD28, with or without auranofin. Auranofin increased Treg frequency in these cultures, as well as in treated human PBMCs. Similar effects were observed with the TXNRD1 inhibitor TRi-1, suggesting a ROS-dependent mechanism. Using mice with conditional expression of neutrophil cytosolic factor 1 (NCF1), we found that both TXNRD1 inhibition and APC-specific NCF1-NOX2-ROS expression enhanced tumor burden and Treg expansion. Alternatively, sorted T cells from mice harboring conditional TXNRD1 knockouts showed reduced FOXP3 and GITR expression in the naïve state and reduced tumor burden when challenged with B16F10. These data suggest TXNRD1 inhibitors likely drive Treg expansion by elevating ROS levels in APCs during T cell priming and less by intrinsic Treg TXNRD1 blockade. Our findings reveal a paradoxical immunosuppressive effect of TXNRD1 inhibitors that may contribute to their limited efficacy in immunocompetent cancer models. This work provides mechanistic insight and underscores the need to consider Treg-mediated immune suppression when designing TXNRD1-targeted therapies.
Full article
(This article belongs to the Section Health Outcomes of Antioxidants and Oxidative Stress)
►▼
Show Figures

Figure 1
Open AccessReview
MitoQ as a Mitochondria-Targeted Antioxidant in Sperm Cryopreservation: An Updated Review on Its Mechanisms, Efficacy, and Future Perspectives
by
Abbas Farshad and Axel Wehrend
Antioxidants 2025, 14(11), 1350; https://doi.org/10.3390/antiox14111350 - 11 Nov 2025
Abstract
Sperm cryopreservation is a key technique in assisted reproductive technologies (ART), livestock breeding, fertility preservation, and wildlife conservation. However, the freeze–thaw process induces significant oxidative stress through the production of reactive oxygen species (ROS) by mitochondria, which can lead to impaired sperm motility,
[...] Read more.
Sperm cryopreservation is a key technique in assisted reproductive technologies (ART), livestock breeding, fertility preservation, and wildlife conservation. However, the freeze–thaw process induces significant oxidative stress through the production of reactive oxygen species (ROS) by mitochondria, which can lead to impaired sperm motility, membrane damage, DNA fragmentation, and reduced fertilization potential. MitoQ is a mitochondria-targeted antioxidant consisting of a ubiquinone moiety conjugated to triphenylphosphonium (TPP+). MitoQ selectively accumulates in the mitochondrial matrix, where it efficiently scavenges reactive oxygen species (ROS) at their point of origin. This targeted action helps preserve mitochondrial function, sustain ATP production, and inhibit apoptotic signaling. Extensive experimental evidence across diverse species, including bulls, rams, boars, humans, dogs, and goats, shows that MitoQ supplementation during cryopreservation enhances post-thaw sperm viability, motility, membrane integrity, and DNA stability. Optimal dosing between 50 and 150 nM achieves these benefits without cytotoxicity, although higher doses may paradoxically increase oxidative damage. Compared to conventional antioxidants, MitoQ offers superior mitochondrial protection and enhanced preservation of sperm bioenergetics. Future directions involve exploring synergistic combinations with other cryoprotectants, advanced delivery systems such as nanoparticles and hydrogels, and detailed mechanistic studies on long-term effects. Overall, MitoQ represents a promising adjunct for improving sperm cryopreservation outcomes across clinical, agricultural, and conservation settings.
Full article
(This article belongs to the Collection Feature Papers in ROS, RNS, RSS)
►▼
Show Figures

Figure 1
Open AccessSystematic Review
Oxidative Stress and Postoperative Outcomes: An Umbrella Review of Systematic Reviews and Meta-Analyses
by
Miguel Angel Cuevas-Budhart, María Sánchez-Garre, Alba Sánchez-Bermúdez, Aurora Sobrino-Rodríguez, María Mastel Arniella-Blanco, Alina Renghea, Almudena Crespo-Cañizares, Iván Cavero-Redondo, Juan Manuel Gallardo and Mercedes Gómez del Pulgar
Antioxidants 2025, 14(11), 1349; https://doi.org/10.3390/antiox14111349 - 11 Nov 2025
Abstract
Background: Oxidative stress (OS) is a key biological mechanism influencing surgical recovery, contributing to impaired healing, infectious complications, cardiovascular events, and mortality. This umbrella review aimed to synthesize evidence from systematic reviews and meta-analyses exclusively focused on the relationship between validated oxidative stress
[...] Read more.
Background: Oxidative stress (OS) is a key biological mechanism influencing surgical recovery, contributing to impaired healing, infectious complications, cardiovascular events, and mortality. This umbrella review aimed to synthesize evidence from systematic reviews and meta-analyses exclusively focused on the relationship between validated oxidative stress biomarkers and postoperative outcomes. Narrative and non-systematic reviews were excluded. Methods: A comprehensive search of PubMed, Scopus, and Web of Science was conducted on 15 March 2024 and updated on 12 December 2024 to identify systematic reviews and meta-analyses including adult surgical patients, validated oxidative stress biomarkers, and clinical outcomes. Methodological quality was evaluated with AMSTAR 2 and ROBIS. The SANRA checklist was used only to verify that narrative or bibliometric reviews did not meet the inclusion criteria. These non-systematic reviews were excluded from the synthesis and cited solely as contextual references. Findings: From 527 records, ten systematic reviews of moderate to high methodological quality were included, encompassing approximately 230 primary studies. The most frequently reported biomarkers were total antioxidant capacity (TAC), glutathione (GSH), superoxide dismutase (SOD), malondialdehyde (MDA), and 8-hydroxy-2′-deoxyguanosine (8-OHdG). Lower TAC, GSH, and SOD levels were consistently associated with poor recovery and multiorgan dysfunction, whereas elevated MDA and 8-OHdG levels correlated with infectious complications, delayed healing, cardiovascular events, persistent pain, and mortality. Antioxidant-based interventions such as vitamin C, N-acetylcysteine, and propofol showed heterogeneous but promising effects, particularly in high-risk surgical populations. The main limitations were the heterogeneity of biomarkers, variability in perioperative protocols, and partial overlap of primary evidence across reviews. Interpretation: The findings were organized into three main clinical domains: (1) infectious complications and impaired healing; (2) cardiovascular and systemic complications; and (3) predictive and prognostic value of OS biomarkers for perioperative risk assessment. This thematic synthesis integrates evidence across different surgical specialties, highlighting consistent mechanistic patterns and key research gaps to inform future investigations and clinical decision-making.
Full article
(This article belongs to the Section Health Outcomes of Antioxidants and Oxidative Stress)
►▼
Show Figures

Figure 1
Open AccessArticle
Olivomycin A Targets Epithelial–Mesenchymal Transition, Apoptosis, and Mitochondrial Quality Control in Renal Cancer Cells
by
Ching-Yu Hsieh, Yih-Farng Liou, Yu-Tung Shih, Alexander S. Tikhomirov, Andrey E. Shchekotikhin and Pin Ju Chueh
Antioxidants 2025, 14(11), 1348; https://doi.org/10.3390/antiox14111348 - 10 Nov 2025
Abstract
Here, we show that the aureolic acid-class antibiotic, olivomycin A, exerts potent anticancer activity in renal cell carcinoma (RCC) by disrupting both cell survival and metastatic programs. In A-498 (wild-type p53) and 786-O (loss-of-function in p53 and PTEN) cells, olivomycin A markedly inhibited
[...] Read more.
Here, we show that the aureolic acid-class antibiotic, olivomycin A, exerts potent anticancer activity in renal cell carcinoma (RCC) by disrupting both cell survival and metastatic programs. In A-498 (wild-type p53) and 786-O (loss-of-function in p53 and PTEN) cells, olivomycin A markedly inhibited migratory capacity and reversed epithelial–mesenchymal transition (EMT), as shown by downregulation of nuclear Snail and the mesenchymal marker N-cadherin and restoration of the epithelial markers, E-cadherin and ZO-1. In parallel, olivomycin A induced apoptosis through distinct p53-dependent mechanisms: In A-498 cells, apoptosis was primarily mediated through the intrinsic pathway, characterized by the upregulation of Puma, Bak, and activation of caspase-9. In 786-O cells, caspase-8 activation and Bid truncation were observed alongside mitochondrial involvement, suggesting possible cross-talk apoptotic cascades. Notably, in p53-mutant 786-O cells, treatment with olivomycin A elicited severe genotoxic stress accompanied by robust DNA damage signaling, excessive reactive oxygen species (ROS) accumulation, and lysosomal activation, culminating in extensive mitochondrial removal. Such changes were weaker in p53-wild-type A-498 cells, suggesting that the altered p53 context sensitizes RCC cells to olivomycin A-mediated mitochondrial quality control mechanisms. Collectively, our findings delineate a multifaceted mechanism whereby olivomycin A coordinates EMT suppression, apoptotic induction, and mitochondrial clearance. Thus, olivomycin A has potential as a therapeutic candidate that can target both survival and metastatic pathways in heterogeneous genetic backgrounds.
Full article
(This article belongs to the Section Health Outcomes of Antioxidants and Oxidative Stress)
►▼
Show Figures

Graphical abstract
Open AccessArticle
Effects of Vitamin E Supplementation on Growth Performance, Antioxidant Capacity, and Hepatic Lipid Metabolism in Juvenile Chinese Sturgeon (Acipenser sinensis)
by
Pei Chen, Wei Jiang, Xu Cheng, Baifu Guo, Yacheng Hu, Xiaofang Liang, Kaiyong Jiang, Wenchao Zhu and Jing Yang
Antioxidants 2025, 14(11), 1347; https://doi.org/10.3390/antiox14111347 - 10 Nov 2025
Abstract
This study investigated the effects of vitamin E supplementation on growth performance, antioxidant capacity, and hepatic lipid metabolism in one-year-old juvenile Chinese sturgeon (Acipenser sinensis). A total of 270 fish (initial weight 1.37 ± 0.04 kg) were allocated into 9 fiberglass
[...] Read more.
This study investigated the effects of vitamin E supplementation on growth performance, antioxidant capacity, and hepatic lipid metabolism in one-year-old juvenile Chinese sturgeon (Acipenser sinensis). A total of 270 fish (initial weight 1.37 ± 0.04 kg) were allocated into 9 fiberglass tanks and fed isonitrogenous and isolipidic diets with graded concentrations of vitamin E (DL-α-tocopherol acetate) including, 0, 1000, and 2000 mg/kg, respectively, for 2 months. Results showed that 1000 mg/kg vitamin E significantly improved growth performance and decreased hepatosomatic index. Dietary vitamin E supplementation significantly reduced the hepatic crude protein and crude lipid levels, withnot significantly affecting moisture and crude ash. Dietary vitamin E led to significant increases in plasma high-density lipoprotein cholesterol and vitamin E levels, while decreasing plasma low-density lipoprotein cholesterol. Additionally, it raised liver vitamin E content and reduced hepatic triglycerides, total cholesterol, crude protein, and crude lipid levels. Vitamin E also significantly downregulated mRNA levels of lipogenesis-related genes (ACC1, acetyl-CoA carboxylase 1; FASN, fatty acid synthase; and PPARγ, peroxisome proliferator activated receptor γ) and inhibited the enzyme activities of ACC1 and FASN, while upregulating lipolysis-related genes (HSL, hormone-sensitive lipase; CPT1, carnitine palmitoyltransferase 1α, and PPARα, peroxisome proliferator activated receptor α) and enhancing the activities of HSL and CPT1α. Furthermore, vitamin E supplementation significantly improved plasma reduced glutathione and superoxide dismutase activities, lowered plasma reactive oxygen species, malondialdehyde levels, and hepatic malondialdehyde contents, and upregulated mRNA levels of hepatic Nrf2 (nuclear factor-erythroid 2 related factor 2), Keap1 (Kelch-like epichlorohydrin associating protein 1), and CuZnSOD (copper/zinc superoxide dismutase). In conclusion, dietary 1000 mg/kg vitamin E supplementation could improve growth performance, enhance antioxidant capacity, and reduce liver fat deposition, indicating its potential as a beneficial dietary additive for promoting health and lipid regulation in juvenile Chinese sturgeon.
Full article
(This article belongs to the Section Health Outcomes of Antioxidants and Oxidative Stress)
►▼
Show Figures

Figure 1
Open AccessArticle
Multi-Omics Insights into the Role of Dulcitol in Weaned Piglets’ Growth Performance and Intestinal Health
by
Zhengqun Liu, Ning Li, Han Wang, Ruqing Zhong, Shanchuan Cao, Zi Zheng, Jingbo Liu, Liang Chen, Jun Yan and Shuqin Mu
Antioxidants 2025, 14(11), 1346; https://doi.org/10.3390/antiox14111346 - 10 Nov 2025
Abstract
Weaning is known to induce oxidative stress and dysregulated inflammatory responses, thus damaging performance growth. This research was conducted to investigate the effects of dulcitol (Dul) on the growth performance and gut health of weaned piglets using multi-omics technologies. Two groups (n
[...] Read more.
Weaning is known to induce oxidative stress and dysregulated inflammatory responses, thus damaging performance growth. This research was conducted to investigate the effects of dulcitol (Dul) on the growth performance and gut health of weaned piglets using multi-omics technologies. Two groups (n = 6, 6 pigs per replicate) of piglets (28 days old, BW, 8.91 ± 0.18 kg) were randomly assigned to receive either a basal diet supplemented with Dul (500 mg/kg) or without it for a period of 28 days. The findings indicated that the addition of Dul to the diet improved growth performance and had positive effects on antioxidant and anti-inflammatory statuses in weaned piglets (p < 0.05). Dul also strengthened intestinal barrier integrity via decreased diamine oxidase and D-lactate and elevated tight junction proteins (i.e., ZO-1, CLDN, and OCLN, p < 0.05). Multi-omics analyses demonstrated that Dul induced modifications in colonic protein expression associated with oxidative stress and glucose metabolism, altered linoleic acid metabolic pathways, and restructured the gut microbiota. This restructuring was characterized by a decreased prevalence of genera linked to inflammation and oxidative stress, including Proteobacteria, Prevotella, and Prevotellaceae_NK3B31_group. Collectively, the findings indicate that Dul promotes intestinal wellness and growth in weaned piglets through intricate interactions between gut microbiota and host metabolic processes.
Full article
(This article belongs to the Special Issue Oxidative Stress in Livestock and Poultry—3rd Edition)
►▼
Show Figures

Figure 1
Open AccessArticle
Granulosa Cell-Secreted KITL Is Involved in Maintaining Zinc Homeostasis in the Oocytes of Neonatal Mouse Ovaries
by
Yan Du, Lincheng Han, Hongwei Wei, Xiaodan Zhang, Wenbo Zhang, Yashuang Weng, Weiyong Wang, Luchun Zhang, Sihui He, Meijia Zhang and Jingjie Li
Antioxidants 2025, 14(11), 1345; https://doi.org/10.3390/antiox14111345 - 10 Nov 2025
Abstract
Proto-oncogenic receptor tyrosine kinase (KIT) ligand (KITL) secreted by granulosa cells and its receptor KIT on oocytes are crucial for primordial follicle formation and activation, and follicular development. In the present study, ZnSO4 decreased the number of primordial and growing follicles in
[...] Read more.
Proto-oncogenic receptor tyrosine kinase (KIT) ligand (KITL) secreted by granulosa cells and its receptor KIT on oocytes are crucial for primordial follicle formation and activation, and follicular development. In the present study, ZnSO4 decreased the number of primordial and growing follicles in cultured neonatal mouse ovaries when KITL-KIT signaling was inhibited by ISCK03. ZnSO4 also significantly increased the mRNA and protein levels of Zrt/Irt-like protein 6 (ZIP6, a zinc importer) and zinc levels in the oocytes of cultured neonatal mouse ovaries in the presence of ISCK03, suggesting that the increase in ZIP6 levels results in zinc overload in the oocytes of cultured neonatal mouse ovaries. Further experiments indicated that zinc overload resulted in oocyte apoptosis in cultured neonatal mouse ovaries via oxidative stress-driven dual mechanisms: irreversible DNA damage in the nucleus and autophagic flux blockade in the cytoplasm of oocytes. Moreover, the intraperitoneal injection of ZnSO4 and ISCK03 significantly increased ZIP6 expression, DNA damage, autophagic flux blockade, and apoptosis of oocytes in neonatal mice. Taken together, these findings indicate that granulosa cell-secreted KITL is involved in maintaining zinc homeostasis in the oocytes of neonatal mouse ovaries. This study not only reveals a novel function of granulosa cells in supporting oocyte homeostasis, but also provides a theoretical basis for identifying individuals susceptible to zinc dyshomeostasis caused by the impaired KITL-KIT signaling.
Full article
(This article belongs to the Special Issue Dietary Antioxidants, Oxidative Stress, and Women’s Reproductive Health)
►▼
Show Figures

Graphical abstract
Open AccessArticle
N-Acetylcysteine Prevents Skeletal Muscle Cisplatin-Induced Atrophy by Inducing Myogenic microRNAs and Maintaining the Redox Balance
by
Teminijesu Dorcas Aremu, Tonali Blanco Ayala, Karla F. Meza-Sosa, Daniela Ramírez Ortega, Dinora F. González Esquivel, Gustavo I. Vázquez Cervantes, Itamar Flores, Wendy Leslie González Alfonso, Verónica Custodio Ramírez, Alelí Salazar, Benjamin Pineda, Gonzalo Pérez de la Cruz, Saul Gómez Manzo, Gabriel Roldan Roldan, Paul Carrillo Mora and Verónica Pérez de la Cruz
Antioxidants 2025, 14(11), 1344; https://doi.org/10.3390/antiox14111344 - 8 Nov 2025
Abstract
Cisplatin (CIS) is a widely used chemotherapeutic agent known for its efficacy; however, it induces several adverse effects, most notably cachexia, which is characterized by progressive loss of skeletal muscle mass, weakness, and reduced body weight. N-acetylcysteine (NAC) a compound with antioxidants properties,
[...] Read more.
Cisplatin (CIS) is a widely used chemotherapeutic agent known for its efficacy; however, it induces several adverse effects, most notably cachexia, which is characterized by progressive loss of skeletal muscle mass, weakness, and reduced body weight. N-acetylcysteine (NAC) a compound with antioxidants properties, has been shown to mitigate CIS-induced neurotoxicity in experimental models. This study aimed to investigate the myoprotective effects of NAC during CIS treatment and explore the redox and molecular mechanisms involved in this response. For this, female Wistar rats were divided into four experimental groups: Control, NAC (300 mg/day/8 days), CIS (3 mg/kg i.p for 5 days), and NAC + CIS (NAC for 8 days, with CIS administered from day 4 onward). After treatment, muscle strength, redox status, mitochondrial biogenesis, expression of myogenic microRNAs and morphological changes were evaluated. CIS treatment caused muscle atrophy, decreased GSH/GSSG ratio, impaired cellular function, increased lipid peroxidation and altered antioxidant enzymes activity. These effects were mitigated by NAC coadministration. CIS also reduced the mtDNA/nDNA ratio; however, NAC treatment tended to increase TFAM and PGC-1α expression levels. Furthermore, CIS suppressed the expression of muscular miR-1-3p, miR-133a-3p and miR-206-3p, while NAC restored their levels when co-administered with CIS. These findings suggest that NAC may serve as a promising adjuvant therapeutic strategy to counteract CIS-induced myotoxicity through redox regulation and modulation of molecular pathways related to muscle integrity and regeneration.
Full article
(This article belongs to the Special Issue Role of Skeletal Muscle and Exercise in Oxidative Stress-Related Diseases)
►▼
Show Figures

Figure 1
Open AccessArticle
Protective Effects of Thyme Leaf Extract Against Particulate Matter-Induced Pulmonary Injury in Mice
by
Jae-Kyoung Lee, Khawaja Muhammad Imran Bashir, Hye-Rim Park, Jin-Gwan Kwon, Beom-Rak Choi, Jae-Suk Choi and Sae-Kwang Ku
Antioxidants 2025, 14(11), 1343; https://doi.org/10.3390/antiox14111343 - 7 Nov 2025
Abstract
Airborne particulate matter (PM), particularly PM2.5, contributes to pulmonary injury by inducing oxidative stress and inflammation. Thyme (Thymus vulgaris L.) contains bioactive compounds with anti-inflammatory, antioxidant, and expectorant properties. Here, we evaluated the dose-dependent protective effects of thyme extract (TV)
[...] Read more.
Airborne particulate matter (PM), particularly PM2.5, contributes to pulmonary injury by inducing oxidative stress and inflammation. Thyme (Thymus vulgaris L.) contains bioactive compounds with anti-inflammatory, antioxidant, and expectorant properties. Here, we evaluated the dose-dependent protective effects of thyme extract (TV) against PM2.5-induced pulmonary injury in mice, using dexamethasone (DEXA) as a reference anti-inflammatory drug. Subacute pulmonary injury was induced in male Balb/c mice via intranasal administration of PM2.5 (1 mg/kg, twice at 48 h intervals). Mice received oral TV (50, 100, or 200 mg/kg) or DEXA (0.75 mg/kg) daily for 10 days. Assessments included lung weight, serum AST/ALT, bronchoalveolar lavage fluid (BALF) leukocyte counts, cytokines (TNF-α, IL-6), chemokines, oxidative stress markers (ROS, lipid peroxidation, antioxidant enzymes), histopathology, and mRNA expression of genes related to inflammation (PI3K/Akt, MAPK, and NF-κB), mucus production (MUC5AC, MUC5B), and apoptosis (Bcl-2, Bax). Exposure to PM2.5 caused oxidative stress, pulmonary inflammation, mucus hypersecretion, and histopathological changes. TV treatment dose-dependently reduced leukocyte infiltration, cytokine/chemokine release, ROS generation, and mucus overproduction, while enhancing antioxidant defenses and improving tissue pathology. Effects were comparable but slightly less potent than DEXA. Notably, unlike DEXA, TV reduced mucus hyperplasia and enhanced expectorant activity. No hepatotoxicity was observed. These results indicate that thyme extract could serve as a promising natural candidate for alternative respiratory therapeutics or functional food development.
Full article
(This article belongs to the Special Issue Oxidative Stress Induced by Air Pollution, 2nd Edition)
►▼
Show Figures

Figure 1
Open AccessArticle
Hydroxyl Radical Scavenging by Aucubin: A Mechanistic Study
by
Kunzhe Jiang, Jingran Wang, Wang Yang, Ying Xiong, Meiling Chen, Qiang Zhou and Yanhong Wang
Antioxidants 2025, 14(11), 1342; https://doi.org/10.3390/antiox14111342 - 7 Nov 2025
Abstract
This study investigates the antioxidant properties of aucubin (AU), an iridoid compound, focusing on its ability to scavenge hydroxyl radicals (•OH) through its hydroxyl functional groups. Gaussian software was employed to model and validate the underlying antioxidant reaction mechanisms. Three primary
[...] Read more.
This study investigates the antioxidant properties of aucubin (AU), an iridoid compound, focusing on its ability to scavenge hydroxyl radicals (•OH) through its hydroxyl functional groups. Gaussian software was employed to model and validate the underlying antioxidant reaction mechanisms. Three primary pathways were examined: hydrogen atom transfer (HAT), sequential electron transfer-proton transfer (SET-PT), and sequential proton loss–electron transfer (SPLET). All calculations were performed using the M06-2X functional within density functional theory (DFT) at the def2-TZVP level, incorporating Grimme’s D3 dispersion correction and the implicit solvation model based on solute electron density (SMD) for water. Various thermodynamic parameters were determined to analyze and compare the antioxidant reactions, including the O-H bond dissociation energy (BDE), ionization potential (IP), proton dissociation enthalpy (PDE), electron transfer enthalpy (ETE), and proton affinity (PA) of the hydroxy groups. The results indicated that the HAT mechanism is the dominant pathway in the scavenging of •OH radicals by AU. The key active sites were identified as the 6-OH group in the aglycone structure and the 6′-OH group in the sugar moiety. Moreover, the polar aqueous environment promoted O-H bond homolysis to enhance the antioxidant activity.
Full article
(This article belongs to the Section Natural and Synthetic Antioxidants)
►▼
Show Figures

Figure 1
Open AccessReview
Bioactive Compounds and Antioxidant Potential of Truffles: A Comprehensive Review
by
Sara Baldelli, Gilda Aiello, Alessandra De Bruno, Serena Castelli, Mauro Lombardo, Vilberto Stocchi and Gianluca Tripodi
Antioxidants 2025, 14(11), 1341; https://doi.org/10.3390/antiox14111341 - 7 Nov 2025
Abstract
Truffles are edible symbiotic hypogeal fungi and highly prized worldwide for their unique aroma and rich nutritional profile. Belonging to the order Pezizales and family Tuberaceae, with the genus Tuber being the most notable, truffles contain a diverse array of bioactive compounds including
[...] Read more.
Truffles are edible symbiotic hypogeal fungi and highly prized worldwide for their unique aroma and rich nutritional profile. Belonging to the order Pezizales and family Tuberaceae, with the genus Tuber being the most notable, truffles contain a diverse array of bioactive compounds including phenols, terpenoids, polysaccharides, anandamide, fatty acids, and ergosterols. These compounds contribute to a wide range of biological activities such as antioxidant, antibacterial, anti-inflammatory, hepatoprotective, and anticancer effects. This review comprehensively summarizes current scientific evidence on the biochemical composition, nutritional and aromatic properties, and biological activities of truffles, with special emphasis on their antioxidant and anti-tumor potential. Additionally, factors influencing truffle productivity and quality as well as advanced extraction and storage techniques to preserve bioactivity are discussed, highlighting their potential as valuable functional foods and sources of natural antioxidants.
Full article
(This article belongs to the Special Issue Based on Antioxidant Capacity: The Multifunctional Roles of Bioactive Compounds from Fruits and Vegetables in Precision Nutrition)
►▼
Show Figures

Figure 1
Open AccessReview
Respiratory Ciliary Beat Frequency in COPD: Balancing Oxidative Stress and Pharmacological Treatment
by
Marta Joskova, Vladimira Sadlonova, Daniela Mokra, Ivan Kocan, Martina Sutovska, Karin Kackova and Sona Franova
Antioxidants 2025, 14(11), 1340; https://doi.org/10.3390/antiox14111340 - 6 Nov 2025
Abstract
In chronic obstructive pulmonary disease (COPD), dysregulated calcium homeostasis, oxidative stress, and mucus hypersecretion converge to suppress ciliary beat frequency (CBF), thereby compromising mucociliary clearance (MCC). These mechanisms are subject to pharmacological modulation. Long-acting muscarinic antagonists (LAMAs) exert direct cilia-stimulatory effects and may
[...] Read more.
In chronic obstructive pulmonary disease (COPD), dysregulated calcium homeostasis, oxidative stress, and mucus hypersecretion converge to suppress ciliary beat frequency (CBF), thereby compromising mucociliary clearance (MCC). These mechanisms are subject to pharmacological modulation. Long-acting muscarinic antagonists (LAMAs) exert direct cilia-stimulatory effects and may counteract pathogen-induced mucin overproduction without impairing clearance. Long-acting β2-agonists (LABAs) enhance ciliary activity through the cAMP–PKA–dynein (cyclic adenosine monophosphate–protein kinase A–dynein) signalling pathway. Inhaled corticosteroids (ICSs), although largely neutral on CBF, provide indirect protection by suppressing IL-13–driven inflammation. Phosphodiesterase (PDE)-4 inhibitors sustain intracellular cAMP and promote ciliary motility, though their clinical use remains limited by adverse effects. Emerging evidence suggests that dual and triple therapies may provide additive or synergistic benefits for preserving mucociliary function. Clinically, ex vivo CBF interpretation may be influenced by ongoing pharmacotherapy and tissue sampling site. Nasal brush samples may predominantly reflect systemic rather than inhaled therapy. Moreover, differences in PDE isoform expression between nasal and bronchial epithelium further complicate direct extrapolation of results. Rigorous patient stratification by treatment regimen is therefore essential to reconcile inconsistencies reported across studies. Ultimately, preservation of MCC in COPD depends on a delicate balance between oxidative stress and pharmacological modulation of ciliary function.
Full article
(This article belongs to the Special Issue Oxidative Stress in Respiratory Disorders)
►▼
Show Figures

Figure 1
Open AccessArticle
Evaluation of the Anticancer Activity of Medicinal Plants Predominantly Accumulating Ellagic Acid Compounds
by
Domantas Armonavičius, Audrius Maruška, Baltramiejus Jakštys, Mantas Stankevičius, Tomas Drevinskas, Kristina Bimbiraitė-Survilienė, Modesta Čaplikaitė, Hirotaka Ihara, Makoto Takafuji, Elżbieta Skrzydlewska, Ona Ragažinskienė, Yutaka Kuwahara, Shoji Nagaoka, Vilma Kaškonienė, Saulius Šatkauskas and Arvydas Kanopka
Antioxidants 2025, 14(11), 1339; https://doi.org/10.3390/antiox14111339 - 6 Nov 2025
Abstract
Cancer remains a major global health challenge, prompting the search for natural therapeutic agents with selective anticancer activity. This study investigated extracts from 12 medicinal plant species (a total of 21 samples) rich in phenolic compounds, particularly ellagic acid and its derivatives, to
[...] Read more.
Cancer remains a major global health challenge, prompting the search for natural therapeutic agents with selective anticancer activity. This study investigated extracts from 12 medicinal plant species (a total of 21 samples) rich in phenolic compounds, particularly ellagic acid and its derivatives, to evaluate their antioxidant properties and ability to inhibit cancer cell viability. Spectrometric analysis and high-performance liquid chromatography (HPLC) with electrochemical detection (ED) and ultraviolet–visible (UV-VIS) detection were used for compound identification. The anticancer activity of plant extracts was tested using the MTS cell proliferation assay to determine anticancer activity on 4T1, A549, Caki-1, HCT116, and MCF7 cancer cell lines. The HEK-293 healthy cell line was used to determine extracts cytotoxicity. Study results indicate that black walnut (Juglans nigra L.), fireweed (Chamaenerion angustifolium L.), and pedunculate oak (Quercus robur L.) have the highest contents of bioactive compounds. Among tested extracts, fireweed showed the lowest IC50 values, thus the strongest anticancer activity against 4T1 cells (IC50 = 0.28 ± 0.01 RE (rutin equivalents) mg/g), while black walnut was most effective against Caki-1 and HCT116 (IC50 = 1.56 ± 0.01; 2.56 ± 0.02 RE mg/g). IC50 values are reported in rutin equivalents (RE) to maintain consistency with antioxidant normalization parameters used throughout the study. Extended incubation increased anticancer activity across most medicinal plant extracts, with fireweed and Canadian goldenrod demonstrating rapid and sustained potency already at 24 h. After 72 h, the most active fireweed extract inhibited approximately 104–190 million cancer cells per gram of dried plant material, demonstrating substantial antiproliferative activity consistent with the IC50 findings. Importantly, none of the extracts showed cytotoxicity to healthy HEK-293 cells. Overall, the findings highlight several plant species with significant anticancer potential, underscoring their promise as sources of natural bioactive compounds for future cancer prevention and treatment research.
Full article
(This article belongs to the Section Natural and Synthetic Antioxidants)
►▼
Show Figures

Figure 1
Open AccessReview
Role of Matricellular Proteins in Endothelial Cell Inflammation and Atherosclerosis
by
Ravi Varma Aithabathula, Santosh Kumar and Bhupesh Singla
Antioxidants 2025, 14(11), 1338; https://doi.org/10.3390/antiox14111338 - 6 Nov 2025
Abstract
The vascular endothelium serves as a critical barrier preventing the transmigration of monocytes, circulating lipoproteins, and other molecules into the subendothelial space, and plays a vital role in regulating vascular tone. A dysfunctional and inflamed endothelial layer in response to disturbed blood flow
[...] Read more.
The vascular endothelium serves as a critical barrier preventing the transmigration of monocytes, circulating lipoproteins, and other molecules into the subendothelial space, and plays a vital role in regulating vascular tone. A dysfunctional and inflamed endothelial layer in response to disturbed blood flow or other proatherogenic risk factors is the initiating event in the pathogenesis of atherosclerosis, suggesting the importance of an intact and properly functioning endothelium in preventing the onset and progression of this disease. Accumulated evidence demonstrates the significant role of matricellular proteins, which are non-structural and secretory extracellular matrix (ECM) proteins, in the development of atherosclerosis. These proteins exert multifaceted effects on endothelial cells (ECs) ranging from reactive oxygen species (ROS) production, endoplasmic reticulum stress, and expression of adhesion molecules to autophagy and compromised barrier function via stimulating various molecular mechanisms. Given the critical roles of these processes in EC function and atherosclerosis, a better understanding of signaling pathways governed by matricellular proteins in ECs is required to develop therapeutic strategies for suppressing or preventing atherosclerosis and related cardiovascular diseases (CVDs). This review comprehensively summarizes the existing literature on the diverse roles of matricellular proteins in regulating EC inflammation and function, and highlights their potential as viable therapeutic targets for maintaining vascular health and inhibiting the progression of atherosclerosis.
Full article
(This article belongs to the Topic Oxidative Stress and Inflammation, 3rd Edition)
►▼
Show Figures

Figure 1
Open AccessArticle
New Insights into Potential Anti-Aging and Fatigue Effects of a Dietary Supplement from the Resveratrol Beverage in Aged SAMP8 Mice
by
Yu-Chien Chen, Ming-Yu Chou, Po-Hsien Li, Ying-Shen Lin, Mei-Due Yang, Ching-Hsin Chi, Ping-Hsiu Huang, Yun-Jhen Wei, Ming-Fu Wang and Chun-Yen Kuo
Antioxidants 2025, 14(11), 1337; https://doi.org/10.3390/antiox14111337 - 6 Nov 2025
Abstract
This study investigated the anti-fatigue and anti-aging benefits of continuous intake of resveratrol (RES)-rich beverages. Locomotion and forelimb grip strength performance were significantly improved in medium- and high-dose RES groups. In terms of aging indices, the scores for the medium- and high-dose groups
[...] Read more.
This study investigated the anti-fatigue and anti-aging benefits of continuous intake of resveratrol (RES)-rich beverages. Locomotion and forelimb grip strength performance were significantly improved in medium- and high-dose RES groups. In terms of aging indices, the scores for the medium- and high-dose groups were significantly lower than those of the control group. In the PAT and active shuttle avoidance tests, the three RES groups performed better than the control group. A significant increase in SOD and catalase activity in the liver and a reduction in TBARS and 8-OHdG levels in the brain were observed in the medium- and high-dose groups. Thus, supplementation with RES-rich beverages for 13 weeks significantly improved fatigue, locomotor performance, learning and memory abilities, and liver antioxidant activity and reduced brain peroxide levels in SAMP8 mice.
Full article
(This article belongs to the Special Issue The Use of Antioxidant-Rich Foods and Supplements in Disease Prevention)
►▼
Show Figures

Graphical abstract
Open AccessArticle
Sesame Meal: The Ideal Alternative to Soybean Meal for Fattening Beef Cattle—Reducing Nitrogen Excretion and Bolstering Antioxidant Defenses
by
Shengnan Min, Yingqi Li, Changxiao Shi, Huili Wang, Hongliang Zhang, Shuo Zhang, Yawen Luo, Yan Lu, Yang He, Binghai Cao and Huawei Su
Antioxidants 2025, 14(11), 1336; https://doi.org/10.3390/antiox14111336 - 6 Nov 2025
Abstract
►▼
Show Figures
Sesame meal possesses high crude protein content (40–50%), abundant methionine, and natural antioxidant components such as lignan compounds, making it a high-quality feed alternative to soybean meal in ruminant production. This study systematically evaluated the effects of completely replacing soybean meal with sesame
[...] Read more.
Sesame meal possesses high crude protein content (40–50%), abundant methionine, and natural antioxidant components such as lignan compounds, making it a high-quality feed alternative to soybean meal in ruminant production. This study systematically evaluated the effects of completely replacing soybean meal with sesame meal in the diet on growth performance, serum biochemistry, antioxidant activity, rumen fermentation parameters, and microbial composition in finishing beef cattle. The trial employed a completely randomised design, selecting 18 Angus bulls with similar initial body weights (566.7 ± 38.1 kg). Animals were randomly assigned to the SBM group (n = 9) and SSM group (n = 9), with a 7-day pre-trial period followed by a 96-day main trial period. Results indicate that replacing soybean meal with sesame meal significantly enhances the antioxidant capacity of fattening beef cattle. Catalase (CAT) activity markedly increased (p < 0.05), while glutathione peroxidase activity showed an upward trend (0.05 < p < 0.1). This improvement was accompanied by a substantial shift in rumen microbial composition, highlighted by a marked enrichment of beneficial bacteria including p_Verrucomicrobiota, p_Spirochaetota, g_CAG_352, norank_f_Lachnospiraceae, and g_Rikenellaceae_RC9_gut_group, which collectively contributed to greater microbial complexity and stability. Regarding nitrogen metabolism, urinary nitrogen and serum urea nitrogen levels were significantly reduced in the sesame meal group (p < 0.05), indicating improved nitrogen utilization efficiency. Overall, completely replacing soybean meal with sesame meal in the diet of finishing beef cattle did not adversely affect growth and slaughter performance. It simultaneously significantly enhanced antioxidant capacity, reduced urinary nitrogen excretion, and lowered feed costs. These findings underscore the potential of sesame meal as a sustainable, nutritionally advantageous alternative for optimising beef cattle diets.
Full article

Figure 1
Open AccessArticle
Innovative Plant-Based Nutraceuticals: Enhancing Iron Bioavailability to Address Iron Deficiency Anaemia
by
Nemanja Živanović, Vesna Mijatović Jovin, Bojana Andrejić Višnjić, Diandra Pintać Šarac, Danica Ćujić, Nataša Simin and Marija Lesjak
Antioxidants 2025, 14(11), 1335; https://doi.org/10.3390/antiox14111335 - 5 Nov 2025
Abstract
Iron deficiency anaemia (IDA) affects 25% of the global population, with detrimental effects on the health of women and children. Treatments with iron supplements offer temporary relief but often yield adverse effects, hindering patient adherence. Additionally, IDA is associated with oxidative stress, which
[...] Read more.
Iron deficiency anaemia (IDA) affects 25% of the global population, with detrimental effects on the health of women and children. Treatments with iron supplements offer temporary relief but often yield adverse effects, hindering patient adherence. Additionally, IDA is associated with oxidative stress, which becomes significantly exacerbated during iron supplementation. Our study aimed to address this challenge by developing a plant-based nutritional formula rich in bioavailable iron and antioxidants devoid of adverse effects. Chemical analysis of edible plants, focused on the content of iron and iron absorption inhibitors, guided formula development. In vivo studies on rats with IDA evaluated iron bioavailability from the formulated plant-based nutraceuticals. Results of animal studies showed significant improvements in IDA-associated blood parameters after 28 days of oral administration of the nutraceuticals. Additionally, the nutraceuticals did not impede the benefits of iron supplementation. These findings strongly indicate that plant-based nutraceuticals can serve as an effective source of bioavailable iron, potentially improving treatment adherence and at the same time aligning with ongoing WHO and UNICEF initiatives to enhance IDA management.
Full article
(This article belongs to the Special Issue Antioxidant Compounds and Health Benefits of Mediterranean Functional Food)
►▼
Show Figures

Figure 1
Journal Menu
► ▼ Journal Menu-
- Antioxidants Home
- Aims & Scope
- Editorial Board
- Reviewer Board
- Topical Advisory Panel
- Instructions for Authors
- Special Issues
- Topics
- Sections & Collections
- Article Processing Charge
- Indexing & Archiving
- Editor’s Choice Articles
- Most Cited & Viewed
- Journal Statistics
- Journal History
- Journal Awards
- Society Collaborations
- Conferences
- Editorial Office
Journal Browser
► ▼ Journal BrowserHighly Accessed Articles
Latest Books
E-Mail Alert
News
Topics
Topic in
Biomolecules, Cancers, IJMS, Nutrients, Antioxidants
Advances in Adiponectin
Topic Editors: Puran S. Bora, Mayank ChoubeyDeadline: 24 November 2025
Topic in
Antioxidants, Chemistry, IJMS, Molecules, Pharmaceutics
Natural Bioactive Compounds as a Promising Approach to Mitigating Oxidative Stress
Topic Editors: Andrea Ragusa, Filomena CorboDeadline: 31 December 2025
Topic in
Antioxidants, Cancers, Gastroenterology Insights, Life, Nutrients
Oxidative Stress and Diet: The Health Implications of Advanced Glycation and Lipid Oxidation End-Products
Topic Editors: Joseph Kanner, Ron KohenDeadline: 31 March 2026
Topic in
Antioxidants, Molecules, Nutraceuticals, Nutrients, Plants
Memory-Enhancing Activity of Bioactive Compounds: From Natural Sources to Brain, 2nd Edition
Topic Editors: Lucian Hritcu, Simone CarradoriDeadline: 30 April 2026
Conferences
Special Issues
Special Issue in
Antioxidants
Alcohol-Induced Oxidative Stress in Health and Disease, 2nd Edition
Guest Editor: Marco FioreDeadline: 20 November 2025
Special Issue in
Antioxidants
Oxidative Stress and NRF2 in Health and Disease—2nd Edition
Guest Editor: Lidija MilkovićDeadline: 20 November 2025
Special Issue in
Antioxidants
Oxidative Stress in Hepatic Diseases
Guest Editor: Miquel MuleroDeadline: 21 November 2025
Special Issue in
Antioxidants
Antioxidant Compounds and Health Benefits of Mediterranean Functional Food
Guest Editor: Stefania D'AngeloDeadline: 25 November 2025
Topical Collections
Topical Collection in
Antioxidants
Advances in Antioxidant Ingredients from Natural Products
Collection Editors: Carla Susana Correia Pereira, Lillian Barros


