Quantum Arithmetic for Directly Embedded Arrays †
Abstract
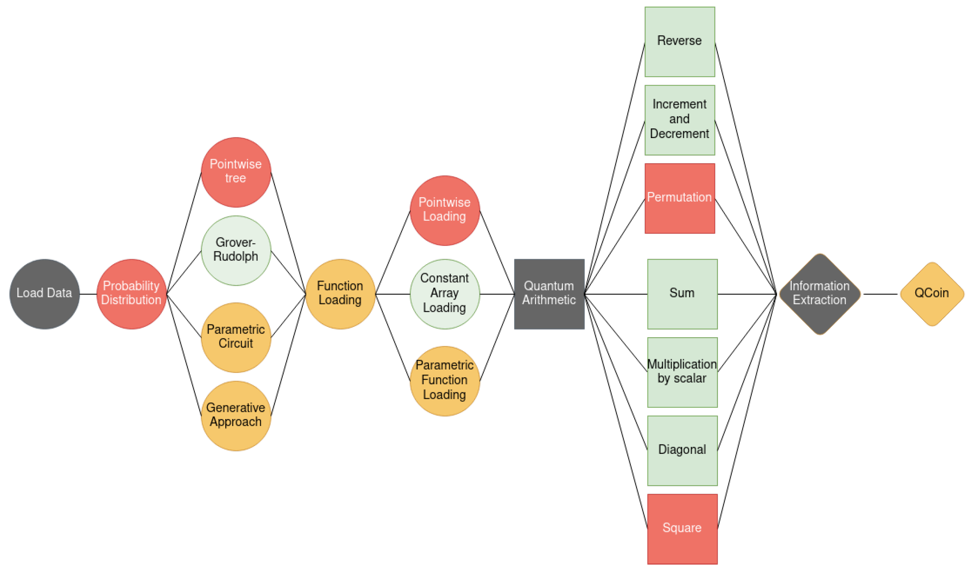
:1. Introduction
2. Results
3. Discussion
Funding
Conflicts of Interest
References
- Manzano, A.; Musso, D.; Leitao, Á.; Gómez, A.; Vázquez, C.; Ordóñez, G.; Rodríguez-Nogueiras, M. Quantum Arithmetic for Directly Embedded Arrays. arXiv 2021, arXiv:2107.13872. [Google Scholar]
- Le, P.; Iliyasu, A.; Dong, F.; Hirota, K. A flexible representation of quantum images for polynomial preparation, image compression and processing operations. Quantum Inf. Process. 2011, 10, 63–84. [Google Scholar] [CrossRef]
- Zhang, Y.; Lu, K.; Gao, Y.; Wang, M. NEQR: A novel enhanced quantum representation of digital images. Quantum Inf. Process. 2013, 12, 2833–2860. [Google Scholar] [CrossRef]
- Kubo, K.; Nakagawa, Y.O.; Endo, S.; Nagayama, S. Variational quantum simulations of stochastic differential equations. arXiv 2020, arXiv:2012.04429. [Google Scholar]
- Grover, L.; Rudolph, T. Creating superpositions that correspond to efficiently integrable probability distributions. arXiv 2002, arXiv:quant-ph/0208112. [Google Scholar]
- Nakaji, K.; Uno, S.; Suzuki, Y.; Raymond, R.; Onodera, T.; Tanaka, T.; Tezuka, H.; Mitsuda, N.; Yamamoto, N. Approximate amplitude encoding in shallow parameterized quantum circuits and its application to financial market indicator. arXiv 2021, arXiv:2103.13211. [Google Scholar]
- Shimada, N.H.; Hachisuka, T. Quantum Coin Method for Numerical Integration. arXiv 2020, arXiv:1910.00263. [Google Scholar] [CrossRef]
- Brassard, G.; Hoyer, P.; Mosca, M.; Tapp, A. Quantum Amplitude Amplification and Estimation. AMS Contemp. Math. Ser. 2000, 305, 53–74. [Google Scholar] [CrossRef] [Green Version]
- Suzuki, Y.; Uno, S.; Raymond, R.; Tanaka, T.; Onodera, T.; Yamamoto, N. Amplitude estimation without phase estimation. Quantum Inf. Process. 2020, 19, 75. [Google Scholar] [CrossRef] [Green Version]
- Grinko, D.; Gacon, J.; Zoufal, C.; Woerner, S. Iterative Quantum Amplitude Estimation. npj Quantum Inf. 2021, 7. [Google Scholar] [CrossRef]
- Giurgica-Tiron, T.; Kerenidis, I.; Labib, F.; Prakash, A.; Zeng, W. Low depth algorithms for quantum amplitude estimation. arXiv 2020, arXiv:2012.03348. [Google Scholar]
- Draper, T.G. Addition on a Quantum Computer. arXiv 2000, arXiv:quant-ph/0008033. [Google Scholar]
- Cuccaro, S.A.; Draper, T.G.; Kutin, S.A.; Petrie Moulton, D. A new quantum ripple-carry addition circuit. arXiv 2004, arXiv:quant-ph/0410184. [Google Scholar]
- Wang, S.; Wang, Z.; Cui, G.; Fan, L.; Shi, S.; Shang, R.; Li, W.; Wei, Z.; Gu, Y. Quantum Amplitude Arithmetic. arXiv 2020, arXiv:2012.11056. [Google Scholar]
- Vedral, V.; Barenco, A.; Ekert, A. Quantum networks for elementary arithmetic operations. Phys. Rev. A 1996, 54, 147–153. [Google Scholar] [CrossRef] [PubMed] [Green Version]
- Lloyd, S.; Braunstein, S.L. Quantum Computation over Continuous Variables. Phys. Rev. Lett. 1999, 82, 1784–1787. [Google Scholar] [CrossRef] [Green Version]
- Xiaopeng, C.; Yu, S. QBLAS: A Quantum Basic Linear Algebra and Simulation Library; GitHub: San Francisco, CA, USA, 2019. [Google Scholar]


Publisher’s Note: MDPI stays neutral with regard to jurisdictional claims in published maps and institutional affiliations. |
© 2021 by the authors. Licensee MDPI, Basel, Switzerland. This article is an open access article distributed under the terms and conditions of the Creative Commons Attribution (CC BY) license (https://creativecommons.org/licenses/by/4.0/).
Share and Cite
Manzano, A.; Musso, D.; Leitao, Á.; Gómez, A.; Vázquez, C.; Ordóñez, G.; Rodríguez-Nogueiras, M. Quantum Arithmetic for Directly Embedded Arrays. Eng. Proc. 2021, 7, 45. https://doi.org/10.3390/engproc2021007045
Manzano A, Musso D, Leitao Á, Gómez A, Vázquez C, Ordóñez G, Rodríguez-Nogueiras M. Quantum Arithmetic for Directly Embedded Arrays. Engineering Proceedings. 2021; 7(1):45. https://doi.org/10.3390/engproc2021007045
Chicago/Turabian StyleManzano, Alberto, Daniele Musso, Álvaro Leitao, Andrés Gómez, Carlos Vázquez, Gustavo Ordóñez, and María Rodríguez-Nogueiras. 2021. "Quantum Arithmetic for Directly Embedded Arrays" Engineering Proceedings 7, no. 1: 45. https://doi.org/10.3390/engproc2021007045
APA StyleManzano, A., Musso, D., Leitao, Á., Gómez, A., Vázquez, C., Ordóñez, G., & Rodríguez-Nogueiras, M. (2021). Quantum Arithmetic for Directly Embedded Arrays. Engineering Proceedings, 7(1), 45. https://doi.org/10.3390/engproc2021007045

