Technology Trend Forecasting and Technology Opportunity Discovery Based on Text Mining: The Case of Refrigerated Container Technology
Abstract
:1. Introduction
2. Methodology
2.1. Basic Concepts and Overall Process
2.2. Specific Steps
2.2.1. Data Retrieval and Collection
2.2.2. Data Cleaning and Preprocessing, Keyword Extraction, Topic Clustering, and Construction of Multi-Dimensional Hierarchical Structure Diagram
2.2.3. Building the TRM
2.2.4. Forecasting Technology Development Trend and Discovering Technological
Innovation Opportunities
3. Case Study
3.1. Data Collection
3.2. Data Analysis
3.2.1. Data Processing, Topic Clustering
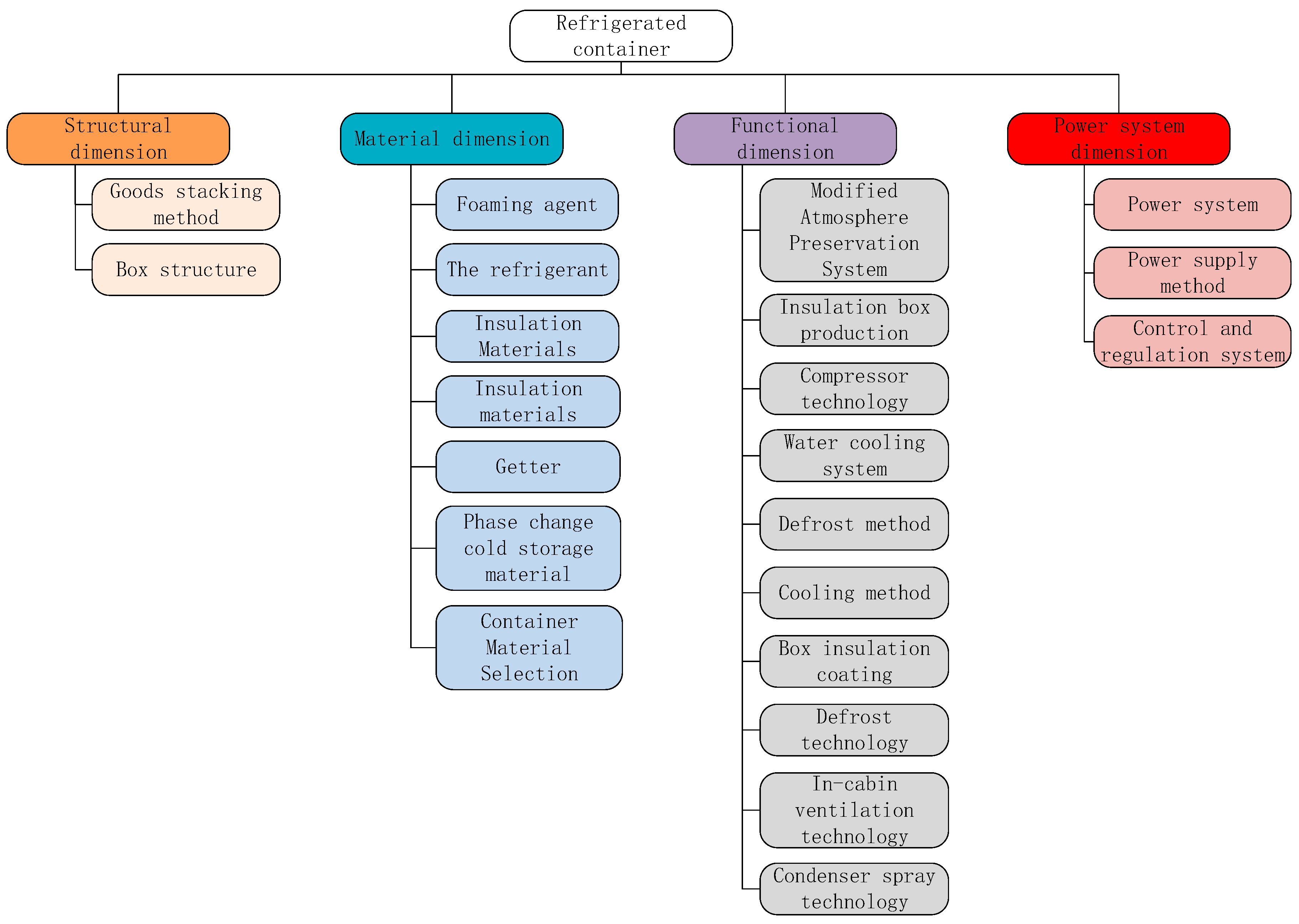
3.2.2. Building a Multi-Dimensional Hierarchical Structure Diagram
3.3. Constructing the Technological Roadmap, Predicting Technological Development Trends, and Discovering Technological Innovation Opportunities
3.3.1. Technological Evolution Path Based on Scientific Papers
3.3.2. Technology Evolution Path Based on Patents
3.3.3. Predicting Technological Development Trend and Discovering Technological
Innovation Opportunities Based on Comparative Analysis of Scientific Papers and Patents
4. Conclusions and Discussions
- (1)
- We proposed a research framework to predict technological trends and discover technological innovation opportunities. Many past studies on TRM mainly focused on predicting technology development trends. Few studies have found potential technological innovation opportunities based on analyzing technology development trends. In addition, scientific papers and patents contain massive amounts of technical information. With the development of computer technology, the use of text mining can more efficiently excavate deep-level hidden information and display the information objectively. Text mining effectively predicts the development trend of technology and discovers potential technological innovation opportunities. Therefore, scientific papers and patent data were combined, and machine learning techniques and technological innovation were used, all of which are of great significance for understanding technological development trends and discovering technological innovation opportunities. The framework proposed in this paper conducts research from a new perspective, analyzes from multiple perspectives, reveals the technology development trends, and discovers potential technological innovation opportunities.
- (2)
- We mainly used text mining and expert judgment to construct the technological roadmap of refrigerated containers. Then, we analyzed the evolutionary paths and development trends of major fields. Such information can intuitively result in an understanding of the emergence and development context of the technology. This information can also provide researchers with a reference and guidance from different angles.
- (3)
- We analyzed the development path of refrigerated container technology by using text mining and expert judgment methods. We predicted the development trend of the target field and potential technological innovation opportunities. The research results mainly include the following. (A) For compressor technology, variable frequency energy-saving compressor technology is a research hotspot, and digital scroll compressor technology is the future development trend. (B) For the power system, sources such as new energy battery technology and solar technology are all future development trends. The future power systems tend to be lighter and lower-carbon. (C) For foaming agents, various new mixed foaming agents will have breakthroughs in performance. In the future, the new generation of foaming agents will have indicators of ODP and GWP will continue to improve. The impact on the environment will become increasingly smaller. (D) For refrigerants, a new generation of green refrigerants is the future development trend, and future refrigerants will have the advantages of greenness and environmental protection.
Author Contributions
Funding
Conflicts of Interest
References
- Li, X.F.; Tong, Y.H.; Tan, Y. Technology roadmap and technology roadmap thinking. Sci. Sci. Manag. Sci. Technol. 2005, 8, 26–28, 59. [Google Scholar]
- Ma, T.; Liu, S.; Nakamori, Y. Roadmapping as a way of knowledge management for supporting scientific research in academia. Syst. Res. Behav. Sci. 2006, 23, 743–755. [Google Scholar] [CrossRef]
- Petrick, I.J.; Provance, M. Roadmapping as a mitigator of uncertainty in strategic technology choice. Int. J. Technol. Intell. Plan. 2005, 1, 171–184. [Google Scholar] [CrossRef]
- Park, Y.; Yoon, J. Application technology opportunity discovery from technology portfolios: Use of patent classification and collaborative filtering. Technol. Forecast. Soc. Chang. 2017, 118, 170–183. [Google Scholar] [CrossRef]
- Rodriguez, A.; Tosyali, A.; Kim, B.; Choi, J.; Lee, J.M.; Coh, B.Y.; Jeong, M.K. Patent Clustering and Outlier Ranking Methodologies for Attributed Patent Citation Networks for Technology Opportunity Discovery. IEEE Trans. Eng. Manag. 2016, 63, 426–437. [Google Scholar] [CrossRef]
- Choi, S.; Kim, H.; Yoon, J.; Kim, K.; Lee, J.Y. An SAO-based text-mining approach for technology roadmapping using patent information. R&D Manag. 2013, 43, 52–74. [Google Scholar]
- Lahoti, G.; Porter, A.L.; Zhang, C.; Youtie, J.; Wang, B. Tech mining to validate and refine a technology roadmap. World Pat. Inf. 2018, 55, 1–18. [Google Scholar] [CrossRef]
- Zhang, X.Y. Interactive patent classification based on multi-classifier fusion and active learning. Neurocomputing 2014, 127, 200–205. [Google Scholar] [CrossRef]
- Tierney, R.; Hermina, W.; Walsh, S. The pharmaceutical technology landscape: A new form of technology roadmapping. Technol. Forecast. Soc. Chang. 2013, 80, 194–211. [Google Scholar] [CrossRef]
- Strauss, J.D.; Radnor, M. Roadmapping for dynamic and uncertain environments. Res. Technol. Manag. 2004, 47, 51–58. [Google Scholar] [CrossRef]
- Geum, Y.; Lee, H.; Lee, Y.; Park, Y. Development of data-driven technology roadmap considering dependency: An ARM-based technology roadmapping. Technol. Forecast. Soc. Chang. 2015, 91, 264–279. [Google Scholar] [CrossRef]
- Yoon, B.; Park, I.; Coh, B.Y. Exploring technological opportunities by linking technology and products: Application of morphology analysis and text mining. Technol. Forecast. Soc. Chang. 2014, 86, 287–303. [Google Scholar] [CrossRef]
- Ho, J.Y.; O’Sullivan, E. Strategic standardisation of smart systems: A roadmapping process in support of innovation. Technol. Forecast. Soc. Chang. 2017, 115, 301–312. [Google Scholar] [CrossRef] [Green Version]
- Tugrul, D.A.I.M.; Gerdsri, N.; Kockan, I.; Kocaoglu, D. Technology Development Envelope Approach for the Adoption of Future Powertrain Technologies: A Case Study on Ford Otosan Roadmapping Model. J. Transp. Syst. Eng. Inf. Technol. 2011, 11, 58–69. [Google Scholar]
- Deng, X.X.; Zhang, R.H.; Fan, X.L.; Tan, R.H. Patent analysis of small and lightweight welding guns and innovative design based on TRIZ. Mech. Des. 2014, 31, 14–19. [Google Scholar]
- Wang, H.L. A brief description of containers and container ships. China’s New Technol. New Prod. 2012, 12, 155. [Google Scholar]
- Liu, G.H.; Xie, R.H. Development status analysis and development trend research of refrigerated transportation equipment. Guangxi Light Ind. 2009, 25, 122–123. [Google Scholar]
- Li, X.; Xie, Q.; Daim, T.; Huang, L. Forecasting technology trends using text mining of the gaps between science and technology: The case of perovskite solar cell technology. Technol. Forecast. Soc. Chang. 2019, 146, 432–449. [Google Scholar] [CrossRef]
- Hoffman, M.D.; Blei, D.M.; Bach, F. Online learning for Latent Dirichlet Allocation. In Proceedings of the 24th Annual Conference on Neural Information Processing Systems 2010, NIPS 2010, Vancouver, BC, Canada, 6–9 December 2010. [Google Scholar]
- AlSumait, L.; Barbará, D.; Domeniconi, C. On-line LDA: Adaptive topic models for mining text streams with applications to topic detection and tracking. In Proceedings of the 2008 Eighth IEEE International Conference on Data Mining, Pisa, Italy, 15–19 December 2008; pp. 3–12. [Google Scholar]
- Blei, D. Probabilistic topic models. Commun. ACM 2012, 55, 77–84. [Google Scholar] [CrossRef] [Green Version]
- Feng, L.J.; Wang, Y.X.; Yue, J.J.; Wang, J.F. Analysis of technical opportunities based on multi-dimensional space patent maps. Sci. Technol. Manag. Res. 2017, 14, 187–195. [Google Scholar]
- Yuan, L.; Zhengx, H. Survival of CARMEL multi-purpose reefer ship. China Water Transp. 2011, 34, 55–56. [Google Scholar]
- Yoon, B.; Park, Y. A systematic approach for identifying technology opportunities: Keyword-based morphology analysis. Technol. Forecast. Soc. Chang. 2005, 72, 145–160. [Google Scholar] [CrossRef]








| Scientific Papers | Keywords |
|---|---|
| Paper 1 | refrigeration module, mechanical refrigerated container, FLUENT simulation, porous media, four-body stacking method |
| Paper 2 | cargo compartment ventilation, cargo compartment channel, cargo compartment structure platform, air-cooled refrigerated container, NB-IoT technology |
| Paper 3 | water cooling, cooling medium, layout, temperature field, heat transfer coefficient, heat leakage rate, radiation |
| Patents | Keywords |
|---|---|
| Patent 1 | wave power generation, baffle type, ship refrigerated container, battery pack, renewable energy |
| Patent 2 | PLC, infrared sensor, wall-mounted refrigerated container, wind power, generator |
| Patent 3 | polyurethane rigid foam, chemical blowing agent, flame retardant, isocyanate reaction, catalyst |
| Cluster Number | 1 | 2 | 3 | 4 | 5 | 6 |
|---|---|---|---|---|---|---|
| Keywords | R134a R404a CO2 refrigerants HFCs and HFOs refrigerants R-717 R-744 R-290 HFO-1234yf R417a R420a R421a Liquid nitrogen refrigerant R404a-oil mixture refrigerant R452a | Diesel generators Diesel-electric integrated Portable generator Power generation vehicle Dual fuel generator set Combined power station lithium batteryThree-phase generator Hybrid | Integral stacking method Two-body stacking method Four-body stacking method Separate stacking method | Frequency conversion energy-saving compressor Frequency conversion energy-saving fan Digital scroll compressor Two-stage compression piston type inverter compressor | Inner loop power supply system Radiant power supply system Outer loop power supply system Busbar power supply system | PVC insulation Styrofoam Aluminum plate polymer thermal insulation material Polystyrene insulation (EPS) Extruded polystyrene insulation material (XPS) Polyurethane insulation (PU) Styrofoam insulation material Polyurethane integral foam material SuPoTecR thermal insulation foam Q Liner R thermoplastic polyurethane material |
| Topic name | the refrigerant | power system | Goods stacking method | Compressor technology | Power supply | Insulation materials |
| Cluster Number | 1 | 2 | 3 | 4 | 5 | 6 |
|---|---|---|---|---|---|---|
| Keywords | Polyurethane foam material HFC-365mfc cyclopentane Mixture of cyclopentane and HFC-245fa Polyolefin foam composite thermal insulation foam material Polyurethane composite | Diesel generators Diesel-electric integrated Servo motor powered generator car Hybrid generator set solar energy generation lithium battery Wave energy power generation device Turbine power plant Self-generation technology | Integral stacking method Four-body stacking method Mixed cargo stacking | Frequency conversion energy-saving compressor Variable speed scroll compressor Air compressor Piston type inverter compressor Digital scroll compressor | Polystyrene board cork Polyurethane Phenolic resin insulation material Vacuum insulation board | Defrost solenoid valve Defrost electric heater Ultrasonic defrost Phase change energy storage defrost |
| Topic name | Foaming agent | power system | Goods stacking method | Compressor technology | Insulation Materials | Defrost method |
| 2011 | |
| Scientific papers | Functional dimension: hot gas defrosting method, frequency conversion energy saving compressors, remote monitoring, digital scroll compressors, frequency conversion energy-saving fans, digital electronics Structural dimension: stainless steel box Material dimension: paraffin-based phase change materials, polyurethane, vacuum insulation board and other insulation materials, R134a, R404a and other refrigerants, CO2 refrigerant, 245fa, 365mfc, cyclopentane and water, and other foaming agents Power System dimension: diesel generator |
| Patents | Functional dimension: remote monitoring, mechanical exhaust and natural air supply, air compressor, variable speed scroll compressor, oil-free air compressor, vacuum insulation box, drainage device, frequency conversion speed control refrigeration device, cold plate cold storage type refrigerated container Structural dimension: composite sandwich panel, Ventilation duct Material dimension: polyurethane foam, fiber reinforced composite materiality-shaped floor, VIP insulation board, antibacterial nickel-saving austenitic stainless steel, polyvinyl chloride (PVC) material, microfiber material, carbon steel or stainless steel, polyvinyl alcohol borax gelled cold storage agent Power System dimension: power generation car, diesel engine, fuel tank, battery, three-phase AC power supply, wind power |
| 2012 | |
| Scientific papers | Functional dimension: air-cooled ventilation, evaporative condenser, intelligent safety monitoring system, controlled atmosphere refrigeration technology, solar refrigeration systems, PS satellite positioning systems Structural dimension: Material dimension: polyvinyl chloride insulation material, polyurethane foaming agent, HCFC-141b foaming agent, HFCs and hydrofluoroolefins (Hydrofluoroolefins, HFOs) refrigerants, including low GWP refrigerants (such as R-717, R-744 and R-290), R23 refrigerant, HFO-1234yf refrigerant, etc., cabinet materials such as galvanized sheet and aluminum-magnesium sheet Power System dimension: diesel-electric integrated drive, Carrier Vecter1850 SB210+50 of Longwing Model units |
| Patents | Functional dimension: sensors, temperature sensors, safety intelligent detection systems, radio frequency identification technology, return air ducts Structural dimension: T-floor Material dimension: polymer materials, polyurethane foam Power System dimension: wind turbines, solar photovoltaic cells, intelligent generator sets, diesel generators |
| 2013 | |
| Scientific papers | Functional dimension: direct ventilation system, mechanical air supply, natural exhaust Structural dimension: slot flange Material dimension: foam plastic, aluminum plate polymer and other thermal insulation materials, green foaming agent, HFC-LBA foaming agent, cyclopentane mixed with third-generation blowing agent such as HFC-245fa and HFC-365mfc Power System dimension: portable generator |
| Patents | Functional dimension: vapor compression system, monitoring system, water leaker Structural dimension: ventilation duct, with duct diversion groove Material dimension: fiber reinforced resin tape composite material Power System dimension: diesel generator |
| 2014 | |
| Scientific papers | Functional dimension: RFID technology, compartment sandwich foaming technology, compartment split-type high-pressure integral infusion foaming Technology, vacuum insulation chamber (box) body manufacturing technology, liquid nitrogen spray technology and liquid CO2 vaporization and refrigeration technology, digital control technology, air-conditioning preservation technology, intelligent integration of air-conditioning transportation equipment Structural dimension: Material dimension: polypropylene materials, new green phase change materials, composite phase change materials, solar heat reflective thermal insulation coatings(reflective thermal insulation coatings, radiation thermal insulation coatings and transparent thermal insulation coatings),carbon aluminum alloy boxes body material, polystyrene insulation material (EPS), extruded polystyrene insulation material (XPS), polyurethane insulation material (PU), R417a, R420a, R421a and liquid nitrogen and other refrigerants, phase change energy storage materials, MGSS stainless iron and SUS304 stainless steel cabinet materials, solid–gas phase change materials, liquid–gas phase change materials, solid–liquid phase change materials, activated carbon/barium-lithium alloy, etc. getter, CaCO3, CaO and MgO mixed getter Power System dimension: |
| Patents | Functional dimension: Zigbee networking technology, PLC control, aluminum floor, multi-compressor refrigeration system, multiple temperature control systems Structural dimension: Material dimension: composite insulation plate, carbon dioxide adsorption materials, polyurethane foam Power System dimension: solar panels, batteries, wind turbines, solar photovoltaic battery packs |
| 2015 | |
| Scientific papers | Functional dimension: micro-environmental detection and control system, sensors, air conditioning ratio, vapor compression refrigeration cycle (refrigeration compressor, condenser, evaporator, throttle valve, accumulator, pressure control and gas–liquid separator), information construction Structural dimension: Material dimension: prefabricated foamed sandwich vacuum insulation board composite material, polystyrene foam insulation materials Power System dimension: power generation vehicles, 45ft diesel-electric integrated mechanical refrigerator |
| Patents | Functional dimension: temperature sensor, condenser, upper air outlet method, humidity adjustment, air duct, refrigerator power socket box Structural dimension: Material dimension: cyclopentane, HFC-245fa, polyether, polyurethane raw materials, vacuum insulation board Power System dimension: |
| 2016 | |
| Scientific papers | Functional dimension: cabin ventilation technology, frequency conversion technology, enclosure structure insulation technology, compressor energy-saving technology, defrosting energy-saving technology, air conditioning refrigerated container, air supply method, air extraction method, condenser spray cooling technology, electric heating defrost, hot air defrost method and hot gas defrost method, intelligent and information technology, microcomputer controller, hot gas bypass technology, two-stage compression piston inverter compressor, double fan structure evaporator, defrost solenoid valve and defrost electric heater, electronic expansion valve, programmable controller, CFD, multi-temperature control refrigerator, remote real-time monitoring system, “e -coat” gas cooling technology Structural dimension: four-body stacking method, two-body stacking method, integral stacking method Material dimension: barium-lithium alloy, cobalt oxide, vanadium compounds and other chemical getters, activated carbon getters, full water foaming agent, SiO2 aerogel, glass fiber core material, polyurethane integral foam material, supporter thermal insulation foam material, a thermoplastic polyurethane material, R452A refrigerant, R404A-oil mixture, new environmentally friendly refrigerant Power System dimension: |
| Patents | Functional dimension: electronic expansion valve, remote monitoring system, wired remote monitoring system, RFID technology, silicone heat insulation paint layer, ventilation arrangement structure Structural dimension: Material dimension: polyurethane foam, expandable polyurethane foam, carbon dioxide adsorbent Power System dimension: metal-air battery, frequency conversion scroll compressor, diesel generator, automatic power supply device |
| 2017 | |
| Scientific papers | Functional dimension: Structural dimension: Material dimension: Power System dimension: radiation power supply, inner loop power supply |
| Patents | Functional dimension: remote monitoring system, temperature sensor, internal micro-environment adjustment control system, transformer, air-cooled, air-cooled condenser, solenoid valve, intelligent refrigerated container real-time positioning monitoring system, ventilation duct, top air outlet Structural dimension: new sealing structure, container door end lining board structure Material dimension: polyurethane, AL-Mg series aluminum alloy, HFC-245fa, cyclopentane, cyclopentane and HFC-245fa’s mixture, composite insulation board, vacuum insulation board, thermal insulation composite board Power System dimension: inverter scroll compressor, generator set, piston compressor, dual-fuel propulsion diesel engine, solar power generation device |
| 2018 | |
| Scientific papers | Functional dimension: ZigBee technology, remote monitoring technology, thermal expansion valve, electronic expansion valve, suction regulating valve, hot gas bypass valve, intelligent monitoring, automatic refrigerator management system GRASP 3.0, cooling method of condenser of refrigeration unit: air cooling, digital scroll compressor Structural dimension: Material dimension: alloy steel box material, activated carbon/expanded graphite composite getter, R404a refrigerant Power System dimension: |
| Patents | Functional dimension: remote monitoring system, controlled atmosphere refrigerated container, Beidou positioning system, Internet of Things, intelligent refrigerated container, VR technology, container sunshade device, WI-FI module, new muffler device, air-conditioned refrigerated container, energy storage unit Structural dimension: new sealing structure, top corner sealing structure Material dimension: coconut shell activated carbon, copper nitrate, expandable graphite mixed getter, high-strength corrosion-resistant Al-Mg aluminum alloy, high-damping muffler material and gas condensation adhesive damping material, temperature uniformity-floor Power System dimension: solar panel, intelligent power supply management device, battery pack, hybrid generator set, diesel generator, intelligent integrated power supply system, cross-type power supply system |
| 2019 | |
| Scientific papers | Functional dimension: temperature field distribution, low-orbit satellite and narrowband Internet of Things (NB-Iota) communication technology, water cooling system, air-cooled cooling, water-cooled cooling, cold storage refrigerated container, ventilation design, two ventilation modes: air supply mode, exhaust mode, T-shaped floor drain device, large return air duct area Structural dimension: Material dimension: hard high-quality polyurethane foam board Power System dimension: outer loop power supply system, bulbar power supply mode, lithium battery power supply, diesel generator |
| Patents | Functional dimension: BIM technology, PLC controller, energy storage unit, compression condensing unit and evaporator, air duct, drainage electric ball valve, air-conditioned refrigerated container, injection foaming equipment, injection foaming equipment, defrost solenoid valve, electronic expansion valve, condenser, inverter compressor Structural dimension: air tightness-ring seal, sandwich structure Material dimension: polyurethane rigid foam, polyurethane foam, polystyrene foam, polyolefin Foam, composite thermal insulation foam material, PVC deflector, thermal insulation cotton, closed-cell polyurethane rigid foam Power System dimension: wind power generation, bulbar power supply, pure electric refrigerated container, LNG fuel water-cooled refrigerated container, power battery, energy-saving wall-mounted refrigerated container generator set, solar panel, servo motor, portable generator, injection foaming equipment; four-standard power refrigerated container for diesel engine, automobile, solar energy, and power grid; four-body stacking, rotating motor, oil-electric integrated refrigeration system |
| 2020 | |
| Scientific papers | Functional dimension: fan installation technology, turbo fan, 45-foot wide-body cold storage refrigerated container, monitoring systems, wireless communication technologies (such as 5G), mechanical air supply/natural exhaust air or natural air supply/mechanical exhaust wind mode, new mechanical air supply/mechanical exhaust mode, CFD simulation, solid–liquid phase change cold storage technology, zone temperature control system, hot gas defrost, electric heating defrost, air energy defrosting, water defrosting, liquid refrigerant defrosting, ultrasonic defrosting, electromagnetic defrosting, phase change energy storage defrosting, air energy electric defrosting, ultrasonic electric defrosting, temperature control, phase change cold storage technology, Internet of Things technology, frequency conversion energy saving technology, temperature field uniformity, active air conditioning technology, intelligence, cargo compartment ventilation arrangement, air supply speed, return air form, fan position Structural dimension: T-floor aluminum profile welding, refrigerated container yard, cargo stacking Material dimension: organic phase change material, RT5HC phase change cold storage material, FEA-1100 blowing agent, rigid polyurethane foam Power System dimension: lithium battery, low-speed diesel engine, diesel generator, shaft generator (also motor), steam turbine generators, exhaust gas booster generators, combined power plants, dual-fuel generator sets, hydrogen fuel cell, solar cell, Super capacitor, hybrid power, LNG dual-fuel technology, pure electric refrigerated container, hybrid power supply system, battery power supply, new energy battery power supply, power carrier technology |
| Patents | Functional dimension: air defrosting technology, electronic expansion valve, compression condensing unit, NB-IOT communication module group, helium refrigeration, rechargeable energy storage, water cooling system, intelligent power supply switching device, ethernet communication, water cooling methods, PLC controllers, water-cooled refrigerated container ships, cold storage boards Structural dimension: Material dimension: a polyurethane composite material: isocyanate and isocyanate reactive compounds, carbon dioxide refrigerant, double-layer phase change material and natural cold source, composite Getter: coconut shell activated carbon, copper nitrate, expandable graphite and hydrogen peroxide Power System dimension: wave power generation, LNG fuel power generation, diesel generator set, battery drive, LNG cold energy engine, wall-mounted wind power generation group, storage battery, solar panels, servo motors, power batteries |
| 2021 | |
| Scientific papers | Functional dimension: Structural dimension: Material dimension: Power System dimension: floating plate wave energy power generation device, wireless charging, passive refrigerated container, self-power generation technology |
| Patents | Functional dimension: antenna technology, jet enthalpy refrigeration system, air defrost technology, return air channel, door antifreeze design Structural dimension: Material dimension: water-based galvanized paint Power System dimension: floating plate wave energy power generation device, wireless charging, turbine power generation device, hybrid refrigerated container and more kind of power supply refrigeration system, passive refrigerated container and system, self-power generation technology |
Publisher’s Note: MDPI stays neutral with regard to jurisdictional claims in published maps and institutional affiliations. |
© 2022 by the authors. Licensee MDPI, Basel, Switzerland. This article is an open access article distributed under the terms and conditions of the Creative Commons Attribution (CC BY) license (https://creativecommons.org/licenses/by/4.0/).
Share and Cite
Wang, Y.; Feng, L.; Wang, J.; Zhao, H.; Liu, P. Technology Trend Forecasting and Technology Opportunity Discovery Based on Text Mining: The Case of Refrigerated Container Technology. Processes 2022, 10, 551. https://doi.org/10.3390/pr10030551
Wang Y, Feng L, Wang J, Zhao H, Liu P. Technology Trend Forecasting and Technology Opportunity Discovery Based on Text Mining: The Case of Refrigerated Container Technology. Processes. 2022; 10(3):551. https://doi.org/10.3390/pr10030551
Chicago/Turabian StyleWang, Yansen, Lijie Feng, Jinfeng Wang, Huadong Zhao, and Peng Liu. 2022. "Technology Trend Forecasting and Technology Opportunity Discovery Based on Text Mining: The Case of Refrigerated Container Technology" Processes 10, no. 3: 551. https://doi.org/10.3390/pr10030551
APA StyleWang, Y., Feng, L., Wang, J., Zhao, H., & Liu, P. (2022). Technology Trend Forecasting and Technology Opportunity Discovery Based on Text Mining: The Case of Refrigerated Container Technology. Processes, 10(3), 551. https://doi.org/10.3390/pr10030551

