From Sensors to Insights: An Original Method for Consumer Behavior Identification in Appliance Usage
Abstract
1. Introduction
- pipeline for consumer behavior identification
- feature extraction and computation for labeling assignment
- identification of context-relevant dimensions for prediction
2. Related Work
2.1. Time Series
2.2. Cluster Analysis of Household Devices Usage
2.3. Appliance Classification
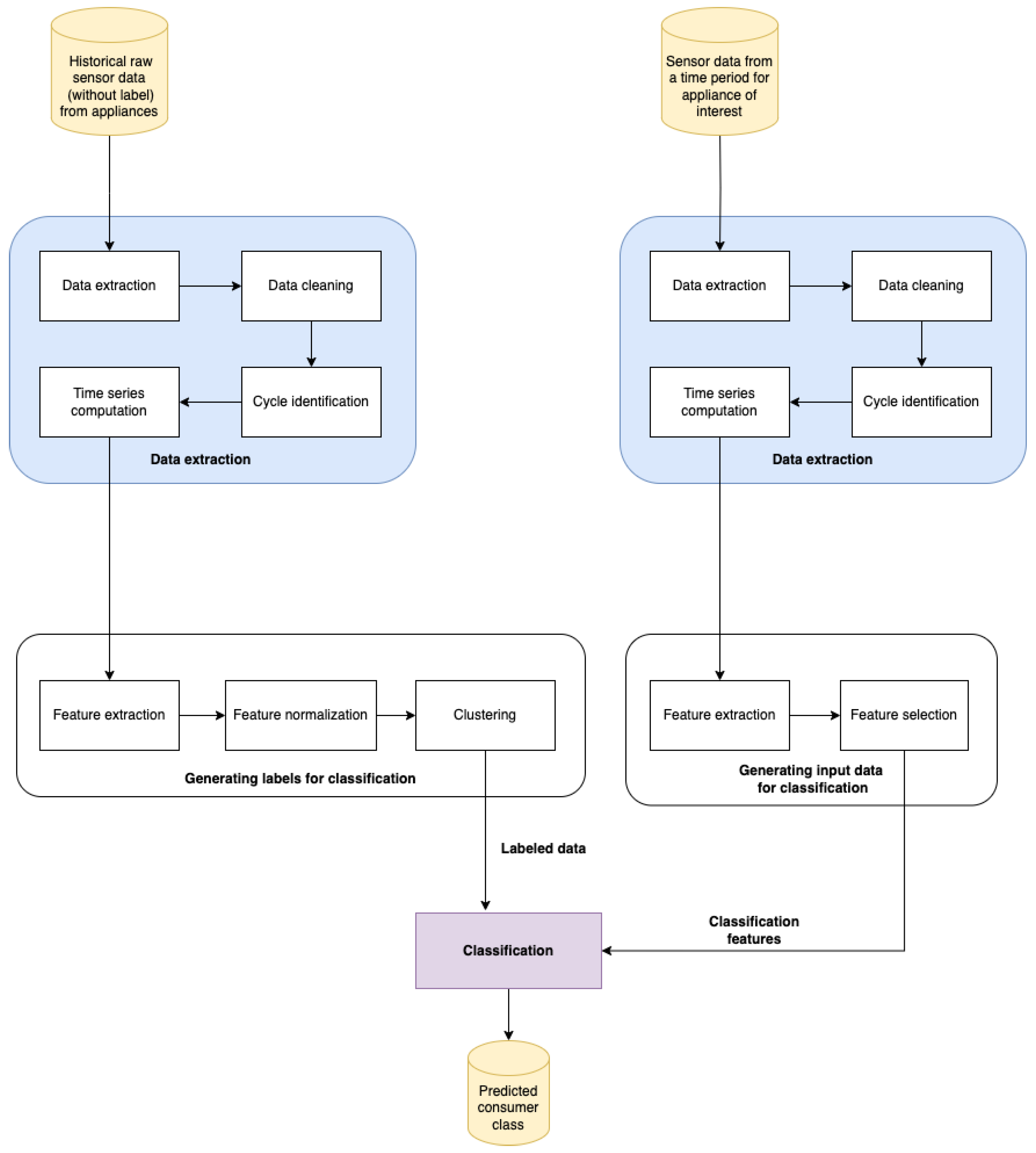
3. Pipeline for Usage Characterization
3.1. Method for Consumer Behavior Identification
- Duplicate data: the Name 1 signal from line 2 is a duplicate of line 1, the only difference between the two of them being the received timestamp
- Variability in data types: the Name 2 signal value type is an alphabetical one, while the values of the other signals are numerical values
- Variability in timezone: for the Name 3 signal, GMT +2 is used, while for the other signals, GMT +1. Different time zones can appear due to the geographical location of the devices. The usage of different time zones could imply the need for normalization before further processing of the data.
3.2. Algorithmic Representation
| Algorithm 1: DetectClustersFromRawData: Consumer class characterization from raw sensor data | 
|  | 
| Algorithm 2: DetermineConsumerClass: consumer class determination from raw sensor data | 
| Input   :  , historical raw sensor data recorded from devices , limited raw sensor data recorded for one device Output: Consumer class prediction for applianceData 
 | 
- Average number of cycles per higher time amount ⇒ one feature
- Average runtime per higher time amount ⇒ one feature
- Average runtime per each weekday ⇒ seven features
- Average number of cycles per each weekday ⇒ seven features
4. Application on Household Data
4.1. Context and Dataset Description
- cycles with a duration of more than 5 min or less than 12 h, since outside these time ranges, running cycles are not plausible for the device types used
- instances that have more than 20 running cycles per year, since these devices have statistical relevance due to the higher number of usages in one year
- Runtime time series, where one point represents each device’s runtime in seconds per that day of the year.
- Cycles time series, where one point represents the number of cycles that the device was used for in a given day
4.2. Appliance Usage Clustering
4.3. Usage Class Prediction
5. Conclusions
Author Contributions
Funding
Institutional Review Board Statement
Informed Consent Statement
Data Availability Statement
Conflicts of Interest
References
- Firte, C.; Iamnitchi, L.; Portase, R.; Tolas, R.; Potolea, R.; Dinsoreanu, M.; Lemnaru, C. Knowledge inference from home appliances data. In Proceedings of the 2022 IEEE 18th International Conference on Intelligent Computer Communication and Processing (ICCP), Cluj-Napoca, Romania, 22–24 September 2022; pp. 237–243. [Google Scholar] [CrossRef]
- Babaei, M.; Abazari, A.; Soleymani, M.M.; Ghafouri, M.; Muyeen, S.; Beheshti, M.T. A data-mining based optimal demand response program for smart home with energy storages and electric vehicles. J. Energy Storage 2021, 36, 102407. [Google Scholar] [CrossRef]
- EPA. U.S. Environmental Protection Agency. Electricity Customers. Available online: https://www.epa.gov/energy/electricity-customers (accessed on 17 October 2023).
- Kong, W.; Dong, Z.Y.; Jia, Y.; Hill, D.J.; Xu, Y.; Zhang, Y. Short-term residential load forecasting based on LSTM recurrent neural network. IEEE Trans. Smart Grid 2017, 10, 841–851. [Google Scholar] [CrossRef]
- Koop, S.; Van Dorssen, A.; Brouwer, S. Enhancing domestic water conservation behaviour: A review of empirical studies on influencing tactics. J. Environ. Manag. 2019, 247, 867–876. [Google Scholar] [CrossRef] [PubMed]
- Muhsen, D.H.; Haider, H.T.; Al-Nidawi, Y.; Khatib, T. Optimal home energy demand management based multi-criteria decision making methods. Electronics 2019, 8, 524. [Google Scholar] [CrossRef]
- Fulcher, B.D. Feature-based time-series analysis. In Feature Engineering for Machine Learning and Data Analytics; CRC Press: Boca Raton, FL, USA, 2018; pp. 87–116. [Google Scholar]
- Bonifati, A.; Buono, F.D.; Guerra, F.; Tiano, D. Time2Feat: Learning interpretable representations for multivariate time series clustering. Proc. VLDB Endow. 2022, 16, 193–201. [Google Scholar] [CrossRef]
- Olariu, E.M.; Tolas, R.; Portase, R.; Dinsoreanu, M.; Potolea, R. Modern approaches to preprocessing industrial data. In Proceedings of the 2020 IEEE 16th International Conference on Intelligent Computer Communication and Processing (ICCP), Cluj-Napoca, Romania, 3–5 September 2020; pp. 221–226. [Google Scholar] [CrossRef]
- Lin, J.; Williamson, S.; Borne, K.; DeBarr, D. Pattern recognition in time series. In Advances in Machine Learning and Data Mining for Astronomy; Citeseer: Princeton, NJ, USA, 2012; Volume 1, p. 3. [Google Scholar]
- Croston, J.D. Forecasting and stock control for intermittent demands. J. Oper. Res. Soc. 1972, 23, 289–303. [Google Scholar] [CrossRef]
- Wang, X.; Mueen, A.; Ding, H.; Trajcevski, G.; Scheuermann, P.; Keogh, E. Experimental comparison of representation methods and distance measures for time series data. Data Min. Knowl. Discov. 2013, 26, 275–309. [Google Scholar] [CrossRef]
- Laurinec, P.; Lucká, M. Interpretable multiple data streams clustering with clipped streams representation for the improvement of electricity consumption forecasting. Data Min. Knowl. Discov. 2019, 33, 413–445. [Google Scholar] [CrossRef]
- Fu, X.; Zeng, X.J.; Feng, P.; Cai, X. Clustering-based short-term load forecasting for residential electricity under the increasing-block pricing tariffs in China. Energy 2018, 165, 76–89. [Google Scholar] [CrossRef]
- Ramnath, G.S.; Muyeen, S.; Kotecha, K. Household Electricity Consumer Classification Using Novel Clustering Approach, Review, and Case Study. Electronics 2022, 11, 2302. [Google Scholar] [CrossRef]
- Figueiredo, V.; Rodrigues, F.; Vale, Z.; Gouveia, J.B. An electric energy consumer characterization framework based on data mining techniques. IEEE Trans. Power Syst. 2005, 20, 596–602. [Google Scholar] [CrossRef]
- Chicco, G. Overview and performance assessment of the clustering methods for electrical load pattern grouping. Energy 2012, 42, 68–80. [Google Scholar] [CrossRef]
- Ofetotse, E.L.; Essah, E.A.; Yao, R. Evaluating the determinants of household electricity consumption using cluster analysis. J. Build. Eng. 2021, 43, 102487. [Google Scholar] [CrossRef]
- Hur, C.H.; Lee, H.E.; Kim, Y.J.; Kang, S.G. Semi-supervised domain adaptation for multi-label classification on nonintrusive load monitoring. Sensors 2022, 22, 5838. [Google Scholar] [CrossRef]
- Chen, Y.C.; Ko, Y.L.; Peng, W.C.; Lee, W.C. Mining appliance usage patterns in smart home environment. In Proceedings of the Advances in Knowledge Discovery and Data Mining: 17th Pacific-Asia Conference, PAKDD 2013, Gold Coast, Australia, 14–17 April 2013; Proceedings, Part I 17. Springer: Berlin/Heidelberg, Germany, 2013; pp. 99–110. [Google Scholar]
- Likas, A.; Vlassis, N.; Verbeek, J.J. The global k-means clustering algorithm. Pattern Recognit. 2003, 36, 451–461. [Google Scholar] [CrossRef]
- Mohamad, I.B.; Usman, D. Standardization and its effects on K-means clustering algorithm. Res. J. Appl. Sci. Eng. Technol. 2013, 6, 3299–3303. [Google Scholar] [CrossRef]
- Haben, S.; Singleton, C.; Grindrod, P. Analysis and clustering of residential customers energy behavioral demand using smart meter data. IEEE Trans. Smart Grid 2015, 7, 136–144. [Google Scholar] [CrossRef]
- Yilmaz, S.; Chambers, J.; Patel, M.K. Comparison of clustering approaches for domestic electricity load profile characterisation-Implications for demand side management. Energy 2019, 180, 665–677. [Google Scholar] [CrossRef]
- Syakur, M.; Khotimah, B.; Rochman, E.; Satoto, B.D. Integration k-means clustering method and elbow method for identification of the best customer profile cluster. IOP Conf. Ser. Mater. Sci. Eng. 2018, 336, 012017. [Google Scholar] [CrossRef]
- Kodinariya, T.M.; Makwana, P.R. Review on determining number of Cluster in K-Means Clustering. Int. J. 2013, 1, 90–95. [Google Scholar]
- Caliński, T.; JA, H. A Dendrite Method for Cluster Analysis. Commun. Stat.—Theory Methods 1974, 3, 1–27. [Google Scholar] [CrossRef]
- Davies, D.L.; Bouldin, D.W. A Cluster Separation Measure. IEEE Trans. Pattern Anal. Mach. Intell. 1979, PAMI-1, 224–227. [Google Scholar] [CrossRef]
- Sousa, M.; Tomé, A.M.; Moreira, J. Long-term forecasting of hourly retail customer flow on intermittent time series with multiple seasonality. Data Sci. Manag. 2022, 5, 137–148. [Google Scholar] [CrossRef]
- Goldberger, J.; Hinton, G.E.; Roweis, S.; Salakhutdinov, R.R. Neighbourhood components analysis. Adv. Neural Inf. Process. Syst. 2004, 17, 513–520. [Google Scholar]
- Weston, J.; Watkins, C. Multi-Class Support Vector Machines; Technical Report; Citeseer: Princeton, NJ, USA, 1998. [Google Scholar]
- Breiman, L. Random forests. Mach. Learn. 2001, 45, 5–32. [Google Scholar] [CrossRef]
- Rish, I. An empirical study of the naive Bayes classifier. In Proceedings of the IJCAI 2001 Workshop on Empirical Methods in Artificial Intelligence, Seattle, WA, USA, 4–6 August 2001; Volume 3, pp. 41–46. [Google Scholar]
- Windeatt, T. Accuracy/diversity and ensemble MLP classifier design. IEEE Trans. Neural Netw. 2006, 17, 1194–1211. [Google Scholar] [CrossRef]
- Sadeghianpourhamami, N.; Ruyssinck, J.; Deschrijver, D.; Dhaene, T.; Develder, C. Comprehensive feature selection for appliance classification in NILM. Energy Build. 2017, 151, 98–106. [Google Scholar] [CrossRef]
- Liu, H.; Wu, H.; Yu, C. A hybrid model for appliance classification based on time series features. Energy Build. 2019, 196, 112–123. [Google Scholar] [CrossRef]
- D’hulst, R.; Labeeuw, W.; Beusen, B.; Claessens, S.; Deconinck, G.; Vanthournout, K. Demand response flexibility and flexibility potential of residential smart appliances: Experiences from large pilot test in Belgium. Appl. Energy 2015, 155, 79–90. [Google Scholar] [CrossRef]
- Cruz, C.; Tostado-Véliz, M.; Palomar, E.; Bravo, I. Pattern-driven behaviour for demand-side management: An analysis of appliance use. Energy Build. 2024, 308, 113988. [Google Scholar] [CrossRef]
- Zufferey, D.; Gisler, C.; Abou Khaled, O.; Hennebert, J. Machine learning approaches for electric appliance classification. In Proceedings of the 2012 11th International Conference on Information Science, Signal Processing and their Applications (ISSPA), Montreal, QC, Canada, 2–5 July 2012; pp. 740–745. [Google Scholar]
- Shafqat, W.; Lee, K.T.; Kim, D.H. A Comprehensive Predictive-Learning Framework for Optimal Scheduling and Control of Smart Home Appliances Based on User and Appliance Classification. Sensors 2022, 23, 127. [Google Scholar] [CrossRef] [PubMed]
- Portase, R.; Tolas, R.; Potolea, R. MEDIS: Analysis Methodology for Data with Multiple Complexities. In Proceedings of the Proceedings of the 13th International Joint Conference on Knowledge Discovery, Knowledge Engineering and Knowledge Management (IC3K 2021), Online, 25–27 October 2021; pp. 191–198. [Google Scholar]
- Pedregosa, F.; Varoquaux, G.; Gramfort, A.; Michel, V.; Thirion, B.; Grisel, O.; Blondel, M.; Prettenhofer, P.; Weiss, R.; Dubourg, V.; et al. Scikit-learn: Machine Learning in Python. J. Mach. Learn. Res. 2011, 12, 2825–2830. [Google Scholar]







| Signal Name | Value | Recorded Timestamp | Received Timestamp | 
|---|---|---|---|
| Name 1 | 127 | 2024-01-05T17:20:30.45 + 01:00 | 2024-01-05T17:20:50.45 + 01:00 | 
| Name 1 | 127 | 2024-01-05T17:20:30.45 + 01:00 | 2024-01-05T17:20:51.05 + 01:00 | 
| Name 2 | setting-abc | 2024-01-05T18:23:12.37 + 01:00 | 2024-01-05T18:23:54.08 + 01:00 | 
| Name 3 | 3.1415 | 2024-01-05T17:30:12.05 + 02:00 | 2024-01-05T17:50:17.07 + 02:00 | 
| Appliance Type | Number of Running Cycles | 
|---|---|
| Type 1 | 8.1 millions | 
| Type 2 | 7.3 millions | 
| Type 3 | 29.9 millions | 
| Granularity | Feature | 
|---|---|
| Month | Average number of cycles per month | 
| Average runtime per month in seconds | |
| Day | Average number of cycles per day | 
| Average runtime per day in seconds | 
| No of Clusters | Calinski–Harabasz Index | Davies–Bouldin Index | Silhouette Coefficient | 
|---|---|---|---|
| 3 | 28,903 | 1.06 | 0.47 | 
| 4 | 24,494 | 1.22 | 0.34 | 
| 5 | 21,107 | 1.32 | 0.26 | 
| Appliance | Time Period | Classification Method | Accuracy | 
|---|---|---|---|
| Appliance type 1 | 3 month | KNN | 75.80% | 
| multiclass SVM | 75.36% | ||
| random forest | 75.87% | ||
| naive Bayes | 75.75% | ||
| MLP | 76.24% | ||
| 6 month | KNN | 85.01% | |
| multiclass SVM | 85.05% | ||
| random forest | 85.21% | ||
| naive Bayes | 84.81% | ||
| MLP | 85.01% | ||
| 12 month | KNN | 98.46% | |
| multiclass SVM | 99.97% | ||
| random forest | 99.31% | ||
| naive Bayes | 96.97% | ||
| MLP | 99.85% | ||
| Appliance type 2 | 3 month | KNN | 81.94% | 
| multiclass SVM | 81.67% | ||
| random forest | 81.70% | ||
| naive Bayes | 81.48% | ||
| MLP | 81.85% | ||
| 6 month | KNN | 87.60% | |
| multiclass SVM | 87.08% | ||
| random forest | 87.23% | ||
| naive Bayes | 87.11% | ||
| MLP | 87.11% | ||
| 12 month | KNN | 98.53% | |
| multiclass SVM | 99.89% | ||
| random forest | 99.20% | ||
| naive Bayes | 97.61% | ||
| MLP | 99.54% | ||
| Appliance type 3 | 3 month | KNN | 88.98% | 
| multiclass SVM | 88.52% | ||
| random forest | 89.06% | ||
| naive Bayes | 87.64% | ||
| MLP | 89.11% | ||
| 6 month | KNN | 93.85% | |
| multiclass SVM | 93.63% | ||
| random forest | 93.87% | ||
| naive Bayes | 93.08% | ||
| MLP | 94.22% | ||
| 12 month | KNN | 99.72% | |
| multiclass SVM | 99.98% | ||
| random forest | 99.78% | ||
| naive Bayes | 96.93% | ||
| MLP | 99.83% | 
| Appliance | Time Period | Accuracy for Extended Feature Set (Method) | Accuracy for Reduced Feature Set (Method) | 
|---|---|---|---|
| Appliance type 1 | 3 month | 76.24% (MLP) | 75.24% (SVM) | 
| 6 month | 85.21% (random forest) | 84.91% (SVM) | |
| 12 month | 99.97% (SVM) | 98.79% (KNN) | |
| Appliance type 2 | 3 month | 81.94% (KNN) | 81.76% (KNN) | 
| 6 month | 87.60% (KNN) | 87.14% (KNN) | |
| 12 month | 99.89% (SVM) | 99.08% (SVM) | |
| Appliance type 3 | 3 month | 89.11% (MLP) | 88.64% (KNN) | 
| 6 month | 94.22% (MLP) | 93.82% (KNN) | |
| 12 month | 99.98% (SVM) | 99.84% (SVM) | 
| Disclaimer/Publisher’s Note: The statements, opinions and data contained in all publications are solely those of the individual author(s) and contributor(s) and not of MDPI and/or the editor(s). MDPI and/or the editor(s) disclaim responsibility for any injury to people or property resulting from any ideas, methods, instructions or products referred to in the content. | 
© 2024 by the authors. Licensee MDPI, Basel, Switzerland. This article is an open access article distributed under the terms and conditions of the Creative Commons Attribution (CC BY) license (https://creativecommons.org/licenses/by/4.0/).
Share and Cite
Portase, R.L.; Tolas, R.; Potolea, R. From Sensors to Insights: An Original Method for Consumer Behavior Identification in Appliance Usage. Electronics 2024, 13, 1364. https://doi.org/10.3390/electronics13071364
Portase RL, Tolas R, Potolea R. From Sensors to Insights: An Original Method for Consumer Behavior Identification in Appliance Usage. Electronics. 2024; 13(7):1364. https://doi.org/10.3390/electronics13071364
Chicago/Turabian StylePortase, Raluca Laura, Ramona Tolas, and Rodica Potolea. 2024. "From Sensors to Insights: An Original Method for Consumer Behavior Identification in Appliance Usage" Electronics 13, no. 7: 1364. https://doi.org/10.3390/electronics13071364
APA StylePortase, R. L., Tolas, R., & Potolea, R. (2024). From Sensors to Insights: An Original Method for Consumer Behavior Identification in Appliance Usage. Electronics, 13(7), 1364. https://doi.org/10.3390/electronics13071364
 
        




 
       