Intrusion Detection System for Autonomous Vehicles Using Non-Tree Based Machine Learning Algorithms
Abstract
1. Introduction
2. Literature Review
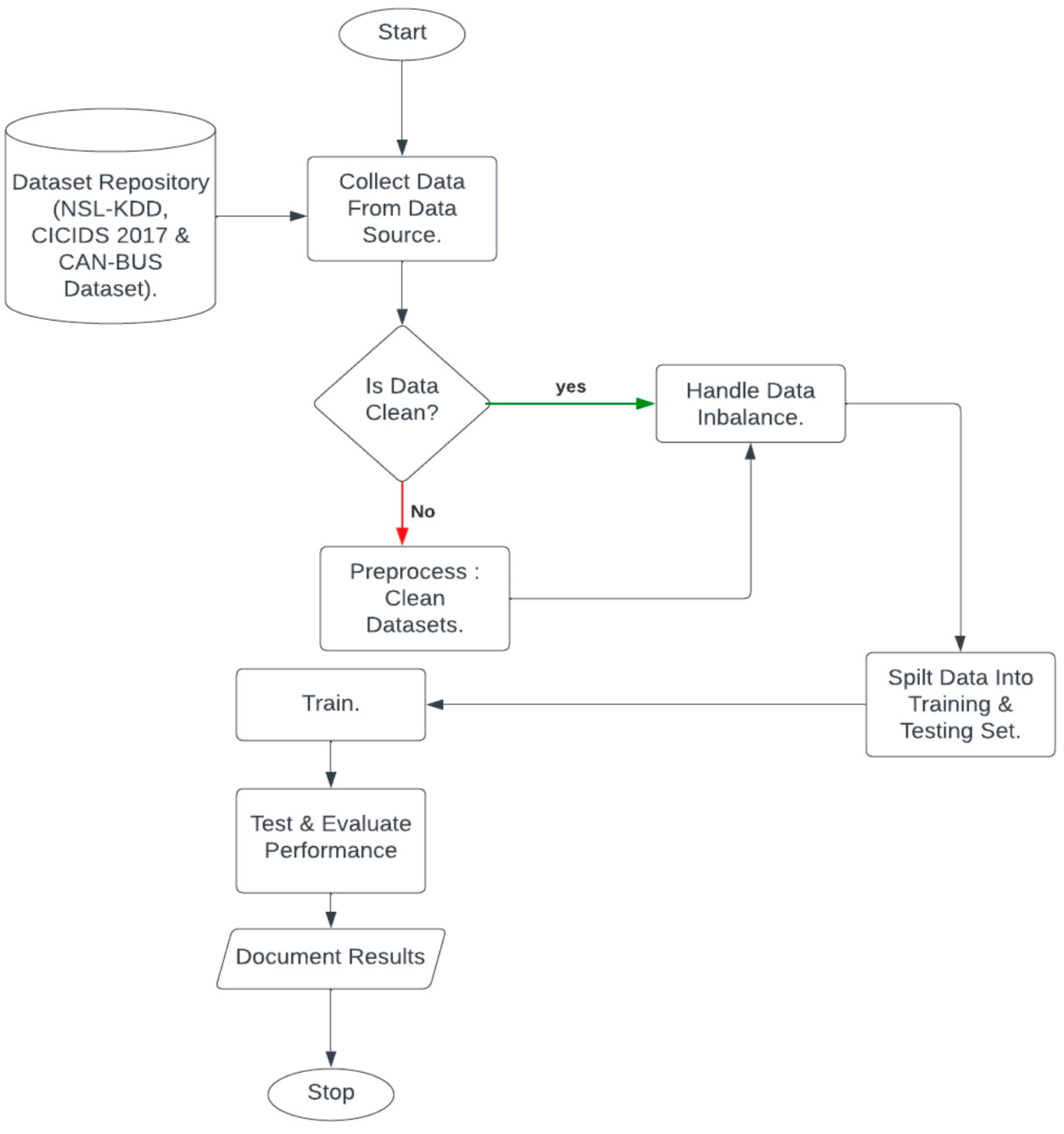
3. Data Sources and Dataset Description
- The CIC-IDS2017 dataset;
- The NSL-KDD dataset;
- The CAN-BUS dataset.
4. Analytics Process and Methodology
4.1. Data Pre-Processing
4.2. Exploratory Data Analysis
4.3. Feature Selection
4.4. Model Selection
- NSL-KDD: logistic regression, support vector machine, Gaussian naive Bayes, and AdaBoost.
- CAN: logistic regression, support vector machine, Gaussian naive Bayes, AdaBoost, and decision tree.
- CICIDS2017: logistic regression, support vector machine, and decision tree.
4.5. Training
4.6. Optimization
5. Results
6. Discussion
7. Conclusions
Author Contributions
Funding
Institutional Review Board Statement
Informed Consent Statement
Data Availability Statement
Acknowledgments
Conflicts of Interest
References
- Gram-Hanssen, K.; Georg, S. Energy Performance Gaps: Promises, People, Practices; Taylor & Francis: Abingdon, UK, 2018; pp. 1–9. [Google Scholar]
- Zhili, D.; Boqiang, L.; Chunxu, G. Development path of electric vehicles in China under environmental and energy security constraints. Resour. Conserv. Recycl. 2018, 143, 17–26. [Google Scholar] [CrossRef]
- Kellstedt, P.M.; Zahran, S.; Vedlitz, A. Personal Efficacy, the Information Environment, and Attitudes Toward Global Warming and Climate Change in the United States. Risk Anal. 2008, 28, 113–126. [Google Scholar] [CrossRef] [PubMed]
- Lavagno, L.; Oppedisano, C.; Cicciarell, S. Design of a Data Aggregation Circuit for Autonomous Driving LiDAR Sensors; Politecnico di Torino: Torino, Italy, 2021. [Google Scholar]
- Liao, H.-J.; Lin, C.-H.R.; Lin, Y.-C.; Tung, K.-Y. Intrusion detection system: A comprehensive review. J. Netw. Comput. Appl. 2013, 36, 16–24. [Google Scholar] [CrossRef]
- Al-Jarrah, O.Y.; Maple, C.; Dianati, M.; Oxtoby, D.; Mouzakitis, A. Intrusion Detection Systems for Intra-Vehicle Networks: A Review. IEEE Access 2019, 7, 21266–21289. [Google Scholar] [CrossRef]
- Alsulami, A.A.; Abu Al-Haija, Q.; Alqahtani, A.; Alsini, R. Symmetrical Simulation Scheme for Anomaly Detection in Autonomous Vehicles Based on LSTM Model. Symmetry 2022, 14, 1450. [Google Scholar] [CrossRef]
- Bhosale, D.A.; Mane, V.M. Comparative study and analysis of network intrusion detection tools. In Proceedings of the 2015 International Conference on Applied and Theoretical Computing and Communication Technology (iCATccT), Davangere, India, 29–31 October 2015; pp. 312–315. [Google Scholar]
- Yang, L.; Moubayed, A.; Shami, A. MTH-IDS: A Multitiered Hybrid Intrusion Detection System for Internet of Vehicles. IEEE Internet Things J. 2021, 9, 616–632. [Google Scholar] [CrossRef]
- Khan, J.; Lim, D.-W.; Kim, Y.-S. Intrusion Detection System CAN-Bus In-Vehicle Networks Based on the Statistical Characteristics of Attacks. Sensors 2023, 23, 3554. [Google Scholar] [CrossRef] [PubMed]
- Karthiga, B.; Durairaj, D.; Nawaz, N.; Venkatasamy, T.K.; Ramasamy, G.; Hariharasudan, A. Intelligent Intrusion Detection System for VANET Using Machine Learning and Deep Learning Approaches. Wirel. Commun. Mob. Comput. 2022, 2022, 1–13. [Google Scholar] [CrossRef]
- Agrawal, K.; Alladi, T.; Agrawal, A.; Chamola, V.; Benslimane, A. NovelADS: A Novel Anomaly Detection System for Intra-Vehicular Networks. IEEE Trans. Intell. Transp. Syst. 2022, 23, 22596–22606. [Google Scholar] [CrossRef]
- Dong, Y.; Chen, K.; Peng, Y.; Ma, Z. Comparative Study on Supervised versus Semi-supervised Machine Learning for Anomaly Detection of In-vehicle CAN Network. In Proceedings of the 2022 IEEE 25th International Conference on Intelligent Transportation Systems (ITSC), Macau, China, 8–12 October 2022; pp. 2914–2919. [Google Scholar]
- Gad, A.R.; Nashat, A.A.; Barkat, T.M. Intrusion detection system using machine learning for vehicular ad hoc networks based on ToN-IoT dataset. IEEE Access 2021, 9, 142206–142217. [Google Scholar] [CrossRef]
- Mehmood, M.; Javed, T.; Nebhen, J.; Abbas, S.; Abid, R.; Bojja, G.R.; Rizwan, M. A Hybrid Approach for Network Intrusion Detection. Comput. Mater. Contin. 2022, 70, 91–107. [Google Scholar] [CrossRef]
- Injadat, M.N.; Moubayed, A.; Nassif, A.B.; Shami, A. Multi-Stage Optimized Machine Learning Framework for Network Intrusion Detection. IEEE Trans. Netw. Serv. Manag. 2020, 18, 1803–1816. [Google Scholar] [CrossRef]
- Wu, W.; Li, R.; Xie, G.; An, J.; Bai, Y.; Zhou, J.; Li, K. A survey of intrusion detection for in-vehicle networks. IEEE Trans. Intell. Transp. Syst. 2019, 21, 919–933. [Google Scholar] [CrossRef]
- Song, H.M.; Woo, J.; Kim, H.K. In-vehicle network intrusion detection using deep convolutional neural network. Veh. Commun. 2019, 21, 100198. [Google Scholar] [CrossRef]
- Yang, L.; Moubayed, A.; Hamieh, I.; Shami, A. Tree-Based Intelligent Intrusion Detection System in Internet of Vehicles. In Proceedings of the GLOBECOM 2019—2019 IEEE Global Communications Conference, Waikoloa, HI, USA, 9–13 December 2019; pp. 1–6. [Google Scholar]
- Kosmanos, D.; Pappas, A.; Aparicio-Navarro, F.J.; Maglaras, L.; Janicke, H.; Boiten, E.; Argyriou, A. Intrusion Detection System for Platooning Connected Autonomous Vehicles. In Proceedings of the 2019 4th South-East Europe Design Automation, Computer Engineering, Computer Networks and Social Media Conference (SEEDA-CECNSM), Piraeus, Greece, 20–22 September 2019. [Google Scholar]
- Lee, H.; Jeong, S.H.; Kim, H.K. OTIDS: A Novel Intrusion Detection System for In-vehicle Network by Using Remote Frame. In Proceedings of the 2017 15th Annual Conference on Privacy, Security and Trust (PST), Calgary, AB, Canada, 28–30 August 2017; pp. 57–5709. [Google Scholar]
- Aloqaily, M.; Otoum, S.; Al Ridhawi, I.; Jararweh, Y. An intrusion detection system for connected vehicles in smart cities. Ad Hoc Netw. 2019, 90, 101842. [Google Scholar] [CrossRef]
- UNB. Brunswick. NSL-KDD Dataset. Available online: https://www.unb.ca/cic/datasets/nsl.html (accessed on 15 May 2023).
- UNB. Brunswick. Intrusion Detection Evaluation Dataset (CIC-IDS2017). Available online: https://www.unb.ca/cic/datasets/ids-2017.html (accessed on 20 February 2023).
- HCRL. CAN Dataset for Intrusion Detection (OTIDS). Available online: https://ocslab.hksecurity.net/Dataset/CAN-intrusion-dataset (accessed on 20 February 2023).
- Ring, M.; Wunderlich, S.; Scheuring, D.; Landes, D.; Hotho, A. A survey of network-based intrusion detection data sets. Comput. Secur. 2019, 86, 147–167. [Google Scholar] [CrossRef]
- Revathi, S.; Malathi, A. A detailed analysis on NSL-KDD dataset using various machine learning techniques for intrusion detection. Int. J. Eng. Res. Technol. 2013, 2, 1848–1853. [Google Scholar]
- Verma, M.E.; Iannacone, M.D.; Bridges, R.A.; Hollifield, S.C.; Moriano, P.; Kay, B.; Combs, F.L. Addressing the lack of comparability & testing in CAN intrusion detection research: A comprehensive guide to CAN IDS data & introduction of the ROAD dataset. arXiv 2020, arXiv:2012.14600. [Google Scholar]
- Song, H.M.; Kim, H.R.; Kim, H.K. Intrusion detection system based on the analysis of time intervals of CAN messages for in-vehicle network. In Proceedings of the 2016 International Conference on Information Networking (ICOIN), Kota Kinabalu, Malaysia, 13–15 January 2016; pp. 63–68. [Google Scholar]
- Park, S.; Choi, J.-Y. Malware Detection in Self-Driving Vehicles Using Machine Learning Algorithms. J. Adv. Transp. 2020, 2020, 1–9. [Google Scholar] [CrossRef]
- Maple, C.; Bradbury, M.; Le, A.T.; Ghirardello, K. A Connected and Autonomous Vehicle Reference Architecture for Attack Surface Analysis. Appl. Sci. 2019, 9, 5101. [Google Scholar] [CrossRef]
- Piazza, N.P. A Study on the Effectiveness of Machine Learning Techniques to Detect and Prevent Zero-Day Cyberattacks; Utica College: Utica, NY, USA, 2020. [Google Scholar]
- Brownlee, J. Data Preparation for Machine Learning: Data Cleaning, Feature Selection, and Data Transforms in Python; Machine Learning Mastery: Vermont, Australia, 2020. [Google Scholar]
- Singh, A. A Comprehensive Guide to Ensemble Learning (with Python Codes). Analyticsvidhya. Available online: https://www.scribd.com/document/408466563/A-Comprehensive-Guide-to-Ensemble-Learning-with-Python-codes-pdf (accessed on 4 July 2023).






| Authors | Year | Technology | Strength | Weakness |
|---|---|---|---|---|
| D. Khan, W. Lim, and Y. S. Kim [10] | 2023 | Optimized threshold sliding window approach (statistical analysis method) | According to the experimental results, CAN-BUS systems can efficiently discern between valid and malicious data using the proposed IDS. The IDS scored an F1-score of 99.56% and an accuracy, precision, and recall of 99.64%. | By comparing window vectors to reference values of normality, the suggested IDS may identify the presence of an attacking ECU. However, if the compromised ECU launches an attack before establishing normal values, anomaly identification can be inaccurate. |
| L. Yang, A. Moubayed, and A. Shami [9] | 2022 | Multi-tiered hybrid IDS (signature-based IDS and an anomaly-based IDS) | Using the CAN intrusion dataset and CICIDS2017 dataset, the suggested system can accurately identify a variety of known attacks with detection accuracies of 99.99% and 99.88%, respectively, and with average F1-scores of 0.963 and 0.800 in the CAN intrusion dataset and CICIDS2017 dataset, respectively. | The F1-score is not as high as the accuracy rate, and that can be optimized. |
| B. Karthiga, D. Durairaj, N. Nawaz, T. K. Venkatasamy, G. Ramasamy, and A. Hariharasudan [11] | 2022 | Modified LeeNET (MLNET) | Attack detection rate (ADR) results show that 98.5% of malicious attacks, 98.9% of botnet attacks, 99.7% of port scan attacks, and 93.9% of brute force attacks are detected | The performance of the IDS in the VANET was not maximized since intelligent key management and deep learning techniques were not used. |
| K. Agrawal, T. Alladi, A. Agrawal, V. Chamola, and A. Benslimane [12] | 2022 | Deep learning | The deep learning-based model achieved above 99.90% in almost every scenario. It has good prediction time results, at just 128.73 ms. | Long prediction time. |
| Y. Dong, K. Chen, Y. Peng, and Z. Ma [13] | 2022 | Decision trees, K-nearest neighbors (K-NN), and support vector machines (SVMs) | The semi-supervised learning method achieved a detection rate of 97.08% and a false-positive rate of 2.84%. | The paper does not discuss the limitations of the study, such as the lack of real-world data and the fact that the datasets were artificially created. |
| A. R. Gad, A. A. Nashat, and T. M. Barkat [14] | 2021 | Chi-square and SMOTE approaches | The chi-square and SMOTE approaches produced significant results for XGBoost. The FPR was 0.019, the XGBoost training accuracy was 0.980, and all other metrics were 0.978. | The work did not address dimensionality reduction. |
| M. Mehmood, T. Javed, J. Nebhen, S. Abbas, R. Abid, G. R. Bojja, and M. Rizwan [15] | 2021 | Support vector machine (SVM) and the adaptive neuro-fuzzy system (ANFIS) | The NSL-KDD dataset’s SVM classification accuracy percentage was 99.3%. In testing and validation, the MSEs were 0.08496 and 0.08523, respectively. | Finding data and then effectively detecting attacks is one of the primary challenges faced by the current approach. |
| M. Injadat, A. Moubayed, A. B. Nassif, and A. Shami [16] | 2021 | RF classifier with Bayesian optimization using tree Parzen estimator (BO-TPE-RF) | The experimental results showed that the optimized RF classifier with Bayesian optimization using the tree Parzen estimator (BO-TPE-RF) had a high detection accuracy exceeding 99% for both the CICIDS2017 and the UNSW-NB 2015 datasets, and the hyperparameter tweaking improved the model performance. | The computational cost and the limited interpretability caused by using Bayesian optimization, the limited flexibility compared with other algorithms, the possibility of overfitting, and the reliance on the quality of the input data. |
| W. Wu, R. Li, G. Xie, J. An, Y. Bai, J. Zhou and K. Li. [17] | 2020 | Survey | The paper provides a comprehensive survey of intrusion detection techniques used for in-vehicle networks. This can be useful for researchers and practitioners in the field who want to obtain a quick overview of the current state-of-the-art IDS. | The paper does not discuss the impact of intrusion detection techniques on the performance of in-vehicle networks |
| H. M. Song, J. Woo, and H. K. Kim [18] | 2020 | Deep convolutional neural network (DCNN) | The results of the study showed that the proposed DCNN-based IDS achieved an accuracy of 99.97%, a precision of 99.98%, a recall of 99.94%, and an F1-score of 99.96%, which outperformed the other two machine learning algorithms (K-NN and SVM). | The authors did not discuss the limitations or challenges of their proposed approach. |
| L. Yang, A. Moubayed, I. Hamieh, and A. Shami [19] | 2019 | Ensemble learning | The accuracy of the CICIDS2017 dataset and the CAN intrusion dataset was 100% and 99.86%, respectively, while the calculation time for each decreased by 73.7% (325.6 s) and 38.6% (2774.8 s). | The drawbacks include resource-intensiveness and low scalability, adaptability, and transparency. It is crucial to carefully evaluate these drawbacks and investigate alternate strategies, such as deep learning-based IDSs or hybrid IDSs combining other machine learning techniques when developing and deploying a security solution for the IoV. |
| D. Kosmanos, A. Pappas, F. J. Aparicio-Navarro, L. Maglaras, H. Janicke, E. Boiten, and A. Argyriou [20] | 2019 | Data fusion, random forest (RF), k-nearest neighbors (K-NN), and one-class support vector machine (OCSVM) | The OCSVM algorithm achieved an accuracy of approximately 90%. The IDS yielded 40 false negatives (FNs), 41 false positives (FPs), and 527 true positives (TPs). | The experiment was not conducted on a real-world dataset. The studies were conducted using datasets from a simulated CAV environment with car platooning. OCSVM is unsuitable for large datasets, it has a large training time, more features, and more complexities. |
| H. Lee, S. H. Jeong, and H. K. Kim [21] | 2018 | OTIDS | The experimental results showed that the proposed OTIDS had a high detection rate of over 99% for various types of attacks, including DoS, ECU spoofing, and message injection. The false alarm rate of OTIDS was also low, indicating that it can accurately distinguish between normal and abnormal network traffic | One weakness of this paper is that the authors did not compare the performance of OTIDS with other existing IDSs for IVNs. Without such a comparison, it is difficult to assess the relative strengths and weaknesses of the proposed OTIDS. |
| Algorithms | Accuracy | F1-Score | Precision | Recall | Sensitivity | Specificity |
|---|---|---|---|---|---|---|
| K-Nearest Neighbor | 97.50% | 97.54% | 97.54% | 97.54% | 97.84% | 97.50% |
| Naive Bayes | 88.86% | 88.80% | 88.86% | 88.86% | 92.31% | 88.86% |
| Support Vector Machine | 96.79% | 96.78% | 96.81% | 96.79% | 97.97% | 96.79% |
| Logistic Regression | 91.96% | 91.94% | 92.03% | 91.96% | 93.58% | 91.96% |
| Adaptive boost | 98.13% | 98.13% | 98.13% | 98.13% | 98.44% | 98.13% |
| Stacking | 99.50% | 99.50% | 99.50% | 99.50% | 99.50% | 99.18% |
| Voting | 97.14% | 97.14% | 97.17% | 97.14% | 97.14% | 98.04% |
| Bagging | 97.20% | 97.19% | 97.20% | 97.20% | 97.20% | 98.41% |
| Algorithms | Accuracy | F1-Score | Precision | Recall | Sensitivity | Specificity |
|---|---|---|---|---|---|---|
| K-Nearest Neighbor | 98.87% | 98.79% | 99.02% | 98.56% | 98.56% | 98.75% |
| Naive Bayes | 87.14% | 85.34% | 91.03% | 80.12% | 80.12% | 84.25% |
| Support Vector Machine | 96.92% | 96.67% | 97.71% | 95.65% | 95.65% | 95.25% |
| Logistic Regression | 88.05% | 87.77% | 84.13% | 91.74% | 91.74% | 92.13% |
| Adaptive boost | 98.82% | 98.73% | 98.94% | 98.52% | 98.52% | 98.71% |
| Stacking | 98.09% | 98.09% | 98.10% | 98.09% | 98.09% | 97.61% |
| Voting | 93.68% | 93.68% | 94.27% | 93.68% | 93.68% | 89.64% |
| Bagging | 98.60% | 93.55% | 94.23% | 98.60% | 98.60% | 89.43% |
| Algorithms | Accuray | F1-Score | Precision | Recall | Sensitivity | Specificity |
|---|---|---|---|---|---|---|
| K-Nearest Neighbor | 99.00% | 99.00% | 99.00% | 99.00% | 99.00% | 98.70% |
| Naive Bayes | 67.82% | 68.00% | 68.00% | 68.00% | 68.00% | 52.64% |
| Logistic Regression | 64.50% | 64.00% | 65.00% | 65.00% | 65.00% | 64.14% |
| Adaptive boost | 98.58% | 99.00% | 99.00% | 99.00% | 99.00% | 97.88% |
| Support Vector Machine | 72.14% | 63.68% | 91.80% | 48.75% | 48.75% | 95.63% |
| Stacking | 99.75% | 99.75% | 99.75% | 99.75% | 99.75% | 99.76% |
| Bagging | 64.38% | 63.99% | 65.08% | 64.38% | 64.38% | 61.77% |
| Voting | 74.94% | 73.87% | 79.92% | 74.94% | 74.94% | 67.66% |
Disclaimer/Publisher’s Note: The statements, opinions and data contained in all publications are solely those of the individual author(s) and contributor(s) and not of MDPI and/or the editor(s). MDPI and/or the editor(s) disclaim responsibility for any injury to people or property resulting from any ideas, methods, instructions or products referred to in the content. |
© 2024 by the authors. Licensee MDPI, Basel, Switzerland. This article is an open access article distributed under the terms and conditions of the Creative Commons Attribution (CC BY) license (https://creativecommons.org/licenses/by/4.0/).
Share and Cite
Anthony, C.; Elgenaidi, W.; Rao, M. Intrusion Detection System for Autonomous Vehicles Using Non-Tree Based Machine Learning Algorithms. Electronics 2024, 13, 809. https://doi.org/10.3390/electronics13050809
Anthony C, Elgenaidi W, Rao M. Intrusion Detection System for Autonomous Vehicles Using Non-Tree Based Machine Learning Algorithms. Electronics. 2024; 13(5):809. https://doi.org/10.3390/electronics13050809
Chicago/Turabian StyleAnthony, Cynthia, Walid Elgenaidi, and Muzaffar Rao. 2024. "Intrusion Detection System for Autonomous Vehicles Using Non-Tree Based Machine Learning Algorithms" Electronics 13, no. 5: 809. https://doi.org/10.3390/electronics13050809
APA StyleAnthony, C., Elgenaidi, W., & Rao, M. (2024). Intrusion Detection System for Autonomous Vehicles Using Non-Tree Based Machine Learning Algorithms. Electronics, 13(5), 809. https://doi.org/10.3390/electronics13050809

