Potential Role of Lauric Acid in Milk Fat Synthesis in Chinese Holstein Cows Based on Integrated Analysis of Ruminal Microbiome and Metabolome
Abstract
Simple Summary
Abstract
1. Introduction
2. Materials and Methods
2.1. Cows, Experimental Design, and Diets
2.2. Sample Collection
2.3. VFA Concentration and Digestive Enzyme Activity in Ruminal Fluid
2.4. DNA Extraction, Amplification, and Sequencing
2.5. Metabolomics Analysis
2.6. Milk LA Analysis
2.7. Microbiome and Metabolome Data Analysis
2.8. Cell Culture and Treatment
2.9. Cell Viability, Proliferation, and Apoptosis Determination
2.10. Oil Red O Staining and Intracellular TG Content
2.11. RT-qPCR and Western Blotting
2.12. Statistical Analysis
3. Results
3.1. Milk Yield and Composition
3.2. Ruminal Fermentation Profile and Enzyme Activity
3.3. Ruminal Bacterial and Fungal Communities
3.4. Variation in the Ruminal Bacterial and Fungal Composition
3.5. Ruminal Fluid Metabolite and Milk LA Analysis
3.6. Correlation Analysis of Differential Metabolites and Microbiota
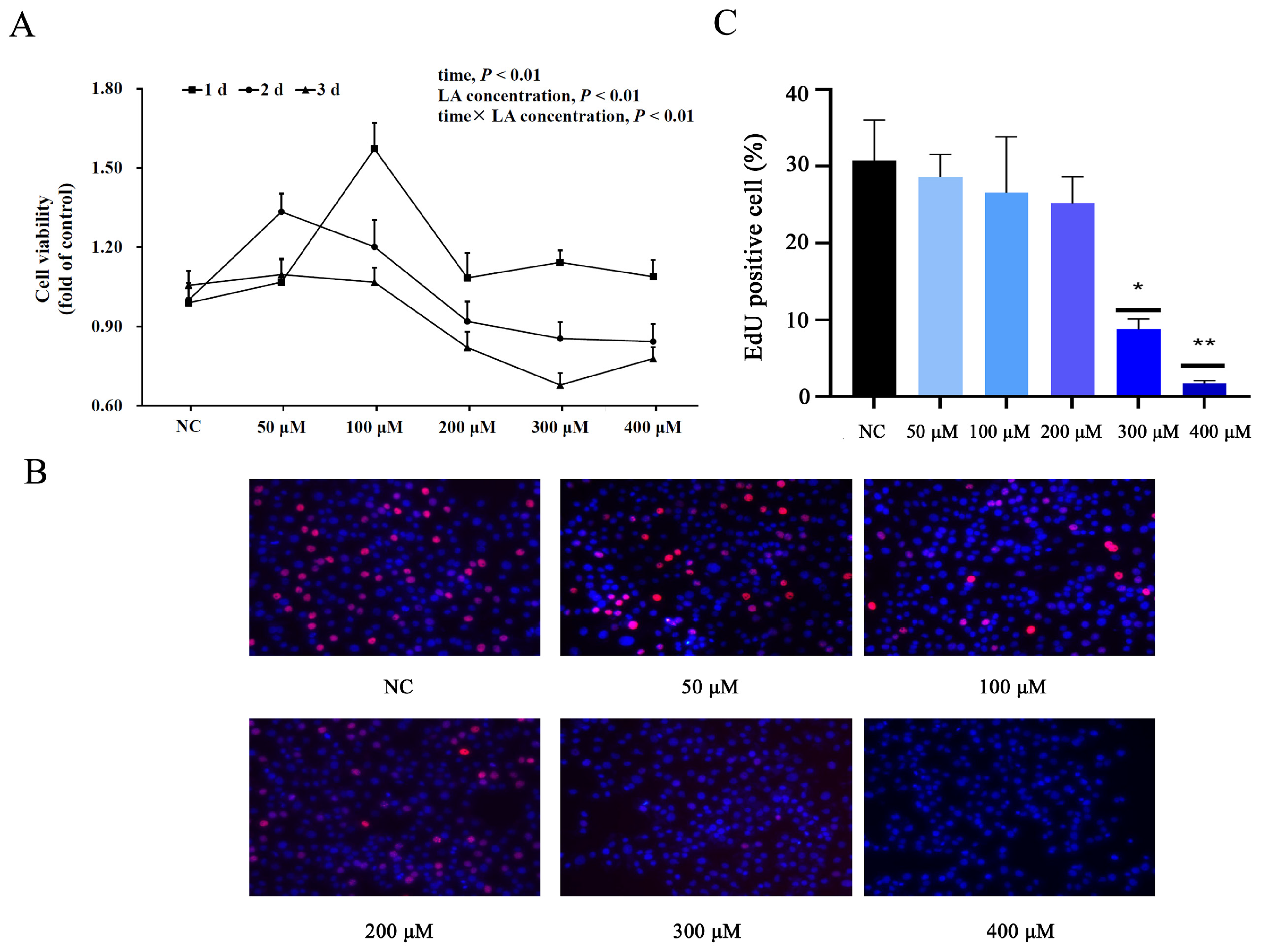
3.7. Effect of LA on Cell Proliferation Activity and Apoptosis of BMECs
3.8. Effect of LA on Lipid Metabolism in BMECs
4. Discussion
4.1. Association of Milk Fat Content Divergence with Ruminal Fermentation Profiles and Biopolymer Degradation Enzyme Activity
4.2. Relationships between Ruminal Bacteria and Milk Fat Content
4.3. Relationship between Ruminal Fungi and Milk Fat Content
4.4. Relationship between Ruminal Metabolite and Milk Fat Content
4.5. Association of Metabolites with Microbiota
4.6. LA Increased Intracellular TG Synthesis in BMECs
5. Conclusions
Supplementary Materials
Author Contributions
Funding
Institutional Review Board Statement
Informed Consent Statement
Data Availability Statement
Conflicts of Interest
References
- Yan, Q.; Tang, S.; Zhou, C.; Han, X.; Tan, Z. Effects of Free Fatty Acids with Different Chain Lengths and Degrees of Saturability on the Milk Fat Synthesis in Primary Cultured Bovine Mammary Epithelial Cells. J. Agric. Food Chem. 2019, 67, 8485–8492. [Google Scholar] [CrossRef] [PubMed]
- Zhang, L.; Shen, H.; Zhang, J.; Mao, S. Variety of rumen microbial populations involved in biohydrogenation related to individual milk fat percentage of dairy cows. Front. Vet. Sci. 2023, 10, 1106834. [Google Scholar] [CrossRef] [PubMed]
- Xue, M.; Sun, H.; Wu, X.; Guan, L.L.; Liu, J. Assessment of Rumen Microbiota from a Large Dairy Cattle Cohort Reveals the Pan and Core Bacteriomes Contributing to Varied Phenotypes. Appl. Environ. Microbiol. 2018, 84, e00970-18. [Google Scholar] [CrossRef] [PubMed]
- Vyas, D.; Teter, B.B.; Erdman, R.A. Milk fat responses to dietary supplementation of short- and medium-chain fatty acids in lactating dairy cows. J. Dairy Sci. 2012, 95, 5194–5202. [Google Scholar] [CrossRef] [PubMed]
- Panyushkin, D. Model of Transformation and Formation of Basic Fatty Acids in the Mammary Gland of Lactating Cows. In Fundamental and Applied Scientific Research in the Development of Agriculture in the Far East (AFE-2021); Springer: Cham, Switzerland, 2022; Volume 354, pp. 645–653. [Google Scholar] [CrossRef]
- Buitenhuis, B.; Lassen, J.; Noel, S.J.; Plichta, D.R.; Sorensen, P.; Difford, G.F.; Poulsen, N.A. Impact of the rumen microbiome on milk fatty acid composition of Holstein cattle. Genet. Sel. Evol. 2019, 51, 23. [Google Scholar] [CrossRef]
- Dewanckele, L.; Toral, P.G.; Vlaeminck, B.; Fievez, V. Invited review: Role of rumen biohydrogenation intermediates and rumen microbes in diet-induced milk fat depression: An update. J. Dairy Sci. 2020, 103, 7655–7681. [Google Scholar] [CrossRef] [PubMed]
- Stergiadis, S.; Cabeza-Luna, I.; Mora-Ortiz, M.; Stewart, R.D.; Dewhurst, R.J.; Humphries, D.J.; Watson, M.; Roehe, R.; Auffret, M.D. Unravelling the Role of Rumen Microbial Communities, Genes, and Activities on Milk Fatty Acid Profile Using a Combination of Omics Approaches. Front. Microbiol. 2020, 11, 590441. [Google Scholar] [CrossRef] [PubMed]
- Zheng, L.; Wu, S.; Shen, J.; Han, X.; Jin, C.; Chen, X.; Zhao, S.; Cao, Y.; Yao, J. High rumen degradable starch decreased goat milk fat via trans-10, cis-12 conjugated linoleic acid-mediated downregulation of lipogenesis genes, particularly, INSIG1. J. Anim. Sci. Biotechnol. 2020, 11, 30. [Google Scholar] [CrossRef] [PubMed]
- Li, H.; Yu, Q.; Li, T.; Shao, L.; Su, M.; Zhou, H.; Qu, J. Rumen Microbiome and Metabolome of Tibetan Sheep (Ovis aries) Reflect Animal Age and Nutritional Requirement. Front. Vet. Sci. 2020, 7, 609. [Google Scholar] [CrossRef]
- Shi, W.; Yuan, X.; Cui, K.; Li, H.; Fu, P.; Rehman, S.U.; Shi, D.; Liu, Q.; Li, Z. LC-MS/MS Based Metabolomics Reveal Candidate Biomarkers and Metabolic Changes in Different Buffalo Species. Animals 2021, 11, 560. [Google Scholar] [CrossRef]
- Zeng, H.; Guo, C.; Sun, D.; Seddik, H.E.; Mao, S. The Ruminal Microbiome and Metabolome Alterations Associated with Diet-Induced Milk Fat Depression in Dairy Cows. Metabolites 2019, 9, 154. [Google Scholar] [CrossRef]
- Liu, L.; Wu, P.; Chen, F.; Zhou, J.; Guo, A.; Shi, K.; Zhang, Q. Multi-omics analyses reveal that the gut microbiome and its metabolites promote milk fat synthesis in Zhongdian yak cows. PeerJ 2022, 10, e14444. [Google Scholar] [CrossRef] [PubMed]
- Cox, M.S.; Deblois, C.L.; Suen, G. Assessing the Response of Ruminal Bacterial and Fungal Microbiota to Whole-Rumen Contents Exchange in Dairy Cows. Front. Microbiol. 2021, 12, 665776. [Google Scholar] [CrossRef]
- Guo, C.; Fu, Z.; Zhang, L.; Xu, X. Effects of Mannan Oligosaccharides on Rumen Fungal Flora of Dairy Cows. J. Anim. Plant Sci. 2021, 31, 1233–1239. [Google Scholar] [CrossRef]
- Cao, Z.J.; Li, S.L.; Xing, J.J.; Ma, M.; Wang, L.L. Effects of maize grain and lucerne particle size on ruminal fermentation, digestibility and performance of cows in midlactation. J. Anim. Physiol. Anim. Nutr. 2008, 92, 157–167. [Google Scholar] [CrossRef]
- Zhang, H.; Shen, Z.; Yang, Z.; Jiang, H.; Chu, S.; Mao, Y.; Li, M.; Chen, Z.; Aboragah, A.; Loor, J.J.; et al. Abundance of solute carrier family 27 member 6 (SLC27A6) in the bovine mammary gland alters fatty acid metabolism. Food Funct. 2021, 12, 4909–4920. [Google Scholar] [CrossRef] [PubMed]
- Li, J.; Zhang, D.; Yin, L.; Li, Z.; Yu, C.; Du, H.; Jiang, X.; Yang, C.; Liu, Y. Integration analysis of metabolome and transcriptome profiles revealed the age-dependent dynamic change in chicken meat. Food Res. Int. 2022, 156, 111171. [Google Scholar] [CrossRef]
- Livak, K.J.; Schmittgen, T.D. Analysis of relative gene expression data using real-time quantitative PCR and the 2(-Delta Delta C(T)) Method. Methods 2001, 25, 402–408. [Google Scholar] [CrossRef] [PubMed]
- Wu, X.; Huang, S.; Huang, J.; Peng, P.; Liu, Y.; Han, B.; Sun, D. Identification of the Potential Role of the Rumen Microbiome in Milk Protein and Fat Synthesis in Dairy Cows Using Metagenomic Sequencing. Animals 2021, 11, 1247. [Google Scholar] [CrossRef]
- Ramirez-Ramirez, H.A.; Castillo Lopez, E.; Jenkins, C.J.R.; Aluthge, N.D.; Anderson, C.; Fernando, S.C.; Harvatine, K.J.; Kononoff, P.J. Reduced-fat dried distillers grains with solubles reduces the risk for milk fat depression and supports milk production and ruminal fermentation in dairy cows. J. Dairy Sci. 2016, 99, 1912–1928. [Google Scholar] [CrossRef]
- Seymour, W.M.; Campbell, D.R.; Johnson, Z.B. Relationships between rumen volatile fatty acid concentrations and milk production in dairy cows: A literature study. Anim. Feed Sci. Technol. 2005, 119, 155–169. [Google Scholar] [CrossRef]
- Wang, H.; He, Y.; Li, H.; Wu, F.; Qiu, Q.; Niu, W.; Gao, Z.; Su, H.; Cao, B. Rumen fermentation, intramuscular fat fatty acid profiles and related rumen bacterial populations of Holstein bulls fed diets with different energy levels. Appl. Microbiol. Biotechnol. 2019, 103, 4931–4942. [Google Scholar] [CrossRef] [PubMed]
- Pitta, D.W.; Indugu, N.; Vecchiarelli, B.; Rico, D.E.; Harvatine, K.J. Alterations in ruminal bacterial populations at induction and recovery from diet-induced milk fat depression in dairy cows. J. Dairy Sci. 2018, 101, 295–309. [Google Scholar] [CrossRef] [PubMed]
- Jami, E.; White, B.A.; Mizrahi, I. Potential role of the bovine rumen microbiome in modulating milk composition and feed efficiency. PLoS ONE 2014, 9, e85423. [Google Scholar] [CrossRef]
- Duncan, S.H.; Russell, W.R.; Quartieri, A.; Rossi, M.; Parkhill, J.; Walker, A.W.; Flint, H.J. Wheat bran promotes enrichment within the human colonic microbiota of butyrate-producing bacteria that release ferulic acid. Environ. Microbiol. 2016, 18, 2214–2225. [Google Scholar] [CrossRef]
- Romero, J.J.; Macias, E.G.; Ma, Z.X.; Martins, R.M.; Staples, C.R.; Beauchemin, K.A.; Adesogan, A.T. Improving the performance of dairy cattle with a xylanase-rich exogenous enzyme preparation. J. Dairy Sci. 2016, 99, 3486–3496. [Google Scholar] [CrossRef] [PubMed]
- Li, H.; Liu, F.; Lu, J.; Shi, J.; Guan, J.; Yan, F.; Li, B.; Huo, G. Probiotic Mixture of Lactobacillus plantarum Strains Improves Lipid Metabolism and Gut Microbiota Structure in High Fat Diet-Fed Mice. Front. Microbiol. 2020, 11, 512. [Google Scholar] [CrossRef]
- Sun, Z.; Yu, Z.; Wang, B. Perilla frutescens Leaf Alters the Rumen Microbial Community of Lactating Dairy Cows. Microorganisms 2019, 7, 562. [Google Scholar] [CrossRef]
- Zened, A.; Combes, S.; Cauquil, L.; Mariette, J.; Klopp, C.; Bouchez, O.; Troegeler-Meynadier, A.; Enjalbert, F. Microbial ecology of the rumen evaluated by 454 GS FLX pyrosequencing is affected by starch and oil supplementation of diets. FEMS Microbiol. Ecol. 2013, 83, 504–514. [Google Scholar] [CrossRef]
- Boeckaert, C.; Vlaeminck, B.; Fievez, V.; Maignien, L.; Dijkstra, J.; Boon, N. Accumulation of trans C18:1 fatty acids in the rumen after dietary algal supplementation is associated with changes in the Butyrivibrio community. Appl. Environ. Microbiol. 2008, 74, 6923–6930. [Google Scholar] [CrossRef]
- Ma, Z.Z.; Cheng, Y.Y.; Wang, S.Q.; Ge, J.Z.; Shi, H.P.; Kou, J.C. Positive effects of dietary supplementation of three probiotics on milk yield, milk composition and intestinal flora in Sannan dairy goats varied in kind of probiotics. J. Anim. Physiol. Anim. Nutr. 2020, 104, 44–55. [Google Scholar] [CrossRef] [PubMed]
- Duncan, S.H.; Barcenilla, A.; Stewart, C.S.; Pryde, S.E.; Flint, H.J. Acetate utilization and butyryl coenzyme A (CoA): Acetate-CoA transferase in butyrate-producing bacteria from the human large intestine. Appl. Environ. Microbiol. 2002, 68, 5186–5190. [Google Scholar] [CrossRef] [PubMed]
- Tian, H.; Shi, R.F.; Wei, H.Y.; Lu, N.N.; Sun, W.L.; Ren, H.W.; Zheng, Y.; Li, J.P.; Wang, X.L. Effects of Rumen Fluid as Bioaugmentation Additive on Fungal Diversity Dynamics during Sweet Sorghum Ensiling. Bioresources 2022, 17, 2977–2996. [Google Scholar] [CrossRef]
- Zhang, J.; Shi, H.; Wang, Y.; Li, S.; Cao, Z.; Ji, S.; He, Y.; Zhang, H. Effect of Dietary Forage to Concentrate Ratios on Dynamic Profile Changes and Interactions of Ruminal Microbiota and Metabolites in Holstein Heifers. Front. Microbiol. 2017, 8, 2206. [Google Scholar] [CrossRef] [PubMed]
- Delgado, N.J.; Casler, M.D.; Grau, C.R.; Jung, H.G. Reactions of smooth bromegrass clones with divergent lignin or etherified ferulic acid concentration to three fungal pathogens. Crop Sci. 2002, 42, 1824–1831. [Google Scholar] [CrossRef]
- Xie, M.; An, F.; Yue, X.; Liu, Y.; Shi, H.; Yang, M.; Cao, X.; Wu, J.; Wu, R. Characterization and comparison of metaproteomes in traditional and commercial dajiang, a fermented soybean paste in northeast China. Food Chem. 2019, 301, 125270. [Google Scholar] [CrossRef] [PubMed]
- Kumar, S.; Indugu, N.; Vecchiarelli, B.; Pitta, D.W. Associative patterns among anaerobic fungi, methanogenic archaea, and bacterial communities in response to changes in diet and age in the rumen of dairy cows. Front. Microbiol. 2015, 6, 781. [Google Scholar] [CrossRef] [PubMed]
- Lin, M.; Feng, L.; Cheng, Z.; Wang, K. Effect of ethanol or lactic acid on volatile fatty acid profile and microbial community in short-term sequentially transfers by ruminal fermented with wheat straw in vitro. Process Biochem. 2021, 102, 369–375. [Google Scholar] [CrossRef]
- Zhang, Z.; Wang, Y.; Huang, B.; Zhu, M.; Wang, C. The Fibrolytic Enzyme Profiles and the Composition of Fungal Communities in Donkey Cecum-Colon Ecosystem. Animals 2022, 12, 412. [Google Scholar] [CrossRef]
- Kadegowda, A.K.; Piperova, L.S.; Delmonte, P.; Erdman, R.A. Abomasal infusion of butterfat increases milk fat in lactating dairy cows. J. Dairy Sci. 2008, 91, 2370–2379. [Google Scholar] [CrossRef]
- Sadeghi, M.; Ghorbani, G.R.; Ghasemi, E.; Kargar, S.; Hosseini-Ghaffari, M. Source of supplemental dietary fat interacts with relative proportion of forage source in Holstein dairy cows: Production responses, and milk fat composition, rumen fermentation. Livest. Sci. 2019, 227, 143–152. [Google Scholar] [CrossRef]
- Sun, Y.; Bu, D.P.; Wang, J.Q.; Cui, H.; Zhao, X.W.; Xu, X.Y.; Sun, P.; Zhou, L.Y. Supplementing different ratios of short- and medium-chain fatty acids to long-chain fatty acids in dairy cows: Changes of milk fat production and milk fatty acids composition. J. Dairy Sci. 2013, 96, 2366–2373. [Google Scholar] [CrossRef]
- Rodríguez, J.P.; Guijas, C.; Astudillo, A.M.; Rubio, J.M.; Balboa, M.A.; Balsinde, J. Sequestration of 9-Hydroxystearic Acid in FAHFA (Fatty Acid Esters of Hydroxy Fatty Acids) as a Protective Mechanism for Colon Carcinoma Cells to Avoid Apoptotic Cell Death. Cancers 2019, 11, 524. [Google Scholar] [CrossRef] [PubMed]
- Mavangira, V.; Gandy, J.C.; Zhang, C.; Ryman, V.E.; Daniel Jones, A.; Sordillo, L.M. Polyunsaturated fatty acids influence differential biosynthesis of oxylipids and other lipid mediators during bovine coliform mastitis. J. Dairy Sci. 2015, 98, 6202–6215. [Google Scholar] [CrossRef] [PubMed]
- Li, Y.Q.; Xi, Y.M.; Wang, Z.D.; Zeng, H.F.; Han, Z. Combined signature of rumen microbiome and metabolome in dairy cows with different feed intake levels. J. Anim. Sci. 2020, 98, skaa070. [Google Scholar] [CrossRef]
- Bionaz, M.; Vargas-Bello-Perez, E.; Busato, S. Advances in fatty acids nutrition in dairy cows: From gut to cells and effects on performance. J. Anim. Sci. Biotechnol. 2020, 11, 110. [Google Scholar] [CrossRef]
- Pohl, C.; Kock, J.L.F.; Thibane, V. Antifungal Free Fatty Acids: A Review. Ph.D. Thesis, University of the Free State, Bloemfontein, South Africa, 2011. [Google Scholar]
- Yang, L.; Yang, Q.; Li, F.; Yi, W.; Liu, F.; Wang, S.; Jiang, Q. Effects of Dietary Supplementation of Lauric Acid on Lactation Function, Mammary Gland Development, and Serum Lipid Metabolites in Lactating Mice. Animals 2020, 10, 529. [Google Scholar] [CrossRef]
- Meng, Y.; Zhang, J.; Zhang, F.; Ai, W.; Zhu, X.; Shu, G.; Wang, L.; Gao, P.; Xi, Q.; Zhang, Y.; et al. Lauric Acid Stimulates Mammary Gland Development of Pubertal Mice through Activation of GPR84 and PI3K/Akt Signaling Pathway. J. Agric. Food Chem. 2017, 65, 95–103. [Google Scholar] [CrossRef] [PubMed]
- Doege, H.; Stahl, A. Protein-mediated fatty acid uptake: Novel insights from in vivo models. Physiology 2006, 21, 259–268. [Google Scholar] [CrossRef]
- Pinthus, J.H.; Lu, J.P.; Bidaisee, L.A.; Lin, H.; Bryskine, I.; Gupta, R.S.; Singh, G. Androgen-dependent regulation of medium and long chain fatty acids uptake in prostate cancer. Prostate 2007, 67, 1330–1338. [Google Scholar] [CrossRef]
- Meng, Y.; Zhang, J.; Yuan, C.; Zhang, F.; Fu, Q.; Su, H.; Zhu, X.; Wang, L.; Gao, P.; Shu, G.; et al. Oleic acid stimulates HC11 mammary epithelial cells proliferation and mammary gland development in peripubertal mice through activation of CD36-Ca(2+) and PI3K/Akt signaling pathway. Oncotarget 2018, 9, 12982–12994. [Google Scholar] [CrossRef] [PubMed]
- Sung, M.M.; Byrne, N.J.; Kim, T.T.; Levasseur, J.; Masson, G.; Boisvenue, J.J.; Febbraio, M.; Dyck, J.R. Cardiomyocyte-specific ablation of CD36 accelerates the progression from compensated cardiac hypertrophy to heart failure. Am. J. Physiol. Heart Circ. Physiol. 2017, 312, H552–H560. [Google Scholar] [CrossRef] [PubMed]
- Bionaz, M.; Loor, J.J. ACSL1, AGPAT6, FABP3, LPIN1, and SLC27A6 are the most abundant isoforms in bovine mammary tissue and their expression is affected by stage of lactation. J. Nutr. 2008, 138, 1019–1024. [Google Scholar] [CrossRef] [PubMed]
- Hansen, H.O.; Knudsen, J. Effect of exogenous long-chain fatty acids on lipid biosynthesis in dispersed ruminant mammary gland epithelial cells: Esterification of long-chain exogenous fatty acids. J. Dairy Sci. 1987, 70, 1344–1349. [Google Scholar] [CrossRef] [PubMed]
- Xu, N.; Zhang, S.O.; Cole, R.A.; McKinney, S.A.; Guo, F.; Haas, J.T.; Bobba, S.; Farese, R.V., Jr.; Mak, H.Y. The FATP1-DGAT2 complex facilitates lipid droplet expansion at the ER-lipid droplet interface. J. Cell Biol. 2012, 198, 895–911. [Google Scholar] [CrossRef] [PubMed]
- Hu, S.; Gao, S.; Zhu, J.; Gan, X.; Chen, X.; He, H.; Liang, L.; Hu, B.; Hu, J.; Liu, H.; et al. Differential actions of diacylglycerol acyltransferase (DGAT) 1 and 2 in regulating lipid metabolism and progesterone secretion of goose granulosa cells. J. Steroid Biochem. Mol. Biol. 2020, 202, 105721. [Google Scholar] [CrossRef]
- Millar, J.S.; Stone, S.J.; Tietge, U.J.; Tow, B.; Billheimer, J.T.; Wong, J.S.; Hamilton, R.L.; Farese, R.V., Jr.; Rader, D.J. Short-term overexpression of DGAT1 or DGAT2 increases hepatic triglyceride but not VLDL triglyceride or apoB production. J. Lipid Res. 2006, 47, 2297–2305. [Google Scholar] [CrossRef] [PubMed]
- Lu, C.; Yang, R.; Shen, B.; Osman, H.; Zhang, Y.; Yan, S.; Zhang, L.; Zhao, Z. RNA interference-mediated knockdown of DGAT1 decreases triglyceride content of bovine mammary epithelial cell line. Gene Expr. 2012, 15, 199–206. [Google Scholar] [CrossRef] [PubMed]
- Villanueva, C.J.; Monetti, M.; Shih, M.; Zhou, P.; Watkins, S.M.; Bhanot, S.; Jr, R.V.F. A Specific Role for Dgat1 in Hepatic Steatosis Due to Exogenous Fatty Acids. Hepatology 2009, 50, 434–442. [Google Scholar] [CrossRef]
- Han, L.Q.; Gao, T.Y.; Yang, G.Y.; Loor, J.J. Overexpression of SREBF chaperone (SCAP) enhances nuclear SREBP1 translocation to upregulate fatty acid synthase (FASN) gene expression in bovine mammary epithelial cells. J. Dairy Sci. 2018, 101, 6523–6531. [Google Scholar] [CrossRef]
- Xu, H.; Luo, J.; Tian, H.; Li, J.; Zhang, X.; Chen, Z.; Li, M.; Loor, J.J. Rapid communication: Lipid metabolic gene expression and triacylglycerol accumulation in goat mammary epithelial cells are decreased by inhibition of SREBP-1. J. Anim. Sci. 2018, 96, 2399–2407. [Google Scholar] [CrossRef] [PubMed]
- Xu, H.F.; Luo, J.; Zhao, W.S.; Yang, Y.C.; Tian, H.B.; Shi, H.B.; Bionaz, M. Overexpression of SREBP1 (sterol regulatory element binding protein 1) promotes de novo fatty acid synthesis and triacylglycerol accumulation in goat mammary epithelial cells. J. Dairy Sci. 2016, 99, 783–795. [Google Scholar] [CrossRef] [PubMed]
- Farese Jr, R.V.; Wirth, D.; Debose-Boyd, R.; Salic, A.; Schaffer, J. Mechanism Underlying the Regulation of SREBP-1 Activation by Glycerolipids. Doctoral Dissertation, Harvard University, Cambridge, MA, USA, 2021. [Google Scholar]
- Zhu, J.J.; Luo, J.; Wang, W.; Yu, K.; Wang, H.B.; Shi, H.B.; Sun, Y.T.; Lin, X.Z.; Li, J. Inhibition of FASN reduces the synthesis of medium-chain fatty acids in goat mammary gland. Animal 2014, 8, 1469–1478. [Google Scholar] [CrossRef] [PubMed]
- Palombo, V.; Loor, J.J.; D’Andrea, M.; Vailati-Riboni, M.; Shahzad, K.; Krogh, U.; Theil, P.K. Transcriptional profiling of swine mammary gland during the transition from colostrogenesis to lactogenesis using RNA sequencing. BMC Genom. 2018, 19, 322. [Google Scholar] [CrossRef] [PubMed]
- Chen, Z.; Chu, S.; Liang, Y.; Xu, T.; Sun, Y.; Li, M.; Zhang, H.; Wang, X.; Mao, Y.; Loor, J.J.; et al. miR-497 regulates fatty acid synthesis via LATS2 in bovine mammary epithelial cells. Food Funct. 2020, 11, 8625–8636. [Google Scholar] [CrossRef] [PubMed]
- Vargas-Bello-Pérez, E.; Zhao, W.; Bionaz, M.; Luo, J.; Loor, J.J. Nutrigenomic Effect of Saturated and Unsaturated Long Chain Fatty Acids on Lipid-Related Genes in Goat Mammary Epithelial Cells: What Is the Role of PPARγ? Vet. Sci. 2019, 6, 54. [Google Scholar] [CrossRef]
- Yu, H.; Zhao, Y.; Iqbal, A.; Xia, L.; Bai, Z.; Sun, H.; Fang, X.; Yang, R.; Zhao, Z. Effects of polymorphism of the GPAM gene on milk quality traits and its relation to triglyceride metabolism in bovine mammary epithelial cells of dairy cattle. Arch. Anim. Breed. 2021, 64, 35–44. [Google Scholar] [CrossRef]
- Yu, H.; Iqbal, A.; Fang, X.; Jiang, P.; Zhao, Z. Transcriptome analysis of CRISPR/Cas9-mediated GPAM(−/−) in bovine mammary epithelial cell-line unravelled the effects of GPAM gene on lipid metabolism. Gene 2022, 834, 146574. [Google Scholar] [CrossRef]








| Items | Groups | p-Value | |
|---|---|---|---|
| L-MF | H-MF | ||
| Parity | 1.80 ± 0.37 | 1.80 ± 0.37 | 1.00 | 
| Lactation days | 257.80 ± 55.90 | 218.80 ± 77.98 | 0.70 | 
| Milk yield (kg/d) | 28.54 ± 1.90 | 27.96 ± 5.34 | 0.92 | 
| Dry matter intake (kg/d) | 22.50 ± 1.85 | 21.57 ± 1.80 | 0.11 | 
| Average milk fat content (%) | 3.51 ± 0.12 | 4.55 ± 0.19 | <0.01 | 
| Milk fat content (%) | 3.60 ± 0.12 | 5.82 ± 0.41 | <0.01 | 
| Milk protein content (%) | 3.29 ± 0.16 | 3.92 ± 0.50 | 0.27 | 
| Milk lactose (%) | 4.90 ± 0.11 | 4.81 ± 0.10 | 0.59 | 
| Whole milk solids content (%) | 12.98 ± 0.58 | 16.04 ± 0.86 | 0.02 | 
| Solids-not-fat content (%) | 8.93 ± 0.22 | 9.50 ± 0.51 | 0.34 | 
| MUN content (mg dL−1) | 12.02 ± 0.73 | 12.95 ± 1.36 | 0.57 | 
| SCS | 1.00 ± 0.63 | 1.60 ± 0.68 | 0.54 | 
| Milk fat LA concentration (mg per 100 g milk) | 156.48 ± 17.29 | 217.13 ± 13.21 | 0.02 | 
| Items | Groups | p-Value | |
|---|---|---|---|
| L-MF | H-MF | ||
| pH | 6.51 ± 0.16 | 6.64 ± 0.13 | 0.52 | 
| Acetate (mmol L−1) | 61.23 ± 7.34 | 67.58 ± 2.25 | 0.43 | 
| Propionate (mmol L−1) | 19.70 ± 2.32 | 16.91 ± 1.73 | 0.36 | 
| Isobutyrate (mmol L−1) | 0.41 ± 0.06 | 0.46 ± 0.02 | 0.40 | 
| Butyrate (mmol L−1) | 7.99 ± 1.47 | 8.62 ± 1.02 | 0.73 | 
| Isovalerate (mmol L−1) | 0.86 ± 0.12 | 0.92 ± 0.04 | 0.63 | 
| Valerate (mmol L−1) | 0.83 ± 0.11 | 0.82 ± 0.09 | 0.91 | 
| Acetate: Propionate | 3.13 ± 0.30 | 4.10 ± 0.25 | 0.04 | 
| Total VFA (mmol L−1) | 91.02 ± 10.37 | 95.31 ± 4.94 | 0.72 | 
| Cellulase (mU L−1) | 39.64 ± 1.12 | 38.40 ± 0.92 | 0.42 | 
| Xylanase (U L−1) | 30.70 ± 1.08 | 36.69 ± 0.66 | 0.04 | 
| Lipase (U L−1) | 12.17 ± 0.70 | 4.05 ± 0.82 | <0.01 | 
| Pectinase (U L−1) | 63.04 ± 4.20 | 60.51 ± 1.54 | 0.59 | 
| Proteinase (U mL−1) | 304.25 ± 22.62 | 261.80 ± 30.02 | 0.04 | 
| Amylase (U mL−1) | 5.89 ± 0.68 | 6.72 ± 0.66 | 0.08 | 
| Index | 16S | p-Value | ITS | p-Value | ||
|---|---|---|---|---|---|---|
| L-MF | H-MF | L-MF | H-MF | |||
| Sob | 1690.20 ± 31.90 | 1595.20 ± 45.40 | 0.13 | 232.20 ± 15.12 | 217.80 ± 16.21 | 0.18 | 
| Shannon | 7.91 ± 0.21 | 7.14 ± 0.47 | 0.18 | 3.03 ± 0.58 | 2.98 ± 0.40 | 0.88 | 
| Simpson | 0.97 ± 0.00 | 0.93 ± 0.03 | 0.20 | 0.69 ± 0.12 | 0.69 ± 0.10 | 0.96 | 
| Chao1 | 1753.91 ± 32.10 | 1665.04 ± 41.68 | 0.13 | 272.62 ± 18.35 | 249.53 ± 20.14 | 0.09 | 
| Ace | 1833.35 ± 29.18 | 1742.80 ± 43.24 | 0.12 | 273.34 ± 20.10 | 251.94 ± 12.57 | 0.08 | 
| Metabolites | Formula | Retention Time (min) | m/z | log2FC | p-Value | VIP | 
|---|---|---|---|---|---|---|
| Lauric acid ethyl ester | C14H28O2 | 14.49 | 227.20 | 0.95 | 0.01 | 6.18 | 
| Phosphatidylcholine (18:2/19:2) | C45H82NO8P | 16.35 | 778.57 | −1.44 | 0.03 | 3.60 | 
| Octadecanedioic acid | C18H34O4 | 14.49 | 315.25 | 0.57 | 0.03 | 2.76 | 
| Lauric acid | C12H24O2 | 13.82 | 199.17 | 0.59 | 0.00 | 2.04 | 
| 12(13)-DiHOME | C18H34O4 | 12.59 | 313.24 | 0.79 | 0.03 | 1.77 | 
| Acetophenone | C8H8O | 7.91 | 121.06 | −0.80 | 0.03 | 1.26 | 
| Succinic acid | C4H6O4 | 1.23 | 135.03 | 0.73 | 0.01 | 1.20 | 
| 4-(Diethylamino) salicylaldehyde | C11H15NO2 | 8.66 | 194.12 | −0.99 | 0.02 | 1.10 | 
| FAHFA (16:0/18:2) | C34H62O4 | 15.04 | 533.46 | 0.31 | 0.04 | 1.04 | 
| Phylloquinone | C31H46O2 | 16.20 | 451.36 | 1.30 | 0.03 | 1.01 | 
| Amitriptyline-d3 | C20H23N | 14.22 | 281.21 | 0.84 | 0.04 | 1.01 | 
| Disclaimer/Publisher’s Note: The statements, opinions and data contained in all publications are solely those of the individual author(s) and contributor(s) and not of MDPI and/or the editor(s). MDPI and/or the editor(s) disclaim responsibility for any injury to people or property resulting from any ideas, methods, instructions or products referred to in the content. | 
© 2024 by the authors. Licensee MDPI, Basel, Switzerland. This article is an open access article distributed under the terms and conditions of the Creative Commons Attribution (CC BY) license (https://creativecommons.org/licenses/by/4.0/).
Share and Cite
Zhang, H.; Wang, Y.; Hu, L.; Cong, J.; Xu, Z.; Chen, X.; Rao, S.; Li, M.; Shen, Z.; Mauck, J.; et al. Potential Role of Lauric Acid in Milk Fat Synthesis in Chinese Holstein Cows Based on Integrated Analysis of Ruminal Microbiome and Metabolome. Animals 2024, 14, 1493. https://doi.org/10.3390/ani14101493
Zhang H, Wang Y, Hu L, Cong J, Xu Z, Chen X, Rao S, Li M, Shen Z, Mauck J, et al. Potential Role of Lauric Acid in Milk Fat Synthesis in Chinese Holstein Cows Based on Integrated Analysis of Ruminal Microbiome and Metabolome. Animals. 2024; 14(10):1493. https://doi.org/10.3390/ani14101493
Chicago/Turabian StyleZhang, Huimin, Yi Wang, Liping Hu, Jiahe Cong, Zhengzhong Xu, Xiang Chen, Shengqi Rao, Mingxun Li, Ziliang Shen, John Mauck, and et al. 2024. "Potential Role of Lauric Acid in Milk Fat Synthesis in Chinese Holstein Cows Based on Integrated Analysis of Ruminal Microbiome and Metabolome" Animals 14, no. 10: 1493. https://doi.org/10.3390/ani14101493
APA StyleZhang, H., Wang, Y., Hu, L., Cong, J., Xu, Z., Chen, X., Rao, S., Li, M., Shen, Z., Mauck, J., Loor, J. J., Yang, Z., & Mao, Y. (2024). Potential Role of Lauric Acid in Milk Fat Synthesis in Chinese Holstein Cows Based on Integrated Analysis of Ruminal Microbiome and Metabolome. Animals, 14(10), 1493. https://doi.org/10.3390/ani14101493
 
        


 
       