Energy Management Strategy for Micro-Grids with PV-Battery Systems and Electric Vehicles
Abstract
1. Introduction
2. The Attached Problem
3. Methodology
3.1. A Low Scale Micro-Grid as Testbed
3.2. Power Balance Formulation
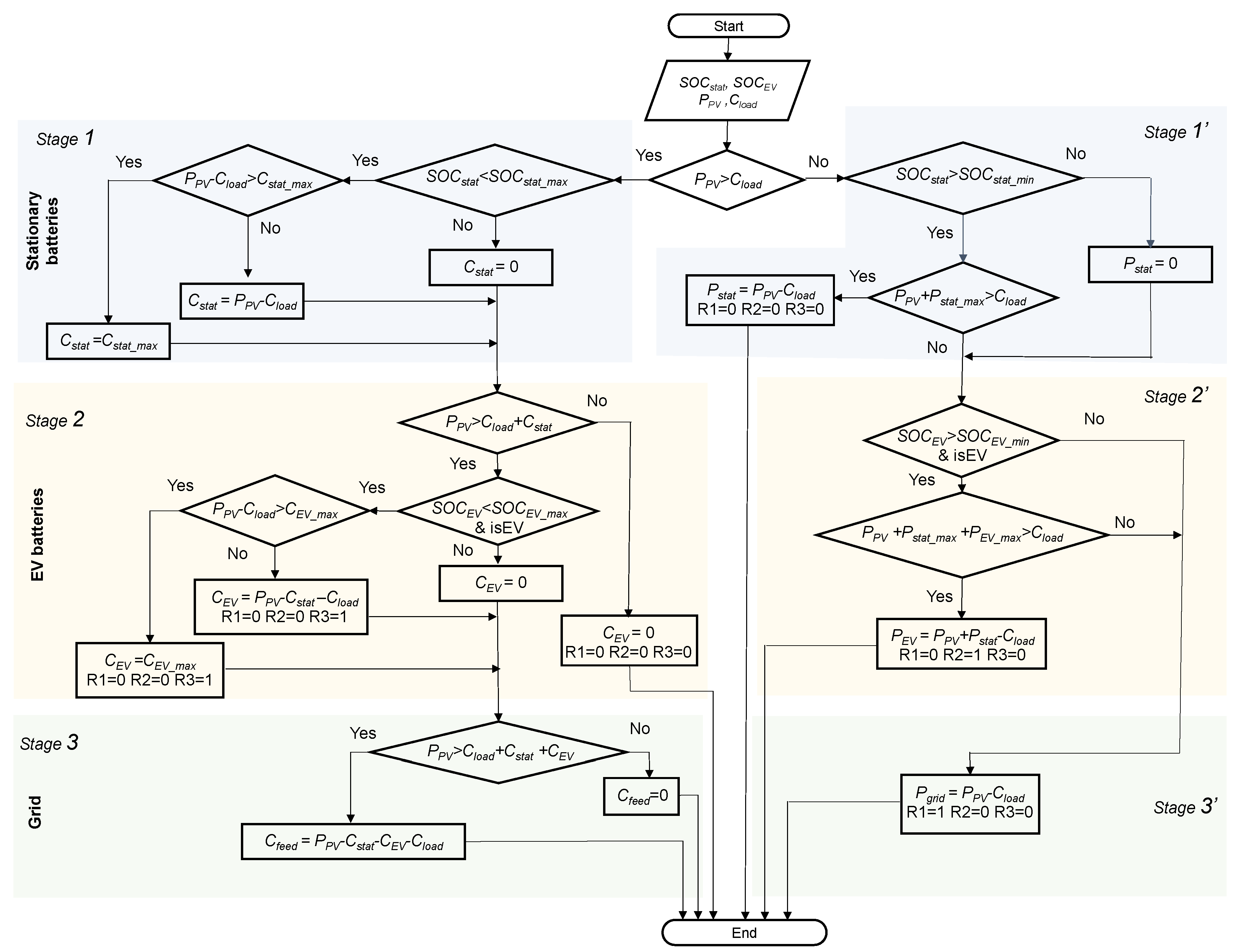
3.3. Rule-Based Controller
4. Experimental Results
4.1. First Experiment: Monitorization of One Working Day
4.2. Second Experiment: Energy Management for a Working Week
5. Conclusions
Acknowledgments
Author Contributions
Conflicts of Interest
References
- Gray, M.K.; Morsi, W.G. On the role of prosumers owning rooftop solar photovoltaic in reducing the impact on transformer’s aging due to plug-in electric vehicles charging. Electr. Power Syst. Res. 2017, 143, 563–572. [Google Scholar] [CrossRef]
- Luthander, R.; Widén, J.; Nilsson, D.; Palm, J. Photovoltaic self-consumption in buildings: A review. Appl. Energy 2015, 142, 80–94. [Google Scholar] [CrossRef]
- Quoilin, S.; Kavvadias, K.; Mercier, A.; Pappone, I.; Zucker, A. Quantifying self-consumption linked to solar home battery systems: Statistical analysis and economic assessment. Appl. Energy 2016, 182, 58–67. [Google Scholar] [CrossRef]
- Weniger, J.; Tjaden, T.; Quaschning, V. Sizing of residential PV battery systems. Energy Procedia 2014, 46, 78–87. [Google Scholar] [CrossRef]
- Riesen, Y.; Ballif, C.; Wyrsch, N. Control algorithm for a residential photovoltaic system with storage. Appl. Energy 2017, 202, 78–87. [Google Scholar] [CrossRef]
- Solano, J.C.; Olivieri, L.; Caamaño-Martín, E. Assessing the potential of PV hybrid systems to cover HVAC loads in a grid-connected residential building through intelligent control. Appl. Energy 2017, 206, 249–266. [Google Scholar] [CrossRef]
- Castillo-Cagigal, M.; Caamaño-Martín, E.; Matallanas, E.; Masa-Bote, D.; Gutiérrez, A.; Monasterio-Huelin, F.; Jiménez-Leube, J. PV self-consumption optimization with storage and Active DSM for the residential sector. Sol. Energy 2011, 85, 2338–2348. [Google Scholar] [CrossRef]
- Lorenzi, G.; Silva, C.A.S. Comparing demand response and battery storage to optimize self-consumption in PV systems. Appl. Energy 2016, 180, 524–535. [Google Scholar] [CrossRef]
- Martín-Chivelet, N.; Montero-Gómez, D. Optimizing photovoltaic self-consumption in office buildings. Energy Build. 2017, 150, 71–80. [Google Scholar] [CrossRef]
- Van der Kam, M.; van Sark, W. Smart charging of electric vehicles with photovoltaic power and vehicle-to-grid technology in a microgrid; a case study. Appl. Energy 2015, 152, 20–30. [Google Scholar] [CrossRef]
- Colmenar-Santos, A.; de Palacio-Rodriguez, C.; Rosales-Asensio, E.; Borge-Diez, D. Estimating the benefits of vehicle-to-home in islands: The case of the Canary Islands. Energy 2017, 134, 311–322. [Google Scholar] [CrossRef]
- Wu, X.; Hu, X.; Teng, Y.; Qian, S.; Cheng, R. Optimal integration of a hybrid solar-battery power source into smart home nanogrid with plug-in electric vehicle. J. Power Sources 2017, 363, 277–283. [Google Scholar] [CrossRef]
- Khoucha, F.; Benbouzid, M.; Amirat, Y.; Kheloui, A. Integrated Energy Management of a Plug-in Electric Vehicle in Residential Distribution Systems with Renewables. In Proceedings of the 2015 IEEE 24th International Symposium on Industrial Electronics (ISIE), Buzios, Brazil, 3–5 June 2015; IEEE: Piscataway, NJ, USA, 2015; pp. 775–780. [Google Scholar]
- Munkhammar, J.; Grahn, P.; Widén, J. Quantifying self-consumption of on-site photovoltaic power generation in households with electric vehicle home charging. Sol. Energy 2013, 97, 208–216. [Google Scholar] [CrossRef]
- Kanwar, A.; Rodríguez, D.I.H.; Appen, J.V.; Braun, M. A Comparative Study of Optimization- and Rule-Based Control for Microgrid Operation. In Proceedings of the Power and Energy Student Summit, Dortmund, Germany, 13–14 January 2015; pp. 1–6. [Google Scholar]
- Ogunjuyigbe, A.S.O.; Ayodele, T.R.; Monyei, C.G. An intelligent load manager for PV powered off-grid residential houses. Energy Sustain. Dev. 2015, 26, 34–42. [Google Scholar] [CrossRef]
- Rosiek, S.; Batlles, F.J. Renewable energy solutions for building cooling, heating and power system installed in an institutional building: Case study in southern Spain. Renew. Sustain. Energy Rev. 2013, 26, 147–168. [Google Scholar] [CrossRef]
- Khosravani, H.R.; Del, M.; Castilla, M.; Berenguel, M.; Ruano, A.E.; Ferreira, P.M. A Comparison of Energy Consumption Prediction Models Based on Neural Networks of a Bioclimatic Building. Energies 2016, 9, 57. [Google Scholar] [CrossRef]
- Mena, R.; Rodríguez, F.; Castilla, M.; Arahal, M.R. A prediction model based on neural networks for the energy consumption of a bioclimatic building. Energy Build. 2014, 82, 142–155. [Google Scholar] [CrossRef]
- Alamin, Y.I.; Castilla, M.; Alvarez, J.D.; Ruano, A.E.; Perez, M. Mathematical modelling of the electric load profile of a low energy laboratory building in Spain. In Proceedings of the 11th ISES EuroSun Conference on Sorlar Energy for Bulidings and Industry, Palma, Spanish, 11–14 October 2016; pp. 11–14. [Google Scholar]
- Torres-Moreno, J.-L.; Blanco, J.-L.; Bellone, M.; Rodriguez, F.; Gimenez-Fernandez, A.; Reina, G. A proposed software framework aimed at energy-efficient autonomous driving of electric vehicles. In Lecture Notes in Artificial Intelligence, Proceedings of the International Conference on Simulation, Modelling, and Programming for Autonomous Robots (SIMPAR 2014), Bergamo, Italy, 20–23 October 2014; Springer: Berlin, Germany, 2014; Volume 8810. [Google Scholar]
- Moreno-Garcia, I.; Palacios-Garcia, E.; Pallares-Lopez, V.; Santiago, I.; Gonzalez-Redondo, M.; Varo-Martinez, M.; Real-Calvo, R. Real-Time Monitoring System for a Utility-Scale Photovoltaic Power Plant. Sensors 2016, 16, 770. [Google Scholar] [CrossRef] [PubMed]
- Zerkaoui, S.; Hajjaji, A.E.L.; Bosche, J. On-line Control Strategy for Instantaneous Power Management of Hybrid Power System Based on Dynamic Fuzzy Logic Controller. In Proceedings of the 2012 7th IEEE Conference on Industrial Electronics and Applications (ICIEA), Singapore, 18–20 July 2011; pp. 1130–1136. [Google Scholar]
- Hoppmann, J.; Volland, J.; Schmidt, T.S.; Hoffmann, V.H. The economic viability of battery storage for residential solar photovoltaic systems—A review and a simulation model. Renew. Sustain. Energy Rev. 2014, 39, 1101–1118. [Google Scholar] [CrossRef]







| Scenario | Egird (kWh) | EEV (kWh) | Round Trips | Final SOCstat (%) | Final SOCEV (%) |
|---|---|---|---|---|---|
| 1 | 11.724 | 0 | 3 | 20 | 16 |
| 2 | 7.556 | 9.315 | 5 | 20 | 47 |
| 3 | 10.223 | 7.133 | 5 | 26 | 79 |
| 4 | 0 | 0 | 5 | 53 | 86 |
© 2018 by the authors. Licensee MDPI, Basel, Switzerland. This article is an open access article distributed under the terms and conditions of the Creative Commons Attribution (CC BY) license (http://creativecommons.org/licenses/by/4.0/).
Share and Cite
Torres-Moreno, J.L.; Gimenez-Fernandez, A.; Perez-Garcia, M.; Rodriguez, F. Energy Management Strategy for Micro-Grids with PV-Battery Systems and Electric Vehicles. Energies 2018, 11, 522. https://doi.org/10.3390/en11030522
Torres-Moreno JL, Gimenez-Fernandez A, Perez-Garcia M, Rodriguez F. Energy Management Strategy for Micro-Grids with PV-Battery Systems and Electric Vehicles. Energies. 2018; 11(3):522. https://doi.org/10.3390/en11030522
Chicago/Turabian StyleTorres-Moreno, Jose Luis, Antonio Gimenez-Fernandez, Manuel Perez-Garcia, and Francisco Rodriguez. 2018. "Energy Management Strategy for Micro-Grids with PV-Battery Systems and Electric Vehicles" Energies 11, no. 3: 522. https://doi.org/10.3390/en11030522
APA StyleTorres-Moreno, J. L., Gimenez-Fernandez, A., Perez-Garcia, M., & Rodriguez, F. (2018). Energy Management Strategy for Micro-Grids with PV-Battery Systems and Electric Vehicles. Energies, 11(3), 522. https://doi.org/10.3390/en11030522

