18 pages, 4499 KB  
Article
Mechanochemical Synergism of Reactive Oxygen Species Influences on RBC Membrane
by Elena Kozlova, Viktoria Sergunova, Ekaterina Sherstyukova, Andrey Grechko, Snezhanna Lyapunova, Vladimir Inozemtsev, Aleksandr Kozlov, Olga Gudkova and Aleksandr Chernysh
Int. J. Mol. Sci. 2023, 24(6), 5952; https://doi.org/10.3390/ijms24065952 - 21 Mar 2023
Cited by 8 | Viewed by 2399
Abstract
The influences of various factors on blood lead to the formation of extra reactive oxygen species (ROS), resulting in the disruption of morphology and functions of red blood cells (RBCs). This study considers the mechanisms of the mechanochemical synergism of OH [...] Read more.
The influences of various factors on blood lead to the formation of extra reactive oxygen species (ROS), resulting in the disruption of morphology and functions of red blood cells (RBCs). This study considers the mechanisms of the mechanochemical synergism of OH free radicals, which are most active in the initiation of lipid peroxidation (LPO) in RBC membranes, and H2O2 molecules, the largest typical diffusion path. Using kinetic models of differential equations describing CH2O2t  and COHt, we discuss two levels of mechanochemical synergism that occur simultaneously: (1) synergism that ensures the delivery of highly active free radicals OH to RBC membranes and (2) a positive feedback system between H2O2 and OH, resulting in the partial restoration of spent molecules. As a result of these ROS synergisms, the efficiency of LPO in RBC membranes sharply increases. In blood, the appearance of OH free radicals is due to the interaction of H2O2 molecules with free iron ions (Fe2+) which arise as a result of heme degradation. We experimentally established the quantitative dependences of COH CH2O2 using the methods of spectrophotometry and nonlinear curve fitting. This study extends the analysis of the influence of ROS mechanisms in RBC suspensions. Full article
(This article belongs to the Special Issue Roles of Erythrocytes in Human Health and Disease 2.0)
Show Figures

Figure 1

22 pages, 1779 KB  
Review
Inherited Disorders of Coenzyme A Biosynthesis: Models, Mechanisms, and Treatments
by Chiara Cavestro, Daria Diodato, Valeria Tiranti and Ivano Di Meo
Int. J. Mol. Sci. 2023, 24(6), 5951; https://doi.org/10.3390/ijms24065951 - 21 Mar 2023
Cited by 14 | Viewed by 5467
Abstract
Coenzyme A (CoA) is a vital and ubiquitous cofactor required in a vast number of enzymatic reactions and cellular processes. To date, four rare human inborn errors of CoA biosynthesis have been described. These disorders have distinct symptoms, although all stem from variants [...] Read more.
Coenzyme A (CoA) is a vital and ubiquitous cofactor required in a vast number of enzymatic reactions and cellular processes. To date, four rare human inborn errors of CoA biosynthesis have been described. These disorders have distinct symptoms, although all stem from variants in genes that encode enzymes involved in the same metabolic process. The first and last enzymes catalyzing the CoA biosynthetic pathway are associated with two neurological conditions, namely pantothenate kinase-associated neurodegeneration (PKAN) and COASY protein-associated neurodegeneration (CoPAN), which belong to the heterogeneous group of neurodegenerations with brain iron accumulation (NBIA), while the second and third enzymes are linked to a rapidly fatal dilated cardiomyopathy. There is still limited information about the pathogenesis of these diseases, and the knowledge gaps need to be resolved in order to develop potential therapeutic approaches. This review aims to provide a summary of CoA metabolism and functions, and a comprehensive overview of what is currently known about disorders associated with its biosynthesis, including available preclinical models, proposed pathomechanisms, and potential therapeutic approaches. Full article
(This article belongs to the Special Issue CoA in Health and Disease 2.0)
Show Figures

Figure 1

9 pages, 1573 KB  
Communication
Investigating Vitamin D Receptor Genetic Markers in a Cluster Headache Meta-Analysis
by Felicia Jennysdotter Olofsgård, Caroline Ran, Yuyan Qin, Carmen Fourier, Christina Sjöstrand, Elisabet Waldenlind, Anna Steinberg and Andrea Carmine Belin
Int. J. Mol. Sci. 2023, 24(6), 5950; https://doi.org/10.3390/ijms24065950 - 21 Mar 2023
Cited by 4 | Viewed by 3942
Abstract
Patients diagnosed with the primary headache disorder known as cluster headache (CH) commonly report that their headache attacks occur in patterns of both circadian and seasonal rhythmicity. Vitamin D is essential for a variety of bodily functions and vitamin D levels are largely [...] Read more.
Patients diagnosed with the primary headache disorder known as cluster headache (CH) commonly report that their headache attacks occur in patterns of both circadian and seasonal rhythmicity. Vitamin D is essential for a variety of bodily functions and vitamin D levels are largely regulated by daylight exposure in connection with seasonal variation. For this Sweden-based study, the association between CH and three single-nucleotide polymorphisms in the vitamin D receptor gene, rs2228570, rs1544410, and rs731236, were investigated, as well as CH bouts and trigger factors in relation to seasonal and weather changes. Over 600 study participants with CH and 600 controls were genotyped for rs2228570, and genotyping results for rs1544410 and rs731236 were obtained from a previous genome-wide association study. The genotyping results were combined in a meta-analysis, with data from a Greek study. No significant association was found between rs2228570 and CH or the CH subtype in Sweden, nor did the meta-analysis show significant results for any of the three markers. The most common period of the year to experience CH bouts in Sweden was autumn, and conditions linked to weather or weather changes were also identified as potential triggers for CH bouts for a quarter of the responders who reported bout triggers. Though we cannot rule out vitamin D involvement in CH, this study does not indicate any connection between CH and the three vitamin D receptor gene markers. Full article
(This article belongs to the Special Issue Genetic and Molecular Mechanisms in Primary Headache and Treatment)
Show Figures

Figure 1

21 pages, 6928 KB  
Article
dCas9-Based PDGFR–β Activation ADSCs Accelerate Wound Healing in Diabetic Mice through Angiogenesis and ECM Remodeling
by Yumeng Li, Deyong Li, Lu You, Tian Deng, Qiuyu Pang, Xiangmin Meng and Bingmei Zhu
Int. J. Mol. Sci. 2023, 24(6), 5949; https://doi.org/10.3390/ijms24065949 - 21 Mar 2023
Cited by 10 | Viewed by 3066
Abstract
The chronic wound represents a serious disease characterized by a failure to heal damaged skin and surrounding soft tissue. Mesenchymal stem cells (MSCs) derived from adipose tissue (ADSCs) are a promising therapeutic strategy, but their heterogeneity may result in varying or insufficient therapeutic [...] Read more.
The chronic wound represents a serious disease characterized by a failure to heal damaged skin and surrounding soft tissue. Mesenchymal stem cells (MSCs) derived from adipose tissue (ADSCs) are a promising therapeutic strategy, but their heterogeneity may result in varying or insufficient therapeutic capabilities. In this study, we discovered that all ADSCs populations expressed platelet–derived growth factor receptor β (PDGFR–β), while the expression level decreased dynamically with passages. Thus, using a CRISPRa–based system, we endogenously overexpressed PDGFR–β in ADSCs. Moreover, a series of in vivo and in vitro experiments were conducted to determine the functional changes in PDGFR–β activation ADSCs (AC–ADSCs) and to investigate the underlying mechanisms. With the activation of PDGFR–β, AC–ADSCs exhibited enhanced migration, survival, and paracrine capacity relative to control ADSCs (CON–ADSCs). In addition, the secretion components of AC–ADSCs contained more pro–angiogenic factors and extracellular matrix–associated molecules, which promoted the function of endothelial cells (ECs) in vitro. Additionally, in in vivo transplantation experiments, the AC–ADSCs transplantation group demonstrated improved wound healing rates, stronger collagen deposition, and angiogenesis. Consequently, our findings revealed that PDGFR–β overexpression enhanced the migration, survival, and paracrine capacity of ADSCs and improved therapeutic effects after transplantation to diabetic mice. Full article
(This article belongs to the Section Molecular Endocrinology and Metabolism)
Show Figures

Graphical abstract

17 pages, 3419 KB  
Article
Expression of Gal-9 on Dendritic Cells and Soluble Forms of TIM-3/Gal-9 in Patients Suffering from Endometriosis
by Dorota Suszczyk, Wiktoria Skiba, Anna Pawłowska, Grzegorz Polak, Rafał Tarkowski and Iwona Wertel
Int. J. Mol. Sci. 2023, 24(6), 5948; https://doi.org/10.3390/ijms24065948 - 21 Mar 2023
Cited by 10 | Viewed by 2844
Abstract
Immune system dysregulation is clinically evident in the pathogenesis of endometriosis (EMS). Changes in the dendritic cells (DCs) activity or phenotype may be involved in the implantation and growth of endometrial tissue outside the uterus in the disease. The TIM-3/Gal-9 axis is implicated [...] Read more.
Immune system dysregulation is clinically evident in the pathogenesis of endometriosis (EMS). Changes in the dendritic cells (DCs) activity or phenotype may be involved in the implantation and growth of endometrial tissue outside the uterus in the disease. The TIM-3/Gal-9 axis is implicated in the development of immune tolerance. However, the knowledge about the exact role of this pathway in the EMS is extremely poor. In the present study, we evaluated the expression of Gal-9 on myeloid DCs (mDCs) and plasmacytoid DCs (pDCs) in the peripheral blood (PB) and peritoneal fluid (PF) of both EMS patients (n = 82) and healthy subjects (n = 10) via flow cytometry. We also investigated the concentrations of soluble Gal-9 and TIM-3 in the plasma and PF of EMS patients and the control group using ELISA. We showed significantly elevated percentages of mDCs-Gal-9+ and pDCs-Gal-9+, and significantly higher concentrations of the soluble form of Gal-9 and TIM-3 in the PF of EMS patients than in circulation. Our results led us to conclude that the accumulation of Gal-9 expressing mDCs and pDCs in the PF and high sTIM-3/Gal-9 production in the peritoneal cavity could represent the hallmark of immune regulation in EMS patients, which may augment the inflammatory process and development/maintenance of local immunosuppression. Full article
(This article belongs to the Special Issue Molecular Biology of Human Fertility—2nd Edition)
Show Figures

Figure 1

12 pages, 1912 KB  
Article
Comparing Vaginal and Endometrial Microbiota Using Culturomics: Proof of Concept
by Robin Vanstokstraeten, Ellen Callewaert, Susanne Blotwijk, Eleni Rombauts, Florence Crombé, Kristof Emmerechts, Oriane Soetens, Kristof Vandoorslaer, Deborah De Geyter, Camille Allonsius, Leonore Vander Donck, Christophe Blockeel, Ingrid Wybo, Denis Piérard, Thomas Demuyser and Shari Mackens
Int. J. Mol. Sci. 2023, 24(6), 5947; https://doi.org/10.3390/ijms24065947 - 21 Mar 2023
Cited by 8 | Viewed by 3667
Abstract
It is generally accepted that microorganisms can colonize a non-pathological endometrium. However, in a clinical setting, endometrial samples are always collected by passing through the vaginal–cervical route. As such, the vaginal and cervical microbiomes can easily cross-contaminate endometrial samples, resulting in a biased [...] Read more.
It is generally accepted that microorganisms can colonize a non-pathological endometrium. However, in a clinical setting, endometrial samples are always collected by passing through the vaginal–cervical route. As such, the vaginal and cervical microbiomes can easily cross-contaminate endometrial samples, resulting in a biased representation of the endometrial microbiome. This makes it difficult to demonstrate that the endometrial microbiome is not merely a reflection of contamination originating from sampling. Therefore, we investigated to what extent the endometrial microbiome corresponds to that of the vagina, applying culturomics on paired vaginal and endometrial samples. Culturomics could give novel insights into the microbiome of the female genital tract, as it overcomes sequencing-related bias. Ten subfertile women undergoing diagnostic hysteroscopy and endometrial biopsy were included. An additional vaginal swab was taken from each participant right before hysteroscopy. Both endometrial biopsies and vaginal swabs were analyzed using our previously described WASPLab-assisted culturomics protocol. In total, 101 bacterial and two fungal species were identified among these 10 patients. Fifty-six species were found in endometrial biopsies and 90 were found in vaginal swabs. On average, 28 % of species were found in both the endometrial biopsy and vaginal swab of a given patient. Of the 56 species found in the endometrial biopsies, 13 were not found in the vaginal swabs. Of the 90 species found in vaginal swabs, 47 were not found in the endometrium. Our culturomics-based approach sheds a different light on the current understanding of the endometrial microbiome. The data suggest the potential existence of a unique endometrial microbiome that is not merely a presentation of cross-contamination derived from sampling. However, we cannot exclude cross-contamination completely. In addition, we observe that the microbiome of the vagina is richer in species than that of the endometrium, which contradicts the current sequence-based literature. Full article
(This article belongs to the Special Issue Molecular Mechanisms of Uterine Receptivity for Embryo Implantation)
Show Figures

Figure 1

38 pages, 10478 KB  
Article
Adaptation of the Porcine Pituitary Transcriptome, Spliceosome and Editome during Early Pregnancy
by Karol G. Makowczenko, Jan P. Jastrzebski, Marta Kiezun, Lukasz Paukszto, Kamil Dobrzyn, Nina Smolinska and Tadeusz Kaminski
Int. J. Mol. Sci. 2023, 24(6), 5946; https://doi.org/10.3390/ijms24065946 - 21 Mar 2023
Cited by 4 | Viewed by 3620
Abstract
The physiological mechanisms of the porcine reproduction are relatively well-known. However, transcriptomic changes and the mechanisms accompanying transcription and translation processes in various reproductive organs, as well as their dependence on hormonal status, are still poorly understood. The aim of this study was [...] Read more.
The physiological mechanisms of the porcine reproduction are relatively well-known. However, transcriptomic changes and the mechanisms accompanying transcription and translation processes in various reproductive organs, as well as their dependence on hormonal status, are still poorly understood. The aim of this study was to gain a principal understanding of alterations within the transcriptome, spliceosome and editome occurring in the pituitary of the domestic pig (Sus scrofa domestica L.), which controls basic physiological processes in the reproductive system. In this investigation, we performed extensive analyses of data obtained by high-throughput sequencing of RNA from the gilts’ pituitary anterior lobes during embryo implantation and the mid-luteal phase of the estrous cycle. During analyses, we obtained detailed information on expression changes of 147 genes and 43 long noncoding RNAs, observed 784 alternative splicing events and also found the occurrence of 8729 allele-specific expression sites and 122 RNA editing events. The expression profiles of the selected 16 phenomena were confirmed by PCR or qPCR techniques. As a final result of functional meta-analysis, we acquired knowledge regarding intracellular pathways that induce changes in the processes accompanying transcription and translation regulation, which may induce modifications in the secretory activity of the porcine adenohypophyseal cells. Full article
Show Figures

Figure 1

57 pages, 2387 KB  
Review
Canonical and Non-Canonical Antipsychotics’ Dopamine-Related Mechanisms of Present and Next Generation Molecules: A Systematic Review on Translational Highlights for Treatment Response and Treatment-Resistant Schizophrenia
by Andrea de Bartolomeis, Mariateresa Ciccarelli, Giuseppe De Simone, Benedetta Mazza, Annarita Barone and Licia Vellucci
Int. J. Mol. Sci. 2023, 24(6), 5945; https://doi.org/10.3390/ijms24065945 - 21 Mar 2023
Cited by 11 | Viewed by 9465
Abstract
Schizophrenia is a severe psychiatric illness affecting almost 25 million people worldwide and is conceptualized as a disorder of synaptic plasticity and brain connectivity. Antipsychotics are the primary pharmacological treatment after more than sixty years after their introduction in therapy. Two findings hold [...] Read more.
Schizophrenia is a severe psychiatric illness affecting almost 25 million people worldwide and is conceptualized as a disorder of synaptic plasticity and brain connectivity. Antipsychotics are the primary pharmacological treatment after more than sixty years after their introduction in therapy. Two findings hold true for all presently available antipsychotics. First, all antipsychotics occupy the dopamine D2 receptor (D2R) as an antagonist or partial agonist, even if with different affinity; second, D2R occupancy is the necessary and probably the sufficient mechanism for antipsychotic effect despite the complexity of antipsychotics’ receptor profile. D2R occupancy is followed by coincident or divergent intracellular mechanisms, implying the contribution of cAMP regulation, β-arrestin recruitment, and phospholipase A activation, to quote some of the mechanisms considered canonical. However, in recent years, novel mechanisms related to dopamine function beyond or together with D2R occupancy have emerged. Among these potentially non-canonical mechanisms, the role of Na2+ channels at the dopamine at the presynaptic site, dopamine transporter (DAT) involvement as the main regulator of dopamine concentration at synaptic clefts, and the putative role of antipsychotics as chaperones for intracellular D2R sequestration, should be included. These mechanisms expand the fundamental role of dopamine in schizophrenia therapy and may have relevance to considering putatively new strategies for treatment-resistant schizophrenia (TRS), an extremely severe condition epidemiologically relevant and affecting almost 30% of schizophrenia patients. Here, we performed a critical evaluation of the role of antipsychotics in synaptic plasticity, focusing on their canonical and non-canonical mechanisms of action relevant to the treatment of schizophrenia and their subsequent implication for the pathophysiology and potential therapy of TRS. Full article
(This article belongs to the Collection State-of-the-Art Molecular Pharmacology in Italy)
Show Figures

Figure 1

16 pages, 1459 KB  
Review
mRNA Vaccines against SARS-CoV-2: Advantages and Caveats
by Miriam Echaide, Luisa Chocarro de Erauso, Ana Bocanegra, Ester Blanco, Grazyna Kochan and David Escors
Int. J. Mol. Sci. 2023, 24(6), 5944; https://doi.org/10.3390/ijms24065944 - 21 Mar 2023
Cited by 53 | Viewed by 8109
Abstract
The application of BNT162b2 and mRNA-1273 vaccines against SARS-CoV-2 infection has constituted a determinant resource to control the COVID-19 pandemic. Since the beginning of 2021, millions of doses have been administered in several countries of North and South America and Europe. Many studies [...] Read more.
The application of BNT162b2 and mRNA-1273 vaccines against SARS-CoV-2 infection has constituted a determinant resource to control the COVID-19 pandemic. Since the beginning of 2021, millions of doses have been administered in several countries of North and South America and Europe. Many studies have confirmed the efficacy of these vaccines in a wide range of ages and in vulnerable groups of people against COVID-19. Nevertheless, the emergence and selection of new variants have led to a progressive decay in vaccine efficacy. Pfizer–BioNTech and Moderna developed updated bivalent vaccines—Comirnaty and Spikevax—to improve responses against the SARS-CoV-2 Omicron variants. Frequent booster doses with monovalent or bivalent mRNA vaccines, the emergence of some rare but serious adverse events and the activation of T-helper 17 responses suggest the need for improved mRNA vaccine formulations or the use of other types of vaccines. In this review, we discuss the advantages and limitations of mRNA vaccines targeting SARS-CoV-2 focusing on the most recent, related publications. Full article
(This article belongs to the Special Issue Molecular Advances of Viral Immunology and Vaccine against Viruses)
Show Figures

Figure 1

8 pages, 866 KB  
Communication
Acuminosylation of Tyrosol by a Commercial Diglycosidase
by Peter Haluz, Peter Kis, Matej Cvečko, Mária Mastihubová and Vladimír Mastihuba
Int. J. Mol. Sci. 2023, 24(6), 5943; https://doi.org/10.3390/ijms24065943 - 21 Mar 2023
Cited by 7 | Viewed by 2312
Abstract
A commercial glycosidase mixture obtained from Penicillium multicolor (Aromase H2) was found to comprise a specific diglycosidase activity, β-acuminosidase, alongside undetectable levels of β-apiosidase. The enzyme was tested in the transglycosylation of tyrosol using 4-nitrophenyl β-acuminoside as the diglycosyl donor. The reaction was [...] Read more.
A commercial glycosidase mixture obtained from Penicillium multicolor (Aromase H2) was found to comprise a specific diglycosidase activity, β-acuminosidase, alongside undetectable levels of β-apiosidase. The enzyme was tested in the transglycosylation of tyrosol using 4-nitrophenyl β-acuminoside as the diglycosyl donor. The reaction was not chemoselective, providing a mixture of Osmanthuside H and its counterpart regioisomer 4-(2-hydroxyethyl)phenyl β-acuminoside in 58% yield. Aromase H2 is therefore the first commercial β-acuminosidase which is also able to glycosylate phenolic acceptors. Full article
(This article belongs to the Special Issue Microbial Enzymes for Biotechnological Applications)
Show Figures

Graphical abstract

16 pages, 3348 KB  
Article
Inflammatory Skin Disease Causes Anxiety Symptoms Leading to an Irreversible Course
by Shohei Iida, Hirotaka Shoji, Fumihiro Kawakita, Takehisa Nakanishi, Yoshiaki Matsushima, Makoto Kondo, Koji Habe, Hidenori Suzuki, Tsuyoshi Miyakawa and Keiichi Yamanaka
Int. J. Mol. Sci. 2023, 24(6), 5942; https://doi.org/10.3390/ijms24065942 - 21 Mar 2023
Cited by 4 | Viewed by 2638
Abstract
Intense itching significantly reduces the quality of life, and atopic dermatitis is associated with psychiatric conditions, such as anxiety and depression. Psoriasis, another inflammatory skin disease, is often complicated by psychiatric symptoms, including depression; however, the pathogenesis of these mediating factors is poorly [...] Read more.
Intense itching significantly reduces the quality of life, and atopic dermatitis is associated with psychiatric conditions, such as anxiety and depression. Psoriasis, another inflammatory skin disease, is often complicated by psychiatric symptoms, including depression; however, the pathogenesis of these mediating factors is poorly understood. This study used a spontaneous dermatitis mouse model (KCASP1Tg) and evaluated the psychiatric symptoms. We also used Janus kinase (JAK) inhibitors to manage the behaviors. Gene expression analysis and RT-PCR of the cerebral cortex of KCASP1Tg and wild-type (WT) mice were performed to examine differences in mRNA expression. KCASP1Tg mice had lower activity, higher anxiety-like behavior, and abnormal behavior. The mRNA expression of S100a8 and Lipocalin 2 (Lcn2) in the brain regions was higher in KCASP1Tg mice. Furthermore, IL-1β stimulation increased Lcn2 mRNA expression in astrocyte cultures. KCASP1Tg mice had predominantly elevated plasma Lcn2 compared to WT mice, which improved with JAK inhibition, but behavioral abnormalities in KCASP1Tg mice did not improve, despite JAK inhibition. In summary, our data revealed that Lcn2 is closely associated with anxiety symptoms, but the anxiety and depression symptoms caused by chronic skin inflammation may be irreversible. This study demonstrated that active control of skin inflammation is essential for preventing anxiety. Full article
(This article belongs to the Special Issue Immune Response in Atopic Dermatitis)
Show Figures

Figure 1

13 pages, 1955 KB  
Article
Altered Intracellular Signaling Associated with Dopamine D2 Receptor in the Prefrontal Cortex in Wistar Kyoto Rats
by Agata Korlatowicz, Magdalena Kolasa, Paulina Pabian, Joanna Solich, Katarzyna Latocha, Marta Dziedzicka-Wasylewska and Agata Faron-Górecka
Int. J. Mol. Sci. 2023, 24(6), 5941; https://doi.org/10.3390/ijms24065941 - 21 Mar 2023
Cited by 4 | Viewed by 2599
Abstract
Wistar-Kyoto rats (WKY), compared to Wistar rats, are a well-validated animal model for drug-resistant depression. Thanks to this, they can provide information on the potential mechanisms of treatment-resistant depression. Since deep brain stimulation in the prefrontal cortex has been shown to produce rapid [...] Read more.
Wistar-Kyoto rats (WKY), compared to Wistar rats, are a well-validated animal model for drug-resistant depression. Thanks to this, they can provide information on the potential mechanisms of treatment-resistant depression. Since deep brain stimulation in the prefrontal cortex has been shown to produce rapid antidepressant effects in WKY rats, we focused our study on the prefrontal cortex. Using quantitative autoradiography, we observed a decrease in the binding of [3H] methylspiperone to the dopamine D2 receptor, specifically in that brain region—but not in the striatum, nor the nucleus accumbens—in WKY rats. Further, we focused our studies on the expression level of several components associated with canonical (G proteins), as well as non-canonical, D2-receptor-associated intracellular pathways (e.g., βarrestin2, glycogen synthase kinase 3 beta—Gsk-3β, and β-catenin). As a result, we observed an increase in the expression of mRNA encoding the regulator of G protein signaling 2-RGS2 protein, which is responsible, among other things, for internalizing the D2 dopamine receptor. The increase in RGS2 expression may therefore account for the decreased binding of the radioligand to the D2 receptor. In addition, WKY rats are characterized by the altered signaling of genes associated with the dopamine D2 receptor and the βarrestin2/AKT/Gsk-3β/β-catenin pathway, which may account for certain behavioral traits of this strain and for the treatment-resistant phenotype. Full article
(This article belongs to the Special Issue G Protein-Coupled Receptors in Cell Signaling Transduction)
Show Figures

Figure 1

15 pages, 4112 KB  
Article
Genome-Wide Identification and Functional Analysis of the Roles of SAUR Gene Family Members in the Promotion of Cucumber Root Expansion
by Jie Luan, Ming Xin and Zhiwei Qin
Int. J. Mol. Sci. 2023, 24(6), 5940; https://doi.org/10.3390/ijms24065940 - 21 Mar 2023
Cited by 15 | Viewed by 2961
Abstract
Auxin serves as an essential regulator of the expression of many different genes in plants, thereby regulating growth and development. The specific functional roles of members of the SAUR (small auxin-up RNA) auxin early response gene family in the development of cucumber plants, [...] Read more.
Auxin serves as an essential regulator of the expression of many different genes in plants, thereby regulating growth and development. The specific functional roles of members of the SAUR (small auxin-up RNA) auxin early response gene family in the development of cucumber plants, however, remain to be fully clarified. Here, 62 SAUR family genes were identified, followed by their classification into 7 groups that included several functionally associated cis-regulatory elements. Phylogenetic tree and chromosomal location-based analyses revealed a high degree of homology between two cucumber gene clusters and other plants in the Cucurbitaceae family. These findings, together with the results of an RNA-seq analysis, revealed high levels of CsSAUR31 expression within the root and male flower tissues. Plants overexpressing CsSAUR31 exhibited longer roots and hypocotyls. Together, these results provide a basis for further efforts to explore the roles that SAUR genes play in cucumber plants, while also expanding the pool of available genetic resources to guide research focused on plant growth and development. Full article
(This article belongs to the Section Molecular Genetics and Genomics)
Show Figures

Figure 1

18 pages, 11166 KB  
Article
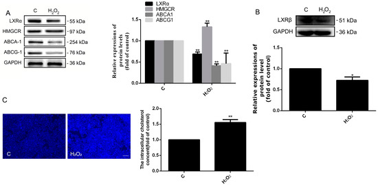
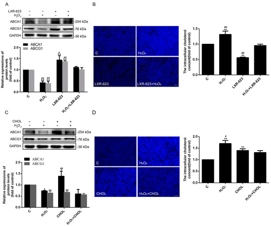
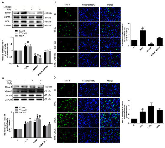
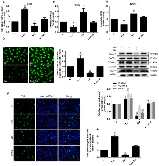
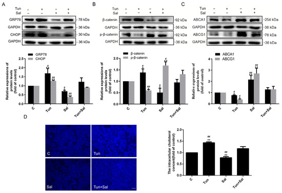
The Effect of Cholesterol Efflux on Endothelial Dysfunction Caused by Oxidative Stress
by Hua Ye, Qian Liu, Yuanyuan Wang, Ximian Zhen and Nianlong Yan
Int. J. Mol. Sci. 2023, 24(6), 5939; https://doi.org/10.3390/ijms24065939 - 21 Mar 2023
Cited by 5 | Viewed by 2846
Abstract
Endothelial dysfunction (ED) is the initiation of atherosclerosis (AS). Our previous studies have found that cholesterol metabolism and the Wnt/β-catenin pathway can affect endoplasmic reticulum stress (ER stress), which ultimately leads to ED. However, the effects of cholesterol efflux on ED, which are [...] Read more.
Endothelial dysfunction (ED) is the initiation of atherosclerosis (AS). Our previous studies have found that cholesterol metabolism and the Wnt/β-catenin pathway can affect endoplasmic reticulum stress (ER stress), which ultimately leads to ED. However, the effects of cholesterol efflux on ED, which are caused by oxidative stress and the correlation among ER stress, Wnt/β-catenin pathway, and cholesterol efflux, are not clear during ED. To uncover them, the expressions of liver X receptors (LXRα and LXRβ) and ATP-binding cassette protein A1 (ABCA1) and G1 (ABCG1) in HUVECs (human umbilical vein endothelial cells) were measured under oxidative stress. Moreover, HUVECs were treated with LXR-623 (LXR agonist), cholesterol, tunicamycin, and salinomycin alone or together. The results indicated that oxidative stress-induced ED could deregulate the expressions of LXRα and LXRβ and trigger the ER stress and Wnt/β-catenin pathway, resulting thereafter in the accumulation of cholesterol. Furthermore, similar results were shown after treatment with cholesterol; however, the activation of liver X receptor (LXR) could reverse these changes. Furthermore, other results demonstrated that tunicamycin-induced ER stress could stimulate the accumulation of cholesterol and the Wnt/β-catenin pathway, further leading to ED. Inversely, salinomycin could reverse the above effects by deregulating the Wnt/β-catenin pathway. Collectively, our results showed that cholesterol efflux is partly responsible for the oxidative stress-induced ED; in addition, ER stress, the Wnt/β-catenin pathway, and cholesterol metabolism can interact with each other to promote ED. Full article
(This article belongs to the Section Molecular Endocrinology and Metabolism)
Show Figures

Figure 1

11 pages, 1318 KB  
Article
Long-Lasting Therapeutic Response following Treatment with Pembrolizumab in Patients with Non-Small Cell Lung Cancer: A Real-World Experience
by Walid Shalata, Jeremy Zolnoorian, Gabrielle Migliozzi, Ashraf Abu Jama, Yulia Dudnik, Ahron Yehonatan Cohen, Amichay Meirovitz and Alexander Yakobson
Int. J. Mol. Sci. 2023, 24(6), 5938; https://doi.org/10.3390/ijms24065938 - 21 Mar 2023
Cited by 18 | Viewed by 4479
Abstract
Immune checkpoint inhibitors (ICIs), pembrolizumab in particular, have been shown to be vastly more efficacious than traditional cytotoxic or platinum-based chemotherapies in the treatment of non-small cell lung cancer (NSCLC). While there are plenty of data showing their efficacy and safety profiles, very [...] Read more.
Immune checkpoint inhibitors (ICIs), pembrolizumab in particular, have been shown to be vastly more efficacious than traditional cytotoxic or platinum-based chemotherapies in the treatment of non-small cell lung cancer (NSCLC). While there are plenty of data showing their efficacy and safety profiles, very little exists about the long-term effects of pembrolizumab. We compiled all patients with NSCLC who were treated with pembrolizumab at our institution and had progression-free survival (PFS) of at least 2 years during or after the treatment period. Within this group, we examined the long-term rates of PFS and overall survival (OS), side effect profiles, treatment, and overall disease course up to 60 months after starting treatment. This study included 36 patients with median (range) follow up times from treatment initiation in months as follows: 36 (28–65) overall; 39.5 (28–65) for adenocarcinoma; and 36 (30–58) for squamous cell carcinoma. The median (range) of OS and PFS (months) was comparable for adenocarcinoma, 36 (23–55); and squamous cell carcinoma, 35.5 (28–65). Overall, pembrolizumab shows remarkable long-term safety and efficacy in NSCLC patients. In patients who show an initially strong response and can make it to 24 months of PFS, disease progression after this period seems increasingly unlikely. Full article
Show Figures

Figure 1