Journal Description
Vaccines
Vaccines
is an international, peer-reviewed, open access journal on laboratory and clinical vaccine research, utilization and immunization, published monthly online by MDPI.
- Open Access— free for readers, with article processing charges (APC) paid by authors or their institutions.
- High Visibility: indexed within Scopus, SCIE (Web of Science), PubMed, PMC, Embase, CAPlus / SciFinder, and other databases.
- Journal Rank: JCR - Q2 (Medicine, Research and Experimental) / CiteScore - Q1 (Pharmacology (medical))
- Rapid Publication: manuscripts are peer-reviewed and a first decision is provided to authors approximately 18.1 days after submission; acceptance to publication is undertaken in 2.8 days (median values for papers published in this journal in the second half of 2025).
- Recognition of Reviewers: reviewers who provide timely, thorough peer-review reports receive vouchers entitling them to a discount on the APC of their next publication in any MDPI journal, in appreciation of the work done.
Impact Factor:
3.4 (2024);
5-Year Impact Factor:
3.7 (2024)
Latest Articles
Ameliorative Impacts of an Essential Oil Blend on Immune Function and Intestinal Health in Broilers Challenged with a High-Dose Coccidial Vaccine
Vaccines 2026, 14(2), 178; https://doi.org/10.3390/vaccines14020178 (registering DOI) - 13 Feb 2026
Abstract
Background: The emergence of coccidial drug resistance has intensified the search for sustainable, residue-free solutions to control poultry coccidiosis. This challenge has positioned plant essential oils as promising candidates among the priority research areas. The study aimed to investigate the efficacy of essential
[...] Read more.
Background: The emergence of coccidial drug resistance has intensified the search for sustainable, residue-free solutions to control poultry coccidiosis. This challenge has positioned plant essential oils as promising candidates among the priority research areas. The study aimed to investigate the efficacy of essential oils in improving immune function and intestinal health in white-feathered broilers challenged with a high-dose coccidial vaccine. Methods: A total of 480 one-day-old broilers were randomly assigned to five treatments: uninfected (CON), infected (EC), infected + 500 g/t narasin (AT), and infected + 200 or 400 g/t essential oil blend (EOB200 or EOB400). There were 6 replicates per treatment and 16 broilers per replicate. All infected treatments received a 30-fold coccidial vaccine on d 14. The CON group was administered an equal volume of sterile normal saline on d 14 of the experiment. One bird per replicate was sampled on d 22, and the remainder were raised until d 42. Results: Results showed that the challenge increased the fecal oocyst counts on d 21 and 28 and elevated intestinal lesion scores and serum interleukin-6 (IL-6) levels on d 21, while it decreased IL-10 levels on d 21 and reduced the villus height-to-crypt depth (V:C) ratio in the duodenum and jejunum (p < 0.05). Additionally, compared with the EC group, the AT, EOB200, and EOB400 groups reduced oocyst excretion and serum superoxide dismutase (SOD) (p < 0.05). The EOB200 group also showed the highest serum transforming growth factor-β (TGF-β) concentration, along with the lowest immunoglobulin G (IgG) level (p < 0.05). Moreover, within the infected groups, the EOB200 group exhibited the highest duodenal villus height and V:C ratio (p < 0.05). Conclusions: These findings indicated that the EOB200 and EOB400 groups alleviated intestinal damage caused by the coccidial vaccine with an efficacy comparable to that of antibiotics, and the EOB200 group exhibited a superior effect. The results confirm that the essential oil blend holds great application potential as an alternative to antibiotics.
Full article
(This article belongs to the Section Veterinary Vaccines)
Open AccessReview
Future Perspectives on the Application of Systems Biology and Generative Artificial Intelligence in the Design of Immunogenic Peptides for Vaccines
by
José M. Pérez de la Lastra, Isidro Sobrino, Víctor M. Rodríguez Borges and José de la Fuente
Vaccines 2026, 14(2), 177; https://doi.org/10.3390/vaccines14020177 (registering DOI) - 13 Feb 2026
Abstract
Peptide-based vaccines offer a modular and readily manufacturable platform for both prophylactic and therapeutic immunization. However, their broader translation has been constrained by the limited capacity to predict protective immunity directly from sequence-level features. Recent advances in systems vaccinology and high-throughput immune profiling
[...] Read more.
Peptide-based vaccines offer a modular and readily manufacturable platform for both prophylactic and therapeutic immunization. However, their broader translation has been constrained by the limited capacity to predict protective immunity directly from sequence-level features. Recent advances in systems vaccinology and high-throughput immune profiling have substantially expanded the experimental evidence, while generative artificial intelligence now enables de novo design of peptide immunogens and multi-epitope antigens under precisely controlled constraints. This review approaches how these complementary developments are transforming peptide vaccine research, moving beyond classical reverse vaccinology and conventional epitope prediction toward integrated, data-driven design frameworks. We discuss key generative model architectures and conditioning strategies aligned with vaccine objectives, including approaches that account for structural presentation, antigen processing and population-level human leukocyte antigen (HLA) diversity. Central to this perspective is the requirement for rigorous experimental validation and for strengthening the computational–experimental feedback loop through iterative in vitro and in vivo testing informed by systems-level immune readouts. We highlight representative applications spanning infectious diseases, cancer immunotherapy and vector-borne vaccinology, and we outline major technical and translational challenges that must be addressed to enable robust real-world deployment. Finally, we propose future directions for precision peptide vaccinology, emphasizing standardized functional benchmarks, the development of richer curated datasets linking sequence space to immune outcomes, and the early incorporation of formulation and delivery constraints into generative design pipelines.
Full article
(This article belongs to the Special Issue The Development of Peptide-Based Vaccines)
Open AccessArticle
Pneumococcal Vaccination Uptake Among People with HIV Following the Implementation of an On-Site Vaccination Service in an Italian Specialist Out-Patient Clinic
by
Anna Lisa Ridolfo, Maria Vittoria Cossu, Letizia Oreni, Cristina Gervasoni, Giacomo Casalini, Debora Visigalli, Catia Rosanna Borriello, Andrea Giacomelli, Andrea Gori and Spinello Antinori
Vaccines 2026, 14(2), 176; https://doi.org/10.3390/vaccines14020176 (registering DOI) - 13 Feb 2026
Abstract
Background: People with HIV (PWH) face elevated risk of pneumococcal disease despite optimal antiretroviral therapy. In Italy, pneumococcal vaccination coverage in adults remains suboptimal. For PWH, access barriers may be amplified because adult vaccinations are primarily delivered in primary care, whereas HIV care
[...] Read more.
Background: People with HIV (PWH) face elevated risk of pneumococcal disease despite optimal antiretroviral therapy. In Italy, pneumococcal vaccination coverage in adults remains suboptimal. For PWH, access barriers may be amplified because adult vaccinations are primarily delivered in primary care, whereas HIV care is mostly hospital-based. Methods: We conducted a retrospective, observational study at an HIV clinic in Milan, Italy, evaluating the impact of an on-site vaccination service implemented in January 2019. At baseline, 1854 PWH were in active follow-up; 135 (7.3%) had previously received pneumococcal vaccination. We assessed vaccination uptake (PCV13-PPSV23 sequential schedule or PCV20) among the remaining 1719 unvaccinated individuals through December 2023. A logistic regression analysis was used to identify factors associated with vaccine acceptance. Results: Over five years, 745/1719 individuals (43.3%) either initiated PCV13 + PPSV23 or received PCV20, representing a six-fold increase from baseline. Of 639 individuals receiving PCV13, 80.1% completed the sequence with PPSV23. Most vaccinations (80.8%) were administered on-site. In multivariable analysis, men who have sex with men showed higher uptake (aOR 1.56, 95% CI 1.25–1.95), while regular and irregular immigrants had significantly lower uptake (aOR 0.70 and 0.24, respectively) compared to Italian nationals. Conclusions: Integration of vaccination services into routine HIV care substantially improved pneumococcal vaccination uptake. However, with nearly half of eligible patients remaining unvaccinated, additional strategies are required to address vaccine hesitancy and inequities, particularly among immigrants, to achieve optimal pneumococcal coverage in PWH.
Full article
(This article belongs to the Special Issue Vaccines for the Vulnerable Population)
Open AccessArticle
Reaching Never- and Incompletely-Vaccinated Children with Routine Immunization: A Proof-of-Concept Activity Using Geo-Referenced Microplans in Two Health Zones in Maniema Province, Democratic Republic of the Congo
by
Mary M. Alleman, Affaud Anais Tanon, Emmanuel Rukengwa, Kevin Tschirhart, Christ Lendo, Merveille Balepukayi, Grace Koko Cishugi, Eddy Balume Shaboya, Chuku Mburugu, Gloire Chasinga, Amy Louise Lang, Katherine Schwenk, Roger Widmer, Stéphane Vouillamoz, Jean Jacques Kanyaka Biduaya, Alain Magazani, John Kaozi, Generose Matunda Sumaili, Serge Sukani, Dolla Ngwanga Lapaba, Kimberly E. Bonner, Robert T. Perry, Jean Crispin Mukendi, Aimé Cikomola Mwana wa bene and Paul Lameadd
Show full author list
remove
Hide full author list
Vaccines 2026, 14(2), 175; https://doi.org/10.3390/vaccines14020175 - 13 Feb 2026
Abstract
Background/Objectives: The Democratic Republic of the Congo (DRC) has a history of low coverage (<50%) with all first-year-of-life vaccines for children aged 12–23 months, resulting in frequent outbreaks of vaccine-preventable diseases. In response, the DRC’s Expanded Program on Immunization (EPI) is applying innovations
[...] Read more.
Background/Objectives: The Democratic Republic of the Congo (DRC) has a history of low coverage (<50%) with all first-year-of-life vaccines for children aged 12–23 months, resulting in frequent outbreaks of vaccine-preventable diseases. In response, the DRC’s Expanded Program on Immunization (EPI) is applying innovations to improve vaccination coverage, including using geospatial data to inform vaccination planning (geo-referenced microplans). This report describes a proof of concept to geo-locate, by locality of residence, never-vaccinated children (NVC) or incompletely vaccinated children (IVC); use those data to prepare geo-referenced microplans for rounds of Periodic Intensification of Routine Immunization (PIRIs); and implement the PIRIs. Methods: In 2022, in Kindu and Kibombo Health Zones (HZs), Maniema Province, DRC, children aged 0–23 months were enumerated with inquiries about their vaccination status and reasons for non-vaccination by locality of residence. The enumeration was coupled with the collection of the localities’ geographic coordinates, facilitating the spatial illustration of estimated proportions of NVC by locality. Coordinates for HZ and health area (HA) landmarks and borders were also collected. We created maps that informed geo-referenced PIRI microplans, placing an emphasis on deploying vaccination teams to localities with high proportions of NVC, especially those in remote and riverine locations. To account for inclusion of children aged up to 59 months in the PIRIs, enumeration data were extrapolated to estimate the numbers of NVC and IVC in this wider age range. Volunteers mobilized communities for the PIRIs, HA staff vaccinated age-eligible children, and vaccination teams were geographically tracked. Results: In Kindu, 29,837 children aged 0–23 months were enumerated in 430 localities; among them, 38% were NVC and 6% IVC. In Kibombo, 9582 children aged 0–23 months were enumerated in 168 localities; among them, 50% were NVC and 16% IVC. In both HZs, reasons for never vaccination were primarily associated with knowledge- or belief-related factors, while reasons for incomplete vaccination were associated with access-related factors. Between HAs and localities, there was heterogeneity in the proportions of NVC and IVC and in the reasons for non-vaccination. The numbers of NVC and IVC aged 0–59 months were estimated at 28,220 and 4613 in Kindu and 12,038 and 3785 in Kibombo. Approximately 2000 health staff and community volunteers were engaged for implementation of each of the three PIRIs. The number of children vaccinated during the three PIRIs ranged from 15,500 to 26,500 and from 10,500 to 15,500 in Kindu and Kibombo, respectively. Data suggest that vaccinated children originated from >90% of localities identified during the cartography. Tracking data showed that vaccination teams visited localities with high proportions of NVC, including those that were remote and riverine. Conclusions: Geo-referenced microplanning with engagement of health staff and communities succeeded in vaccinating at least 40,000 children who were not routinely benefiting from health services in two HZs in the DRC; similar innovative strategies could be considered elsewhere. Applying new technologies to existing microplanning strategies can enhance their success.
Full article
(This article belongs to the Special Issue The Role of Vaccination on Public Health and Epidemiology)
►▼
Show Figures

Figure 1
Open AccessArticle
Public Perceptions and Influencing Factors of Non-National Immunization Program (Non-NIP) Vaccines in Shanghai: A Population-Based Study
by
Haifeng Ma, Yu Zhang, Danni Zhao, Hongmei Lu, Ping Yu, Jialei Fan, Qiangsong Wu, Wenjiang Zhong, Huiyong Shao, Xiaodong Sun, Zhuoying Huang and Linlin Wu
Vaccines 2026, 14(2), 174; https://doi.org/10.3390/vaccines14020174 - 13 Feb 2026
Abstract
This study aimed to explore the cognitive levels and influencing factors of Shanghai residents regarding non-immunization program vaccines. A population-based study was conducted in Shanghai in 2024. Objective: To examine awareness levels and factors influencing perceptions of non-National Immunization Program (non-NIP) vaccines among
[...] Read more.
This study aimed to explore the cognitive levels and influencing factors of Shanghai residents regarding non-immunization program vaccines. A population-based study was conducted in Shanghai in 2024. Objective: To examine awareness levels and factors influencing perceptions of non-National Immunization Program (non-NIP) vaccines among residents of Shanghai. Methods: A population cross-sectional survey was conducted in Shanghai from 20 October to 31 December 2024, using stratified random sampling. Five districts were selected, four communities per district were randomly chosen, and 35–40 residents per community were invited to complete a questionnaire. Data collected included sociodemographic characteristics, awareness of non-NIP vaccines, and potential influencing factors. Awareness and acceptance of non-NIP vaccines were measured using five-point Likert scales. On a 0–4 scale, where 0 = completely unaware/unsupportive and 4 = very aware/strongly supportive, respondents rated their level of understanding and endorsement of non-NIP vaccines. Descriptive analysis, the Kruskal–Wallis test, and ordinal logistic regression were used to assess awareness levels and their determinants. Results: Among the 753 respondents, 15.5% of respondents reported very high awareness, 18.7% reported fairly high awareness, 32.1% reported moderate awareness, 27.2% reported somewhat low awareness, and 6.5% reported complete unawareness. Acceptance levels were distributed as follows: 20.3% strongly in favour, 24.7% somewhat in favour, 45.9% neutral, 7.3% somewhat opposed, and 1.9% strongly opposed. Higher awareness was significantly associated with younger age, higher household living standard, receiving a recommendation from medical personnel, and participation in vaccine education programs (all p < 0.05). Acceptance was significantly influenced by age, residence type (urban community, town center, or rural), medical personnel recommendation, educational campaign participation, and perceived affordability of vaccine cost (all p < 0.05). Conclusions: Overall, Shanghai residents exhibited suboptimal awareness and acceptance of non-NIP vaccines, with a clear “high acceptance but low knowledge” phenomenon. To improve awareness, strategies should include strengthening healthcare providers’ recommendations and implementing systematic educational campaigns. To enhance acceptance, efforts should focus on disseminating positive, evidence-based information; reinforcing provider guidance; expanding outreach and education; and optimizing payment mechanisms to improve economic accessibility.
Full article
(This article belongs to the Special Issue Vaccination and Public Health Strategy)
►▼
Show Figures

Figure 1
Open AccessReview
Challenges and Prospects in the Development of a Universal SARS-CoV-2 Vaccine
by
Kacper Karczmarzyk and Małgorzata Kęsik-Brodacka
Vaccines 2026, 14(2), 173; https://doi.org/10.3390/vaccines14020173 - 13 Feb 2026
Abstract
The development of a universal SARS-CoV-2 vaccine holds great promise for achieving broad and durable protection against existing and future coronavirus variants. The identification, selection, and rational redesign of conserved viral epitopes constitute the direct immunological foundation of universal SARS-CoV-2 vaccine development. The
[...] Read more.
The development of a universal SARS-CoV-2 vaccine holds great promise for achieving broad and durable protection against existing and future coronavirus variants. The identification, selection, and rational redesign of conserved viral epitopes constitute the direct immunological foundation of universal SARS-CoV-2 vaccine development. The breadth and durability of protection are therefore primarily determined at the level of antigen and epitope design, whereas adjuvants, delivery platforms, and routes of administration serve as enabling and amplifying components rather than primary drivers of universality. Accordingly, this review discusses key determinants of universal vaccine design, including antigen selection, adjuvant utilization, and route of administration. The spike protein, particularly its receptor-binding domain, is a major antigenic target, but its high mutation rate challenges long-term vaccine efficacy. Strategies focusing on conserved epitopes in antigen designs show potential to elicit cross-neutralizing immune responses. Nanoparticle-based vaccines capable of presenting multiple homologous or heterologous antigens have demonstrated enhanced immunogenicity, broad protection in preclinical models and safety in clinical trials. The addition of next-generation adjuvants further amplifies humoral and cellular immunity beyond the capabilities of traditional aluminum-based adjuvants. Moreover, mucosal vaccine delivery may provide superior local protection at viral entry sites and limit transmission. Importantly, integrating these technological advances with epitope-centered antigen design and immunological data from vaccinated individuals will accelerate the identification of conserved epitopes and inform future vaccine design. A multidisciplinary approach combining optimized antigen engineering, novel adjuvant systems, and innovative delivery strategies is essential for the realization of a broadly protective universal SARS-CoV-2 vaccine.
Full article
(This article belongs to the Special Issue Evaluation of Vaccine Efficacy, Safety and Immunogenicity Against Influenza, RSV and COVID-19)
►▼
Show Figures

Figure 1
Open AccessArticle
Feasibility and Safety of Autologous Dendritic Cell Vaccination Combined with Radio-Chemotherapy in Newly Diagnosed Glioblastoma: A Retrospective Single-Center Series
by
Inés Esparragosa Vázquez, Ascensión López-Díaz de Cerio, Susana Inoges, Javier Aristu, Pablo Domínguez, Reyes García-Eulate, Marta Calvo-Imirizaldu, Javier Arbizu, María E. Rodríguez-Ruiz, Pablo Irimia, Marta M. Alonso, Felipe Prósper, Ricardo Díez-Valle and Jaime Gállego Pérez-Larraya
Vaccines 2026, 14(2), 172; https://doi.org/10.3390/vaccines14020172 - 12 Feb 2026
Abstract
Background: The prognosis of glioblastoma (GBM) patients remains poor. Dendritic cell (DC) vaccination has been investigated as an immunotherapy option, mainly in early-phase clinical studies. Herein, we report the feasibility, safety, and descriptive clinical and radiological outcomes of a retrospective series of newly
[...] Read more.
Background: The prognosis of glioblastoma (GBM) patients remains poor. Dendritic cell (DC) vaccination has been investigated as an immunotherapy option, mainly in early-phase clinical studies. Herein, we report the feasibility, safety, and descriptive clinical and radiological outcomes of a retrospective series of newly diagnosed GBM patients treated with standard radio-chemotherapy and autologous DC vaccination as compassionate use. Methods: We retrospectively reviewed the medical and radiological records of patients with newly diagnosed GBM who received autologous tumor lysate–pulsed DC vaccination in addition to standard-of-care treatment at a tertiary academic center between 2009 and 2017. Clinical data, treatment characteristics, adverse events, survival outcomes, and radiological responses were collected and analyzed descriptively. Results: Twenty-four patients were included. All patients underwent surgical resection and were further treated with autologous tumor lysate–DC vaccination and standard radio-chemotherapy. Histology of GBM was confirmed in all patients. The first vaccine was administered in 75% of patients after a median of 21 days (range: 6–30 days) following surgery and prior to radiotherapy initiation. DC vaccination was continued following radiotherapy at specific time points, with no observed significant adverse events. Median OS was 21.1 months (95% CI, 27.9–75.0 months), and median PFS was 10.3 months (95% CI, 15.6–26.6 months). Presence of O6-methylguanine DNA methyltransferase (MGMT) promoter methylation was associated with longer survival and higher 12-month PFS rates, consistent with its established prognostic value. Radiological responses were retrospectively assessed according to RANO and RANO 2.0 criteria. Conclusions: In this retrospective single-center series, autologous DC vaccination administered as compassionate use in combination with standard radio-chemotherapy was feasible and safe in routine clinical practice. Survival and radiological outcomes are reported descriptively and should be interpreted with caution given the absence of a control cohort. These findings support further prospective controlled studies to properly assess the clinical role of DC vaccination in newly diagnosed GBM.
Full article
(This article belongs to the Special Issue The Era of Vaccines: Advancing Tumor Immunology and Immunotherapy)
►▼
Show Figures

Figure 1
Open AccessArticle
Evaluating a Tailored Quality Improvement Intervention to Improve Vaccination Coverage in Sydney Residential Aged Care Facilities
by
Courtney McGregor, Lauren Tillman, Lisa Maude, Karen Chee, Caitlin Swift, Leigh McIndoe, Mark Ferson, Brendan Goodger, Kira Wright and Vicky Sheppeard
Vaccines 2026, 14(2), 171; https://doi.org/10.3390/vaccines14020171 - 12 Feb 2026
Abstract
Background/Objectives: Aged care residents are highly vulnerable to vaccine-preventable diseases. Despite recommendations and funding under Australian programs, vaccination rates among residents for COVID-19, influenza, pneumococcal and shingles remain sub-optimal. The aim of this work was to assess if tailored quality improvement interventions would
[...] Read more.
Background/Objectives: Aged care residents are highly vulnerable to vaccine-preventable diseases. Despite recommendations and funding under Australian programs, vaccination rates among residents for COVID-19, influenza, pneumococcal and shingles remain sub-optimal. The aim of this work was to assess if tailored quality improvement interventions would improve vaccination coverage in aged care residents. Methods: This was a quality improvement initiative evaluated using a quasi-experimental pre–post design. Building on previously identified barriers and enablers, a package of interventions and resources was developed to support consent processes, vaccination planning, and tracking. Pre- and post-intervention vaccination coverage was assessed using resident lists from participating aged care facilities and data extracted from the Australian Immunisation Register (AIR) at two time points, 14 months apart. A process evaluation survey was distributed to RACF staff. Results: Of the 6964 residents listed, 5153 (74%) remained registered in AIR when data was extracted post-intervention. Shingles showed the greatest improvement in absolute difference (+23.4%), followed by pneumococcal (+14.2%) and influenza (+10.9%), despite a high baseline of 68.5%. COVID-19 coverage declined by 7.4% when applying a 6-month reporting interval. Twenty-five staff completed the process evaluation survey; 45% of respondents identified discrepancies between AIR data and internal records, indicating underreporting by external providers. Interventions including the consent template and vaccination tracker were reported as useful and were used to support local vaccination. Conclusions: This quality improvement initiative improved coverage for three of the four recommended and funded vaccines for RACF residents and demonstrated the value of tailored interventions informed by consumer and provider feedback. The approach potentially offers a scalable model for improving vaccination rates in aged care across Australia.
Full article
(This article belongs to the Section Vaccines and Public Health)
Open AccessArticle
Potency of a Live Attenuated GPE− Vaccine Against an Antigenically Distinct Classical Swine Fever Virus Strain in Japan
by
Tatsuya Nishi, Emiko Ito, Miyabi Nishimura, Tomoko Kato, Mizuki Watanabe, Kentaro Masujin, Yoshitaka Imaizumi and Katsuhiko Fukai
Vaccines 2026, 14(2), 170; https://doi.org/10.3390/vaccines14020170 - 12 Feb 2026
Abstract
Background: Highly potent vaccines are essential for the effective control of classical swine fever (CSF). Since CSF re-emerged in 2018 in Japan, the live CSF virus (CSFV) vaccine—a guinea pig exaltation of Newcastle disease virus-negative strain vaccine (GPE−, genotype 1.1)—has
[...] Read more.
Background: Highly potent vaccines are essential for the effective control of classical swine fever (CSF). Since CSF re-emerged in 2018 in Japan, the live CSF virus (CSFV) vaccine—a guinea pig exaltation of Newcastle disease virus-negative strain vaccine (GPE−, genotype 1.1)—has been applied to domestic pigs, contributing to a reduction in outbreaks. Meanwhile, the persistence and continued expansion of CSFV in wild boar populations have raised concerns regarding potential antigenic divergence. Methods: We systematically evaluated the neutralizing reactivity of sera from GPE−-vaccinated pigs against CSFV strains (genotype 2.1) recently circulating in Japan against identified a representative strain that showed markedly reduced neutralization. We directly assessed the protective efficacy of the GPE− vaccine against this strain in a controlled challenge experiment. At 4 weeks post-vaccination, both vaccinated and unvaccinated pigs were orally challenged with the representative Japanese strain and monitored for 3 weeks thereafter. Results: Among the Japanese CSFV strains, the JPN/SM/WB/2022 isolate exhibited markedly reduced neutralizing reactivity—over 32-fold lower than that against the vaccine strain—when tested with GPE− vaccine-induced antisera. In the experimental infection in pigs, unvaccinated pigs exhibited typical clinical signs of CSF and viremia, and two pigs reached the humane endpoint. In contrast, none of the vaccinated pigs showed any clinical signs of infection. Robust humoral and cellular immune responses were induced in vaccinated pigs, which may correlate with the observed complete protection. Conclusions: The GPE– live vaccine provides protective immunity against an antigenically distinct strain, prevents disease, and limits viral spread in domestic pigs.
Full article
(This article belongs to the Special Issue Classical Swine Fever Virus Vaccines)
►▼
Show Figures

Figure 1
Open AccessArticle
Rational Combination of Dominant and Subdominant Antigens with Nanoadjuvant Elicits Durable Immunity Against Staphylococcus aureus
by
Zhuoyue Shi, Jiayue Xi, Minxuan Cui, Zhuo Wan, Yufei Hou, Zhengjun Ma, Nan Sun, Yupu Zhu, Muqiong Li, Dong Wang, Xin He, Qian Yang, Chaojun Song and Li Fan
Vaccines 2026, 14(2), 169; https://doi.org/10.3390/vaccines14020169 - 12 Feb 2026
Abstract
Objectives: In response to the challenge that Staphylococcus aureus (S. aureus) vaccines fail to induce durable protective immunity, this study aims to develop a novel antigen-adjuvant co-design strategy. Specifically, we rationally combined the immunodominant toxin antigen LukS-PV with the immunologically subdominant
[...] Read more.
Objectives: In response to the challenge that Staphylococcus aureus (S. aureus) vaccines fail to induce durable protective immunity, this study aims to develop a novel antigen-adjuvant co-design strategy. Specifically, we rationally combined the immunodominant toxin antigen LukS-PV with the immunologically subdominant adhesin antigen ClfA, co-delivered via the PLGA-PEG nanoadjuvant system, to elicit synergistic, durable, and balanced humoral and cellular immune responses. Methods: Firstly, recombinant antigens LukS-PV and ClfA were individually covalently conjugated to PLGA-PEG 25% nanoparticles (25% NPs) using EDC/NHS chemical coupling to construct a combined nanovaccine, followed by systemic safety verification in a mouse model. Subsequently, specific antibody titers were detected by ELISA, and the secretion levels of IL-4, IFN-γ, and IL-17A were measured by ELISPOT assay to comprehensively evaluate the humoral and cellular immune responses induced by the vaccine. Finally, the protective efficacy of the vaccine was assessed through acute and long-term (up to 180 days) lethal challenge experiments, thereby verifying the effectiveness of this co-design strategy based on rational antigen selection. Results: The combined vaccine group (25% NPs-rClfA + 25% NPs-rLukS-PV) not only elicited high levels of specific antibodies but, more importantly, induced robust cellular immune responses dominated by Th1 and Th17 cells. Challenge experiments confirmed that the protective efficacy of the combined vaccine was significantly superior to that of any single-antigen vaccine and provided complete protection for up to 180 days. Crucially, the same antigen combination formulated with a traditional aluminum adjuvant failed to confer this durable protection, underscoring the essential role of adjuvant synergy. Conclusions: This study demonstrates that rational combination of immunodominant and subdominant antigens with a compatible nanoadjuvant induces synergistic and durable immunity against S. aureus. This co-design strategy addresses key limitations of previous vaccines and provides a promising foundation for future clinical development.
Full article
(This article belongs to the Special Issue Advances in Vaccine Adjuvants)
►▼
Show Figures

Figure 1
Open AccessEditorial
Immune Response to COVID-19 Vaccines: Updates in a Fast-Moving Scenario
by
Federico De Marco
Vaccines 2026, 14(2), 168; https://doi.org/10.3390/vaccines14020168 - 12 Feb 2026
Abstract
The prompt and extensive use of COVID-19 vaccines has dramatically reduced both cases and casualties, but it has also underscored a number of critical issues that need to be addressed for their full exploitation at global level. This Special Issue was launched to
[...] Read more.
The prompt and extensive use of COVID-19 vaccines has dramatically reduced both cases and casualties, but it has also underscored a number of critical issues that need to be addressed for their full exploitation at global level. This Special Issue was launched to gather fresh data to improve the way we use vaccines that are currently available to contribute to the design and the development of new ones and to elucidate social, ethical and psychological concerns that might hamper vaccine acceptance and use. It includes 15 articles six of which address, under various aspects, the level and durability of protective immunity; five deal with the highly debated field of vaccine use, efficacy and safety, in persons with an impaired/dysregulated immune system; one paper reports on adjuvants’ role in immune stimulation; one on the interference of natural adenovirus immunity with DNA vaccine response; one is a review on the cellular mechanisms of vaccine-dependent myocarditis; and one explores social attitudes to vaccines in different ethnic groups during early phases of the pandemic. Far from being complete and exhaustive, this Special Issue provides the reader with fresh insights into several critical questions raised by or connected to the advent of COVID-19 vaccines. This introductory article provides an overview of their contribution, while offering a quick glance at the current state of the art.
Full article
(This article belongs to the Special Issue Understanding Immune Responses to COVID-19 Vaccines)
Open AccessArticle
A Scalable Polio-EPI Synergy Model for Urban Immunization: Coverage Gains Following Workforce Integration in Lahore, Pakistan
by
Imtiaz Hussain, Naeem Majeed, Ali Jan Khan, Ahmad Khan, Muhammad Umer, Uzair Ansari, Zara Ansari, Hamza Fawad and Sajid Bashir Soofi
Vaccines 2026, 14(2), 167; https://doi.org/10.3390/vaccines14020167 - 11 Feb 2026
Abstract
Background: Large urban centers in low- and middle-income countries (LMICs) often have persistent pockets of under-immunized children, despite higher overall vaccination coverage than rural areas. Lahore, a megacity in Pakistan, had the lowest rate of fully immunized children in Punjab province as of
[...] Read more.
Background: Large urban centers in low- and middle-income countries (LMICs) often have persistent pockets of under-immunized children, despite higher overall vaccination coverage than rural areas. Lahore, a megacity in Pakistan, had the lowest rate of fully immunized children in Punjab province as of 2022 (70%), partly due to challenges in its urban slums. In 2023, an innovative intervention was implemented, utilizing Pakistan’s extensive polio eradication workforce to identify and reach children who were missing routine vaccinations. Objective: The objective was to assess changes in routine immunization coverage during a pre–post evaluation period in which polio campaign workers were engaged to support routine immunization among under-immunized urban populations in Lahore. Methods: A special outreach strategy engaged polio vaccination teams to conduct door-to-door visits of children aged 12–23 months, recording each child’s routine immunization status. These data were integrated into the electronic health system and provided to Expanded Programme on Immunization (EPI) staff for targeted follow-up. Two cross-sectional household surveys of caregivers of children aged 12–23 months were conducted: a 2022 baseline survey and a 2023 follow-up survey conducted six months after implementation. Both surveys used two-stage cluster sampling and WHO-standard immunization coverage methods, with vaccination status verified using cards or caregiver recall. Results: A total of 773 children were surveyed at baseline and 780 at endline. Full immunization coverage increased from 69.8% (CI: 64.13–74.98) to 85.1% (CI: 81.01–88.51). Partial immunization declined from 26.9% (CI: 22.37–31.92) to 14.5% (CI: 11.27–18.50), and the proportion of children not vaccinated at all dropped from 3.3% (CI: 1.92–5.60) to 0.3% (CI: 0.11–0.98). Penta-3 coverage improved from 83.2% (CI: 78.65–87.04) to 94.1% (CI: 91.15–96.07), and Measles 1 from 76.9% (CI: 71.80–81.40) % to 92.1% (CI: 88.71–94.56). Immunization card retention increased from 69.9% (CI: 64.15–75.16) to 84% (CI:81.19–86.94). Improvements were observed across all socio-demographic groups, with a higher impact in peri-urban clusters and low socio-economic groups, and all remained statistically significant. Conclusions: Our findings showed improvements in routine immunization coverage in urban Lahore between 2022 and 2023. This period coincided with district-wide implementation of a polio worker outreach strategy as well as the broader post-COVID-19 recovery of immunization services. This study lacked a control group; therefore, the findings indicate a temporal association occurring during the post COVID-19 recovery period, rather than definitive evidence of causal impact. Nonetheless, integrating the workforce of the polio program into routine immunization could be a promising programmatic strategy to close immunization gaps in urban areas.
Full article
(This article belongs to the Special Issue Strategies and Innovations to Recover Post-Pandemic Losses in Routine Immunization Coverage)
Open AccessArticle
The Discrepancy Between Influenza Vaccine Recommendation and Uptake Among Healthcare Workers in China: A Multicenter Cross-Sectional Study
by
Xingxing Zhang, Chenyan Jiang, Lin Sun, Yu Xiong, Qiangling Yin, Ju Wang, Xiao Yu, Qing Duan, Yinzi Chen, Xin You, Shuaixing Wang, Xiaoxu Zeng, Lei Yang and Dayan Wang
Vaccines 2026, 14(2), 166; https://doi.org/10.3390/vaccines14020166 - 11 Feb 2026
Abstract
Background: Healthcare workers (HCWs) are pivotal in influenza containment, serving as both high-risk individuals and vaccine advocates. However, influenza vaccination coverage among Chinese HCWs remains suboptimal. Existing research is often constrained by limited geographic representativeness or non-robust designs. This study provides a robust,
[...] Read more.
Background: Healthcare workers (HCWs) are pivotal in influenza containment, serving as both high-risk individuals and vaccine advocates. However, influenza vaccination coverage among Chinese HCWs remains suboptimal. Existing research is often constrained by limited geographic representativeness or non-robust designs. This study provides a robust, nationwide assessment of influenza vaccine uptake and recommendation behaviors among HCWs in China. Methods: A multicenter cross-sectional survey was conducted in late 2025 across four Chinese provinces (Shanghai, Shandong, Chongqing, and Hubei). A total of 390 frontline HCWs—only those defined as directly engaged in influenza management and prevention—from 48 hospitals (primary, secondary, and tertiary levels) completed validated electronic questionnaires. A multinomial logistic regression model was employed to identify determinants of personal vaccine uptake behavior among HCWs. Results: Overall influenza knowledge was moderate, with notable gaps in recognizing typical symptoms (29.23%), southern China’s peak season (31.03%), and optimal vaccination timing (55.38%). A striking “recommendation-uptake disparity” was observed: while 93.6% of HCWs recommended the vaccine to patients, only 22.3% received it annually themselves. A multinomial regression revealed that being a nurse (vs. doctor: OR = 3.11, 95% CI: 1.28–7.53) or female (vs. male: OR = 3.08, 95% CI: 1.28–7.44) was positively associated with annual vaccination, whereas clinical technicians (vs. doctors: OR = 0.18, 95% CI: 0.03–0.94) showed lower odds. Primary barriers to personal vaccination included inconvenience (49.5%), perceived high cost (16.2%), and efficacy concerns (19.5%). Conclusions: This study highlights a significant gap between high recommendation rates and low personal uptake among HCWs in China. The findings underscore the need for multifaceted interventions, including workplace-based reminder systems, free vaccination policies, and tailored education, to optimize coverage and strengthen the role of HCWs in national influenza prevention.
Full article
(This article belongs to the Special Issue Factors Affecting Influenza Vaccine Uptake)
►▼
Show Figures

Figure 1
Open AccessArticle
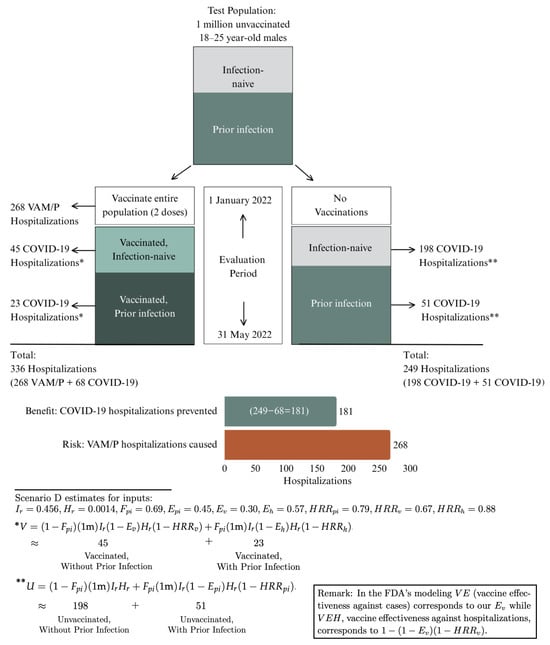
A Reanalysis of the FDA’s Benefit–Risk Assessment of Moderna’s mRNA-1273 COVID Vaccine Based on a Model Incorporating Benefits Derived from Prior COVID Infection
by
Paul S. Bourdon, Ram Duriseti, H. Christian Gromoll, Dyana K. Dalton, Kevin Bardosh and Allison E. Krug
Vaccines 2026, 14(2), 165; https://doi.org/10.3390/vaccines14020165 - 10 Feb 2026
Abstract
Background: The U.S. Food and Drug Administration (FDA) conducted a benefit–risk assessment for Moderna’s COVID vaccine mRNA-1273 prior to its full approval, announced 31 January 2022. The FDA’s assessment focused on males 18–64 years old because its risk analysis was limited to vaccine-attributable
[...] Read more.
Background: The U.S. Food and Drug Administration (FDA) conducted a benefit–risk assessment for Moderna’s COVID vaccine mRNA-1273 prior to its full approval, announced 31 January 2022. The FDA’s assessment focused on males 18–64 years old because its risk analysis was limited to vaccine-attributable myocarditis/pericarditis (VAM/P), given the excess risk among males. The FDA’s analysis concluded that vaccine benefits outweighed risks, even for 18–25-year-old males (those at highest VAM/P risk). We reanalyze the FDA’s benefit–risk assessment using information available through the third week of January 2022 and focusing on 18–25-year-old males. Methods: We develop a benefit–risk model, extending the FDA’s, that can stratify benefits and risks of vaccination by prior-infection and comorbidity status. We use the FDA’s framework but apply our model to account for benefits derived from prior COVID infection, while also accounting for finer age stratification in COVID-hospitalization rates, incidental hospitalizations (those of patients who test positive for COVID but receive treatment for something else), more realistic projections of Omicron-infection rates, and more accurate VAM/P rates. Results: With hospitalizations as the principal endpoint of the analysis (those prevented by vaccination vs. those caused by VAM/P), our model finds vaccine risks outweighed benefits for 18–25-year-old males, except in scenarios projecting implausibly high Omicron-infection prevalence. Our assessment suggests that mRNA-1273 vaccination of 18–25-year-old males generated between 8% and 52% more hospitalizations for VAM/P compared to COVID hospitalizations prevented (over a five-month period of vaccine protection assumed by the FDA). The preceding assessment uses model inputs based on data available at the time of the FDA’s mRNA-1273 assessment. Moreover, these inputs as well as model outputs are validated by subsequently available data. Conclusions: The outcome of a vaccine benefit–risk assessment may be dramatically impacted by accounting for the benefits derived from prior infection by the vaccine-targeted disease. To increase public confidence in vaccines and thereby reduce vaccine hesitancy, public-health agencies should employ benefit–risk models capable of supporting stratification of vaccination recommendations not only based on age and sex but also on prior-infection and comorbidity status.
Full article
(This article belongs to the Special Issue Safety and Side Effects in SARS-CoV-2 Vaccine)
►▼
Show Figures

Figure 1
Open AccessArticle
A Case–Control Study on the Effectiveness of Tick-Borne Encephalitis Vaccination Against Hospitalizations in an Endemic Area in Northeastern Italy
by
Francesca Valent and Giulia Degani
Vaccines 2026, 14(2), 164; https://doi.org/10.3390/vaccines14020164 - 10 Feb 2026
Abstract
Background: Tick-borne encephalitis (TBE) is a severe viral infection of the central nervous system transmitted by tick bites. Vaccination represents the only effective preventive measure, yet data on TBE vaccine effectiveness in Italy are lacking. This study aimed to evaluate TBE vaccine
[...] Read more.
Background: Tick-borne encephalitis (TBE) is a severe viral infection of the central nervous system transmitted by tick bites. Vaccination represents the only effective preventive measure, yet data on TBE vaccine effectiveness in Italy are lacking. This study aimed to evaluate TBE vaccine effectiveness and vaccination coverage in the province of Udine, an endemic area in the Friuli Venezia Giulia region of Northern Italy. Methods: We conducted a case–control study using linked anonymized health databases of the region, including vaccination, laboratory, and hospital admission records from 2017 to 2025. Cases were defined as residents hospitalized with a diagnosis of TBE (ICD-9-CM 063.x or 321.2) and a positive anti-TBE IgM result in serum or cerebrospinal fluid. Controls were residents tested for anti-TBE IgM during the same period but not hospitalized for TBE. Vaccination history was retrieved from the regional vaccination registry. Vaccine effectiveness was estimated through logistic regression models comparing vaccinated and unvaccinated individuals. Results: Between 2017 and 2025, 21 confirmed TBE hospitalizations were recorded (mean annual incidence: 0.45/100,000 inhabitants). The mean hospital stay was 13.8. Among 6065 individuals tested for anti-TBE IgM, 95.2% of cases and 81.8% of controls were unvaccinated. The estimated odds ratio of TBE hospitalization for individuals with ≥3 vaccine doses versus unvaccinated was 0.11 (95% CI: 0.02–0.88). Vaccination coverage in 2025 reached about 10% of the provincial population, with markedly higher coverage (up to 34%) in mountain districts compared with lowland areas (<5%). Conclusions: Although limited by small sample size, this study provides the first real-world evidence of TBE vaccine effectiveness in an Italian endemic area. Vaccination is an effective preventive measure. Given the regional epidemiology and expected increase in tick activity due to climate change, strengthening vaccination uptake and public awareness in endemic districts is strongly recommended.
Full article
(This article belongs to the Section Epidemiology and Vaccination)
►▼
Show Figures

Figure 1
Open AccessCorrection
Correction: Mawson, A.R.; Croft, A.M. Multiple Vaccinations and the Enigma of Vaccine Injury. Vaccines 2020, 8, 676
by
Anthony R. Mawson and Ashley M. Croft
Vaccines 2026, 14(2), 163; https://doi.org/10.3390/vaccines14020163 - 10 Feb 2026
Abstract
The authors would like to make the following correction to the published paper [...]
Full article
Open AccessEditorial
Willingness Towards and Associated Factors in Receiving COVID-19 Vaccination During and After the Pandemic
by
Paul Shing-fong Chan and Zixin Wang
Vaccines 2026, 14(2), 162; https://doi.org/10.3390/vaccines14020162 - 9 Feb 2026
Abstract
As Guest Editors of the Special Issue “Trust, Willingness, and Associated Factors towards COVID-19 Vaccine Uptake” [...]
Full article
(This article belongs to the Special Issue Trust, Willingness, and Associated Factors towards COVID-19 Vaccine Uptake)
Open AccessArticle
Safety of Sabin Inactivated Poliovirus Vaccine Administered Standalone or Concomitantly with Other Childhood Vaccines: A Real-World Study in China
by
Binbing Wang, Fanya Meng, Wenqing Xue, Ying Su, Tingyi Jiang, Yan Dong, Mingxue Ren and Jihai Tang
Vaccines 2026, 14(2), 161; https://doi.org/10.3390/vaccines14020161 - 9 Feb 2026
Abstract
Background/Objectives: Sabin strain-based inactivated poliovirus vaccine (sIPV) is increasingly used in China’s routine immunization program and is often administered concomitantly with other childhood vaccines. However, large-scale real-world evidence on the safety of concomitant sIPV vaccination remains limited. This study evaluated the safety
[...] Read more.
Background/Objectives: Sabin strain-based inactivated poliovirus vaccine (sIPV) is increasingly used in China’s routine immunization program and is often administered concomitantly with other childhood vaccines. However, large-scale real-world evidence on the safety of concomitant sIPV vaccination remains limited. This study evaluated the safety of sIPV administered standalone or concomitantly with other routine vaccines using provincial surveillance data. Methods: A retrospective observational study was conducted using data from the China National Adverse Events Following Immunization Surveillance System and the Anhui Provincial Immunization Information Management System. All sIPV doses administered between 1 November 2023 and 31 July 2025 were included. AEFI reporting rates per 100,000 doses were calculated. Descriptive analyses were performed by demographic characteristics and dose number. Multivariable negative binomial regression models were used to assess the association between vaccination mode and AEFI incidence, with dose-stratified analyses when appropriate. Results: Among the 303,526 sIPV doses analyzed (135,550 standalone and 167,976 concomitant), 188 AEFI cases were reported, yielding an overall reporting rate of 61.94 per 100,000 doses. Most AEFI were mild, self-limited general reactions, mainly fever and local injection-site reactions. Only two serious AEFI were reported, both resolving without sequelae. After adjustment for confounders, no significant difference in overall AEFI incidence was observed between standalone and concomitant vaccination (aRR = 0.97, 95% CI: 0.64–1.47). AEFI reporting was associated with age and region, while no consistent dose-related trend was identified. Conclusions: sIPV showed a favorable safety profile when administered standalone or concomitantly with other routine vaccines in real-world settings. Concomitant vaccination did not increase AEFI risk, supporting the continued use of sIPV in routine immunization programs.
Full article
(This article belongs to the Section Epidemiology and Vaccination)
Open AccessArticle
Willingness to Receive Maternal RSV Vaccination Among Pregnant Women and Those Planning Pregnancy in Southern China: A Cross-Sectional Study and Predictive Nomogram
by
Xiang Meng, Sijie Li, Meiyan Li, Cheng Guo, Ping Wang, Xuejuan Chen, Dingmei Zhang and Yonghui Zhong
Vaccines 2026, 14(2), 160; https://doi.org/10.3390/vaccines14020160 - 8 Feb 2026
Abstract
Background/Objectives: Maternal immunization against respiratory syncytial virus (RSV) is an emerging strategy to protect infants during early life when they are most vulnerable to severe RSV infection. However, little is known about the willingness to receive maternal RSV vaccination in China, where the
[...] Read more.
Background/Objectives: Maternal immunization against respiratory syncytial virus (RSV) is an emerging strategy to protect infants during early life when they are most vulnerable to severe RSV infection. However, little is known about the willingness to receive maternal RSV vaccination in China, where the vaccine has not yet been officially approved for marketing. This study aimed to assess the willingness to receive maternal RSV vaccination among women who are currently pregnant and those planning pregnancy in Guangzhou, and to identify the key determinants influencing vaccination willingness. Methods: A cross-sectional survey was conducted in April 2025 among 406 women at Guangzhou Women and Children’s Medical Center, China. Participants completed a self-administered questionnaire covering predisposing factors, enabling resources, health behaviors and awareness, and need factors. Logistic regression analyses were used to identify factors associated with vaccine willingness. A nomogram prediction model was constructed based on significant predictors. Results: Overall, 67.2% (n = 273) of participants reported willingness to receive maternal RSV vaccination. Younger maternal age, higher levels of social support, moderate or high perceived RSV risk, a history of HPV vaccination, and having medical insurance were independently associated with higher willingness to vaccinate. A predictive nomogram incorporating these factors demonstrated good discrimination (AUC = 0.753) and calibration. Age-stratified analysis revealed differing concerns across age groups, with vaccine safety and neonatal protection being the most cited factors influencing decision-making. Conclusions: This study provides the first evidence on maternal RSV vaccination willingness in southern China and highlights several psychosocial and demographic factors influencing vaccine intentions. The nomogram offers a practical tool to estimate individual willingness and guide targeted communication. These findings have implications for future maternal RSV vaccine application strategies in China.
Full article
(This article belongs to the Section Vaccines and Public Health)
►▼
Show Figures

Figure 1
Open AccessEditorial
Advances in Nanoparticles as Vaccine Adjuvants
by
Sohrab Ahmadivand and Eduardo Gomez-Casado
Vaccines 2026, 14(2), 159; https://doi.org/10.3390/vaccines14020159 - 8 Feb 2026
Abstract
The development of safe, effective, and durable vaccines remains a central goal in preventing infectious diseases in humans and animals [...]
Full article
(This article belongs to the Collection Advance in Nanoparticles as Vaccine Adjuvants)
Journal Menu
► ▼ Journal Menu-
- Vaccines Home
- Aims & Scope
- Editorial Board
- Reviewer Board
- Topical Advisory Panel
- Instructions for Authors
- Special Issues
- Topics
- Sections & Collections
- Article Processing Charge
- Indexing & Archiving
- Editor’s Choice Articles
- Most Cited & Viewed
- Journal Statistics
- Journal History
- Journal Awards
- Conferences
- Editorial Office
Journal Browser
► ▼ Journal BrowserHighly Accessed Articles
Latest Books
E-Mail Alert
News
Topics
Topic in
Animals, Arthropoda, Insects, Vaccines, Veterinary Sciences, Pathogens
Ticks and Tick-Borne Pathogens: 2nd Edition
Topic Editors: Alina Rodriguez-Mallon, Alejandro Cabezas-CruzDeadline: 31 March 2026
Topic in
Biomolecules, Cells, IJMS, Pathogens, Vaccines, Biologics, Microorganisms, Biomedicines
Advances in Vaccines and Antimicrobial Therapy—2nd Edition
Topic Editors: Raffaele D’Amelio, Roberto PaganelliDeadline: 30 September 2026
Conferences
Special Issues
Special Issue in
Vaccines
Communicable Diseases: New and Old Therapies and Preventive Strategies, 2nd Edition
Guest Editors: Cristina Genovese, Calimeri Sebastiano, Daniela Lo Giudice, Vincenza La Fauci, Vincenza GianfrediDeadline: 26 February 2026
Special Issue in
Vaccines
Safety and Side Effects in SARS-CoV-2 Vaccine
Guest Editors: Ying-Fei Yang, Sher SinghDeadline: 28 February 2026
Special Issue in
Vaccines
Mucosal Vaccines: Advances in Technology and Delivery
Guest Editors: Kai Zhao, Shangen Xu, Yuhong LinDeadline: 28 February 2026
Special Issue in
Vaccines
Recombinant Vaccine for Human and Animal Diseases
Guest Editor: Shawn BabiukDeadline: 28 February 2026
Topical Collections
Topical Collection in
Vaccines
Research on Monoclonal Antibodies and Antibody Engineering
Collection Editor: Tatsuya Yamazaki
Topical Collection in
Vaccines
COVID-19 Vaccine Hesitancy: Correlates and Interventions
Collection Editors: Manoj Sharma, Kavita Batra
Topical Collection in
Vaccines
Topic Advisory Panel Members’ Collection Series: Immunization and Vaccines for Infectious Diseases
Collection Editors: Shumaila Hanif, Ravinder Kumar
Topical Collection in
Vaccines
The Safety and Immunogenicity of the Bivalent Omicron-Containing mRNA-1273.214 Booster Vaccine
Collection Editors: Lalit Batra, Shailendra Kumar Verma



