Sign in to use this feature.

Years

Between: -

Subjects

remove_circle_outline
remove_circle_outline
remove_circle_outline
remove_circle_outline
remove_circle_outline
remove_circle_outline
remove_circle_outline

Journals

Article Types

Countries / Regions

Search Results (49)

Search Parameters:
Keywords = wood surface defect

Order results
Result details
Results per page
Select all
Export citation of selected articles as:
14 pages, 1202 KB  
Article
Optimization of Gabor Convolutional Networks Using the Taguchi Method and Their Application in Wood Defect Detection
by Ming-Feng Yeh, Ching-Chuan Luo and Yu-Cheng Liu
Appl. Sci. 2025, 15(17), 9557; https://doi.org/10.3390/app15179557 - 30 Aug 2025
Viewed by 534
Abstract
Automated optical inspection (AOI) of wood surfaces is critical for ensuring product quality in the furniture and manufacturing industries; however, existing defect detection systems often struggle to generalize across complex grain patterns and diverse defect types. This study proposes a wood defect recognition [...] Read more.
Automated optical inspection (AOI) of wood surfaces is critical for ensuring product quality in the furniture and manufacturing industries; however, existing defect detection systems often struggle to generalize across complex grain patterns and diverse defect types. This study proposes a wood defect recognition model employing a Gabor Convolutional Network (GCN) that integrates convolutional neural networks (CNNs) with Gabor filters. To systematically optimize the network’s architecture and improve both detection accuracy and computational efficiency, the Taguchi method is employed to tune key hyperparameters, including convolutional kernel size, filter number, and Gabor parameters (frequency, orientation, and phase offset). Additionally, image tiling and augmentation techniques are employed to effectively increase the training dataset, thereby enhancing the model’s stability and accuracy. Experiments conducted on the MVTec Anomaly Detection dataset (wood category) demonstrate that the Taguchi-optimized GCN achieves an accuracy of 98.92%, outperforming a baseline Taguchi-optimized CNN by 2.73%. Results confirm that Taguchi-optimized GCNs enhance defect detection performance and computational efficiency, making them valuable for smart manufacturing. Full article
(This article belongs to the Topic Electronic Communications, IOT and Big Data, 2nd Volume)
Show Figures

Figure 1

22 pages, 8402 KB  
Article
Analysis of the Compressive Buckling and Post-Buckling Behaviour of Wood-Based Sandwich Panels Used in Light Aviation
by Hajer Hadiji, Joel Serra, Remi Curti and Bruno Castanié
Aerospace 2025, 12(9), 782; https://doi.org/10.3390/aerospace12090782 - 29 Aug 2025
Viewed by 872
Abstract
This work aims to investigate the buckling and post-buckling behaviour of wood-based sandwich structures with and without a manufacturing defect, under compressive loading. The specimens were made by gluing birch veneers to a balsa wood core. The defect consisted of a central zone [...] Read more.
This work aims to investigate the buckling and post-buckling behaviour of wood-based sandwich structures with and without a manufacturing defect, under compressive loading. The specimens were made by gluing birch veneers to a balsa wood core. The defect consisted of a central zone where glue was lacking between the skin and the core. A compression load was applied to the plate using the VERTEX test rig, with the plate placed on the upper surface of a rectangular box and bolted at its borders. The upper surface of the plate was monitored using optical and infrared cameras. The stereo digital image correlation method was used to capture the in-plane and out-of-plane deformations of the specimen, and to calculate the strains and stresses. The infrared camera enabled the failure scenario to be identified. The buckling behaviour of pristine specimens showed small local debonding in the post-buckling range, which was not detrimental to overall performance. In the presence of a manufacturing defect, the decrease in buckling load was only about 15%, but final failure occurred at lower compressive loads. Full article
(This article belongs to the Special Issue Composite Materials and Aircraft Structural Design)
Show Figures

Figure 1

17 pages, 2341 KB  
Systematic Review
Influence of Process and Material Factors on the Quality of Machine Processing of Laminated Particleboard
by Łukasz Adamik, Radosław Auriga and Piotr Borysiuk
Materials 2025, 18(14), 3402; https://doi.org/10.3390/ma18143402 - 21 Jul 2025
Viewed by 665
Abstract
Next to solid wood, laminated particleboard is the most widely used wood-based material in the furniture industry. Ensuring the high quality of the laminate surface after machining is of critical importance for furniture manufacturers, particularly prior to the edge banding process, as this [...] Read more.
Next to solid wood, laminated particleboard is the most widely used wood-based material in the furniture industry. Ensuring the high quality of the laminate surface after machining is of critical importance for furniture manufacturers, particularly prior to the edge banding process, as this process significantly influences the final aesthetic and functional quality of panel elements. The objective of this review article is to gather and evaluate the current state of knowledge regarding the influence of machining process parameters and the physical and mechanical properties of laminated particleboard on machining quality. Particular emphasis is placed on the occurrence of laminate damage, commonly referred to as delamination, a prevalent defect in the furniture manufacturing sector. Both categories of influencing factors—process-related and material-related—are analyzed within the context of the three primary technological processes employed in the woodworking industry, namely drilling, cutting, and milling. The analysis revealed that a persistent research gap concerns the relationship between machining quality and material parameters, particularly in the case of milling—a process of critical importance in the furniture industry. Full article
Show Figures

Graphical abstract

19 pages, 2465 KB  
Article
WDNET-YOLO: Enhanced Deep Learning for Structural Timber Defect Detection to Improve Building Safety and Reliability
by Xiaoxia Lin, Weihao Gong, Lin Sun, Xiaodong Yang, Chunwei Leng, Yan Li, Zhenyu Niu, Yingzhou Meng, Xinyue Xiao and Junyan Zhang
Buildings 2025, 15(13), 2281; https://doi.org/10.3390/buildings15132281 - 28 Jun 2025
Viewed by 1053
Abstract
Structural timber is an important building material, but surface defects such as cracks and knots seriously affect its load-bearing capacity, dimensional stability, and long-term durability, posing a significant risk to structural safety. Conventional inspection methods are unable to address the issues of multi-scale [...] Read more.
Structural timber is an important building material, but surface defects such as cracks and knots seriously affect its load-bearing capacity, dimensional stability, and long-term durability, posing a significant risk to structural safety. Conventional inspection methods are unable to address the issues of multi-scale defect characterization, inter-class confusion, and morphological diversity, thus limiting reliable construction quality assurance. To overcome these challenges, this study proposes WDNET-YOLO: an enhanced deep learning model based on YOLOv8n for high-precision defect detection in structural wood. First, the RepVGG reparameterized backbone utilizes multi-branch training to capture critical defect features (e.g., distributed cracks and dense clusters of knots) across scales. Second, the ECA attention mechanism dynamically suppresses complex wood grain interference and enhances the discriminative feature representation between high-risk defect classes (e.g., cracks vs. knots). Finally, CARAFE up-sampling with adaptive contextual reorganization improves the sensitivity to morphologically variable defects (e.g., fine cracks and resin irregularities). The analysis results show that the mAP50 and mAP50-95 of WDNET-YOLO are improved by 3.7% and 3.5%, respectively, compared to YOLOv8n, while the parameters are increased by only 4.4%. The model provides a powerful solution for automated structural timber inspection, which directly improves building safety and reliability by preventing failures caused by defects, optimizing material utilization, and supporting compliance with building quality standards. Full article
(This article belongs to the Section Building Structures)
Show Figures

Figure 1

17 pages, 39370 KB  
Article
Surface Defect Detection for Small Samples of Particleboard Based on Improved Proximal Policy Optimization
by Haifei Xia, Haiyan Zhou, Mingao Zhang, Qingyi Zhang, Chenlong Fan, Yutu Yang, Shuang Xi and Ying Liu
Sensors 2025, 25(8), 2541; https://doi.org/10.3390/s25082541 - 17 Apr 2025
Cited by 2 | Viewed by 934
Abstract
Particleboard is an important forest product that can be reprocessed using wood processing by-products. This approach has the potential to achieve significant conservation of forest resources and contribute to the protection of forest ecology. Most current detection models require a significant number of [...] Read more.
Particleboard is an important forest product that can be reprocessed using wood processing by-products. This approach has the potential to achieve significant conservation of forest resources and contribute to the protection of forest ecology. Most current detection models require a significant number of tagged samples for training. However, with the advancement of industrial technology, the prevalence of surface defects in particleboard is decreasing, making the acquisition of sample data difficult and significantly limiting the effectiveness of model training. Deep reinforcement learning-based detection methods have been shown to exhibit strong generalization ability and sample utilization efficiency when the number of samples is limited. This paper focuses on the potential application of deep reinforcement learning in particleboard defect detection and proposes a novel detection method, PPOBoardNet, for the identification of five typical defects: dust spot, glue spot, scratch, sand leak and indentation. The proposed method is based on the proximal policy optimization (PPO) algorithm of the Actor-Critic framework, and defect detection is achieved by performing a series of scaling and translation operations on the mask. The method integrates the variable action space and the composite reward function and achieves the balanced optimization of different types of defect detection performance by adjusting the scaling and translation amplitude of the detection region. In addition, this paper proposes a state characterization strategy of multi-scale feature fusion, which integrates global features, local features and historical action sequences of the defect image and provides reliable guidance for action selection. On the particleboard defect dataset with limited images, PPOBoardNet achieves a mean average precision (mAP) of 79.0%, representing a 5.3% performance improvement over the YOLO series of optimal detection models. This result provides a novel technical approach to the challenge of defect detection with limited samples in the particleboard domain, with significant practical application value. Full article
(This article belongs to the Special Issue Sensing and Imaging for Defect Detection: 2nd Edition)
Show Figures

Figure 1

18 pages, 3039 KB  
Article
Exploring the Relationship Between Growth Strain and Growth Traits in Eucalyptus cloeziana at Different Age Stages
by Ying Huang, Jianzhong Wang, Yuan Pan, Haibo Zeng, Yunlin Fu and Penglian Wei
Sustainability 2025, 17(5), 2229; https://doi.org/10.3390/su17052229 - 4 Mar 2025
Viewed by 1215
Abstract
The harvesting period is determined by forest maturity. However, there are few studies on the continuity of assessing cultivation duration based on both growth and wood quality, especially for Eucalyptus plantations. This study measures growth traits, such as the diameter at breast height [...] Read more.
The harvesting period is determined by forest maturity. However, there are few studies on the continuity of assessing cultivation duration based on both growth and wood quality, especially for Eucalyptus plantations. This study measures growth traits, such as the diameter at breast height (DBH), oblateness, and other characteristics, as well as wood properties like density and crystallinity, and axial surface growth strain levels at four age stages (6, 10, 22, and 34 years) of Eucalyptus cloeziana (E. cloeziana). By analyzing these factors, particularly the changes in growth strain throughout the tree’s development, the study aims to determine the optimal cultivation period for using E. cloeziana as solid wood. The survey revealed a two-stage pattern in the annual change rate of DBH, tree height, and oblateness: a decrease from 6 to 22 years followed by an increase from 22 to 34 years. In E. cloeziana, heartwood percentage and density rapidly declined during the first 6–10 years, then stabilized between 10 and 34 years. This suggested differential rates of growth and maturation. By analyzing the growth strain, it was observed that the growth strain of E. cloeziana exhibited an initial increase followed by a subsequent decrease with age. It reached its peak at 22 years and then gradually declined. Remarkably, at 34 years, the growth strain was even lower than that of 10-year-old E. cloeziana, measuring only 2148 με. This reduction in growth strain is advantageous for minimizing defects such as brittle core formation, cracking, and warping during harvesting. In practical cultivation aimed at solid wood utilization, harvesting can be conducted between 22 and 34 years based on management strategies to reduce operating costs. However, with close-to-nature management practices and sufficient financial resources, extending the cultivation period to 34 years or beyond may result in superior wood quality. We aim to achieve the sustainable utilization of resources, foster the long-term development of the wood processing and solid wood utilization industries, and guide the entire sector towards the goal of sustainable development. Full article
Show Figures

Figure 1

17 pages, 5614 KB  
Article
Revealing the Calcium Assisted Partial Catalytic Graphitization of Lignin-Derived Hard Carbon Anode and Its Electrochemical Behaviors in Sodium Ion Batteries
by Jungpil Kim, Sang-Hyun Lee and Junghoon Yang
Polymers 2025, 17(4), 540; https://doi.org/10.3390/polym17040540 - 19 Feb 2025
Cited by 5 | Viewed by 1829
Abstract
Among the various contenders for next-generation sodium-ion battery anodes, hard carbons stand out for their notable reversible capacity, extended cycle life, and cost-effectiveness. Their economic advantage can be further enhanced by using inexpensive precursors, such as biomass waste. Lignin, one of the most [...] Read more.
Among the various contenders for next-generation sodium-ion battery anodes, hard carbons stand out for their notable reversible capacity, extended cycle life, and cost-effectiveness. Their economic advantage can be further enhanced by using inexpensive precursors, such as biomass waste. Lignin, one of the most abundant natural biopolymers on Earth, which can be readily obtained from wood, possesses a three-dimensional amorphous polymeric structure, making it a suitable candidate for producing carbonaceous materials through appropriate carbonization processes for energy storage applications. In this work, we synthesized hard carbon using lignin containing CaSO4 to facilitate partial catalytic graphitization to improve the microstructural features, such as interlayer spacing, degree of disorder, and surface defects. Partial catalytic graphitization enables hard carbon to develop an ordered structure compared with hard carbon carbonized without CaSO4 as analyzed by X-ray diffraction, Raman spectroscopy, scanning/transmission electron microscopy, and X-ray photoelectron spectroscopy. The CaSO4-aided partially catalytic graphitized hard carbon (CCG-HC) exhibited improved electrochemical performance, showing a larger portion of the low-voltage plateau—an indicator typically associated with a highly ordered structure—compared to simply carbonized hard carbon (HC). Notably, CCG-HC delivered a reversible capacity of 237 mAh g−1, retained 95.6% of its capacity over 100 cycles at 50 mA g−1, and exhibited 127 mAh g−1 at 1.0 A g−1. Full article
Show Figures

Figure 1

19 pages, 11003 KB  
Article
FDD-YOLO: A Novel Detection Model for Detecting Surface Defects in Wood
by Bo Wang, Rijun Wang, Yesheng Chen, Chunhui Yang, Xianglong Teng and Peng Sun
Forests 2025, 16(2), 308; https://doi.org/10.3390/f16020308 - 10 Feb 2025
Cited by 2 | Viewed by 1587
Abstract
Wood surface defect detection is a critical step in wood processing and manufacturing. To address the performance degradation caused by small targets and multi-scale features in wood surface defect detection, a novel deep learning model is proposed in this study, FDD-YOLO, specifically designed [...] Read more.
Wood surface defect detection is a critical step in wood processing and manufacturing. To address the performance degradation caused by small targets and multi-scale features in wood surface defect detection, a novel deep learning model is proposed in this study, FDD-YOLO, specifically designed for this task. In the feature extraction stage, the C2f module and the funnel attention (FA) mechanisms are integrated into the design of the C2f-FA module to enhance the model’s ability to extract features of wood surface defects of various sizes. Additionally, the Dual Spatial Pyramid Pooling-Fast (DSPPF) module is developed, and the Context Self-attention Module (CSAM) is introduced to address the limitations of traditional max pooling methods, which often overlook global contextual information when extracting local features, thereby improving the detection of small-scale wood defects. In the feature fusion stage, a Dual Cross-scale Weighted Feature-fusion (DCWF) module is proposed to fuse shallow, deep, and cross-scale features through a weighted summation approach, effectively addressing the challenge of scale variation in wood surface defects. Experimental results demonstrate that the proposed FDD-YOLO model significantly improves detection performance, increasing the mAP of the baseline model YOLOv8 from 78% to 82.3%, a substantial enhancement of 4.3 percentage points. Furthermore, FDD-YOLO outperforms other mainstream defect detection models in terms of detection accuracy. The proposed model demonstrates significant potential for industrial applications by improving detection accuracy, enhancing production efficiency, and reducing material waste, thereby advancing quality control in wood processing and manufacturing. Full article
(This article belongs to the Section Wood Science and Forest Products)
Show Figures

Figure 1

12 pages, 3024 KB  
Article
The Effect of Bone Glue on the Performance of Traditional Painted Furniture Ground Layers
by Yushu Chen, Wangyu Xu, Tong Chen and Jianan Wang
Coatings 2024, 14(12), 1585; https://doi.org/10.3390/coatings14121585 - 18 Dec 2024
Viewed by 988
Abstract
This research investigates how the inclusion of bone glue affects the performance of traditional painted furniture ground layers, particularly under dry–wet cycling conditions. The ground layers, applied to wood substrates in seven different ratios of bone glue to gypsum powder (10%, 20%, 30%, [...] Read more.
This research investigates how the inclusion of bone glue affects the performance of traditional painted furniture ground layers, particularly under dry–wet cycling conditions. The ground layers, applied to wood substrates in seven different ratios of bone glue to gypsum powder (10%, 20%, 30%, 40%, 50%, and 60%), were tested for mass changes, dimensional stability, adhesion, and surface roughness. The results showed that higher bone glue content (especially 50% and 60%) led to improved stability, reduced mass fluctuations, and better dimensional stability. The 50% bone glue sample exhibited the best overall stability with minimal weight change (<1.6%) and reduced shrinkage. Adhesion strength increased with bone glue content, reaching 3.48 MPa at 60% bone glue. Lower bone glue content resulted in poor adhesion and visible defects such as cracking and blistering. SEM analysis confirmed that higher bone glue content enhanced bonding between the ground layer and the wood substrate. Full article
Show Figures

Figure 1

13 pages, 2583 KB  
Article
Detection of Pest Feeding Traces on Industrial Wood Surfaces with 3D Imaging
by Andrzej Sioma, Keiko Nagashima, Bartosz Lenty, Arkadiusz Hebda, Yasutaka Nakata and Kiichi Harada
Appl. Sci. 2024, 14(23), 10775; https://doi.org/10.3390/app142310775 - 21 Nov 2024
Cited by 1 | Viewed by 1226
Abstract
This paper presents a method for detecting holes and grooves made by wood-boring pests. As part of the production process automation, wood delivered from sawmills is checked for defects visible on its surface. One of the critical defects that disqualifies wood from further [...] Read more.
This paper presents a method for detecting holes and grooves made by wood-boring pests. As part of the production process automation, wood delivered from sawmills is checked for defects visible on its surface. One of the critical defects that disqualifies wood from further processing is the presence of feeding marks left by various types of pests on its surface. This paper proposes a method for detecting this type of damage based on analysis of three-dimensional images of the wood surface. Three-dimensional imaging methods and the image resolutions resulting from the adopted imaging system’s configurations are discussed. An analysis of the advantages and disadvantages of the methods investigated is presented, together with an assessment of their potential use in the implementation of the assigned control task, i.e., the detection of holes and grooves made by pests. Three-dimensional image parameters and interferences affecting the quality of the recorded image are described, along with the designed algorithm for identifying holes and grooves and the parametric description of the identified defect. The imaging effects for selected surfaces bearing signs of pest damage and the parameters describing the effectiveness of the present industrial solution are also presented. This paper demonstrates that it is possible to build a three-dimensional image to identify damage effectively within a minimum diameter of 1mm. It makes it possible to observe the damage carried out by most wood-boring pests. Full article
(This article belongs to the Special Issue Applications of Vision Measurement System on Product Quality Control)
Show Figures

Figure 1

21 pages, 6031 KB  
Article
FDADNet: Detection of Surface Defects in Wood-Based Panels Based on Frequency Domain Transformation and Adaptive Dynamic Downsampling
by Hongli Li, Zhiqi Yi, Zhibin Wang, Ying Wang, Liang Ge, Wei Cao, Liye Mei, Wei Yang and Qin Sun
Processes 2024, 12(10), 2134; https://doi.org/10.3390/pr12102134 - 30 Sep 2024
Viewed by 1317
Abstract
The detection of surface defects on wood-based panels plays a crucial role in product quality control. However, due to the complex background and low contrast of defects in wood-based panel images, features extracted by traditional deep learning methods based on spatial domain processing [...] Read more.
The detection of surface defects on wood-based panels plays a crucial role in product quality control. However, due to the complex background and low contrast of defects in wood-based panel images, features extracted by traditional deep learning methods based on spatial domain processing often contain noise and blurred boundaries, which severely affects detection performance. To address these issues, we have proposed a wood-based panel surface defect detection method based on frequency domain transformation and adaptive dynamic downsampling (FDADNet). Specifically, we designed a Multi-axis Frequency Domain Weighted Information Representation Module (MFDW), which effectively decoupled the indistinguishable low-contrast defects from the background in the transform domain. Gaussian filtering was then employed to eliminate noise and blur between the defects and the background. Additionally, to tackle the issue of scale differences in defects that led to difficulties in accurate capture, we designed an Adaptive Dynamic Convolution (ADConv) module for downsampling. This method flexibly compressed and enhanced features, effectively improving the differentiation of the features of objects of varying scales in the transform space, and ultimately achieved effective defect detection. To compensate for the lack of data, we constructed a dataset of wood-based panel surface defects, WBP-DET. The experimental results showed that the proposed FDADNet effectively improved the detection performance of wood-based panel surface defects in complex scenarios, achieving a solid balance between efficiency and accuracy. Full article
(This article belongs to the Special Issue Research on Intelligent Fault Diagnosis Based on Neural Network)
Show Figures

Figure 1

14 pages, 4826 KB  
Article
WD-1D-VGG19-FEA: An Efficient Wood Defect Elastic Modulus Predictive Model
by Shen Pan and Zhanyuan Chang
Sensors 2024, 24(17), 5572; https://doi.org/10.3390/s24175572 - 28 Aug 2024
Cited by 3 | Viewed by 1368
Abstract
As a mature non-destructive testing technology, near-infrared (NIR) spectroscopy can effectively identify and distinguish the structural characteristics of wood. The Wood Defect One-Dimensional Visual Geometry Group 19-Finite Element Analysis (WD-1D-VGG19-FEA) algorithm is used in this study. 1D-VGG19 classifies the near-infrared spectroscopy data to [...] Read more.
As a mature non-destructive testing technology, near-infrared (NIR) spectroscopy can effectively identify and distinguish the structural characteristics of wood. The Wood Defect One-Dimensional Visual Geometry Group 19-Finite Element Analysis (WD-1D-VGG19-FEA) algorithm is used in this study. 1D-VGG19 classifies the near-infrared spectroscopy data to determine the knot area, fiber deviation area, transition area, and net wood area of the solid wood board surface and generates a two-dimensional image of the board surface through inversion. Then, the nonlinear three-dimensional model of wood with defects was established by using the inverse image, and the finite element analysis was carried out to predict the elastic modulus of wood. In the experiment, 270 points were selected from each of the four regions of the wood, totaling 1080 sets of near-infrared data, and the 1D-VGG19 model was used for classification. The results showed that the identification accuracy of the knot area was 95.1%, the fiber deviation area was 92.7%, the transition area was 90.2%, the net wood area was 100%, and the average accuracy was 94.5%. The error range of the elastic modulus prediction of the three-dimensional model established by the VGG19 classification model in the finite element analysis is between 2% and 10%, the root mean square error (RMSE) is about 598. 2, and the coefficient of determination (R2) is 0. 91. This study shows that the combination of the VGG19 algorithm and finite element analysis can accurately describe the nonlinear defect morphology of wood, thus establishing a more accurate prediction model of wood mechanical properties to maximize the use of wood mechanical properties. Full article
(This article belongs to the Section Smart Agriculture)
Show Figures

Figure 1

21 pages, 6032 KB  
Article
Study on the Properties of Graphene Oxide–Wood Tar-Based Composite Rejuvenated Asphalt
by Ling Feng, Fuyan Zhou, Yongwei Li, Kefei Liu, Juncai Zhu and Guoqing Gong
Coatings 2024, 14(9), 1081; https://doi.org/10.3390/coatings14091081 - 23 Aug 2024
Cited by 1 | Viewed by 1435
Abstract
This study aims at counteracting the problem of rejuvenated asphalt with poor performance and weak secondary anti-aging ability by improving the existing biomass rejuvenator. In this study, a carbon nanomaterial, graphene oxide (GO) with excellent anti-aging performance, was introduced to the wood tar-based [...] Read more.
This study aims at counteracting the problem of rejuvenated asphalt with poor performance and weak secondary anti-aging ability by improving the existing biomass rejuvenator. In this study, a carbon nanomaterial, graphene oxide (GO) with excellent anti-aging performance, was introduced to the wood tar-based rejuvenator (WR) to prepare a composite rejuvenator. Based on laboratory tests, the effects of the GO–wood tar-based composite rejuvenator (GWCR) on the performance of aged asphalt and on the secondary aging performance were investigated, and its rejuvenation mechanism was analyzed. The results indicate that the GWCR can increase the penetration, ductility, and creep rate (m) of aged asphalt while decreasing its softening point, rutting factor (G*/sinδ), and stiffness modulus (S). This indicates that the high-temperature resistance to the permanent deformation ability of aged asphalt degrades, while the low-temperature performance improves, and all values are slightly greater than those of the 70# original base asphalt. After PAV aging, the S value of the GO–wood tar-based composite rejuvenated asphalt (GWCRA) increased by 83.71%, while the m value decreased by 49.45%. The secondary aging resistance of the GWCRA is better than that of 70# original base asphalt, RA-75 rejuvenated asphalt, and wood tar-based rejuvenated asphalt. When adding the GWCR into aged asphalt, the content of saturates and aromatics in the asphalt increases by 1.08% and 11.1%, respectively. In contrast, the content of asphaltenes and resins decreases by 6.288% and 5.9%, respectively. As a result, the colloidal structure of the aged asphalt transfers from a gel to a sol–gel state. The surface roughness of the GWCRA increases by the synergistic effect of GO and wood tar, making its adhesion better than that of the 70# original base asphalt. Adding GO can improve the performance of wood tar rejuvenated asphalt (WRA) with high-temperature deformation resistance and resistance to secondary aging, and effectively make up for the defects in the performance of WRA rejuvenated asphalt, so as to extend the service life of asphalt pavements, thus increasing the value of wood tar engineering applications, which is of great practical significance. Full article
(This article belongs to the Special Issue Novel Cleaner Materials for Pavements)
Show Figures

Figure 1

16 pages, 9003 KB  
Article
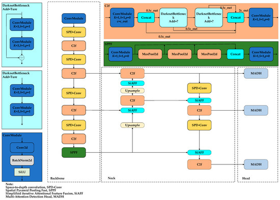
SiM-YOLO: A Wood Surface Defect Detection Method Based on the Improved YOLOv8
by Honglei Xi, Rijun Wang, Fulong Liang, Yesheng Chen, Guanghao Zhang and Bo Wang
Coatings 2024, 14(8), 1001; https://doi.org/10.3390/coatings14081001 - 7 Aug 2024
Cited by 8 | Viewed by 3432
Abstract
Wood surface defect detection is a challenging task due to the complexity and variability of defect types. To address these challenges, this paper introduces a novel deep learning approach named SiM-YOLO, which is built upon the YOLOv8 object detection framework. A fine-grained convolutional [...] Read more.
Wood surface defect detection is a challenging task due to the complexity and variability of defect types. To address these challenges, this paper introduces a novel deep learning approach named SiM-YOLO, which is built upon the YOLOv8 object detection framework. A fine-grained convolutional structure, SPD-Conv, is introduced with the aim of preserving detailed defect information during the feature extraction process, thus enabling the model to capture the subtle variations and complex details of wood surface defects. In the feature fusion stage, a SiAFF-PANet-based wood defect feature fusion module is designed to improve the model’s ability to focus on local contextual information and enhance defect localization. For classification and regression tasks, the multi-attention detection head (MADH) is employed to capture cross-channel information and the accurate spatial localization of defects. In addition, MPDIoU is employed to optimize the loss function of the model to reduce the leakage of detection due to defect overlap. The experimental results show that SiM-YOLO achieves superior performance compared to the state-of-the-art YOLO algorithm, with a 9.3% improvement in mAP over YOLOX and a 4.3% improvement in mAP over YOLOv8. The Grad-CAM visualization further illustrates that SiM-YOLO provides more accurate defect localization and effectively reduces misdetection and omission issues. This study highlights the effectiveness of SiM-YOLO for wood surface defect detection and offers valuable insights for future research and practical applications in quality control. Full article
(This article belongs to the Section Surface Characterization, Deposition and Modification)
Show Figures

Figure 1

17 pages, 26914 KB  
Article
A Cost-Effective Approach to Creating Large Silicone Rubber Molds Using Advanced Rigid Polyurethane Foam
by Chil-Chyuan Kuo, Yi-Qing Lu, Song-Hua Huang and Armaan Farooqui
Polymers 2024, 16(15), 2210; https://doi.org/10.3390/polym16152210 - 2 Aug 2024
Cited by 3 | Viewed by 2628
Abstract
In practical applications, polyurethane (PU) foam must be rigid to meet the demands of various industries and provide comfort and protection in everyday life. PU foam components are extensively used in structural foam, thermal insulation, decorative panels, packaging, imitation wood, and floral foam, [...] Read more.
In practical applications, polyurethane (PU) foam must be rigid to meet the demands of various industries and provide comfort and protection in everyday life. PU foam components are extensively used in structural foam, thermal insulation, decorative panels, packaging, imitation wood, and floral foam, as well as in models and prototypes. Conventional technology for producing PU foam parts often leads to defects such as deformation, short shots, entrapped air, warpage, flash, micro-bubbles, weld lines, and voids. Therefore, the development of rigid PU foam parts has become a crucial research focus in the industry. This study proposes an innovative manufacturing process for producing rigid PU foam parts using silicone rubber molds (SRMs). The deformation of the silicone rubber mold can be predicted based on its wall thickness, following a trend equation with a correlation coefficient of 0.9951. The volume of the PU foam part can also be predicted by the weight of the PU foaming agent, as indicated by a trend equation with a correlation coefficient of 0.9824. The optimal weight ratio of the foaming agent to water, yielding the highest surface hardness, was found to be 5:1. The surface hardness of the PU foam part can also be predicted based on the weight of the water used, according to a proposed prediction equation with a correlation coefficient of 0.7517. The average surface hardness of the fabricated PU foam part has a Shore O hardness value of approximately 75. Foam parts made with 1.5 g of water added to 15 g of a foaming agent have the fewest internal pores, resulting in the densest interior. PU foam parts exhibit excellent mechanical properties when 3 g of water is added to the PU foaming agent, as evidenced by their surface hardness and compressive strength. Using rigid PU foam parts as a backing material in the proposed method can reduce rapid tool production costs by about 62%. Finally, an innovative manufacturing process for creating large SRMs using rigid PU foam parts as backing material is demonstrated. Full article
Show Figures

Figure 1

Back to TopTop