Sign in to use this feature.

Years

Between: -

Subjects

remove_circle_outline
remove_circle_outline
remove_circle_outline
remove_circle_outline
remove_circle_outline
remove_circle_outline
remove_circle_outline
remove_circle_outline
remove_circle_outline

Journals

remove_circle_outline
remove_circle_outline
remove_circle_outline
remove_circle_outline
remove_circle_outline

Article Types

Countries / Regions

remove_circle_outline
remove_circle_outline
remove_circle_outline
remove_circle_outline
remove_circle_outline

Search Results (328)

Search Parameters:
Keywords = wing size

Order results
Result details
Results per page
Select all
Export citation of selected articles as:
24 pages, 8366 KB  
Article
2.5-Dimensional Structure Approach for Miniaturizing Flapping-Wing Air Vehicles
by Daisuke Ishihara, Motonobu Kimura, Ryotaro Suetsugu, Jyunpei Ueo, Naoto Ohira, Masakatsu Takagi, Kazuya Ishiba, Nagi Shirakawa, Ryusei Nishinohara and Masaaki Kimura
Micromachines 2025, 16(11), 1242; https://doi.org/10.3390/mi16111242 (registering DOI) - 31 Oct 2025
Viewed by 46
Abstract
In this study, we propose a 2.5-dimensional (2.5-D) structure approach for insect-mimetic flapping-wing air vehicles (FWAVs). The proposed approach includes design and fabrication methods. To our best knowledge, this study is the first one that develops a flapping system for FWAVs without any [...] Read more.
In this study, we propose a 2.5-dimensional (2.5-D) structure approach for insect-mimetic flapping-wing air vehicles (FWAVs). The proposed approach includes design and fabrication methods. To our best knowledge, this study is the first one that develops a flapping system for FWAVs without any post-assembly of structural components. The proposed structure consists of a transmission, a supporting frame, and elastic wings. The transmission transforms the small translational displacement produced by a piezoelectric bimorph into a large rotational displacement of the wings. The size is reduced using the proposed design method. Then, the 2.5-D structure is fabricated using the proposed polymer MEMS micromachining method. The presented micro flapping system flaps the wing with a stroke angle and flapping frequency comparable to those of actual small insects using resonance. The results confirm that the proposed approach can miniaturize FWAVs. Full article
Show Figures

Figure 1

17 pages, 3037 KB  
Article
Symmetric Dimeric Structure and Ligand Recognition of CutR, a LysR-Type Transcriptional Regulator from Mycobacterium sp. Strain JC1
by Hyo Je Cho, Ka Young Lee, Hyun-Shik Lee and Beom Sik Kang
Int. J. Mol. Sci. 2025, 26(21), 10533; https://doi.org/10.3390/ijms262110533 - 29 Oct 2025
Viewed by 168
Abstract
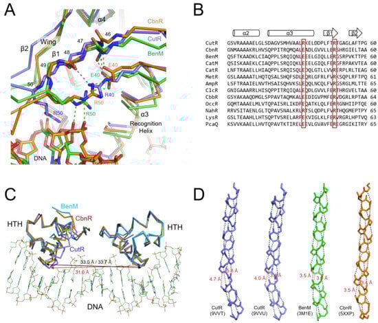
Mycobacteria possess carbon monoxide dehydrogenase (CO-DH) to utilize CO as an energy source and to resist host defense mechanisms. The expression of the CO-DH gene is regulated by CutR, a LysR-type transcriptional regulator (LTTR) that exhibits unique characteristics, suggesting that it functions as [...] Read more.
Mycobacteria possess carbon monoxide dehydrogenase (CO-DH) to utilize CO as an energy source and to resist host defense mechanisms. The expression of the CO-DH gene is regulated by CutR, a LysR-type transcriptional regulator (LTTR) that exhibits unique characteristics, suggesting that it functions as a dimer rather than the typical tetramer. Size-exclusion chromatography revealed that CutR forms a stable dimer. Electrophoretic mobility shift assays demonstrated that dimeric CutR specifically binds to an inverted repeat sequence (IR1) containing T-n12-A motifs located upstream of the cutB gene, which encodes the medium subunit of CO-DH. Crystal structure determination at 1.8 Å resolution revealed that CutR consists of an N-terminal DNA-binding domain with a winged helix-turn-helix motif and a C-terminal ligand-binding domain comprising two regulatory subdomains (RD1 and RD2), forming a unique two-fold symmetrical homodimer. This dimer is stabilized through four interfaces, including an extensive 12-stranded antiparallel β-sheet formed between RD1 subdomains via intertwining C-terminal β11 strands. This represents the first symmetric dimeric LTTR structure with tightly associated ligand-binding domains. The recognition helices are spaced closer together than they are in typical DNA-bound LTTRs, despite binding longer T-n12-A sequences, suggesting that a conformational change is required to enhance DNA-binding affinity. A putative ligand-binding site was identified between the RD1 and RD2 subdomains, where glycerol binding induced local conformational changes. Comparative genomic analysis revealed conservation of CutR and the IR1 sequence across Mycobacterium species, supporting the dimeric regulatory mechanism and providing new insights into LTTR diversity. Full article
(This article belongs to the Special Issue Molecular Research in Protein–Ligand Interactions)
Show Figures

Figure 1

23 pages, 1386 KB  
Article
Environmental and Dispersal-Related Drivers of Color Morph Distribution in Triatoma infestans (Klug, 1834) (Hemiptera, Reduviidae)
by Erika V. Díaz, Federico G. Fiad, Gisel V. Gigena, Ana G. López, Romina V. Piccinali, Ana Laura Carbajal-de-la-Fuente, Claudia S. Rodríguez and Julieta Nattero
Insects 2025, 16(11), 1103; https://doi.org/10.3390/insects16111103 - 29 Oct 2025
Viewed by 328
Abstract
Understanding the dispersal capacity of Triatoma infestans, the main vector of Chagas disease in South America, is vital for vector control and managing recolonization after insecticide use. This study compares the seasonal frequency of melanic and non-melanic T. infestans morphs in Northwestern [...] Read more.
Understanding the dispersal capacity of Triatoma infestans, the main vector of Chagas disease in South America, is vital for vector control and managing recolonization after insecticide use. This study compares the seasonal frequency of melanic and non-melanic T. infestans morphs in Northwestern Córdoba Province, Argentina, and examines their association with environmental variables, morphometric traits, nutritional status, and flight capacity. Insects were collected at the beginning and end of the warm season. Dorsal coloration, morphometric traits, nutritional status, flight-related indices, climatic variables, and vegetation cover were recorded. Chromatic morph frequencies were analyzed using chi-square tests. Biological predictors were identified through multi-model inference, and environmental associations explored with Canonical Correspondence Analysis. Melanic individuals decreased from early to late warm season, especially males. Wing loading correlated strongly with morphotype, being higher in non-melanic forms. Pronotum size were also a significant predictor. Nutritional status had no clear effect. Cattle pasture cover and rainfall influenced morph frequency, mainly in males. These results reveal a complex interaction between phenotypic and environmental factors shaping color morph variation, highlighting the importance of understanding these dynamics to optimize vector surveillance and control in areas prone to reinfestation. Full article
(This article belongs to the Special Issue Effects of Environment and Food Stress on Insect Population)
Show Figures

Graphical abstract

12 pages, 1845 KB  
Article
Unraveling Wing Shape Variation in Malaria Mosquitoes from the Arctic Edge: A Geometric Morphometric Study in Western Siberia
by Ximena Calderon, Gleb Artemov, Vladimir A. Burlak, Svetlana Alexeeva, Raquel Hernández-P, Manuel J. Suazo, Laura M. Pérez, Hugo A. Benítez and Margarita Correa
Animals 2025, 15(20), 2949; https://doi.org/10.3390/ani15202949 - 11 Oct 2025
Viewed by 253
Abstract
In Russia, Western Siberia, Anopheles from maculipennis subgroup comprises three vector species: An. messeae, An. daciae, An. beklemishevi, and the hybrid between An. messeae and An. daciae (Anopheles m-d), which exhibit complex cryptic morphological traits. Traditional morphological methods, such [...] Read more.
In Russia, Western Siberia, Anopheles from maculipennis subgroup comprises three vector species: An. messeae, An. daciae, An. beklemishevi, and the hybrid between An. messeae and An. daciae (Anopheles m-d), which exhibit complex cryptic morphological traits. Traditional morphological methods, such as egg morphology and exochorion coloration, have proven insufficient for reliably distinguishing these closely related species due to overlapping characteristics and high intra-species variability. To overcome these limitations, geometric morphometrics (GM) has emerged as a powerful tool for analyzing cryptic morphology. This article focuses on wing venation patterns, where GM provides precise, quantitative data based on defined anatomical landmarks, enabling detailed assessment of size and shape variation among species. Procrustes ANOVA, principal component analysis (PCA), and canonical variate analysis (CVA) were employed to assess shape variation and species differentiation. Centroid size and its relationship to shape variation were examined using multivariate regression. Despite significant morphological differences, the overlap observed in hybrids (An. m-d) reflects their intermediate position between the parental species. Our analyses revealed significant differences in wing shape and size among An. messeae, An. daciae, An. beklemishevi, and their hybrids, with hybrids showing intermediate morphologies. Landmarks on radial and medial veins were the most consistent contributors to species separation. No evidence of static allometry was detected, and wing shape differences were not explained by size. These findings demonstrate that wing morphometrics, combined with molecular identification, provides a reliable framework for species delimitation and surveillance of malaria vectors in temperate regions. Full article
Show Figures

Figure 1

20 pages, 8391 KB  
Article
Short Expandable-Wing Suture Anchor for Osteoporotic and Small Bone Fixation: Validation in a 3D-Printed Coracoclavicular Reconstruction Model
by Chia-Hung Tsai, Shao-Fu Huang, Rong-Chen Lin, Pao-Wei Lee, Cheng-Ying Lee and Chun-Li Lin
J. Funct. Biomater. 2025, 16(10), 379; https://doi.org/10.3390/jfb16100379 - 10 Oct 2025
Viewed by 721
Abstract
Suture anchors are widely used for tendon and ligament repair, but their fixation strength is compromised in osteoporotic bone and limited bone volume such as the coracoid process. Existing designs are prone to penetration and insufficient cortical engagement under such conditions. In this [...] Read more.
Suture anchors are widely used for tendon and ligament repair, but their fixation strength is compromised in osteoporotic bone and limited bone volume such as the coracoid process. Existing designs are prone to penetration and insufficient cortical engagement under such conditions. In this study, we developed a novel short expandable-wing (SEW) suture anchor (Ti6Al4V) designed to enhance pull-out resistance through a deployable wing mechanism that locks directly against the cortical bone. Finite element analysis based on CT-derived bone material properties demonstrated reduced intra-bone displacement and improved load transfer with the SEW compared to conventional anchors. Mechanical testing using matched artificial bone surrogates (N = 3 per group) demonstrated significantly higher static pull-out strength in both normal (581 N) and osteoporotic bone (377 N) relative to controls (p < 0.05). Although the sample size was limited, results were consistent and statistically significant. After cyclic loading, SEW anchor fixation strength increased by 25–56%. In a 3D-printed anatomical coracoclavicular ligament reconstruction model, the SEW anchor provided nearly double the fixation strength of the hook plate, underscoring its superior stability under high-demand clinical conditions. This straightforward implantation protocol—requiring only a 5 mm drill hole without tapping, followed by direct insertion and knob-driven wing deployment—facilitates seamless integration into existing surgical workflows. Overall, the SEW anchor addresses key limitations of existing anchor designs in small bone volume and osteoporotic environments, demonstrating strong potential for clinical translation. Full article
(This article belongs to the Special Issue Three-Dimensional Printing and Biomaterials for Medical Applications)
Show Figures

Figure 1

11 pages, 5596 KB  
Article
A New Species of Orthosyntexis (Hymenoptera: Anaxyelidae) from Mid-Cretaceous Burmese Amber
by Xiao Li, Gengyun Niu and Meicai Wei
Insects 2025, 16(10), 1039; https://doi.org/10.3390/insects16101039 - 9 Oct 2025
Viewed by 647
Abstract
Anaxyelidae, a relict lineage of sawflies, are represented by a single extant species today but displayed remarkable Mesozoic diversity. Here, we describe the Orthosyntexis mascula sp. nov. from mid-Cretaceous Burmese amber. The new species can be readily distinguished by its forewing, with a [...] Read more.
Anaxyelidae, a relict lineage of sawflies, are represented by a single extant species today but displayed remarkable Mesozoic diversity. Here, we describe the Orthosyntexis mascula sp. nov. from mid-Cretaceous Burmese amber. The new species can be readily distinguished by its forewing, with a normally sized, uniformly sclerotized pterostigma; 1-Rs shorter than 1-M; cell 1M more than twice as long as wide; absence of 1r-rs; 1-Cu, distinctly shorter than 2-Cu; 3-Cu shorter than 4-Cu; 2m-cu shorter than 1m-cu; and 3rs-m twice as short as 4-M. In the hind wing, abscissa 2-M+Cu present, 1-M shorter than 2-M, crossvein m-cu absent, and cell R1 closed. Mesotibia with two apical spurs. Examination of high-resolution photographs of Kempendaja jacutensis enables a revised interpretation of its venation, confirming its placement in Anaxyelinae. Comparative analysis of syntexine taxa further reveals that variation in the forewing crossvein 1r-rs consistently corresponds with hind wing venation, suggesting that multiple evolutionary trajectories may have existed within Syntexinae. These findings not only expand the known diversity of Cretaceous Anaxyelidae but also provide new evidence for reconstructing the evolutionary history and internal diversification of Anaxyelidae. Full article
(This article belongs to the Section Insect Systematics, Phylogeny and Evolution)
Show Figures

Figure 1

43 pages, 4153 KB  
Article
Initial Weight Modeling and Parameter Optimization for Collectible Rotor Hybrid Aircraft in Conceptual Design Stage
by Menglin Yang, Zhiqiang Wan, De Yan, Jingwei Chen and Ruihan Dong
Drones 2025, 9(10), 690; https://doi.org/10.3390/drones9100690 - 7 Oct 2025
Viewed by 560
Abstract
A collectible rotor hybrid aircraft (CRHA) represents a novel type of vertical takeoff and landing (VTOL) unmanned aircraft configuration, combining the typical rotor and transmission systems of helicopters with the wing and propulsion systems of fixed-wing aircraft. Its weight estimation and parameter design [...] Read more.
A collectible rotor hybrid aircraft (CRHA) represents a novel type of vertical takeoff and landing (VTOL) unmanned aircraft configuration, combining the typical rotor and transmission systems of helicopters with the wing and propulsion systems of fixed-wing aircraft. Its weight estimation and parameter design during the conceptual design stage cannot directly use existing rotorcraft or fixed-wing methods. This paper presents a rapid key design parameter sizing and maximum takeoff weight (MTOW) estimation approach tailored to CRHA, explicitly scoped to the 5–8-metric-ton (t) MTOW class. Component weight models are first formulated as explicit functions of key design parameters—including rotor disk loading, power loading, and wing loading. Segment-specific fuel weight fractions for VTOL and transition flight are then updated from power calculations, yielding a complete mission fuel model for this weight class. A hybrid optimization framework that minimizes MTOW is constructed by treating the key design parameters as design variables and combining a genetic algorithm (GA) with sequential quadratic programming (SQP). The empty-weight model, fuel-weight model, and optimization framework are validated against compound-helicopter, tilt-rotor, and twin-turboprop benchmarks, and parameter sensitivities are evaluated locally and globally. Results show prediction errors of roughly 10% for empty weight, fuel weight, and MTOW. Sensitivity analysis indicates that at the baseline design point, wing loading exerts the greatest influence on MTOW, followed by power loading and disk loading. Full article
Show Figures

Figure 1

16 pages, 4426 KB  
Article
Scalable Fabrication of Biomimetic Antibacterial Nanospikes on PMMA Films Using Atmospheric-Pressure Low-Temperature Plasma
by Masashi Yamamoto, Kentaro Tada, Ayumu Takada and Atsushi Sekiguchi
Biomimetics 2025, 10(9), 601; https://doi.org/10.3390/biomimetics10090601 - 8 Sep 2025
Viewed by 627
Abstract
Antibacterial surfaces inspired by biological micro- and nanostructures, such as those found on the wings of cicadas and dragonflies, have attracted interest due to their ability to inhibit bacterial adhesion and damage microbial membranes without relying on chemical agents. However, conventional fabrication techniques [...] Read more.
Antibacterial surfaces inspired by biological micro- and nanostructures, such as those found on the wings of cicadas and dragonflies, have attracted interest due to their ability to inhibit bacterial adhesion and damage microbial membranes without relying on chemical agents. However, conventional fabrication techniques like photolithography or nanoimprinting are limited by substrate shape, size, and high operational costs. In this study, we developed a scalable method using atmospheric-pressure low-temperature plasma (APLTP) to fabricate sharp-edged nanospikes on solvent-cast polymethyl methacrylate (PMMA) films. The nanospikes were formed through plasma-induced modification of pores in the film, followed by annealing to control surface wettability while maintaining structural sharpness. Atomic force microscopy confirmed the formation of micro/nanostructures, and contact angle measurements revealed reversible hydrophilicity. Antibacterial performance was evaluated against Escherichia coli using ISO 22196 standards. While the film with only plasma treatment reduced bacterial colonies by 30%, the film annealed after plasma treatment achieved an antibacterial activity value greater than 5, with bacterial counts below the detection limit (<10 CFU). These findings demonstrate that APLTP offers a practical route for large-area fabrication of biomimetic antibacterial coatings on flexible polymer substrates, holding promise for future applications in healthcare, packaging, and public hygiene. Full article
(This article belongs to the Section Biomimetic Surfaces and Interfaces)
Show Figures

Figure 1

18 pages, 10044 KB  
Article
Wind Tunnel Experimental Study of Lift Enhancement and Drag Reduction on a Swept Wing Based on a Co-Flow Jet Technique
by Bo Wang, Kai Sun, Xudong Yang and Bifeng Song
Appl. Sci. 2025, 15(17), 9759; https://doi.org/10.3390/app15179759 - 5 Sep 2025
Cited by 1 | Viewed by 964
Abstract
Co-flow jet (CFJ) is an active flow control technique that significantly enhances aerodynamic performance metrics such as the maximum lift and maximum lift-to-drag ratio of airfoils or wings. Currently, investigations into lift enhancement and drag reduction on three-dimensional CFJ swept wings are limited. [...] Read more.
Co-flow jet (CFJ) is an active flow control technique that significantly enhances aerodynamic performance metrics such as the maximum lift and maximum lift-to-drag ratio of airfoils or wings. Currently, investigations into lift enhancement and drag reduction on three-dimensional CFJ swept wings are limited. To address this issue, we used a low-speed, high-lift NPU-LS 0515 airfoil as a baseline and designed a wind tunnel experimental model of a CFJ swept wing, with the CFJ driven by internally mounted ducted fans and guided by injection ducts. We investigated the effects of jet direction, jet momentum coefficient, and injection slot size on lift enhancement and drag reduction performance of the CFJ swept wing through wind tunnel experiments. Experimental results showed that chord-wise vortices generated by the interaction of the deflected jet flow with the main flow through shear stress effectively enhanced mixing effect and energy transfer, improving the lift coefficient of the CFJ swept wing. Compared to the baseline configuration, the CFJ swept wing achieved over a 20% increase in maximum lift coefficient and more than a 50% reduction in drag coefficient at high angles of attack. Consequently, the lift-to-drag ratio of the swept wing improved substantially. Full article
Show Figures

Figure 1

20 pages, 8800 KB  
Article
Comparative Analysis of Gastrointestinal Morphology and Enteric Nervous System Organization in Mallard, Tufted Duck, and Green-Winged Teal
by Ligia Janicka, Aleksandra Dajnowska, Cezary Osiak-Wicha, Katarzyna Kras, Marian Flis, Katarzyna Woźniak and Marcin B. Arciszewski
Animals 2025, 15(17), 2511; https://doi.org/10.3390/ani15172511 - 26 Aug 2025
Viewed by 780
Abstract
Ducks exhibit substantial ecological and dietary diversity, which drives morphological and functional adaptations in their digestive systems. This study analyzed the small intestine and cecum of three wild duck species: Mallard (Anas platyrhynchos), Tufted Duck (Aythya fuligula), and Green-Winged [...] Read more.
Ducks exhibit substantial ecological and dietary diversity, which drives morphological and functional adaptations in their digestive systems. This study analyzed the small intestine and cecum of three wild duck species: Mallard (Anas platyrhynchos), Tufted Duck (Aythya fuligula), and Green-Winged Teal (Anas crecca) collected post-mortem. Histomorphometric analysis and immunohistochemistry (IHC) with the pan-neuronal marker HuC/D were performed. The Tufted Duck showed the thickest intestinal muscle layers, particularly in the duodenum and ileum, and the largest enteric ganglia, indicating adaptation to a fibrous and protein-rich diet. The Mallard displayed the longest villi and deepest crypts, consistent with its omnivorous diet rich in plant material. The Green-Winged Teal, which consumes highly digestible insect-rich food, had the shortest villi and thinnest muscle layers. Differences in enteric ganglion size and organization among species suggest varying neuroregulatory demands in different gut segments. These findings confirm that intestinal morphology and enteric nervous system (ENS) structure are tightly linked to dietary specialization and ecological strategies. The results highlight the high adaptive plasticity of the avian digestive system in response to feeding behavior. Full article
(This article belongs to the Section Birds)
Show Figures

Figure 1

25 pages, 13274 KB  
Article
Design and Experiment of Monomer Profiling Strip Tillage Machine with Straw-Strip-Collecting and Subsoiling Functions
by Baoci Qiu, Qiyue Zhang, Hanyu Yang, Jin He, Quanyu Wang, Hang Li, Lu Tan, Xianliang Wang and Han Lin
Agriculture 2025, 15(16), 1771; https://doi.org/10.3390/agriculture15161771 - 18 Aug 2025
Viewed by 492
Abstract
Aiming at the problems of intensified soil compaction under the conditions of no-tillage operations and machine blockage caused by large-scale straw returning to the field, an operation mode of “straw strip collecting-strip subsoiling” was proposed, and a Monomer Profiling Strip Tillage Machine (MPSTM) [...] Read more.
Aiming at the problems of intensified soil compaction under the conditions of no-tillage operations and machine blockage caused by large-scale straw returning to the field, an operation mode of “straw strip collecting-strip subsoiling” was proposed, and a Monomer Profiling Strip Tillage Machine (MPSTM) with Straw-Strip-Collecting and Subsoiling Functions was designed to achieve anti-blocking operation and three-dimensional soil compaction reduction. The principle and mechanism parameters of monomer profiling in strip tillage are analyzed, and the effective profiling conditions are clarified. It is determined that the deflection angle, inclination angle, and installation spacing have a key influence on the straw clearance effect. The theory of soil failure and soil compaction reduction under the operation of the subsoiling and strip tillage mechanism is studied, and a combination of a medium-sized Subsoiler shovel handle and a 150 mm double-wing shovel is adopted. Using the EDEM discrete element method, taking the spatial parameters of the stubble clean disc (SCD) as the test factors and the straw removal rate (SRR) as the test indicator, a quadratic orthogonal rotation test is conducted to clarify the influence of each parameter on the straw clearance. The optimal SCD spatial parameters were determined as a deflection angle of 16.5°, an inclination angle of 25°, and an installation spacing of 100 mm, achieving a maximum SRR of 95.34%. Field test results demonstrated stable machine operation. Post-operation measurements yielded the following results: the width of the straw-cleaning band (WSCB) in the sowing strip is 193.7 mm; the overall straw removal rate (OSRR) is 84.82%, which is basically consistent with the simulation results; the subsoiling depth (SD) is 271.7 mm; the subsoiling depth stability (SDS) is 91.85%; the soil fragmentation rate (SFR) is 81.19%; and the reduction of soil compaction in the 0–10, 10–20, and 20–30 cm soil layer is 50.08%, 21.78%, and 40.83%, respectively. These results confirm that the machine effectively cleaned straw within the seeding band and reduced soil compaction, meeting the agronomic and technical requirements for strip tillage. Full article
(This article belongs to the Section Agricultural Technology)
Show Figures

Figure 1

13 pages, 3270 KB  
Article
Authors’ Classification of Sphenoid Sinus Pneumatizations into the Sphenoid Bone Processes
by Przemysław Kiciński, Michał Podgórski, Piotr Grzelak, Beata Małachowska and Michał Polguj
J. Clin. Med. 2025, 14(16), 5811; https://doi.org/10.3390/jcm14165811 - 17 Aug 2025
Viewed by 748
Abstract
Background: The varied shape and size of the sphenoid sinuses result in a highly variable degree of extension, described in different ways in the literature. The aim of the study was to create the authors’ classification of the sphenoid sinus extensions into [...] Read more.
Background: The varied shape and size of the sphenoid sinuses result in a highly variable degree of extension, described in different ways in the literature. The aim of the study was to create the authors’ classification of the sphenoid sinus extensions into the sphenoid bone processes. Methods: The study was retrospective, based on the results of head CT scans. The study group comprised 432 children, aged from birth to 18 years. Three types of sphenoid sinus extension into the sphenoid bone processes were proposed. Pneumatization of the lesser wing (type I), of the greater wing (type II), and of the pterygoid process (type III). Three subtypes were defined for each type. Pneumatization of the lesser wing in relation to the optic canal: only above (Ia), only below (Ib), and simultaneously above and below (Ic). Pneumatization of the greater wing in relation to the foramen rotundum: only above (IIa), only below (IIb), and simultaneously above and below (IIc). Pneumatization of the pterygoid process in relation to the pterygoid canal: only laterally (IIIa), only medially (IIIb), and simultaneously laterally and medially (IIIc). Results: Pneumatization of the lesser wings was observed in 19.44%, of the greater wings in 36.11%, and of the pterygoid processes in 25.00 of % children. As a result of the analysis conducted in accordance with the proposed classification, bilateral pneumatization of the lesser wings (type I), greater wings (type II), and pterygoid processes (type III) were found to occur more frequently than unilateral pneumatization. In the case of rare subtypes (Ia, Ic, IIa, Iic, or IIIb), a given subtype was observed to occur more frequently unilaterally. Conclusions: In the conducted analysis, we presented the authors’ classification of sphenoid sinus extensions into the sphenoid bone processes. Full article
(This article belongs to the Section Otolaryngology)
Show Figures

Figure 1

22 pages, 2608 KB  
Article
Fast Buckling Analysis of Stiffened Composite Structures for Preliminary Aerospace Design
by Dimitrios G. Stamatelos and George N. Labeas
Aerospace 2025, 12(8), 726; https://doi.org/10.3390/aerospace12080726 - 14 Aug 2025
Viewed by 1230
Abstract
Predicting buckling in large-scale composite structures is hindered by the need for highly detailed Finite Element (FE) models, which are computationally expensive and impractical for early-stage design iterations. This study introduces a macromodelling buckling framework that reduces those models to plate-level size without [...] Read more.
Predicting buckling in large-scale composite structures is hindered by the need for highly detailed Finite Element (FE) models, which are computationally expensive and impractical for early-stage design iterations. This study introduces a macromodelling buckling framework that reduces those models to plate-level size without sacrificing accuracy. An equivalent bending stiffness matrix is derived from strain–energy equivalence, rigorously retaining orthotropic in-plane terms, bending–extensional coupling, and—crucially—the eccentricity of compressive loads about an unsymmetrically stiffened mid-plane, effects overlooked by conventional Parallel-Axis smearing. These stiffness terms contribute to closed-form analytical solutions for homogeneous orthotropic plates, providing millisecond-level evaluations ideal for gradient-based design optimisation. The method is benchmarked against detailed FE simulations of panels with three to ten stringers under longitudinal and transverse compression, showing less than 5% deviation in critical load prediction. Its utility is demonstrated in the sizing optimisation of the upper cover of a scaled Airbus A330 composite wing-box, where the proposed model explores the design space in minutes on a standard workstation, orders of magnitude faster than full FE analyses. By combining analytical plate theory, enhanced smearing, and rapid optimisation capability, the framework provides an accurate, ultra-fast tool for buckling analysis and the preliminary design of large-scale stiffened composite structures. Full article
(This article belongs to the Section Aeronautics)
Show Figures

Figure 1

21 pages, 6561 KB  
Article
Design and Experimental Study of a Flapping–Twist Coupled Biomimetic Flapping-Wing Mechanism
by Rui Meng, Bifeng Song, Jianlin Xuan and Yugang Zhang
Drones 2025, 9(8), 535; https://doi.org/10.3390/drones9080535 - 30 Jul 2025
Viewed by 1390
Abstract
Medium and large-sized birds exhibit remarkable agility and maneuverability in flight, with their flapping motion encompassing degrees of freedom in flapping, twist, and swing, which enables them to adapt effectively to harsh ecological environments. This study proposes a flapping–twist coupled driving mechanism for [...] Read more.
Medium and large-sized birds exhibit remarkable agility and maneuverability in flight, with their flapping motion encompassing degrees of freedom in flapping, twist, and swing, which enables them to adapt effectively to harsh ecological environments. This study proposes a flapping–twist coupled driving mechanism for large-scale flapping-wing aircraft by mimicking the motion patterns of birds. The mechanism generates simultaneous twist and flapping motions based on the phase difference of double cranks, allowing for the adjustment of twist amplitude through modifications in crank radius and phase difference. The objective of this work is to optimize the lift and thrust of the flapping wing to enhance its flight performance. To achieve this, we first derived the kinematic model of the mechanism and conducted motion simulations. To mitigate the effects of the flapping wing’s flexibility, a rigid flapping wing was designed and manufactured. Through wind tunnel experiments, the flapping wing system was tested. The results demonstrated that, compared to the non-twist condition, there exists an optimal twist amplitude that slightly increases the lift of the flapping wing while significantly enhancing the thrust. It is hoped that this study will provide guidance for the design of multi-degree-of-freedom flapping wing mechanisms. Full article
(This article belongs to the Section Drone Design and Development)
Show Figures

Figure 1

29 pages, 3661 KB  
Article
Segmented Analysis for the Performance Optimization of a Tilt-Rotor RPAS: ProVANT-EMERGENTIa Project
by Álvaro Martínez-Blanco, Antonio Franco and Sergio Esteban
Aerospace 2025, 12(8), 666; https://doi.org/10.3390/aerospace12080666 - 26 Jul 2025
Viewed by 549
Abstract
This paper aims to analyze the performance of a tilt-rotor fixed-wing RPAS (Remotely Piloted Aircraft System) using a segmented approach, focusing on a nominal mission for SAR (Search and Rescue) applications. The study employs optimization techniques tailored to each segment to meet power [...] Read more.
This paper aims to analyze the performance of a tilt-rotor fixed-wing RPAS (Remotely Piloted Aircraft System) using a segmented approach, focusing on a nominal mission for SAR (Search and Rescue) applications. The study employs optimization techniques tailored to each segment to meet power consumption requirements, and the results highlight the accuracy of the physical characterization, which incorporates nonlinear propulsive and aerodynamic models derived from wind tunnel test campaigns. Critical segments for this nominal mission, such as the vertical take off or the transition from vertical to horizontal flight regimes, are addressed to fully understand the performance response of the aircraft. The proposed framework integrates experimental models into trajectory optimization procedures for each segment, enabling a realistic and modular analysis of energy use and aerodynamic performance. This approach provides valuable insights for both flight control design and future sizing iterations of convertible UAVs (Uncrewed Aerial Vehicles). Full article
(This article belongs to the Section Aeronautics)
Show Figures

Figure 1

Back to TopTop