Sign in to use this feature.

Years

Between: -

Subjects

remove_circle_outline
remove_circle_outline
remove_circle_outline
remove_circle_outline
remove_circle_outline
remove_circle_outline
remove_circle_outline
remove_circle_outline
remove_circle_outline

Journals

remove_circle_outline
remove_circle_outline
remove_circle_outline
remove_circle_outline
remove_circle_outline
remove_circle_outline
remove_circle_outline
remove_circle_outline
remove_circle_outline

Article Types

Countries / Regions

remove_circle_outline
remove_circle_outline
remove_circle_outline
remove_circle_outline

Search Results (423)

Search Parameters:
Keywords = water-in-oil droplet (emulsion)

Order results
Result details
Results per page
Select all
Export citation of selected articles as:
17 pages, 4928 KB  
Article
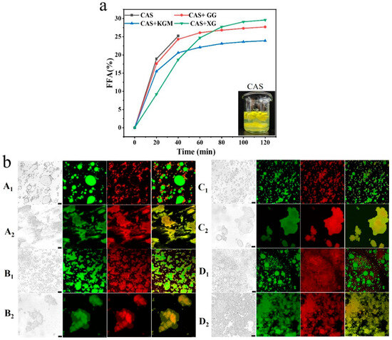
Physical and Gastrointestinal Digestive Properties of Sodium Caseinate Emulsions Regulated by Four Different Polysaccharides
by Mengyao Kang, Denglin Luo, Lihua Zhang, Jiaxiang Zang, Lala Li and Wei Xu
Gels 2025, 11(12), 968; https://doi.org/10.3390/gels11120968 (registering DOI) - 1 Dec 2025
Abstract
Polysaccharide intervention is an effective strategy to regulate properties of emulsions. In this study, xanthan gum (XG), konjac glucomannan (KGM), guar gum (GG), and inulin (IN) were selected to regulate physical and gastrointestinal digestive properties of sodium caseinate (CAS) oil-in-water (O/W) emulsions. The [...] Read more.
Polysaccharide intervention is an effective strategy to regulate properties of emulsions. In this study, xanthan gum (XG), konjac glucomannan (KGM), guar gum (GG), and inulin (IN) were selected to regulate physical and gastrointestinal digestive properties of sodium caseinate (CAS) oil-in-water (O/W) emulsions. The results indicate that IN could not improve CAS emulsion properties, while XG, KGM, and GG significantly reduced droplet size and improved emulsions’ stability. With the increase of the polysaccharide concentration, the G′ and G″ of the emulsions increased and the emulsions showed an obvious “solid-like” state, which effectively slowed down the “strain-thinning” phenomenon. The microstructure demonstrated that the polysaccharide chains are effectively connected with the surface membrane of droplets, which effectively improves interfacial membrane strength and inhibits droplet aggregation. In vitro digestion simulations proved that polysaccharides effectively modulate emulsion lipid release, providing an excellent lipid environment for curcumin absorption in the gastrointestinal tract. The order of the four polysaccharides in improving CAS emulsions was XG > KGM > GG > IN. This study dissects the differential regulation of physical and gastrointestinal digestive properties of emulsion by polysaccharides, providing theoretical support for functional emulsions for diverse requirements. Full article
(This article belongs to the Section Gel Chemistry and Physics)
Show Figures

Figure 1

13 pages, 1099 KB  
Article
Protein Level and Particle Size-Dependent Stabilization of Oil-in-Water Emulsions by Sunflower Meal
by Strahinja Vidosavljević, Nikola Maravić, Zita Šereš, Aleksandar Fišteš and Nemanja Bojanić
Processes 2025, 13(12), 3882; https://doi.org/10.3390/pr13123882 (registering DOI) - 1 Dec 2025
Abstract
Sunflower meal represents a protein- and fiber-rich by-product of the oil industry with potential application as a natural stabilizer in food emulsions. Building upon previous findings that emphasized the role of protein content in emulsion stability, the present study further investigated the combined [...] Read more.
Sunflower meal represents a protein- and fiber-rich by-product of the oil industry with potential application as a natural stabilizer in food emulsions. Building upon previous findings that emphasized the role of protein content in emulsion stability, the present study further investigated the combined effect of protein level and particle size distribution of sunflower meal fractions on the formation and stability of oil-in-water emulsions. Two sets of sunflower meal fractions were prepared from finely milled material, fractionated, and blended in controlled proportions to obtain four protein-enriched (30 ± 1%) and four cellulose-rich (15 ± 1%) fractions, each defined by particle size ranges of 250/200, 200/125, 125/100, and <100 µm. Emulsion stability was evaluated through droplet size analysis, zeta potential measurements, and creaming index determination during seven days of storage. The results demonstrated that both protein content and particle size significantly affected the emulsifying and stabilizing behavior of sunflower meal fractions. For the low-protein group (15%), larger particle sizes (250/200 µm) yielded smaller emulsion droplets (D[4.3] = 66.03 µm) and higher zeta potential values (−15.53 mV), while in the high-protein group (30%), droplet size distribution was more uniform (D[4.3] from 72.13 to 76.29 µm). During seven days of storage, all emulsions exhibited a gradual increase in creaming index, followed by partial stabilization at later time points. Emulsions prepared with sunflower meal fractions of higher-protein content showed consistently lower creaming index values, indicating improved physical stability throughout storage. Overall, the study confirmed that the interplay between composition (protein level) and physical structure (particle size) governs the emulsification efficiency of sunflower meal fractions, providing insights for their potential application as plant-based stabilizers in food systems. Full article
(This article belongs to the Section Food Process Engineering)
Show Figures

Figure 1

23 pages, 1481 KB  
Article
Formulation and Analytical Evaluation of Liquid Cannabidiol Preparations: Comparative Study of Oil-Based Solutions and Emulsions
by Robert-Alexandru Vlad, Lénárd Farczádi, Denisa Paliștan, Cezara Pintea, Paula Antonoaea, Emöke-Margit Rédai, Andrada Pintea, Cornelia-Titiana Cotoi, Adriana Ciurba, Magdalena Bîrsan and Ruxandra-Emilia Ștefănescu
Pharmaceutics 2025, 17(12), 1533; https://doi.org/10.3390/pharmaceutics17121533 - 28 Nov 2025
Viewed by 57
Abstract
Background/Objectives: Cannabidiol (CBD) is a non-psychoactive compound found in the Cannabis sativa plant. Due to its broad therapeutic potential, CBD is often incorporated into various pharmaceutical formulations. This study aimed to evaluate homogenous (oil-based) and heterogeneous (emulsion-based) liquid preparations of CBD using [...] Read more.
Background/Objectives: Cannabidiol (CBD) is a non-psychoactive compound found in the Cannabis sativa plant. Due to its broad therapeutic potential, CBD is often incorporated into various pharmaceutical formulations. This study aimed to evaluate homogenous (oil-based) and heterogeneous (emulsion-based) liquid preparations of CBD using different fatty oils and provide a comprehensive comparative framework for the development of stable liquid dosage forms of cannabidiol (CBD), with direct applications in pharmaceutical formulations. Methods: The oils and emulsions were qualitatively analysed to assess their stability and suitability as CBD carriers. Ultraviolet (UV) spectrophotometry and High-Performance Liquid Chromatography (HPLC) were employed for quantifying CBD in the formulations and also characterising them in terms of product quality. Results: The results indicated that sunflower oil is the most stable and analytically compatible matrix, with CBD recovery close to 100% and minimal degradation over time. Conversely, linseed and pumpkin seed oils exhibited significant analytical interference and oxidative instability. Oil-in-water emulsions prepared with a 4% Tween 80/Span 80 mixture demonstrated optimal physical stability and droplet size distribution. Conclusions: Overall, both formulations can be regarded as suitable pharmaceutical carriers for CBD delivery. Full article
(This article belongs to the Special Issue Recent Advances in Pharmaceutical Formulation)
Show Figures

Figure 1

32 pages, 18674 KB  
Article
An Experimental Study on Oil–Water Emulsification Mechanism During Steam Injection Process in Heavy Oil Thermal Recovery
by Hui Cai, Zhilin Qi, Yingxian Liu, Dong Liu, Chunxiao Du, Jie Tian, Wende Yan and Taotao Luo
Energies 2025, 18(23), 6250; https://doi.org/10.3390/en18236250 - 28 Nov 2025
Viewed by 117
Abstract
This article focuses on the oil–water emulsification problem during steam injection in heavy oil thermal recovery. Emulsions were prepared through one-dimensional flow experiments, and key parameters including the inversion point water cut and micro-morphological characteristics (particle size and distribution range) of the emulsions [...] Read more.
This article focuses on the oil–water emulsification problem during steam injection in heavy oil thermal recovery. Emulsions were prepared through one-dimensional flow experiments, and key parameters including the inversion point water cut and micro-morphological characteristics (particle size and distribution range) of the emulsions were systematically measured under varied conditions (temperature: 150–360 °C; salinity: 0–7500 mg/L; water cut: 10.07–72.22%). By analyzing the experimental data, the emulsification mechanism and influencing rules were revealed: under the combined conditions of high temperature (150–360 °C), high salinity (up to 7500 mg/L), and low water cut (10.07–19.35%), crude oil and formation water form oil-in-water emulsions under the shear action of porous media. During this process, active substances in crude oil react with inorganic salts in formation water to generate natural surfactants, which reduce the oil–water interfacial tension and enhance emulsion stability, enabling the emulsion to maintain stability even at a high water cut of up to 72.22%, with particle sizes ranging from 1 μm to 350 μm and distribution spans varying from 4 μm to 50 μm. The formation of such emulsions leads to a significant increase in viscosity, adversely affecting oil recovery. In production practice, it is recommended to add chemical agents during the early stage of steam huff and puff development (water cut: 10.07–37.50%). This measure aims to destroy the oil–water liquid film, promote water droplet coalescence (narrowing the particle size distribution span), and facilitate emulsion breaking and phase inversion, thereby effectively mitigating the adverse impacts of oil–water emulsions and improving heavy oil recovery efficiency. Full article
(This article belongs to the Special Issue New Advances in Oil, Gas and Geothermal Reservoirs—3rd Edition)
Show Figures

Figure 1

14 pages, 4255 KB  
Article
The Properties and Emulsion Stabilization of Fish Gelatin Regulated by Introducing Pectin
by Xi Zheng, Xin Feng, Yue Huang and Tao Zeng
Gels 2025, 11(11), 902; https://doi.org/10.3390/gels11110902 - 10 Nov 2025
Viewed by 340
Abstract
In this study, the complexes (FG-P) based on fish gelatin (FG) and pectin (P) were prepared by a simple physical blending within a range of pectin concentrations (0–2%, w/v). The structure, interface, and emulsification properties of the obtained FG-P were [...] Read more.
In this study, the complexes (FG-P) based on fish gelatin (FG) and pectin (P) were prepared by a simple physical blending within a range of pectin concentrations (0–2%, w/v). The structure, interface, and emulsification properties of the obtained FG-P were analyzed. The binding between FG and pectin was dominated by electrostatic interaction and hydrogen bonding. Introducing pectin substantially increased the viscosity of FG-P. The water contact angle of FG-P gradually decreased with increasing pectin concentration. The highly interfacial viscosity and hydrophilicity of FG-P hindered the interfacial adsorption at the oil/water phase, thereby increasing the interfacial tension and phase angle. This was further manifested as an increase in the viscous modulus and a decrease in both the total modulus and elastic modulus. Despite the inhibition of interfacial adsorption, the unabsorbed FG-P was uniformly dispersed in the continuous phase to form a compact network structure, accompanied with improved rheological properties. Correspondingly, the emulsion precipitation phenomenon was effectively inhibited, and the stability of FG-P stabilized emulsions was improved with decreased droplet size. Full article
(This article belongs to the Special Issue Food Gels: Structure and Properties (2nd Edition))
Show Figures

Figure 1

21 pages, 4399 KB  
Article
Sodium Carboxymethyl Cellulose-Stabilised Multiple Emulsions with pH-Sensitive Behaviour, Enhanced Stability and Mucoadhesion for Oral Delivery of Chemopreventive Agents
by Agnieszka Markowska-Radomska, Konrad Kosicki and Ewa Dluska
Pharmaceutics 2025, 17(11), 1401; https://doi.org/10.3390/pharmaceutics17111401 - 29 Oct 2025
Viewed by 706
Abstract
Background/Objectives: The oral administration of chemopreventive agents for colorectal cancer (CRC) remains limited by their low solubility, instability, and limited intestinal absorption. This study develops sodium carboxymethyl cellulose (CMC)-stabilised water-in-oil-in-water (W/O/W) multiple emulsions as pH-responsive carriers for co-delivery of resveratrol and selenium—two complementary [...] Read more.
Background/Objectives: The oral administration of chemopreventive agents for colorectal cancer (CRC) remains limited by their low solubility, instability, and limited intestinal absorption. This study develops sodium carboxymethyl cellulose (CMC)-stabilised water-in-oil-in-water (W/O/W) multiple emulsions as pH-responsive carriers for co-delivery of resveratrol and selenium—two complementary chemopreventive compounds. Methods: Multiple emulsions differing in droplet size (small-droplet emulsions, SDE; large-droplet emulsions, LDE) and CMC concentration (0.0–0.5% w/w) are prepared in a Couette–Taylor Flow contactor. The study involves physicochemical characterisation of emulsions (droplet size, stability, rheological behaviour, ζ-potential, encapsulation efficiency), evaluation of release profiles under simulated gastric pH (2.0) and intestinal pH (7.0) conditions, including pathological environments (pH = 5.5), and ex vivo assessment of mucoadhesion using porcine intestinal tissue. Results: SDE and LDE containing CMC (0.0–0.5% w/w) exhibit a complex “drop-in-drop” structure, with Sauter mean diameters of approximately 9–12 μm and 23–25 μm, respectively, and high encapsulation efficiencies (>91%). Increasing CMC concentration enhances viscosity and induces more negative ζ-potential, confirming polymer adsorption at the oil–water interface. Under simulated gastric pH = 2.0, compound release remains limited (≤15%), whereas gradual/sustained release is observed under simulated intestinal pH (5.5/7.0). Mucoadhesion increases with polymer concentration, reaching ~90% for SDE and ~70% for LDE at 0.5% w/w CMC, and remains above 50% under simulated pathological conditions. Conclusions: The study demonstrates that CMC incorporation improves the structural stability, modulates the release behaviour, and enhances the mucoadhesive properties of W/O/W multiple emulsions. These findings suggest that CMC-stabilised emulsions may be further explored as oral delivery vehicles for CRC chemoprevention. Full article
(This article belongs to the Section Drug Delivery and Controlled Release)
Show Figures

Graphical abstract

22 pages, 4279 KB  
Article
Development and Mechanism of the Graded Polymer Profile-Control Agent for Heterogeneous Heavy Oil Reservoirs Under Water Flooding
by Tiantian Yu, Wangang Zheng, Xueqian Guan, Aifen Li, Dechun Chen, Wei Chu and Xin Xia
Gels 2025, 11(11), 856; https://doi.org/10.3390/gels11110856 - 26 Oct 2025
Viewed by 405
Abstract
During water flooding processes, the high viscosity of heavy oil and significant reservoir heterogeneity often lead to severe water channeling and low sweep efficiency. Addressing the limitations of traditional hydrophobically associating polymer-based profile-control agents—such as significant adsorption loss, mechanical degradation during reservoir migration, [...] Read more.
During water flooding processes, the high viscosity of heavy oil and significant reservoir heterogeneity often lead to severe water channeling and low sweep efficiency. Addressing the limitations of traditional hydrophobically associating polymer-based profile-control agents—such as significant adsorption loss, mechanical degradation during reservoir migration, resulting in a limited effective radius and short functional duration—this study developed a polymeric graded profile-control agent suitable for highly heterogeneous conditions. The physicochemical properties of the system were comprehensively evaluated through systematic testing of its apparent viscosity, salt tolerance, and anti-aging performance. The microscopic oil displacement mechanisms in porous media were elucidated by combining CT scanning and microfluidic visual displacement experiments. Experimental results indicate that the agent exhibits significant hydrophobic association behavior, with a critical association concentration of 1370 mg·L−1, and demonstrates a “low viscosity at low temperature, high viscosity at high temperature” rheological characteristic. At a concentration of 3000 mg·L−1, the apparent viscosity of the solution is 348 mPa·s at 30 °C, rising significantly to 1221 mPa·s at 70 °C. It possesses a salinity tolerance of up to 50,000 mg·L−1, and a viscosity retention rate of 95.4% after 90 days of high-temperature aging, indicating good injectivity, reservoir compatibility, and thermal stability. Furthermore, within a concentration range of 500–3000 mg·L−1, the agent can effectively emulsify Gudao heavy oil, forming O/W emulsion droplets with sizes ranging from 40 to 80 μm, enabling effective plugging of pore throats of corresponding sizes. CT scanning and microfluidic displacement experiments further reveal that the agent possesses a graded control function: in the near-wellbore high-concentration zone, it primarily relies on its aqueous phase viscosity-increasing capability to control the mobility ratio; upon entering the deep reservoir low-concentration zone, it utilizes “emulsion plugging” to achieve fluid diversion, thereby expanding the sweep volume and extending the effective treatment period. This research outcome provides a new technical pathway for the efficient development of highly heterogeneous heavy oil reservoirs. Full article
(This article belongs to the Topic Polymer Gels for Oil Drilling and Enhanced Recovery)
Show Figures

Figure 1

16 pages, 2080 KB  
Article
Triacylglycerol Crystallinity and Emulsion Colloidal Acid Stability Influence In Vitro Digestion Lipolysis and Bioaccessibility of Long-Chain Omega-3 Fatty Acid-Rich Nanoemulsions
by Jessica D. Ulbikas, Saeed Mirzaee Ghazani, Alejandro G. Marangoni and Amanda J. Wright
Foods 2025, 14(21), 3631; https://doi.org/10.3390/foods14213631 - 24 Oct 2025
Viewed by 796
Abstract
This study investigated the relationships between emulsion droplet triacylglycerol (TAG) crystallinity and colloidal acid stability on in vitro digestion microstructure, lipolysis, and docosahexaenoic acid (DHA) bioaccessibility. Oil-in-water (o/w) nanoemulsions (20 wt%) composed of 50/50 DHA-rich algal oil with either palm stearin (PS) or [...] Read more.
This study investigated the relationships between emulsion droplet triacylglycerol (TAG) crystallinity and colloidal acid stability on in vitro digestion microstructure, lipolysis, and docosahexaenoic acid (DHA) bioaccessibility. Oil-in-water (o/w) nanoemulsions (20 wt%) composed of 50/50 DHA-rich algal oil with either palm stearin (PS) or olein (PO), and either acid-stable Tween 80 (2.0 wt%; AS) or acid-unstable soy lecithin (2.2 wt%; AU) were fast or slow cooled to 37 °C after microfluidization. Similar particle size distributions and D3,2 (~131–142 nm) and D4,3 (~208–239 nm) values were achieved. All emulsions were highly electronegative (~−45–70 mV) and differences (p < 0.05) were due to emulsifier type, as expected, and cooling rate. Next, emulsions were subjected to INFOGEST in vitro digestion for analysis of intestinal lipolysis by free fatty acid titration and DHA bioaccessibility. As expected, AU emulsions flocculated, forming larger aggregates during the gastric phase. Slower lipolysis was observed for the AU emulsions (p < 0.05), attributed to gastric phase aggregation, and lower 2 h lipolysis was observed for the PS emulsions (~74–77%) based on the presence of crystallinity. DHA bioaccessibility was high (~57–88%), especially for the AS emulsions (p < 0.05). Therefore, emulsion colloidal acid stability and TAG physical state significantly impacted emulsion gastric microstructure, digestion, and bioaccessibility. Full article
Show Figures

Figure 1

36 pages, 4995 KB  
Review
Petroleum Emulsion Stability and Separation Strategies: A Comprehensive Review
by Soroush Ahmadi and Azizollah Khormali
ChemEngineering 2025, 9(5), 113; https://doi.org/10.3390/chemengineering9050113 - 17 Oct 2025
Viewed by 2043
Abstract
Crude oil emulsions continue to pose significant challenges across production, transportation, and refining due to their inherent stability and complex interfacial chemistry. Their persistence is driven by the synergistic effects of asphaltenes, resins, acids, waxes, and fine solids, as well as operational factors [...] Read more.
Crude oil emulsions continue to pose significant challenges across production, transportation, and refining due to their inherent stability and complex interfacial chemistry. Their persistence is driven by the synergistic effects of asphaltenes, resins, acids, waxes, and fine solids, as well as operational factors such as temperature, pH, shear, and droplet size. These emulsions increase viscosity, accelerate corrosion, hinder catalytic activity, and complicate downstream processing, resulting in substantial operational, economic, and environmental impacts—underscoring the necessity of effective demulsification strategies. This review provides a comprehensive examination of emulsion behavior, beginning with their formation, classification, and stabilization mechanisms and progressing to the fundamental processes governing destabilization, including flocculation, coalescence, Ostwald ripening, creaming, and sedimentation. Separation techniques are critically assessed across chemical, thermal, mechanical, electrical, membrane-based, ultrasonic, and biological domains, with attention to their efficiency, limitations, and suitability for industrial deployment. Particular emphasis is placed on hybrid and emerging methods that integrate multiple mechanisms to improve performance while reducing environmental impact. By uniting fundamental insights with technological innovations, this work highlights current progress and identifies future directions toward greener, more efficient oil–water separation strategies tailored to diverse petroleum operations. Full article
Show Figures

Figure 1

18 pages, 4743 KB  
Article
Impact of Ultrasound-Treated Emulsion Gels on the Structure of Purees for Oropharyngeal Dysphagia
by Minfang Luo, Winifred Akoetey, Nuria Martí, Domingo Saura and Farah Hosseinian
Molecules 2025, 30(19), 3933; https://doi.org/10.3390/molecules30193933 - 1 Oct 2025
Viewed by 622
Abstract
This study investigated the effects of inulin concentration and ultrasonic homogenization on the particle size distribution and microstructure of oil-in-water emulsion gels stabilized with psyllium husk. These gels were then incorporated into meal purees formulated for individuals with dysphagia. Under ultrasound treatment, an [...] Read more.
This study investigated the effects of inulin concentration and ultrasonic homogenization on the particle size distribution and microstructure of oil-in-water emulsion gels stabilized with psyllium husk. These gels were then incorporated into meal purees formulated for individuals with dysphagia. Under ultrasound treatment, an increase in inulin from 0% to 20% reduced the average droplet size from 14.98 μm to 1.58 μm, indicating a synergistic effect between ultrasound treatment and inulin in reducing and stabilizing droplet size. The optimal formulation under ultrasound was 20% (w/w) inulin. Scanning electron and polarized light microscopy confirmed that ultrasonic homogenization improved emulsion integrity by minimizing droplet size and promoting encapsulation. Inulin-rich emulsion gels, when added to purees, reduced structural voids, improved matrix cohesion, and lowered expressible fluid content. Enzymatic assays showed enhanced inhibition of α-amylase and α-glucosidase, indicating increased resistance to oral enzymatic degradation. Importantly, substituting emulsion gels at 10% (w/w) did not compromise puree firmness. All formulations met International Dysphagia Diet Standardization Initiative (IDDSI) Level 4 requirements, confirming their suitability for individuals with oropharyngeal dysphagia (OD). These findings demonstrate the potential of psyllium husk-stabilized emulsion gels as innovative texture-modifying agents for dysphagia-friendly food development. Full article
Show Figures

Figure 1

22 pages, 6816 KB  
Article
Synergistic Effects of Nano-SiO2 on Emulsion Film Stability and Non-Newtonian Rheology of Offshore Oil-Based Drilling Fluids
by Daicheng Peng, Fuhao Bao, Dong Yang, Lei Pu and Peng Xu
J. Mar. Sci. Eng. 2025, 13(9), 1722; https://doi.org/10.3390/jmse13091722 - 5 Sep 2025
Viewed by 4113
Abstract
The ocean harbors vast potential for oil and gas resources, positioning offshore drilling as a critical approach for future energy exploration. However, high-temperature and high-pressure offshore reservoirs present formidable challenges, as conventional water-based drilling fluids are prone to thermal degradation and rheological instability, [...] Read more.
The ocean harbors vast potential for oil and gas resources, positioning offshore drilling as a critical approach for future energy exploration. However, high-temperature and high-pressure offshore reservoirs present formidable challenges, as conventional water-based drilling fluids are prone to thermal degradation and rheological instability, leading to wellbore collapse and stuck-pipe incidents. Offshore oil-based drilling fluids (OBDFs), typically water-in-oil emulsions, offer advantages in wellbore stability, lubricity, and contamination resistance, yet their stability under extreme high-temperature conditions remains limited. This study reveals the enhancement of offshore OBDFs performance in harsh conditions by employing nano-SiO2 to synergistically improve emulsion film stability and non-Newtonian rheological behavior while systematically elucidating the underlying mechanisms. Nano-SiO2 forms a composite film with emulsifiers, reducing droplet size, enhancing mechanical strength, and increasing thermal stability. Optimal stability was observed at an oil-to-water ratio of 7:3 with 2.5% nano-SiO2 dispersion and 4.0% emulsifier. Rheological analyses revealed that nano-silica enhances electrostatic repulsion, reduces plastic viscosity, establishes a network structure that increases yield stress, and promotes pronounced shear-thinning behavior. Macroscopic evaluations, including fluid loss, rheological performance, and electrical stability, further confirmed the improved high-temperature stability of offshore OBDFs with nano-SiO2 at reduced emulsifier concentrations. These findings provide a theoretical basis for optimizing offshore OBDFs formulations and their field performance, offering breakthrough technological support for safe and efficient drilling in ultra-high-temperature offshore reservoirs. Full article
(This article belongs to the Special Issue Offshore Oil and Gas Drilling Equipment and Technology)
Show Figures

Figure 1

18 pages, 5466 KB  
Article
Fabrication of Zein Nanoparticle-Functionalized Wheat Gluten Amyloid Fibril/Methyl Cellulose Hybrid Membranes with Efficient Performance for Water-in-Oil Emulsion Separation
by You-Ren Lai, Jun-Ying Lin, Jou-Ting Hsu, Ta-Hsien Lin, Su-Chun How and Steven S.-S. Wang
Polymers 2025, 17(17), 2409; https://doi.org/10.3390/polym17172409 - 4 Sep 2025
Cited by 2 | Viewed by 976
Abstract
Considering the high stability of water-in-oil (W/O) emulsions, contamination from emulsified pollutants poses a long-term risk to the environment. In this study, hybrid membranes composed of wheat gluten amyloid fibrils (WGAFs) and zein nanoparticles (ZNPs) were prepared and used as a separator to [...] Read more.
Considering the high stability of water-in-oil (W/O) emulsions, contamination from emulsified pollutants poses a long-term risk to the environment. In this study, hybrid membranes composed of wheat gluten amyloid fibrils (WGAFs) and zein nanoparticles (ZNPs) were prepared and used as a separator to remove emulsified W/O droplets from the oily phase. ZNPs and WGAFs were synthesized through antisolvent method and fibrillation process. Next, a ZNP-functionalized wheat gluten AF/methyl cellulose (ZNP-WGAF/MC) hybrid membrane was fabricated, and its properties were investigated via various analytical techniques. Lastly, the separation efficiency of the ZNP-WGAF/MC hybrid membrane for various W/O emulsions was assessed using microscopy and light scattering. The formation of ZNPs or WGAFs was first verified via spectroscopic and microscopic methods. Our results indicated that the ZNP-WGAF/MC hybrid membranes were synthesized via chemical crosslinking coupled with the casting method. Furthermore, the incorporation of either WGAFs or ZNPs was found to improve the thermal stability and surface hydrophobicity of membranes. Finally, the separation efficiency of the ZNP-WGAF/MC hybrid membranes for various W/O emulsions was determined to be ~87–99%. This research demonstrates the potential of harnessing three-dimensional membranes composed of plant protein-based fibrils and nanoparticles to separate emulsified W/O mixtures. Full article
(This article belongs to the Special Issue Functional Polymer Membranes for Advanced Separation Technologies)
Show Figures

Graphical abstract

16 pages, 3780 KB  
Article
Acid/Alkali-Resistant Modified MOF-74 Grafted with Polyether Demulsifier for Oil-in-Water Emulsions Under Ambient Conditions
by Bingyu Wang, Wei Guo, Ying Deng, Wenbin Jiao, Linzhu Du, Junhui Yue and Bo Zhang
Polymers 2025, 17(17), 2386; https://doi.org/10.3390/polym17172386 - 31 Aug 2025
Viewed by 988
Abstract
The effective and rapid separation of oil–water emulsions at room temperature, particularly under harsh environmental conditions like acid–base fluctuations, high salinity, and the coexistence of surfactants, remains a significant challenge in oily wastewater treatment. To address this, a novel amphiphilic demulsifier, MOF-74@SiO2 [...] Read more.
The effective and rapid separation of oil–water emulsions at room temperature, particularly under harsh environmental conditions like acid–base fluctuations, high salinity, and the coexistence of surfactants, remains a significant challenge in oily wastewater treatment. To address this, a novel amphiphilic demulsifier, MOF-74@SiO2-GPTMS grafted ANP (MSG-ANP), was synthesized by first modifying MOF-74@SiO2 (MS) with γ-glycidoxypropyltrimethoxysilane (GPTMS) to create epoxy-functionalized MSG particles, followed by grafting the non-ionic polyether C12–C14 aliphatic polyethylene oxide polyoxypropylene (ANP) onto MSG. Bottle tests demonstrated that MSG-ANP achieved a high demulsification efficiency of 93% within 15 min for oil-in-water emulsions at room temperature. It exhibited excellent environmental tolerance, maintaining efficiencies of 89% at pH 3.0, 82% at pH 11.0, and 95% under high salinity (50,000 mg/L, pH 6.8). Furthermore, MSG-ANP effectively treated surfactant-stabilized emulsions, exceeding 96% efficiency against both cetyltrimethylammonium bromide and sodium dodecyl sulfate after 30 min, outperforming commercial demulsifiers SP-169 and AR-331 by factors of 1.2 and 1.6, respectively. This superior performance stems from synergistic hydrogen bonding (via hydroxyl, ether, ester, Fe-O, and Si-O groups) destabilizing the interfacial film and electrostatic neutralization of coalescing charged droplets. Consequently, MSG-ANP presents a promising solution for rapid, room-temperature demulsification across a wide pH range and under high-salinity conditions. Full article
(This article belongs to the Section Polymer Chemistry)
Show Figures

Figure 1

14 pages, 18732 KB  
Article
Construction of a Highly Stable Water-Based Release Agent via 1:1 Silicone Oil-Cyclotetrasiloxane Synergy
by Can Wang, Yutong Han, Xiaojuan Du, Sihan Guo, Qiming Zhao and Xiao Chen
Molecules 2025, 30(17), 3509; https://doi.org/10.3390/molecules30173509 - 27 Aug 2025
Viewed by 846
Abstract
This study develops a high-performance water-based mold release agent for polyurethane (PU) foaming applications. We demonstrate that incorporating octamethylcyclotetrasiloxane (D4) into a dimethyl silicone oil emulsion (5 vol% fixed concentration) significantly enhances key performance metrics. By systematically varying D4 content (0–15 vol%), we [...] Read more.
This study develops a high-performance water-based mold release agent for polyurethane (PU) foaming applications. We demonstrate that incorporating octamethylcyclotetrasiloxane (D4) into a dimethyl silicone oil emulsion (5 vol% fixed concentration) significantly enhances key performance metrics. By systematically varying D4 content (0–15 vol%), we characterize droplet morphology, particle size distribution, contact angle, and viscosity to elucidate the underlying enhancement mechanism. Our findings reveal the following: (i) Optimal emulsion stability: At 5 vol% D4, the mold release agent exhibits a narrow particle size distribution (6–9 μm). (ii) Efficient processing: Film formation completes within 10 min, reducing demolding force and yielding PU foam with defect-free, non-adherent surfaces. (iii) Storage stability: After 60 days in ambient conditions, performance remains unchanged, with no phase separation observed under thermal stress (60 °C) or refrigeration (2–6 °C). This work explores an alternative pathway to mitigate key limitations—slow film formation and poor shelf-life—offering a prototype for next-generation release agents. Full article
(This article belongs to the Special Issue Applied Chemistry in Asia)
Show Figures

Figure 1

20 pages, 1514 KB  
Article
Optimization and Characterization of an O/W Emulsion Based on Coccoloba uvifera Seed Protein Loaded with Extract of Randia monantha
by Misael Nava de la Cruz, Carolina Calderón-Chiu, Doane Santalucia Vilchis-Gómez, Montserrat Calderón-Santoyo, Darvin Ervey Jimenez-Sánchez and Juan Arturo Ragazzo-Sánchez
Processes 2025, 13(9), 2724; https://doi.org/10.3390/pr13092724 - 26 Aug 2025
Viewed by 848
Abstract
The study aimed to optimize an oil-in-water emulsion loaded with the antioxidant extract of Randia monantha using Coccoloba uvifera seed protein (CUSP) as emulsifier and ultrasound-assisted processing. Response surface methodology (RSM) was employed to evaluate the effects of protein concentration (2, 3, and [...] Read more.
The study aimed to optimize an oil-in-water emulsion loaded with the antioxidant extract of Randia monantha using Coccoloba uvifera seed protein (CUSP) as emulsifier and ultrasound-assisted processing. Response surface methodology (RSM) was employed to evaluate the effects of protein concentration (2, 3, and 4%), oil amount (5, 15, and 25%), and ultrasound duration (3, 5, and 7 min) on the polydispersity index (PDI) and droplet size. A total of 21 mg of extract was added to each formulation. The optimal conditions were a 3% protein concentration, 20% oil content, and 7 min of ultrasound. Under these conditions, the emulsion showed low PDI (1.88), D[3,2] (1.11 µm), and D[4,3] (1.60 µm). It remained stable at 4 °C for 15 days within a pH range of 6−10, with NaCl concentrations < 200 mM and at temperatures between 25 and 50 °C. Thermal analysis of the emulsion revealed endothermic transitions and decomposition events at higher temperatures, achieving 100% entrapment efficiency and ~83% photoprotection for the extract. This plant protein stabilizes the extract at the oil/water interface, enhancing thermal stability and protecting against photodamage. These qualities are vital in the food industry for preserving thermolabile compounds. The emulsion can enhance antioxidant properties in semi-solid foods or be spray-dried into a powder for functional formulations. Full article
(This article belongs to the Special Issue Advances in Interactions of Polymers in Emulsion Systems)
Show Figures

Figure 1

Back to TopTop