Sign in to use this feature.

Years

Between: -

Subjects

remove_circle_outline
remove_circle_outline
remove_circle_outline
remove_circle_outline
remove_circle_outline
remove_circle_outline
remove_circle_outline
remove_circle_outline
remove_circle_outline

Journals

remove_circle_outline
remove_circle_outline
remove_circle_outline
remove_circle_outline
remove_circle_outline
remove_circle_outline
remove_circle_outline
remove_circle_outline
remove_circle_outline
remove_circle_outline
remove_circle_outline
remove_circle_outline
remove_circle_outline
remove_circle_outline
remove_circle_outline
remove_circle_outline
remove_circle_outline
remove_circle_outline
remove_circle_outline
remove_circle_outline
remove_circle_outline
remove_circle_outline
remove_circle_outline
remove_circle_outline
remove_circle_outline

Article Types

Countries / Regions

remove_circle_outline
remove_circle_outline
remove_circle_outline
remove_circle_outline
remove_circle_outline
remove_circle_outline
remove_circle_outline

Search Results (1,622)

Search Parameters:
Keywords = vulnerable adults

Order results
Result details
Results per page
Select all
Export citation of selected articles as:
34 pages, 1420 KB  
Review
The Neuro-Melanoma Singularity: Convergent Evolution of Neural and Melanocytic Networks in Brain Metastatic Adaptation
by Vlad-Petre Atanasescu, Alexandru Breazu, Stefan Oprea, Andrei-Ludovic Porosnicu, Anamaria Oproiu, Mugurel-Petrinel Rădoi, Octavian Munteanu and Cosmin Pantu
Biomolecules 2025, 15(12), 1683; https://doi.org/10.3390/biom15121683 - 2 Dec 2025
Abstract
Melanoma cells in the brain may use similar mechanisms for adapting to injury and/or disease (that is, through continued reallocation of energy, matter, and information) as other cell types do to create an environment in which cancer cells can grow and sustain themselves [...] Read more.
Melanoma cells in the brain may use similar mechanisms for adapting to injury and/or disease (that is, through continued reallocation of energy, matter, and information) as other cell types do to create an environment in which cancer cells can grow and sustain themselves within the confines of the brain. These adaptable mechanisms include the ability to reactivate dormant neural crest-derived migration and communication pathways. Unlike some other types of cancers that invade neural tissue as a simple invasion, melanomas are capable of achieving limited molecular, metabolic, and electrical similarity to the neural circuitry of the brain. Melanomas achieve this limited similarity through both vascular co-optation and mimicking synaptic functions, as well as through their engagement of redox-coupled metabolic pathways and feedback-regulated signal transduction pathways. The result is the creation of a metastable tumor–host system, where the relationship between tumor and host is defined by the interaction of stabilizing and destabilizing forces; forces that define the degree of coherence, vulnerability, and persistence of the tumor–host system. In this review, we integrate molecular, electrophysiological, and anatomical data to develop a single unifying hypothesis for the functional integration of melanoma cells into the neural tissue of the brain. Additionally, we describe how neural crest-based regulatory pathways are reactivated in the adult brain and how tumor–host coherence is developed as a function of the shared thermodynamic and informational constraints placed on both tumor and host. We also describe how our proposed conceptual model allows for the understanding of therapeutic interventions as selective disruptions of the neural, metabolic, and immunological couplings that support metastatic adaptation. Full article
Show Figures

Figure 1

29 pages, 2768 KB  
Review
Citizen Science as a Tool in the Biomonitoring of Freshwater Ecosystems Using Aquatic Insects
by Welington Ribeiro, Mayerly Alexandra Guerrero-Moreno, Everton Cruz da Silva, Fernando Abreu Oliveira, Helton Luis Nina Lameira, Leandro Juen, Karina Dias-Silva, James Ferreira Moura Jr. and José Max Barbosa Oliveira-Junior
Conservation 2025, 5(4), 75; https://doi.org/10.3390/conservation5040075 (registering DOI) - 2 Dec 2025
Abstract
Anthropogenic pressures and climate change have increasingly affected biodiversity and ecosystem services, particularly in freshwater ecosystems, which are among the most sensitive and vulnerable environments. Citizen science has emerged as a promising approach to expand ecological knowledge and strengthen biomonitoring efforts, mitigating the [...] Read more.
Anthropogenic pressures and climate change have increasingly affected biodiversity and ecosystem services, particularly in freshwater ecosystems, which are among the most sensitive and vulnerable environments. Citizen science has emerged as a promising approach to expand ecological knowledge and strengthen biomonitoring efforts, mitigating the limitations of conventional research in scale, cost, and speed. This study presents a global bibliometric analysis of citizen science applied to freshwater biomonitoring using aquatic insects. A total of 153 articles indexed in Scopus and Web of Science, published between 2002 and 2025, were analyzed. Results reveal a marked increase in publications since 2010, concentrated mainly in the Global North, especially the United States (37.51%) and Germany (14.42%). The most frequent taxa were Odonata (25.58%) and Diptera (25.19%), with studies focusing primarily on species (70.59%) level, and adult stage (69%). Participants were mainly from the general public (70%) and naturalists (12%), predominantly under contributory models (98%). Reported challenges involved taxonomic limitations (28%) and citizen science engagement (28%). Despite these constraints, the findings highlight the growing relevance of citizen science as a complementary tool for aquatic biomonitoring, emphasizing the need for inclusive approaches, taxonomic training, and participatory strategies in biodiversity conservation. Full article
Show Figures

Figure 1

26 pages, 701 KB  
Systematic Review
Mental Health and Mental Health Care in Iran: Addressing Social Inequalities
by Saeid Zandi, Farnoosh Oghani-Esfahani, Fereshteh Ahmadi, Roqayyeh Sabbaghi-Dehkalani and Sharareh Akhavan
Healthcare 2025, 13(23), 3131; https://doi.org/10.3390/healthcare13233131 (registering DOI) - 1 Dec 2025
Abstract
Background/Objectives: Iran carries a significant burden of mental health disorders. This study aimed to describe the status of mental health and mental health care in Iran between 2012 and 2023, addressing inequalities and mapping existing challenges in the mental health care system. [...] Read more.
Background/Objectives: Iran carries a significant burden of mental health disorders. This study aimed to describe the status of mental health and mental health care in Iran between 2012 and 2023, addressing inequalities and mapping existing challenges in the mental health care system. Methods: A systematic literature review was conducted. Databases including Medline, CINAHL, APA PsycINFO, Scopus, Web of Science, and the Cochrane Library, as well as local databases such as SID, Magiran, and Noormags, were searched to identify studies related to mental health care in Iran. A total of 59 studies met the inclusion criteria. An inductive approach and thematic analysis were used to synthesize themes from the data. Results: Lower socioeconomic status (SES) was associated with higher rates of mental disorders due to poverty-related stressors and limited access to quality care. Gender disparities revealed that women are more vulnerable to mental health problems, exacerbated by perceived gender inequality. Ethnic minorities and undocumented migrant populations faced inadequate healthcare services, resulting in poorer mental health outcomes. Children and older adults also experienced mental health challenges influenced by sociodemographic factors. The main challenge for mental health care is establishing mechanisms to ensure more equitable access for all citizens. Additional challenges include limited awareness among policymakers, insufficient budget allocation, weak prevention programs, and poor intra- and inter-sectoral coordination and collaboration. A shortage of mental health care providers, as well as deficiencies in structure, system processes, and resources, further hinder progress. Conclusions: Socioeconomic factors exacerbate the challenges of Iran’s under-resourced mental health system. To address these issues, equity considerations must be integrated into mental health policies. Key interventions include the routine monitoring of mental health indicators, expanding insurance coverage for mental health services, and establishing dedicated services for children. Full article
(This article belongs to the Special Issue Mental Health Syndemics Among Underserved Communities)
Show Figures

Figure 1

20 pages, 312 KB  
Article
Addressing Sexual Violence Against Persons with Disabilities in Belgium
by Elizaveta Fomenko, Lotte De Schrijver, Anne Nobels and Ines Keygnaert
Healthcare 2025, 13(23), 3125; https://doi.org/10.3390/healthcare13233125 (registering DOI) - 1 Dec 2025
Abstract
Background/Objectives: This study examined the specific vulnerabilities and experiences of persons with disabilities (PwDs) regarding sexual violence (SV) in Belgium. Methods: Data were drawn from the nationally representative UN-MENAMAIS survey (n = 4944), which included adults aged 16–99 years. SV was [...] Read more.
Background/Objectives: This study examined the specific vulnerabilities and experiences of persons with disabilities (PwDs) regarding sexual violence (SV) in Belgium. Methods: Data were drawn from the nationally representative UN-MENAMAIS survey (n = 4944), which included adults aged 16–99 years. SV was assessed using behaviourally specific questions based on validated international instruments. Logistic regression analyses examined associations between SV, disability status, sociodemographic, and mental health indicators. Results: PwDs reported a significantly higher lifetime prevalence of hands-on SV (37.8%) compared with those without disabilities (29.4%; p < 0.001, V = 0.065). PwDs also reported lower quality of life (p < 0.001, V = 0.273), and higher rates of depression (p < 0.001, V = 0.214), anxiety (p < 0.001, V = 0.145), PTSD (p < 0.001, V = 0.101), sedative use (p < 0.001, V = 0.237), and suicide attempts (p < 0.001, V = 0.124), though they reported less hazardous alcohol use (p < 0.001, V = 0.103) and cannabis use (p < 0.001, V = 0.080). Regression analyses showed that individuals assigned female at birth (p < 0.001) and those identifying as LGB+ (p < 0.001) were at a higher risk of both hands-off and hands-on SV. Among mental health correlates, depression, anxiety, PTSD, substance use, self-harm, and suicide attempts were significantly (all p < 0.001) associated with increased odds of SV. Conclusions: The findings highlight the need for targeted, inclusive prevention and support strategies addressing structural inequalities, ableism, and barriers to care to effectively prevent SV and revictimization among PwDs. Full article
(This article belongs to the Special Issue Research on Health Disparities in the Global Population)
25 pages, 549 KB  
Systematic Review
Systematic Review of the Impact of Nutritional Support on the Mental Health and Quality of Life of Dependent Older Adults
by Xinran Xiong and Manuel Martí-Vilar
Dietetics 2025, 4(4), 55; https://doi.org/10.3390/dietetics4040055 (registering DOI) - 1 Dec 2025
Abstract
Population aging has significantly increased the number of older adults in situations of dependency, where they are more vulnerable to mental health problems and a decline in quality of life. Several studies have suggested that nutritional support could play a key role in [...] Read more.
Population aging has significantly increased the number of older adults in situations of dependency, where they are more vulnerable to mental health problems and a decline in quality of life. Several studies have suggested that nutritional support could play a key role in improving these aspects. This study aimed to analyze the current scientific findings regarding how nutritional interventions influence mental well-being and life quality in elderly individuals with dependency. Following PRISMA methodology, literature was retrieved from internationally recognized bibliographic databases, including Web of Science, PubMed, Scopus, and ProQuest. Experimental and quasi-experimental studies that analyzed nutritional interventions aimed at dependent older adults with results related to mental health and/or quality of life were included. A total of 23 studies satisfying all inclusion standards were selected for the analysis. Most reported positive effects of nutritional interventions on mood, depressive symptoms, and/or perceived quality of life, although there was heterogeneity in the designs and measures used. Nutritional support may represent an effective strategy for improving mental health and quality of life in dependent older adults. However, further research with robust designs and standardized measures is needed to strengthen the available evidence. Full article
Show Figures

Graphical abstract

15 pages, 2302 KB  
Article
Vaccine Attitudes Among Adults in a Southern European Region: Survey from Pre- to Post-COVID-19
by Myrian Pichiule-Castañeda, Alicia Serrano-de-la-Cruz, María-Felícitas Domínguez-Berjón and Ana Gandarillas-Grande
Vaccines 2025, 13(12), 1204; https://doi.org/10.3390/vaccines13121204 - 28 Nov 2025
Viewed by 87
Abstract
Background: Vaccine hesitancy and refusal are growing public health challenges, reflecting individual decisions and social inequalities. The COVID-19 pandemic reshaped vaccine perceptions and may have amplified pre-existing differences. This study analyzed the evolution of vaccine hesitancy and refusal among adults in the Community [...] Read more.
Background: Vaccine hesitancy and refusal are growing public health challenges, reflecting individual decisions and social inequalities. The COVID-19 pandemic reshaped vaccine perceptions and may have amplified pre-existing differences. This study analyzed the evolution of vaccine hesitancy and refusal among adults in the Community of Madrid (Spain) between 2019 and 2024. We also explored the associated sociodemographic profiles. Methods: A retrospective observational study was conducted using data from the Non-communicable Disease Risk-Factor Surveillance System through a computer-assisted telephone interview (CATI) survey, targeting adults aged 18–64 years. Four waves (2019, 2020, 2021, 2024) were analyzed. Prevalence rates with 95% confidence intervals (95%CI) were calculated. The associations with sociodemographic variables (sex, age, country of birth, education, and employment status) were assessed using Poisson regression models to obtain crude and adjusted prevalence ratios (aPR). Results: A total of 7978 participants were included (49.1% men; mean age 41.97 years). Vaccine hesitancy increased from 3.8% (95% CI: 3.0–4.7) in 2019 to 18.5% (95% CI: 16.8–20.2) in 2024; vaccine refusal increased from 2.1% (95% CI: 1.6–2.8) to 8.0% (95% CI: 6.9–9.3). Vaccine hesitancy and refusal adjusted for socioeconomic variables increased in 2024 compared to 2019 (PRa: 5.04; 95% CI: 3.96–6.41 and aPR: 4.00; 95% CI: 2.86–5.59, respectively). Hesitancy was associated with female sex and middle age in 2019, to middle age in 2020, to intermediate education and migrant origin in 2021, and to education and migrant status in 2024. Vaccine refusal showed a similar pattern to that of vaccine hesitancy, highlighting the association with socioeconomic vulnerability. Conclusion: Between 2019 and 2024, vaccine hesitancy and refusal increased, and the association with socioeconomic vulnerability has also increased. Equity-based vaccination strategies are needed in order to strengthen institutional trust and reduce structural barriers to vaccine acceptance. Full article
(This article belongs to the Special Issue Acceptance and Hesitancy in Vaccine Uptake: 2nd Edition)
Show Figures

Figure 1

18 pages, 3189 KB  
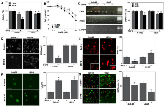
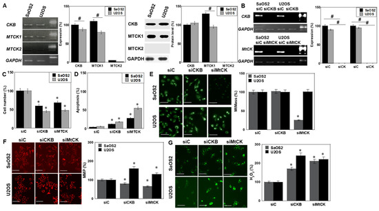
Article
Creatine Kinase Blockade Disrupts Energy Metabolism and Redox Homeostasis to Suppress Osteosarcoma Progression
by Shingo Kishi, Rika Sasaki, Rina Fujiwara-Tani, Hitoshi Ohmori, Yi Luo, Kiyomu Fujii, Takamitsu Sasaki, Kei Goto, Yoshihiro Miyagawa, Isao Kawahara, Ryoichi Nishida, Shota Nukaga, Yukiko Nishiguchi, Ruiko Ogata, Kanya Honoki and Hiroki Kuniyasu
Int. J. Mol. Sci. 2025, 26(23), 11555; https://doi.org/10.3390/ijms262311555 - 28 Nov 2025
Viewed by 94
Abstract
Osteosarcoma is the most common primary malignant bone tumor in adolescents and young adults; yet survival outcomes have remained stagnated for decades, underscoring the urgent need for new therapeutic strategies. Creatine kinase (CK)—comprising cytosolic CKB and mitochondrial CK—maintains malignant behaviors by supporting high-energy [...] Read more.
Osteosarcoma is the most common primary malignant bone tumor in adolescents and young adults; yet survival outcomes have remained stagnated for decades, underscoring the urgent need for new therapeutic strategies. Creatine kinase (CK)—comprising cytosolic CKB and mitochondrial CK—maintains malignant behaviors by supporting high-energy phosphate transfer through the phosphocreatine (pCr) shuttle. Here, we pharmacologically inhibited CK activity in osteosarcoma models and evaluated proliferation, cell death modalities, mitochondrial function, stemness, motility, and tumor behavior. CK blockade consistently suppressed growth and clonogenicity and induced apoptosis as the predominant mode of death. It impaired ATP buffering capacity and disturbed mitochondrial homeostasis, accompanied by reduced expression of stemness-associated markers and diminished migration and invasion. In mouse models, CK inhibition significantly restrained tumor progression and dissemination. These results indicate that disabling the CK-pCr energy-buffering system reprograms cellular energetics toward apoptosis and less aggressive phenotypes. Our findings support targeting the CK pathway as a tractable metabolic vulnerability and a rational partner for cytotoxic regimens, with pathway-specific signaling alterations representing downstream consequences of central energetic collapse. Full article
(This article belongs to the Special Issue Molecular Insights into Heredity and Metabolism of Osteosarcoma)
Show Figures

Figure 1

11 pages, 476 KB  
Article
Trends in Alzheimer’s Disease Mortality in the Mississippi Delta, 2016–2022
by Nafiseh Gavari, Jazmin Adjei, Yalanda Barner, Amal K. Mitra, Sheila Moore and Elizabeth Jones
J. Dement. Alzheimer's Dis. 2025, 2(4), 44; https://doi.org/10.3390/jdad2040044 - 27 Nov 2025
Viewed by 58
Abstract
Background/Introduction: Alzheimer’s disease (AD) is a progressive neurological disorder and one of the leading causes of death among older adults in the United States. It causes gradual cognitive decline, memory loss, and impaired functioning. Vulnerable populations—especially those living in rural and predominantly Black [...] Read more.
Background/Introduction: Alzheimer’s disease (AD) is a progressive neurological disorder and one of the leading causes of death among older adults in the United States. It causes gradual cognitive decline, memory loss, and impaired functioning. Vulnerable populations—especially those living in rural and predominantly Black communities like the Mississippi Delta—are disproportionately affected. Despite high Alzheimer’s disease mortality rates in Mississippi, limited research has analyzed recent trends disaggregated by race, gender, and geography. This study evaluated trends in AD mortality in the Mississippi Delta between 2016 and 2022 to inform equitable public health responses. Methods: This trend study used age-adjusted mortality rates (AAMRs) for adults aged 65 and older to examine Alzheimer’s disease deaths. AAMRs allow for fair comparisons across groups by adjusting for differences in population age structures. Mortality data were obtained from the Mississippi Statistically Automated Health Resource System (MSTAHRS), a statewide health surveillance system managed by the Mississippi State Department of Health. Joinpoint regression analysis was used to identify statistically significant changes in mortality trends over time using Annual Percent Change (APC) and Average Annual Percent Change (AAPC), with 95% confidence intervals (CIs). AAPC denotes an average percentage change in mortality trends over a seven-year period. Joinpoint regression is an appropriate method for detecting points at which linear trends change significantly, especially in chronic disease mortality analysis. Results: From 2016 to 2022, Alzheimer’s disease mortality significantly increased among Black individuals (AAPC = 8.3%, 95% CI [2.6 to 16.0]; p < 0.05) and declined among White individuals (AAPC = −2.9%, 95% CI [−12.3 to 7.6] p < 0.05). Gender-specific analyses showed slight, non-significant increases among both males and females. County-level disparities were evident: counties such as Sharkey experienced increases exceeding 10%, while Humphreys counties showed declines. Racial disparities in AD mortality were more pronounced than gender differences. Conclusions: This study reveals widening racial and geographic disparities in Alzheimer’s disease mortality across the Mississippi Delta. The statistically significant increase among Black seniors highlights structural inequities in early diagnosis, access to culturally appropriate care, and chronic disease management. These findings support the need for targeted public health interventions, such as the expansion of rural memory clinics, culturally competent outreach, and Medicaid-supported long-term care. Strengthening surveillance systems like MSTAHRS is critical to tracking disparities and advancing equity in dementia-related mortality. Full article
Show Figures

Graphical abstract

17 pages, 705 KB  
Article
The Hidden Burden of Sexual Dysfunction and Healthcare Service Gaps in Tunisian Spinal Cord Patients: A Cross-Sectional Study
by Ines Loubiri, Ismail Dergaa, Habib Hajji, Halil İbrahim Ceylan, Mariem Gaddour, Nourhene Dridi, Hela Ghali, Valentina Stefanica and Sonia Jemni
J. Clin. Med. 2025, 14(23), 8380; https://doi.org/10.3390/jcm14238380 - 26 Nov 2025
Viewed by 135
Abstract
Background/Objectives: Spinal cord injury represents a devastating neurological condition affecting approximately 27 million individuals globally, with particularly severe impacts on sexual function. Sexual dysfunction in SCI patients is multifactorial, with prevalence rates reaching 80–90% across different populations. In low- and middle-income countries, [...] Read more.
Background/Objectives: Spinal cord injury represents a devastating neurological condition affecting approximately 27 million individuals globally, with particularly severe impacts on sexual function. Sexual dysfunction in SCI patients is multifactorial, with prevalence rates reaching 80–90% across different populations. In low- and middle-income countries, sexual health remains critically neglected in rehabilitation settings due to cultural barriers, inadequate healthcare infrastructure, and limited clinician training. Tunisia, with an estimated 31,000 SCI cases, lacks comprehensive data on sexual dysfunction prevalence and healthcare communication patterns in this vulnerable population. Based on identified research gaps, our study aimed to (i) assess the prevalence and severity of sexual dysfunction among Tunisian SCI patients using validated assessment tools, (ii) identify clinical and demographic factors associated with sexual dysfunction, and (iii) evaluate the current state of sexual health communication and rehabilitation services. Methods: A cross-sectional observational study was conducted at Sahloul University Hospital, Sousse, Tunisia, between July and September 2025. Fifty-one adults with chronic SCI (≥12 months post-injury) were recruited through consecutive sampling. Sexual function was assessed using the International Index of Erectile Function (IIEF) for men and the Female Sexual Function Index (FSFI) for women. Additional assessments included demographic data, injury characteristics using the American Spinal Injury Association Impairment Scale, pain evaluation, functional status, psychological well-being, and sleep quality. Statistical analysis included descriptive statistics, Spearman correlations, and significance testing (p < 0.05). Results: Sexual dysfunction affected 84.3% of participants (43/51), with 88.5% of men experiencing moderate-to-severe erectile dysfunction (median IIEF: 12 [7–36.25]) and 80% of women reporting sexual dysfunction (median FSFI: 7.2 [4–24.25]). Severe dysfunction (FSFI ≤ 10) was present in 56% of female participants. Sexual dysfunction correlated significantly with urinary incontinence (p = 0.045) and with measures of functional independence, including SCIM-III (ρ = 0.466, p = 0.016) and FIM (ρ = 0.569, p = 0.002) among men, and SCIM-III (ρ = 0.469, p = 0.018) and FIM (ρ = 0.495, p = 0.012) among women, indicating moderate positive associations between sexual and functional outcomes. Only 11.5% of men achieved normal erectile function (IIEF ≥48). Psychological factors (HAD-S) and pain scores (NRS, DN4) were not significantly associated with sexual function. A total of 92% of patients reported never discussing sexual health with their healthcare providers, and 100% lacked access to dedicated sexual rehabilitation services, underscoring severe care and communication gaps in the Tunisian SCI rehabilitation system. Conclusions: Sexual dysfunction is highly prevalent among Tunisian spinal cord injury patients and is closely associated with reduced functional independence and urinary issues. Despite its significant impact, sexual health remains largely neglected in rehabilitation care. These findings highlight an urgent need to integrate sexual health into national rehabilitation protocols through provider training, multidisciplinary services, and culturally sensitive education. Systematic sexual health assessment and rehabilitation should be considered essential to improving the quality of life and restoring dignity for affected individuals. Full article
(This article belongs to the Section Clinical Rehabilitation)
Show Figures

Figure 1

20 pages, 2407 KB  
Review
Health-Promoting Potential of the Mediterranean Diet and Challenges for Its Application in Aging Populations
by Marta Cianciabella, Stefano Predieri, Rachele Tamburino, Chiara Medoro, Roberto Volpe and Stefania Maggi
Nutrients 2025, 17(23), 3675; https://doi.org/10.3390/nu17233675 - 24 Nov 2025
Viewed by 265
Abstract
The Mediterranean Diet (MD) is a lifestyle that involves not only dietary habits, well known for their effectiveness in preventing health risks by supplying well-balanced foods rich in bioactive compounds, but also daily habits that improve the quality of life. Older adults represent [...] Read more.
The Mediterranean Diet (MD) is a lifestyle that involves not only dietary habits, well known for their effectiveness in preventing health risks by supplying well-balanced foods rich in bioactive compounds, but also daily habits that improve the quality of life. Older adults represent a segment of the population that can particularly benefit from this dietary pattern. However, the specific characteristics and needs of older individuals require a critical analysis of aspects that may limit adherence to the MD principles, including physical impairments related to eating, sensory and cultural aspects, accessibility of food sources, and the social context. The objective of this study was to review the potential benefits of the MD in relation to the needs, capacities and eating behaviors of older adults, focusing on the beneficial effects of plant-based food metabolites and their suitability for older adult diets. The results demonstrate how the MD can be tailored to meet the nutritional and functional needs of older adults, supporting healthy aging. Therefore, the Mediterranean lifestyle could be an effective tool in public health policies to promote healthy habits, thereby improving the quality of life in vulnerable population categories. Full article
(This article belongs to the Special Issue Mediterranean Diet and Chronic Diseases)
Show Figures

Figure 1

14 pages, 937 KB  
Article
Association of MASLD with Baseline and New-Onset Liver Function Test Elevation in Medical ICU Patients
by Ali Karataş, Kamil İnci, Nazlıhan Boyacı Dündar, Gülbin Aygencel, Melda Türkoğlu, Ali Osman Taş, Beril Avcı, Cansu Gedik and Mehmet Cindoruk
Medicina 2025, 61(12), 2092; https://doi.org/10.3390/medicina61122092 - 24 Nov 2025
Viewed by 157
Abstract
Background and Objectives: Metabolic dysfunction-associated steatotic liver disease (MASLD) is highly prevalent and may influence the outcome of critical illness. Although abnormal liver function tests (LFTs) are frequent in the intensive care unit (ICU), the contribution of MASLD to organ-specific hepatic vulnerability [...] Read more.
Background and Objectives: Metabolic dysfunction-associated steatotic liver disease (MASLD) is highly prevalent and may influence the outcome of critical illness. Although abnormal liver function tests (LFTs) are frequent in the intensive care unit (ICU), the contribution of MASLD to organ-specific hepatic vulnerability and mortality remains unclear. This study aimed to evaluate whether pre-existing metabolic dysfunction-associated steatotic liver disease (MASLD) is associated with baseline and new-onset liver function test (LFT) abnormalities and with intensive care unit (ICU) outcomes in non-cirrhotic medical ICU patients. Materials and Methods: We conducted a retrospective cohort study of adult non-cirrhotic patients admitted to a tertiary medical ICU between December 2020 and December 2023, who underwent hepatobiliary ultrasonography within six months before admission. MASLD was defined as hepatic steatosis with ≥1 cardiometabolic risk factor. The baseline and 72 h LFTs, injury patterns, and ICU outcomes were compared between MASLD and non-MASLD patients. Logistic regression was used to identify the independent predictors of new-onset LFT elevation and ICU mortality. Results: Among 609 patients, MASLD was diagnosed in 240 (39.4%). LFT elevation at admission was more frequent in patients with MASLD (52% vs. 39%, p = 0.03), driven mainly by higher alkaline phosphatase (ALP). At 72 h, ALP (96 [67–146] vs. 85 [60–137]) and gamma-glutamyl transferase (GGT) (50 [27–123] vs. 42 [20–100]) levels remained higher in patients with MASLD (p < 0.01), although rates of new-onset LFT elevation were similar (p > 0.05). Compared to non-MASLD patients, those with MASLD more often required invasive mechanical ventilation (IMV) (64% vs. 33%), central venous catheterization (70% vs. 44%), CRRT (28% vs. 10%), blood product replacement (50% vs. 28%), and developed nosocomial infections (44% vs. 29%) (p < 0.05 for all); however, MASLD was not an independent predictor of mortality. The independent risk factors for mortality were IMV, shock, and higher APACHE II scores. Conclusions: common among medical ICU patients and is associated with a cholestatic biochemical profile and poor ICU outcomes. However, early hepatic injury and ICU mortality are primarily determined by systemic severity and organ support requirements, not the MASLD itself. Full article
(This article belongs to the Section Gastroenterology & Hepatology)
Show Figures

Figure 1

24 pages, 417 KB  
Review
An Umbrella Review of Quality of Life Among the General Population During the COVID-19 Pandemic
by Paul Watts, Alexandra Deac and Gopalakrishnan Netuveli
J. Clin. Med. 2025, 14(23), 8348; https://doi.org/10.3390/jcm14238348 - 24 Nov 2025
Viewed by 229
Abstract
Background/Objectives: The COVID-19 pandemic has had widespread effects on quality of life (QoL). This umbrella review aimed to synthesise review-level evidence on the impact of the COVID-19 pandemic on QoL across the general population, including children, adolescents, adults, and older people. Methods [...] Read more.
Background/Objectives: The COVID-19 pandemic has had widespread effects on quality of life (QoL). This umbrella review aimed to synthesise review-level evidence on the impact of the COVID-19 pandemic on QoL across the general population, including children, adolescents, adults, and older people. Methods: A systematic search of databases (MEDLINE (PubMed); EBSCOHost; Scopus; Google Scholar) and review repositories was conducted to identify systematic reviews, meta-analyses, and scoping reviews published between 2019 and 2025. Eligible reviews (2019–2025, English, peer-reviewed) included narrative, systematic and meta-analytic syntheses of quantitative, qualitative or mixed-methods evidence examining the impact of the COVID-19 pandemic on quality of life in the general population, using validated QoL measures. The review followed Joanna Briggs Institute methodology for umbrella reviews, with data synthesised narratively by QoL domain and population group. Results: Nine reviews met the inclusion criteria, encompassing 272 primary studies. Most reported declines in QoL across psychological, physical, and social domains. Children and adolescents experienced reductions in emotional and social functioning. Working-age adults reported psychological strain linked to economic and health-related stressors, while older adults were vulnerable to isolation and reduced social QoL. Environmental and structural factors also influenced QoL. Sociodemographic disparities were observed, with lower QoL reported among women, younger individuals, and those with lower socioeconomic status. Conclusions: The COVID-19 pandemic was associated with substantial declines in QoL across population groups, shaped by psychological, social, and structural factors. Findings highlight the importance of addressing social inequalities and enhancing resilience in future public health crises. Full article
(This article belongs to the Section Epidemiology & Public Health)
Show Figures

Figure 1

26 pages, 1221 KB  
Article
Theta Cordance Decline in Frontal and Temporal Cortices: Longitudinal Evidence of Regional Cortical Aging
by Selami Varol Ülker, Metin Çınaroğlu, Eda Yılmazer and Sultan Tarlacı
J. Clin. Med. 2025, 14(23), 8341; https://doi.org/10.3390/jcm14238341 - 24 Nov 2025
Viewed by 183
Abstract
Background: Theta-band cordance is a quantitative EEG (qEEG) metric that integrates absolute and relative spectral power and correlates with regional cerebral perfusion. Although widely applied in psychiatric and neurophysiological research, its longitudinal trajectory in healthy adults remains largely unknown. This study aimed [...] Read more.
Background: Theta-band cordance is a quantitative EEG (qEEG) metric that integrates absolute and relative spectral power and correlates with regional cerebral perfusion. Although widely applied in psychiatric and neurophysiological research, its longitudinal trajectory in healthy adults remains largely unknown. This study aimed to characterize multi-year changes in theta cordance across cortical regions, determine which areas show stability versus decline, and evaluate whether individuals maintain a trait-like cordance profile over time. Methods: Nineteen cognitively healthy, medication-free adults underwent resting-state EEG recordings at two time points, separated by an average of 6.4 years (range: 1.9–14.8). Theta cordance (4–8 Hz) was computed at 19 scalp electrodes using the Leuchter algorithm and aggregated into eight lobar regions (left/right frontal, temporal, parietal, occipital). Paired-samples t-tests assessed longitudinal changes. Inter-regional Pearson correlations examined evolving connectivity patterns. Canonical correlation analysis (CCA), validated via LOOCV and bootstrap confidence intervals, evaluated multivariate stability between baseline and follow-up cordance profiles. Results: Theta cordance remained normally distributed at both time points. Significant longitudinal decreases emerged in the right temporal (t(18) = 5.34, p < 0.001, d = 1.23) and right frontal (t(18) = 2.65, p = 0.016, d = 0.61) regions, while other lobes showed no significant change. Midline Cz demonstrated a robust increase over time (p < 0.001). CCA revealed a strong cross-time association (Rc = 0.999, p = 0.029), indicating preservation of a stable, frontally anchored cordance profile despite regional right-hemisphere decline. Inter-regional correlation matrices showed both preserved posterior synchrony and emerging inverse anterior–posterior and cross-hemispheric relationships, suggesting age-related reorganization of cortical connectivity. Conclusions: Theta cordance exhibits a mixed pattern of trait-like stability and region-specific aging effects. A dominant, stable fronto-central profile persists across years, yet the right frontal and right temporal cortices show significant decline, consistent with lateralized vulnerability in normative aging. Evolving inter-regional correlation patterns further indicate network-level reorganization. Longitudinal cordance assessment may provide a noninvasive marker of functional brain aging and help differentiate normal aging trajectories from early pathological change. This longitudinal quantitative EEG (qEEG) study examined theta-band cordance dynamics across cortical regions in healthy adults over an average follow-up of 6.4 years (range: 1.9–14.8). Resting-state EEGs were recorded at two time points from 19 participants and analyzed using Leuchter’s cordance algorithm across 19 scalp electrodes. Regional cordance values were computed for frontal, temporal, parietal, and occipital lobes. Paired-samples t-tests revealed significant longitudinal decreases in theta cordance in the right frontal (p = 0.016, d = 0.61) and right temporal lobes (p < 0.001, d = 1.23), while other regions remained stable. Inter-regional Pearson correlations showed strong bilateral synchrony in posterior regions and emergent inverse anterior–posterior relationships over time. Canonical correlation analysis revealed a robust multivariate association (Rc = 0.999, p = 0.029) between baseline and follow-up patterns. Partial correlations (controlling for follow-up interval) identified region-specific trait stability, highest in left occipital and right frontal cortices. These findings suggest that theta cordance reflects both longitudinally stable neural traits and regionally specific aging effects in cortical physiology. Full article
(This article belongs to the Section Clinical Neurology)
Show Figures

Figure 1

14 pages, 466 KB  
Review
Patterns of Control: A Narrative Review Exploring the Nature and Scope of Technologically Mediated Intimate Partner Violence Among Generation Z Individuals
by Emily Melvin and Satarupa Dasgupta
Sexes 2025, 6(4), 64; https://doi.org/10.3390/sexes6040064 - 24 Nov 2025
Viewed by 211
Abstract
With most individuals in the U.S. having regular access to an internet connection and/or owning smartphones, digital communication has become an inevitable part of daily life for adults and adolescents. Consequently, forming, maintaining, and ending relationships via digital media is a widespread phenomenon; [...] Read more.
With most individuals in the U.S. having regular access to an internet connection and/or owning smartphones, digital communication has become an inevitable part of daily life for adults and adolescents. Consequently, forming, maintaining, and ending relationships via digital media is a widespread phenomenon; however, there is also an ongoing risk of technologically facilitated intimate partner violence (IPV) perpetration and victimization. The current paper conducts a traditional narrative review to synthesize the extant research on the nature and scope of technologically facilitated IPV among Generation Z individuals. Four hundred and fifty studies were screened, and a total of thirty-eight studies—that met the inclusion criteria—were reviewed for the study. The current paper endeavors to explore the scope and pattern of technologically facilitated IPV. It examines Generation Z individuals’ vulnerability towards technologically facilitated IPV and assesses the impact of generative artificial intelligence on IPV perpetration and mitigation. The study also investigates any scope of association between online and offline violence victimization and perpetration. Finally, the paper also discusses recommendations to enhance violence mitigation programs and support services for younger victims through technologically facilitated means. Full article
17 pages, 1397 KB  
Article
Simulating Real-World Slips: Enhanced Kinematic and Neuromuscular Responses to Experimental Slips in the Early vs. Late Stance Phase in Young and Older Adults
by Marina Geissmann, Nicole Sarah Holliger, Lennart Carlson Neumann, Antonia Maria Eilfort and Linard Filli
Bioengineering 2025, 12(12), 1284; https://doi.org/10.3390/bioengineering12121284 - 21 Nov 2025
Viewed by 539
Abstract
Slips are a leading cause of injury and hospitalization among at-risk individuals. Replicating real-world slips by experimental, mechanical perturbations is essential for characterizing reactive balance mechanisms activated during near-fall situations and for training these mechanisms in fall prevention programs. This study compared treadmill-based, [...] Read more.
Slips are a leading cause of injury and hospitalization among at-risk individuals. Replicating real-world slips by experimental, mechanical perturbations is essential for characterizing reactive balance mechanisms activated during near-fall situations and for training these mechanisms in fall prevention programs. This study compared treadmill-based, slip-like perturbations targeting the early (early perturbations, EP) vs. late stance phase (late perturbations, LP) in 22 young and 21 older adults. Biomechanical and neuromuscular responses were assessed using full-body kinematics and surface electromyography (EMG). Additionally, participants provided subjective rating of perturbation intensity and inconvenience. EP elicited stronger reactive balance responses than LP, characterized by greater deviations in leg joint and trunk kinematics, as well as shorter EMG onset latencies and enhanced EMG peak amplitudes. Gait parameters required longer to recover to baseline following EP than LP. Subjectively, EP were rated as more intense and inconvenient, and were perceived to more closely mimic real-world slips. Older adults showed delayed and attenuated reactive balance responses compared to younger adults. These findings highlight the importance of targeting the vulnerable early stance phase to accurately simulate real-world slip events. Such perturbation paradigms may support the development of more effective, task-specific perturbation-based training programs aimed at reducing falls in at-risk populations. Full article
(This article belongs to the Special Issue Biomechanics and Motion Analysis)
Show Figures

Figure 1

Back to TopTop