Sign in to use this feature.

Years

Between: -

Subjects

remove_circle_outline
remove_circle_outline
remove_circle_outline
remove_circle_outline
remove_circle_outline
remove_circle_outline
remove_circle_outline

Journals

remove_circle_outline
remove_circle_outline
remove_circle_outline
remove_circle_outline
remove_circle_outline
remove_circle_outline
remove_circle_outline
remove_circle_outline
remove_circle_outline

Article Types

Countries / Regions

remove_circle_outline
remove_circle_outline
remove_circle_outline
remove_circle_outline
remove_circle_outline
remove_circle_outline
remove_circle_outline

Search Results (295)

Search Parameters:
Keywords = viral and bacterial co-infections

Order results
Result details
Results per page
Select all
Export citation of selected articles as:
18 pages, 2044 KB  
Article
Genitourinary Microbiome and Volatilome: A Pilot Study in Patients with Prostatic Adenocarcinoma Submitted to Radical Prostatectomy
by Layla Musleh, Sara Passerini, Francesca Brunetti, Linda Maurizi, Giulio Bevilacqua, Lorenzo Santodirocco, Beatrice Sciarra, Martina Moriconi, Caterina Fraschetti, Antonello Filippi, Maria Pia Conte, Valeria Pietropaolo, Marisa Di Pietro, Simone Filardo, Alessandro Sciarra and Catia Longhi
Cancers 2025, 17(23), 3841; https://doi.org/10.3390/cancers17233841 (registering DOI) - 29 Nov 2025
Viewed by 61
Abstract
Background/Objectives: The genitourinary microbiome and metabolome may contribute to prostate cancer (PC) biology, but evidence remains limited. This pilot study characterizes the urinary microbiota and volatilome in men with PC and investigates microbial and viral DNA in prostate tissue, comparing findings with [...] Read more.
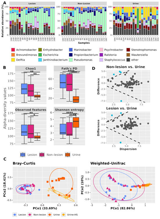
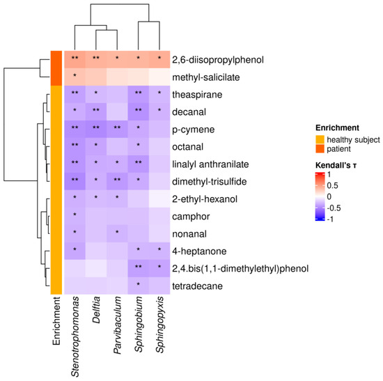
Background/Objectives: The genitourinary microbiome and metabolome may contribute to prostate cancer (PC) biology, but evidence remains limited. This pilot study characterizes the urinary microbiota and volatilome in men with PC and investigates microbial and viral DNA in prostate tissue, comparing findings with benign prostatic hyperplasia (BPH). Methods: We prospectively enrolled 21 non-metastatic PC patients undergoing radical prostatectomy and 17 BPH controls. Lesional and non-lesional prostate tissues and urine were collected from PC patients, as well as urine samples from BPH participants. DNA samples were tested for sexually transmitted pathogens by multiplex real-time PCR. Urine and prostate tissue were analyzed for human polyomaviruses (JCPyV, BKPyV, MCPyV) by qPCR, bacterial profiles via 16S rRNA gene sequencing, and urinary volatile organic metabolites (VOMs) using HS-SPME/GC-MS. Microbial and metabolic profiles were compared, and taxa–metabolites were assessed. Results: JCPyV and BKPyV were detected in urine and tissue from PC patients; MCPyV was detected only in tissue, at low frequency. In BPH, viral prevalence was lower and MCPyV was absent. JCPyV/BKPyV co-infection was common in cancer. No sexually transmitted pathogen emerged. PC patients showed greater urinary microbial diversity and five enriched genera, along with specific metabolic pathways. 36 urinary VOMs were identified, with 14 differing significantly, with positive correlations between PC-associated genera and metabolites. In contrast, prostate tissue was low-biomass, dominated by Pseudomonas, and showed no significant differences between lesional and non-lesional areas. Conclusions: This preliminary, hypothesis-generating study indicates that urinary, rather than tissue, microbial and volatilome signatures show clearer differences between PC and BPH. These findings suggest possible microbiota–metabolite interactions in PC but require validation in larger cohorts. Full article
(This article belongs to the Section Cancer Therapy)
Show Figures

Figure 1

33 pages, 2342 KB  
Review
Hypochlorous Acid: Clinical Insights and Experience in Dermatology, Surgery, Dentistry, Ophthalmology, Rhinology, and Other Specialties
by Vanda Haralović, Mislav Mokos, Sanja Špoljar, Lorena Dolački, Mirna Šitum and Liborija Lugović-Mihić
Biomedicines 2025, 13(12), 2921; https://doi.org/10.3390/biomedicines13122921 - 28 Nov 2025
Viewed by 74
Abstract
Background: Hypochlorous acid (HOCl) is an integral component of the human innate immune system. It possesses antimicrobial properties and is available in solution, dermal spray, and scar gel forms. Objectives/Methods: This review presents data from studies on the clinical use of HOCl in [...] Read more.
Background: Hypochlorous acid (HOCl) is an integral component of the human innate immune system. It possesses antimicrobial properties and is available in solution, dermal spray, and scar gel forms. Objectives/Methods: This review presents data from studies on the clinical use of HOCl in various specialties, including dermatology, surgery, dentistry, ophthalmology, and rhinology. Results: Due to its anti-inflammatory/antimicrobial/immunomodulatory and healing properties, HOCl is advantageous in treating various skin disorders: ulcus cruris (and wound care), diabetic ulcers, atopic dermatitis, seborrheic dermatitis, pruritus, acne vulgaris, etc. Also, the application of a HOCl spray/gel after surgical procedures may prevent infection, reduce inflammation, and accelerate healing. HOCl is also effective and safe for the prevention and treatment of hypertrophic and keloid scars. Growing evidence shows a broader role for HOCl in limiting cancer cell survival and slowing tumor growth. It is also important in treating various viral infections like SARS-CoV-2 (coronavirus), influenza, and herpes, thereby helping to prevent the spread of aerosols. In addition, since HOCl is an endogenous compound naturally present in mammals with a high safety profile, it may be an effective bacterial disinfectant in dental waterlines. In ophthalmology, adjuvant treatment with HOCl ophthalmic spray can reduce the duration of antibiotic/corticosteroid use, even in severe blepharitis. To fully harness the protective/therapeutic properties of HOCl, future advancements will rely on the development of new chemical compounds and sophisticated pharmaceutical formulations. Conclusions: The majority of clinical studies have confirmed that HOC1 is useful in therapy, although the results are not entirely consistent. Further research is essential to optimize HOCl dosing and to develop controlled-release systems aimed at maximizing its anti-inflammatory and photoprotective effects while minimizing tissue irritation and damage. Full article
(This article belongs to the Section Drug Discovery, Development and Delivery)
Show Figures

Figure 1

16 pages, 1156 KB  
Article
Comparative Clinical Outcomes of Major Respiratory Viruses in Hospitalized Adults During the Post-Pandemic Period: A Retrospective Cohort Study
by Hasip Kahraman, Gizem Keser, Furkan Süha Ölmezoğlu, Betül Altıntaş Öner, Onur Sedat Kurt, Tercan Us and Fatma Erdem
Viruses 2025, 17(12), 1545; https://doi.org/10.3390/v17121545 - 26 Nov 2025
Viewed by 196
Abstract
Background: In the post-pandemic era, respiratory viruses continue to cause substantial morbidity and mortality among hospitalized adults. SARS-CoV-2 and influenza remain the most common pathogens, while RSV and rhinovirus have re-emerged as relevant causes of severe illness. This study compared the characteristics and [...] Read more.
Background: In the post-pandemic era, respiratory viruses continue to cause substantial morbidity and mortality among hospitalized adults. SARS-CoV-2 and influenza remain the most common pathogens, while RSV and rhinovirus have re-emerged as relevant causes of severe illness. This study compared the characteristics and outcomes of virus-specific infections detected by multiplex real-time PCR over two consecutive seasons. Methods: This retrospective cohort study was conducted at a 1010-bed tertiary-care hospital in Türkiye between June 2022 and June 2024. Adults hospitalized with at least one respiratory virus detected by MRT-PCR were included. Demographic, clinical, and laboratory data were analyzed. Pathogen-specific comparisons were limited to monoinfections, and predictors of in-hospital mortality were identified using multivariable logistic regression. Results: Among 518 admissions, influenza (33.6%) and SARS-CoV-2 (29.3%) were the predominant pathogens, followed by rhinovirus (11.2%), RSV (6.6%), and other respiratory viruses (19.6%). Overall in-hospital mortality was 26.6%. Mortality differed across virus groups in unadjusted analyses, being highest in SARS-CoV-2 and RSV and lowest in rhinovirus. Non-survivors were older, more comorbid, more often immunosuppressed, and more likely to require oxygen therapy or ICU care at sampling. In multivariable analysis, independent predictors of mortality were ICU location at sampling (aOR 5.52), oxygen requirement (aOR 3.39), immunosuppression (aOR 3.67), older age (per 10-year increase: aOR 1.25), and secondary bacterial infection (aOR 7.00). Viral etiology, including SARS-CoV-2, was not independently associated with mortality after adjustment. Conclusions: Among hospitalized adults, mortality was driven primarily by host-related factors and secondary bacterial infection rather than by viral etiology. These findings highlight the need for strengthened adult immunization programs, reliable respiratory virus surveillance, the prevention of bacterial superinfection, and the development of and equitable access to effective vaccines and antiviral therapies to reduce severe outcomes in high-risk adults. Full article
(This article belongs to the Section Human Virology and Viral Diseases)
Show Figures

Figure 1

11 pages, 247 KB  
Article
Risk Factors for Severe Outcomes Among Pediatric Cancer Patients with Respiratory Viral Infection
by Alon Kristal, Avi Magid, Nira Arad-Cohen, Moran Szwarcwort-Cohen and Yael Shachor-Meyouhas
Microorganisms 2025, 13(11), 2628; https://doi.org/10.3390/microorganisms13112628 - 19 Nov 2025
Viewed by 211
Abstract
Viral respiratory infections pose a significant risk for pediatric cancer patients and may lead to a delay in chemotherapy, prolonged hospitalization, and mortality. Limited data exist regarding the contributors to adverse clinical outcomes. The present study aims to describe the associations between clinical, [...] Read more.
Viral respiratory infections pose a significant risk for pediatric cancer patients and may lead to a delay in chemotherapy, prolonged hospitalization, and mortality. Limited data exist regarding the contributors to adverse clinical outcomes. The present study aims to describe the associations between clinical, epidemiological, and laboratory factors and severe outcomes of respiratory viral infections among children with cancer. This was a retrospective cohort study among pediatric cancer patients treated in the Pediatric Hematology–Oncology Department at Rambam Health Care Campus from 2016 to 2022. Patients with a positive rt-qPCR test for one of the following viruses were included: Adenovirus, Respiratory Syncytial Virus (RSV), Human Metapneumovirus (HMPV), SARS-CoV-2, Parainfluenza, or Influenza. Demographic, clinical, and laboratory data were collected for each case. GEE analyses were conducted to assess the associations between independent variables and severe outcomes (admission to the Pediatric Intensive Care Unit (PICU), hospitalizations exceeding seven days, co-bacterial infections, and mortality within 30 days). A total of 366 viral infections episodes were identified among 238 patients. There were 187 (51%) children with hematological malignancies, 113 (31%) with solid tumors, and 66 patients (18%) who had undergone bone marrow transplantation. Influenza was the most frequently detected virus, accounting for 89 events (24%), followed closely by Adenovirus, with 82 events (23%). Among the 38 severe events, prolonged hospitalization was the most prevalent outcome, occurring in 33 cases. Adenovirus infection was significantly associated with severe outcomes (OR = 2.97, p = 0.010), and antibiotic therapy was associated with 3.62 times higher odds of severe outcomes (p = 0.010). Patients presenting with O2 saturation levels below 92% had 5.71 times higher odds of experiencing severe outcomes. Among the subgroup of hematological malignancies, RSV was positively associated with severe outcomes (OR = 4.08, p = 0.048). Adenovirus was associated with severe outcomes in pediatric cancer patients, highlighting its prevalence and potential for treatment. Similarly, RSV was associated with adverse outcomes specifically among hematological cancer patients, emphasizing the importance of vaccination. A very low mortality from viral infection was also notable. Full article
12 pages, 603 KB  
Article
Human Herpes Virus—Six Related Clinical and Functional Implications in Lung Transplant Patients: Bronco Alveolar Lavage Analysis, Coinfections, Rejection, and Survival
by Paolo Solidoro, Antonio Curtoni, Costanza Perotti, Camilla Perotti, Nour Shbaklo, Francesca Sidoti, Mauro Mangiapia, Francesco Giuseppe De Rosa, Silvia Corcione, Massimo Boffini, Matteo Marro, Cristina Costa and Rocco Francesco Rinaldo
Pathogens 2025, 14(11), 1157; https://doi.org/10.3390/pathogens14111157 - 13 Nov 2025
Viewed by 273
Abstract
Human herpesvirus 6 (HHV-6) is a common virus that can reactivate in immunocompromised patients, including lung transplant (LT) recipients. This study aimed to evaluate the clinical and functional implications of HHV-6 infection in LT patients through a retrospective analysis of 175 individuals who [...] Read more.
Human herpesvirus 6 (HHV-6) is a common virus that can reactivate in immunocompromised patients, including lung transplant (LT) recipients. This study aimed to evaluate the clinical and functional implications of HHV-6 infection in LT patients through a retrospective analysis of 175 individuals who underwent lung transplantation at the City of Health and Sciences of Turin between 2014 and 2023. Surveillance bronchoscopies—including bronchoalveolar lavage (BAL) and transbronchial biopsies—were performed at scheduled intervals over a two-year period to detect HHV-6 and other pathogens, and to assess acute rejection. Spirometries were performed to evaluate graft function. Among the cohort, 33% of 822 BAL samples tested were positive for HHV-6, with a notable association between high viral load (≥500 copies/mL) and the development of post-transplant lymphoproliferative disorder (PTLD) (13% vs. 1%, p = 0.02) at 1 month and (9% vs. 1%, p = 0.026) at 12 months. Co-infection with CMV (78% in positives vs. 55% in negatives; p = 0.006), Epstein–Barr virus (EBV) (35% vs. 16%; p = 0.010), and bacterial and fungal infection (specifically, a higher rate of isolation of Achromobacter xylosoxidans (13%), p = 0.010) was frequently observed in conjunction with HHV-6 positivity. Notably, patients with at least one HHV-6 positive BAL exhibited a significant reduction in forced vital capacity (FVC) at multiple follow-up points, FVC 82% in positives vs. 92% in negatives (p = 0.038) at 4 months and 87% vs. 98% p = 0.033 at 8 months and 87% vs. 99% p = 0.038 at 24 months. No direct associations with acute rejection or overall survival were found. By means of this study, we provide a wide overview of HHV-6 in lung transplant recipients, filling in a gap of evidence in the field. We report a remarkable incidence and a significant association with acknowledged clinically relevant viral infections, PTLD, and functional tests decline, with no association with mortality. Full article
Show Figures

Figure 1

18 pages, 2872 KB  
Systematic Review
Pathogen Profiles and Antimicrobial Resistance Patterns of Neonatal Sepsis in the Gulf Cooperation Council: A Systematic Review
by Razique Anwer, Hassan Al-shehri, Musab Alsulami, Ziyad Alsulami, Faisal Alzkari, Nawaf Alshaalan, Nawaf Almutairi, Abdullah Saleh Albalawi, Khalid Alshammari, Abdulelah F. Alshehri, Nawaf Alzahrani, Ibrahim A. Alamer, Albaraa Alotaibi and Meshal Alzakari
Children 2025, 12(11), 1475; https://doi.org/10.3390/children12111475 - 1 Nov 2025
Viewed by 569
Abstract
Background: Neonatal sepsis (NS) is a life-threatening condition in newborns, which is an infectious process with a systemic inflammatory reaction to bacterial, viral, or fungal infection acquired in the first 28 days of life. Methods: This study examines the major pathogens causing neonatal [...] Read more.
Background: Neonatal sepsis (NS) is a life-threatening condition in newborns, which is an infectious process with a systemic inflammatory reaction to bacterial, viral, or fungal infection acquired in the first 28 days of life. Methods: This study examines the major pathogens causing neonatal sepsis in the Gulf Cooperation Council (GCC) and their resistance patterns to antimicrobial agents. We utilized the Preferred Reporting Items for Systematic Reviews and Meta-Analyses (PRISMA) guidelines to develop this systematic review to follow a systematic and transparent process. The comprehensive literature review was done in several national and global databases, which include PubMed, Scopus, Google Scholar, Embase, and Cochrane Library. The key words inserted in the search strategy were “neonatal sepsis,” “late-onset sepsis,” “early-onset sepsis,” and “Gulf Cooperation Council (GCC),” and the keywords of antimicrobial resistance and pathogens were used: “antimicrobial drug resistance” and “pathogens.” Only articles published from January 1983 to January 2025 were included for screening. Results: The final count of the articles that fit the inclusion criteria is 54, and 5177 neonatal sepsis cases’ data have been identified. The most common pathogens were coagulase-negative staphylococci (CoNS) and Klebsiella spp., which caused 17.4 percent (901 cases) and 15.9 percent (825 cases) of neonatal sepsis, respectively. Coagulase-negative staphylococci (CoNS) were the most resistant, especially to oxacillin and erythromycin. The most isolated pathogens among Gram-negative spp. were Klebsiella spp., which showed a resistance to ampicillin, amoxicillin, and ceftriaxone. Conclusions: The bacterial isolates had a diversity of antimicrobial resistance, stressing the necessity of continuous hospital surveillance. Sophisticated diagnostic methods and well-designed research are necessary, especially in areas characterized by high rates of neonatal mortality, to determine the prevalence of neonatal sepsis, risk factors, and clinical outcomes. Full article
(This article belongs to the Special Issue Sepsis in Pediatrics: Present Status and Challenges for the Future)
Show Figures

Figure 1

18 pages, 1273 KB  
Article
Comparative Safety of Empirical Antibiotic Classes in Newly Hospitalized COVID-19 Patients
by Kalynn Park, Sohyeon Park, Jung Yoon Choi, Chaeyoon Kim, Jeongha Yun, Jiyeon Bae, Ji Yun Bae, Kang-Il Jun, Jeong-Han Kim, Chung-Jong Kim, Hee Jung Choi and Sandy Jeong Rhie
Pharmaceuticals 2025, 18(10), 1588; https://doi.org/10.3390/ph18101588 - 21 Oct 2025
Viewed by 403
Abstract
Background: Empirical antibiotic use is common in hospitalized patients with COVID-19 despite the low prevalence of bacterial coinfection, raising concerns about antimicrobial resistance and inappropriate prescribing. However, the comparative safety of commonly used antibiotic classes in this context remains unclear. Methods: [...] Read more.
Background: Empirical antibiotic use is common in hospitalized patients with COVID-19 despite the low prevalence of bacterial coinfection, raising concerns about antimicrobial resistance and inappropriate prescribing. However, the comparative safety of commonly used antibiotic classes in this context remains unclear. Methods: We conducted a retrospective cohort study using real-world clinical data standardized through the Observational Medical Outcomes Partnership Common Data Model from 1 January 2020 to 31 May 2025. Adults with confirmed COVID-19 who were administered empirical antibiotics on the admission day were included. Empirical antibiotic exposure was categorized as third-generation cephalosporins (3GCs), fluoroquinolones, or aminopenicillins with β-lactamase inhibitors (PEN–BLis). Results: Compared with 3GCs, fluoroquinolone use was associated with significantly higher risks of mechanical ventilation (hazard ratio [HR]: 1.50; 95% confidence interval [CI]: 1.12–2.00), ICU admission (HR: 1.54; 95% CI: 1.10–2.15), vasopressor use (HR: 1.35; 95% CI: 1.11–1.63), all-cause in-hospital mortality (HR: 1.55; 95% CI: 1.22–1.96), and the composite outcome (HR: 1.32; 95% CI: 1.10–1.60). PEN–BLis showed no significant differences from 3GCs across outcomes. Conclusions: Empirical fluoroquinolone use at COVID-19 admission may be associated with greater risks of critical care interventions and in-hospital mortality compared to those of 3GCs. These findings highlight the need for careful patient selection and clinical judgment when initiating empirical antibiotic therapy for viral respiratory infections such as COVID-19. Full article
(This article belongs to the Section Pharmacology)
Show Figures

Figure 1

20 pages, 6486 KB  
Case Report
Outbreak of Respiratory Disease Due to Bovine Respiratory Syncytial Virus with Concomitant Infections by Histophilus somni and Pasteurella multocida in Adult Dairy Cows and Calves from Southern Brazil
by João Henrique Perotta, Isabela Vaz Silva, Maria Constanza Rodriguez, Mara Eliza Gasino Joineau, Marcel Kruchelski Tschá, Renato Silva de Sousa, Alais Maria Dall Agnol, Flávia Helena Pereira Silva, Sébastien Buczinski, Selwyn Arlington Headley and Ivan Roque de Barros Filho
Animals 2025, 15(20), 3015; https://doi.org/10.3390/ani15203015 - 17 Oct 2025
Viewed by 754
Abstract
Although bovine respiratory syncytial virus (BRSV) is a key contributor to bovine respiratory disease (BRD) worldwide, there are few detailed reports of BRSV-related outbreaks in Brazil. This study describes the clinical, pathological, immunohistochemical (IHC), and molecular findings from a BRD outbreak in adult [...] Read more.
Although bovine respiratory syncytial virus (BRSV) is a key contributor to bovine respiratory disease (BRD) worldwide, there are few detailed reports of BRSV-related outbreaks in Brazil. This study describes the clinical, pathological, immunohistochemical (IHC), and molecular findings from a BRD outbreak in adult dairy cows from Southern Brazil. The affected cattle had dyspnea, nasal discharge, and coughing. One cow died, and samples were collected for diagnosis. Histopathology revealed interstitial pneumonia with multinucleated giant cells. IHC identified BRSV antigens in pulmonary tissue. A multiplex real-time PCR identified BRSV, Histophilus somni, and Pasteurella multocida in nasal and oral swabs, while only BRSV and H. somni were detected in the tissues of the cow that died. All animals had co-infections involving BRSV. The average cycle threshold (Cq) values for BRSV were 27.43 (nasal) and 32.68 (oral), with significant differences (p = 0.016), indicating higher nasal shedding. This qPCR assay was effective for detecting BRD pathogens, the quantification of viral and bacterial loads in animals with BRD and can be used for the rapid detection of respiratory pathogens. The elevated BRSV detection in oral samples suggests that this route may be an alternative for the collection of samples in cattle with profuse nasal discharge. Full article
(This article belongs to the Special Issue Diagnostic Strategies in Bovine Respiratory Disease: 2nd Edition)
Show Figures

Figure 1

14 pages, 3692 KB  
Article
B7 Family Molecule VSIG4 Regulates Pulmonary Anti-Influenza Immune Responses via C-Type Lectin Signal Pathway
by Jianxin Zhu, Dan Lu, Liangyan Zhang, Zhili He, Tianxinyu Ma, Yakun Sun, Wenjing Yu, Xiaolan Yang, Yeqing Tu, Yitai Fang, Deyu Li, Rui Zheng, Tao Li, Jin Zhao and Hui Wang
Vaccines 2025, 13(10), 1053; https://doi.org/10.3390/vaccines13101053 - 14 Oct 2025
Viewed by 810
Abstract
Background: As the member of the B7 family, V-set and immunoglobulin domain-containing 4 (VSIG4) plays an essential role in regulating immune responses against bacterial infection, autoimmune disease, and chronic viral infection. However, the role of VSIG4 in acute viral infections remains largely [...] Read more.
Background: As the member of the B7 family, V-set and immunoglobulin domain-containing 4 (VSIG4) plays an essential role in regulating immune responses against bacterial infection, autoimmune disease, and chronic viral infection. However, the role of VSIG4 in acute viral infections remains largely unclear. Methods: Here, we constructed a gene-targeted VSIG4-deficient mouse model and then infected it with influenza to explore the detailed VSIG4-involved mechanism. Results: Our results demonstrated that the gene-deficient mice exhibited reduced survival rates, ranging from 25% to 50%, after being infected with different influenza virus strains. At the sites of infection, an increased number of CD8+ T cells, along with heightened expression of pro-inflammatory cytokines, e.g., Il-6 and TNFα, may have contributed to tissue damage. The recombinant VSIG4 protein slightly improved protection from the influenza challenge, suggesting regulatory functions of VSIG4 during infection. Using in vitro cell models, we show that the type C lectin receptor pathway member DC-SIGNR1 (CD209) is an essential factor during acute virus infection. The affinity and CO-IP tests indicated an interaction between CD209 and VSIG4, but not through protein modification. Conclusions: Therefore, VSIG4 functionally protected mice by regulating the type C lectin receptor pathway to inhibit excessive Th1 immune responses and inflammation. Our findings highlight the importance of considering immune homeostasis in the development of therapies for severe infections. Full article
(This article belongs to the Section Pathogens-Host Immune Boundaries)
Show Figures

Figure 1

18 pages, 11924 KB  
Article
Next-Generation Sequencing Reveals Field Strain Dynamics and PRRSV-2 Clearance in Gilts When Using Tylvalosin During MLV Vaccination
by Weixin Wu, Xiang Gao, Junfeng Gao, Zhi Lai, Xiaohong Deng, Junnan Zhang, Qiongqiong Zhou and Lei Zhou
Vaccines 2025, 13(10), 1007; https://doi.org/10.3390/vaccines13101007 - 25 Sep 2025
Viewed by 613
Abstract
Background: Porcine reproductive and respiratory syndrome virus (PRRSV) causes significant economic losses for the global swine industry. Gilt immunization using modified live virus (MLV) vaccines is crucial for herd stability, but it is complicated by frequent mixed infections of PRRSV strains on farm. [...] Read more.
Background: Porcine reproductive and respiratory syndrome virus (PRRSV) causes significant economic losses for the global swine industry. Gilt immunization using modified live virus (MLV) vaccines is crucial for herd stability, but it is complicated by frequent mixed infections of PRRSV strains on farm. This study monitored the administration of tylvalosin during a PRRSV-2 MLV (TJM) immunization program, focusing on viral dynamics and immune responses in gilts naturally exposed to co-circulating classical (GD240101) and highly pathogenic like (HP-PRRSV-like, GD240102) PRRSV strains. Methods: The animal study was approved by the Laboratory Animal Ethical Committee of China Agricultural University. One hundred gilts were randomized into control and tylvalosin groups (n = 50/group). All received the TJM MLV vaccination. The tylvalosin group received tylvalosin tartrate premix cyclically in-feed for three cycles. Serum and saliva samples were collected periodically. PRRSV RNA (RT-qPCR) and specific antibodies (ELISA) were assessed. Viral population dynamics (relative abundance, mutation, recombination of TJM, GD240101, and GD240102) were monitored via next-generation sequencing (NGS) on a pooled PRRSV-positive sample. Results: In this field trial where tylvalosin was used, a shorter duration of PRRSV viremia and saliva shedding was observed to compare with controls. NGS analysis showed accelerated vaccine strain (TJM) clearance in the tylvalosin group (by week 3 vs. week 9 in control). Field strain dynamics were also altered, showing a faster decline in the tylvalosin group. Antibody response uniformity was altered, with lower coefficient of variation (CV) for PRRSV and CSFV observed following tylvalosin usage. Conclusions: In gilts receiving tylvalosin for the management of bacterial pathogens during a PRRSV MLV immunization program, it was associated with accelerated viral clearance and enhanced systemic immune response uniformity under mixed-infection field conditions. NGS provides invaluable data for dissecting these complex viral dynamics. Crucially, these findings describe a biological drug–host–virus interaction and should not be interpreted as an endorsement for the prophylactic use of antimicrobials. In alignment with global antimicrobial stewardship principles, tylvalosin should be reserved for the therapeutic treatment of diagnosed bacterial diseases to mitigate the risk of promoting resistance. Full article
(This article belongs to the Section Veterinary Vaccines)
Show Figures

Figure 1

52 pages, 1456 KB  
Review
The Gut Microbiome in Enteric Viral Infections: Underlying Mechanisms and Therapeutic Approaches
by Alejandro Borrego-Ruiz and Juan J. Borrego
Microorganisms 2025, 13(10), 2247; https://doi.org/10.3390/microorganisms13102247 - 25 Sep 2025
Viewed by 1783
Abstract
Despite growing recognition of the role of the gut microbiome in host health and in modulating pathogen activity, the dynamic and reciprocal relationship between enteric viruses and the gut microbial ecosystem remains insufficiently defined and requires further exploration. This comprehensive review examines the [...] Read more.
Despite growing recognition of the role of the gut microbiome in host health and in modulating pathogen activity, the dynamic and reciprocal relationship between enteric viruses and the gut microbial ecosystem remains insufficiently defined and requires further exploration. This comprehensive review examines the bidirectional interplay between the gut microbiome and enteric viral infections by addressing (i) viruses associated with gastrointestinal alterations, (ii) how enteric viral infections alter the composition and function of the gut microbiome, (iii) how the gut microbiome modulates viral infectivity and host susceptibility, and (iv) current microbial-based approaches for preventing or treating enteric viral infections. Gastrointestinal viral infections induce gut microbiome dysbiosis, marked by reductions in beneficial bacteria and increases in potentially pathogenic populations. Specific gut microorganisms can modulate host susceptibility, with certain bacterial genera increasing or decreasing infection risk and disease severity. Pattern recognition receptors in the intestinal epithelium detect microbial signals and trigger antimicrobial peptides, mucus, and interferon responses to control viral replication while maintaining tolerance to commensal bacteria. The gut microbiome can indirectly facilitate viral infections by creating a tolerogenic environment, suppressing antiviral antibody responses, and modulating interferon signaling, or directly enhance viral replication by stabilizing virions, promoting host cell attachment, and facilitating coinfection and viral recombination. In turn, commensal gut bacteria can inhibit viral entry, enhance host antiviral responses, and strengthen mucosal barrier function, contributing to protection against gastrointestinal viral infections. Probiotics and fecal microbiota transplantation constitute potential microbial-based therapeutics that support antiviral defenses, preserve epithelial integrity, and restore microbial balance. In conclusion, the role of the gut microbiome in modulating enteric viral infections represents a promising area of future investigation. Therefore, integrating microbiome insights with virology and immunology could enable predictive and personalized strategies for prevention and treatment. Full article
(This article belongs to the Special Issue Microbiota and Gastrointestinal Diseases)
Show Figures

Figure 1

14 pages, 2012 KB  
Case Report
More than Mucositis: Pediatric RIME Following Co-Infection with SARS-CoV-2 and Mycoplasma pneumoniae—A Case Report and Mini-Review
by Alina Corina Grama, Ovidiu Grama, Măriuca Mănescu and Mihaela Chinceșan
Infect. Dis. Rep. 2025, 17(5), 121; https://doi.org/10.3390/idr17050121 - 24 Sep 2025
Viewed by 784
Abstract
Background: Reactive Infectious Mucocutaneous Eruption (RIME) is a mucositis-predominant syndrome that usually follows respiratory infections in children. Although Mycoplasma pneumoniae is a well-established trigger, viral pathogens as triggers—especially SARS-CoV-2—have been increasingly reported. RIME is often misclassified as Stevens–Johnson syndrome (SJS), which may lead [...] Read more.
Background: Reactive Infectious Mucocutaneous Eruption (RIME) is a mucositis-predominant syndrome that usually follows respiratory infections in children. Although Mycoplasma pneumoniae is a well-established trigger, viral pathogens as triggers—especially SARS-CoV-2—have been increasingly reported. RIME is often misclassified as Stevens–Johnson syndrome (SJS), which may lead to inappropriate management. Case Presentation: We describe a 12-year-old previously healthy boy who presented with fever, dry cough, odynophagia, and vomiting for 9 days. On admission, he had severe oral ulcerations, bilateral conjunctivitis, and a non-blanching maculopapular rash. Laboratory tests confirmed co-infection with M. pneumoniae and SARS-CoV-2. Inflammatory markers were mildly elevated. Notably, the patient also developed asymptomatic sinus bradycardia, with no signs of structural heart disease. He was treated with antibiotics, intravenous corticosteroids, and supportive care. His mucosal symptoms improved rapidly, and he was discharged in stable condition on day 7. Follow-up at 12 days showed near-complete resolution of all lesions. Conclusions: This case illustrates several clinically relevant features. First, it highlights a dual infectious trigger—M. pneumoniae and SARS-CoV-2—that may have contributed to a more severe mucosal reaction. Second, the patient developed transient sinus bradycardia without myocardial involvement, suggesting a possible inflammatory autonomic response, rarely reported in RIME. Finally, this case supports the early use of corticosteroids in severe mucosal disease, with good outcomes and no complications. Prompt recognition of RIME, especially in the context of viral–bacterial coinfection, is essential to avoid misdiagnosis and to guide appropriate, multidisciplinary management. Full article
(This article belongs to the Section Bacterial Diseases)
Show Figures

Figure 1

12 pages, 3207 KB  
Article
Epidemiological and Clinical Characteristics of Infections in Hospitalized Children During and After the COVID-19 Pandemic
by Sandra Prgomet, Zvonimir Boban, Sunčica Prgomet and Nataša Boban
Viruses 2025, 17(10), 1296; https://doi.org/10.3390/v17101296 - 24 Sep 2025
Viewed by 526
Abstract
Infections, particularly those affecting the respiratory system, are a major cause of hospitalization among children. During the COVID-19 pandemic, the landscape of childhood infections underwent a significant transformation. To understand these changes, this study analyzes the epidemiological and clinical characteristics of infections in [...] Read more.
Infections, particularly those affecting the respiratory system, are a major cause of hospitalization among children. During the COVID-19 pandemic, the landscape of childhood infections underwent a significant transformation. To understand these changes, this study analyzes the epidemiological and clinical characteristics of infections in children hospitalized during the first quarters of years 2021–2024. The number of hospitalizations was four times greater in 2024 compared to 2021. The average patient age decreased from 4.6 years in 2021 to 2.3 years in 2024 due to the increase in proportion of infants. The most prevalent symptom changed from fever in 2021 to cough in subsequent years. Bacterial pathogens were dominant in 2021, and viral pathogens were more common in the other three years. SARS-CoV-2 and rotavirus were the most common viruses in 2021 and 2022 but were overtaken by influenza and respiratory syncytial virus in 2023 and 2024. The findings of the study highlight changes in patient characteristics caused by the easing of restrictions and subsequent resurgence of viral infections. Continued surveillance of infection trends is crucial for adapting clinical practices to the evolving challenges posed by infectious diseases in the post-pandemic world. Full article
Show Figures

Figure 1

15 pages, 647 KB  
Review
Hypochlorous Acid (HOCl) as a Promising Respiratory Antiseptic
by Michael Winter, Dirk Boecker and Wilfried Posch
Viruses 2025, 17(9), 1219; https://doi.org/10.3390/v17091219 - 7 Sep 2025
Cited by 1 | Viewed by 4084
Abstract
The COVID-19 pandemic has inflicted unprecedented pressure on communities and healthcare systems around the world. An outstandingly broad and intensive investigation of possible therapeutic interventions is currently taking place to prevent similar future threats to the global population. Investigating the related mechanisms of [...] Read more.
The COVID-19 pandemic has inflicted unprecedented pressure on communities and healthcare systems around the world. An outstandingly broad and intensive investigation of possible therapeutic interventions is currently taking place to prevent similar future threats to the global population. Investigating the related mechanisms of action is often complex and time consuming. Moreover, research on biochemical interactions of new drugs involves a considerable amount of effort, consequently bearing inherent financial and operational risks for pharmaceutical companies. An interesting approach to counteract colonization and infection is the concept of antiseptic treatment in vivo. Antiseptics are cost-effective and globally accessible, due to their ease of production, transportation and handling. A broad spectrum of active agents with different properties is readily available. One of these substances is hypochlorous acid (HOCl), which is also a naturally occurring biocidal agent and as such part of the innate immune system. Its successful history of medical use in wound treatment, combined with low cytotoxicity and documented efficacy against various pathogens, suggests that HOCl might be an effective agent for treating the respiratory mucosa. This could potentially enable therapeutic inhalation for combating bacterial infections and viral pathogens such as human respiratory syncytial, influenza, and SARS-CoV-2 viruses, which will be discussed in the present article. Full article
(This article belongs to the Section Viral Immunology, Vaccines, and Antivirals)
Show Figures

Figure 1

31 pages, 12038 KB  
Article
Co-Occurrence of Toxic Bloom-Forming Cyanobacteria Planktothrix, Cyanophage, and Symbiotic Bacteria in Ohio Water Treatment Waste: Implications for Harmful Algal Bloom Management
by Angela Brooke Davis, Morgan Evans, Katelyn McKindles and Jiyoung Lee
Toxins 2025, 17(9), 450; https://doi.org/10.3390/toxins17090450 - 5 Sep 2025
Viewed by 1081
Abstract
Cyanobacterial blooms are increasingly becoming more intense and frequent, posing a public health threat globally. Drinking water treatment plants that rely on algal bloom-affected waters may create waste (water treatment residuals, WTRs) that concentrates contaminants. Source waters may contain harmful cyanobacteria, cyanophages (bacteriophages [...] Read more.
Cyanobacterial blooms are increasingly becoming more intense and frequent, posing a public health threat globally. Drinking water treatment plants that rely on algal bloom-affected waters may create waste (water treatment residuals, WTRs) that concentrates contaminants. Source waters may contain harmful cyanobacteria, cyanophages (bacteriophages that infect cyanobacteria), and bacteria. Cyanophages are known to affect bloom formation and growth dynamics, so there is a need to understand viral-host dynamics between phage and bacteria in these ecosystems for managing cyanobacteria. This study isolated and characterized lytic cyanophages from WTRs of a HAB-affected lake in Ohio that infect toxic bloom-forming filamentous cyanobacteria Planktothrix agardhii. Phage infections in the Lake Erie cyanobacteria culture were examined visually and via microscopy and fluorometry. Whole genome sequencing and metagenomic analyses were also conducted. Observed changes in Planktothrix included sheared and shriveled filaments, reduced clumping, and buoyancy changes. Photosynthetic pigmentation was unexpectedly more apparent during phage infection. Metagenomic analyses identified nineteen phages and seven other co-existing bacterial genera. Annotated bacterial genomes contained metabolic pathways that may influence phage infection efficiency. Viral genomes were successfully tied to microbial hosts, and annotations identified important viral infection proteins. This study examines cyanobacterial-phage interactions that may have potential for bioremedial applications. Full article
Show Figures

Figure 1

Back to TopTop